Figure 3: Upregulation of synapse turnover in patDp/+ mice.
From: Enhanced synapse remodelling as a common phenotype in mouse models of autism

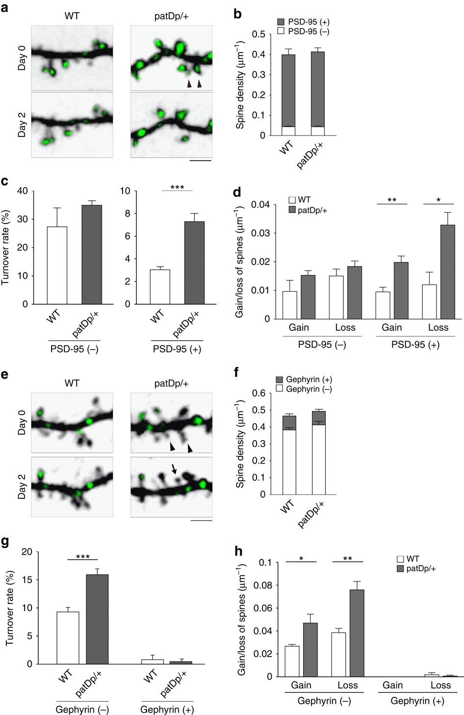
(a) In vivo imaging of PSD-95-GFP (green) and dendrites filled with DsRed2 (grey) in the SSC of patDp/+ mice. Loss of PSD-95-GFP-(+) spines was detected (arrowheads). (b) Spine density with or without PSD-95-GFP clusters in the SSC of wild-type and patDp/+ mice. Error bars indicate s.e.m. of the spine densities classified as PSD-95-GFP-(+) or PSD-95-GFP-(−). (c) Turnover of PSD-95-GFP-(+) and (−) spines over 2 days in the SSC of wild-type and patDp/+ mice. (d) Gain and loss of PSD-95-GFP-(+) and (−) spines per unit length of dendrites over 2 days in the SSC of wild-type and patDp/+ mice. (e) In vivo imaging of gephyrin-GFP (green) and dendrites filled with DsRed2 (grey). Gain (arrow) and loss (arrowheads) of spines were detected. (f) Spine density with or without gephyrin-GFP clusters in the SSC of wild-type and patDp/+ mice. Error bars indicate the s.e.m. of the spine densities classified as gephyrin-GFP-(+) or gephyrin-GFP-(−). (g) Turnover of gephyrin-GFP-(+) and (−) spines over 2 days in the SSC of wild-type and patDp/+ mice. (h) Gain and loss of gephyrin-GFP-(+) and (−) spines per unit length of dendrites over 2 days in the SSC of wild-type and patDp/+ mice. Data are presented as mean±s.e.m. *P<0.05, **P<0.01, ***P<0.005, Student’s t-test. Refer to the Supplementary Table 2 for the number of animals in each group. Scale bars, 3 μm.