Figure 4: Helicity in the AH and AH2 motifs is important for complexin’s inhibitory function.
From: Membrane curvature sensing by the C-terminal domain of complexin

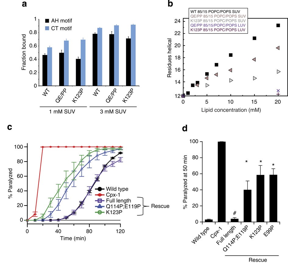
(a) The bound fraction of residues, as determined by NMR, in the AH motif (residues 110–124) and CT motif (residues 128–143) for WT, Q114P/E119P and K123P truncated complexin (CTD construct, residues 91–143) in the presence of 1 and 3 mM 85/15 POPC/POPS SUVs. Differences between any of the 1 mM SUV or 3 mM SUV AH data are not significant (n=14–16). (b) Helix formation, plotted as the number of helical residues estimated using [θ]222 (see Methods) for WT, Q114P/E119P and K123P truncated complexin (CTD construct, residues 91–143) in increasing concentrations of 85/15 POPC/POPS SUVs or LUVs: WT with SUVs (black squares), Q114P/E119P with SUVs (beige left triangles), K123P with SUVs (grey right triangles), Q114P/E119P with LUVs (purple X) and K123P with LUVs (maroon plus) (c) Paralysis time course on 1 mM aldicarb for WT (black), cpx-1 mutant (red), full-length CPX-GFP rescue (purple), K123P CPX-GFP rescue (green) and Q114P/E119P CPX-GFP rescue (blue) animals. (d) Percentage of animals paralysed on 1 mM aldicarb after 50 min for WT, cpx-1 mutant and transgenic animals expressing complexin variants as indicated. Aldicarb data for K123P were reported previously4. *A significant difference (P<0.01) from both WT and cpx-1 and #no significant difference from WT (n=163(wt),35(cpx1),16(fl),11(QE/PP),21(K123P),10(E99P).