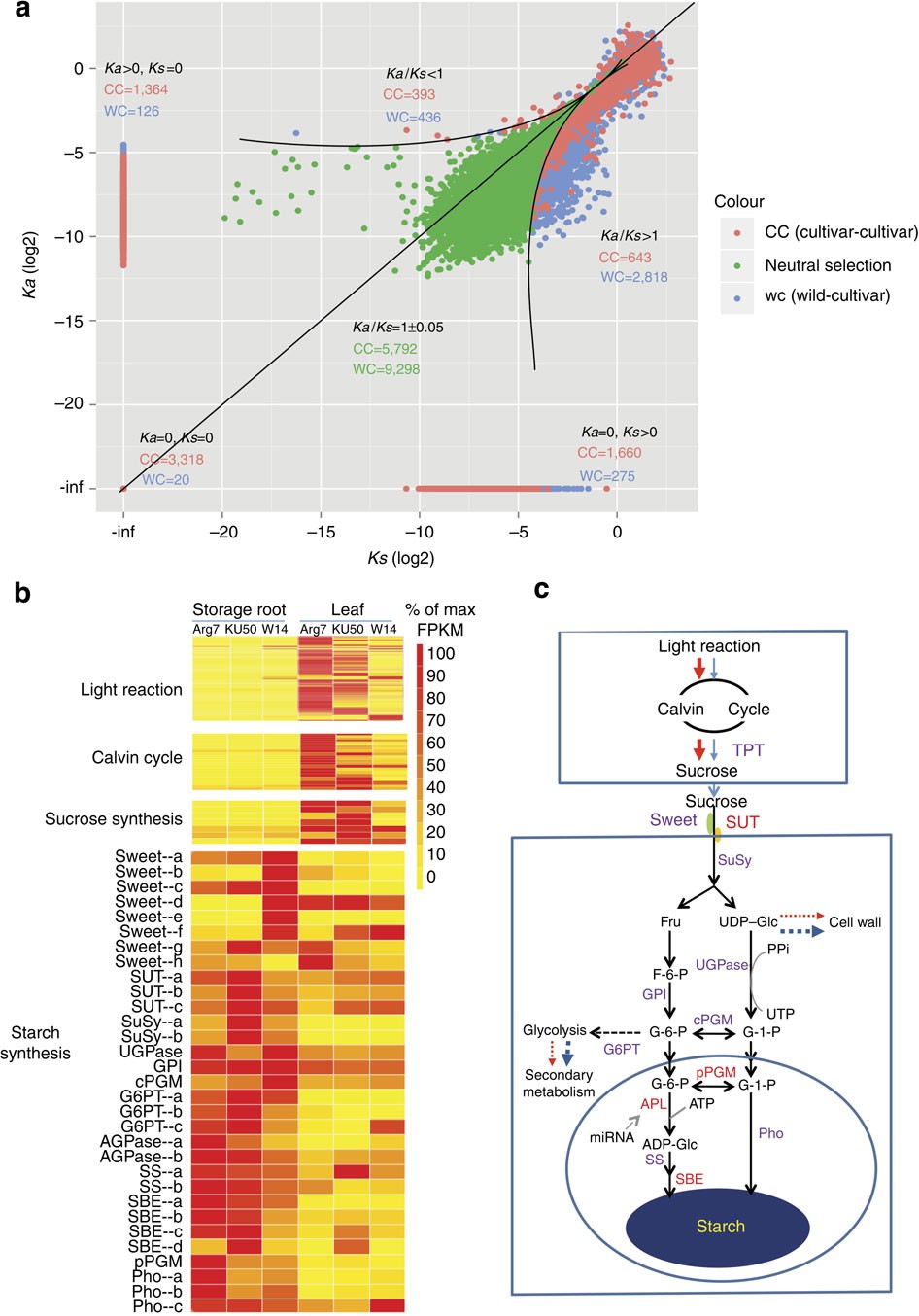
Figure 2: Selection pressure and carbon flux diversification in cassava.
From: Cassava genome from a wild ancestor to cultivated varieties

(a) Chart for synonymous substitution (Ks) and nonsynonymous substitution rate (Ka) and selection pressure (Ka/Ks) between wild W14 and cultivated variety (WC) and between cultivated varieties (CC). Ka/Ks=1 indicates genes with neutral selection, Ka/Ks>1 indicates positive selection and Ka/Ks<1 indicates negative selection. (b) The differential expression patterns of genes involved in photosynthesis, Calvin cycle, sugar transport and starch synthesis in storage roots and leaves between cultivated varieties (KU50 and Arg7) and wild ancestor (W14) revealed by digital transcriptome sequencing. (c) A model of high-efficient starch accumulation in the tuber roots of domesticated cassava. Red arrows present the carbon flux directions in cultivar and blue arrows indicate the carbon flux directions in wild W14. The width of the arrow indicates the strength of carbon flux. The gene symbol marked in red shows genes with copy number expansion in cultivars. cPGM, cytoplasmic phosphor-glucomutase; GPI, glucose-6-phosphate isomerase; G6PT, glucose-6-phosphate/phosphate translocator; pPGM, phospho-glucomutase; SBE, starch branching enzyme; SS, starch synthase; SUT, sucrose transporter; TPT, triosephosphate translocator; UTP, uridine triphosphate.