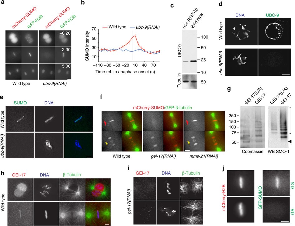
Figure 3: SUMO conjugates concentrate on the metaphasic plate and the spindle midzone and depend on the SUMO E3 GEI-17.

(a) mCherry-SUMO(GG) and GFP- H2B expressing embryos were treated with control or ubc-9 RNAi and progression through the first mitotic division was analysed. Scale bar, 5 μm. The times indicated in the top right of each image of the stack are relative to NEBD (min:s). (b) Quantitation of SUMO intensity on DNA from the movies depicted in d and e. Data represent the mean intensity (on DNA with background substracted) and s.d. Grey line marks anaphase onset. (c) The efficiency of ubc-9 knockdown was assessed by western blot using an affinity-purified polyclonal antibody. (d) UBC-9 localization was assessed with an affinity-purified polyclonal antibody. Samples were labelled with Hoechst 33258. Immunostaining using ubc-9(RNAi) embryos is show in the bottom panels. Scale bar, 5 μm. (e) Endogenous SUMO labelled with monoclonal antibody (6F2) on the metaphase plate. Scale bar, 2 μm. (f) The role of gei-17 and mms-21 on SUMO conjugation was addressed in embryos expressing mCherry-SUMO(GG) and GFP-tagged β-tubulin. Images show embryos at metaphase and late anaphase/telophase. The red arrowhead marks the metaphase plate while the yellow arrowhead indicates the spindle midzone. Scale bar, 5 μm. (g) In vitro auto-sumoylation assay using GEI-17 and the SP-RING mutant GEI-17 ‘L/A’. Black arrowhead, non-modified GEI-17. SUMO-conjugated GEI-17 forms are marked by brackets (top), (h) GEI-17 localization was assessed with a rabbit affinity-purified rabbit polyclonal antibody. Samples were labelled with an anti-tubulin antibody and Hoechst 33258. Scale bar, 5 μm. (i) Immunostaining was performed as in h but using gei-17(RNAi) embryos. Scale bar, 4 μm. (j) Embryos expressing GFP-SUMO(GG) and the non-conjugatable SUMO(GA), both co-expressing mCherry-H2B were recorded and a representative metaphase is shown for each strain. Scale bar, 2 μm.