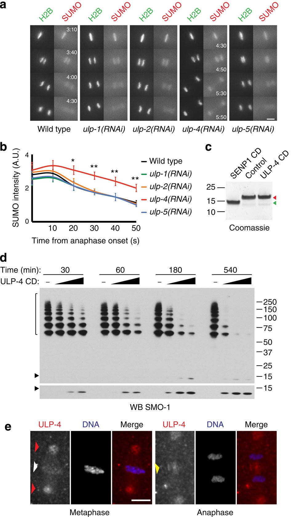
Figure 4: SUMO deconjugation during anaphase is carried out by the SUMO protease ULP-4.

(a) The effect of knocking down the four putative C. elegans SUMO proteases was analysed in mCherry-SUMO(GG) and GFP-tagged H2B expressing embryos. Scale bar, 5 μm. The times indicated in the top right for the wild-type embryo and the bottom right for ulp-4(RNAi) embryo are relative to NEBD (min:s). No difference is observed in this timing between wild type and either ulp-1(RNAi), ulp-2(RNAi) and ulp-5(RNAi). SUMO intensity quantitation is shown in (b). Data represent the mean intensity and s.d. of four independent embryos per condition. *P<0.05; **P<0.01 (two-tailed Student’s t-test). (c) C-terminal hydrolase activity of ULP-4 catalytic domain (‘ULP-4 CD’), as assayed using full-length C. elegans SUMO with an HA-tag after the C-terminal diglycine. Green arrowhead, unprocessed SUMO; red arrowhead, processed SUMO. The catalytic fragment of human SENP1 (‘SENP1 CD’) was used as a positive control. (d) SUMO chains assembled on GEI-17 are processed by ULP-4. The black arrowhead denotes free SUMO. Brackets mark the SUMO chains assembled on GEI-17. The western blot was developed with a sheep anti-SMO-1 antibody. The lower panel shows a longer exposure to highlight the presence of free SUMO. (e) Immunostaining of ULP-4 was performed using an affinity-purified antibody. Images on the left correspond to metaphase, while images on the right, to anaphase. DNA was visualized with Hoechst 33258. Red arrowhead mark centrosomes, white arrowhead marks the metaphase plate, and yellow arrowheads points at the spindle midzone. Scale bar, 5 μm.