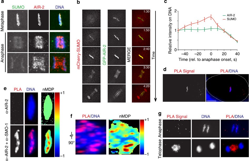
Figure 5: SUMO and AIR-2/Aurora B closely interact in the metaphase plate and spindle midzone.

(a) Immunostaining of embryos was performed using a monoclonal antibody against SUMO (6F2) and a rabbit polyclonal against AIR-2. DNA was stained with Hoechst 33258. (b) The dynamics of SUMO and AIR-2 localization was examined in embryos expressing GFP-tagged AIR-2 and mCherry-SUMO(GG). The times indicated in the top right of each image of the stack are relative to NEBD (min:s). (c) Quantitation of the signals in (b) is provided in the graph next to the image stack. Data represent mean and s.d. from five independent embryos. (d) The image shows an embryo in metaphase subject to the proximity ligation assay (PLA) using a mouse anti-SMO-1 and a rabbit anti-AIR-2 specific antibody. DNA was visualized with Hoechst 33258. (e) The same metaphase plate is shown in greater detail, alongside with a negative control in which the anti-SMO-1 antibody was omitted. Quantitation of the co-localization of the PLA signal with DNA was performed using the normalized mean deviation product (nMDP) values (ranging from −1 to 1). Negative indexes are represented by cold colours (exclusion). Indexes above 0 are represented by hot colours (co-localization)68 same as in Figure 2. (f) The metaphase plate was rotated 90° and the nMDP distribution is shown. (g) The SUMO/AIR-2 PLA signal is lost during chromosome segregation and is recovered in late anaphase in the spindle midzone.