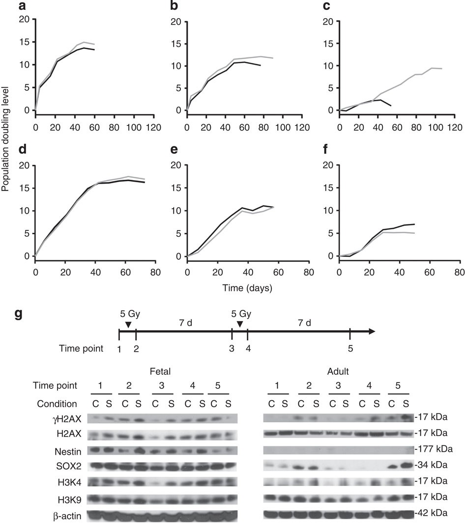
Figure 3: Change in PDL of confluent and scratched NHAs over time.

(a) Fetal NHAs were grown to confluence in plates, scratched (grey curve) or left unscratched (black curve) at 0 h, transferred to flasks at 72 h and serially passaged until senescence. Time indicated is from transfer to flask. (b) Same as in a, except 5 Gy of X-rays was administered to cells at 24 h. (c) Same as in b, except cells underwent a second round of scratch (or sham scratch) followed by 5 Gy irradiation at 7 and 8 days, respectively, before being transferred to flasks at 10 days. The experiment was performed in duplicate. (d–f) Same as in a–c, except adult NHAs were used. (g) Western blotting showing expression levels of indicated proteins in confluent (C) and scratched (S) fetal and adult NHAs during radiation time course used in a–f. Time points indicated are: (1) before 5 Gy IR; (2) 30 min following 5 Gy IR; (3) before second 5 Gy dose (7 days later); (4) 30 min following second 5 Gy dose; (5) 7 days following second 5 Gy dose.