Figure 2: Altering NHE9 expression in GBM BTICs affects tumour proliferation and invasion in vivo.
From: A leak pathway for luminal protons in endosomes drives oncogenic signalling in glioblastoma

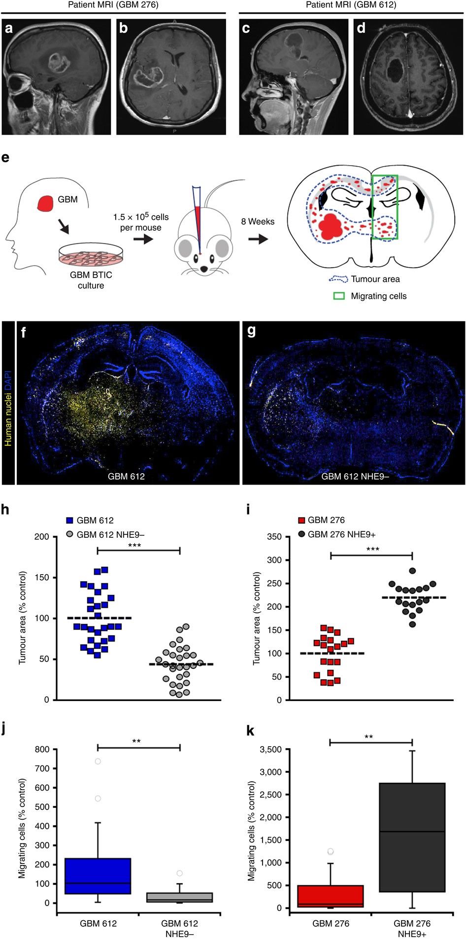
(a–d) Two different MRI views for 276 (a,b) and 612 (c,d) GBM patients show the source of the BTIC used in our study. (e) Schematic of primary tumour extraction, subsequent culture in serum-free medium and intracranial injection into a mouse brain (coordinates: X1.5, Y-1.34, Z3.5 from Bregma). Blue dotted line in the illustrated brain section represents tumour area and green box represents cells migrating into the contralateral hemisphere. (f,g) Representative images of 4',6-diamidino-2-phenylindole (DAPI)-stained coronal sections of mouse brains, after injection of GBM 612 BTIC transfected with (f) control shRNA or (g) NHE9 shRNA constructs. Yellow staining represents human GBM cells identified by monoclonal IgG1 antibody against human nuclei. (h–k) Effect of NHE9 on tumour size and migration. Orthotopic in vivo tumours formed by GBM 612 BTIC treated with NHE9 shRNA were significantly smaller (h) and less invasive (j) than their control counterpart. Tumours formed from GBM 276 BTIC were significantly larger (i) in cells overexpressing NHE9 and more invasive (k) than control cells. Bars represent mean±s.d.; **P<0.01, ***P<0.0001, two-tailed Welch’s t-test; from left to right, n=27, 28 (h) and 19, 17 (i). See related Supplementary Fig. 3.