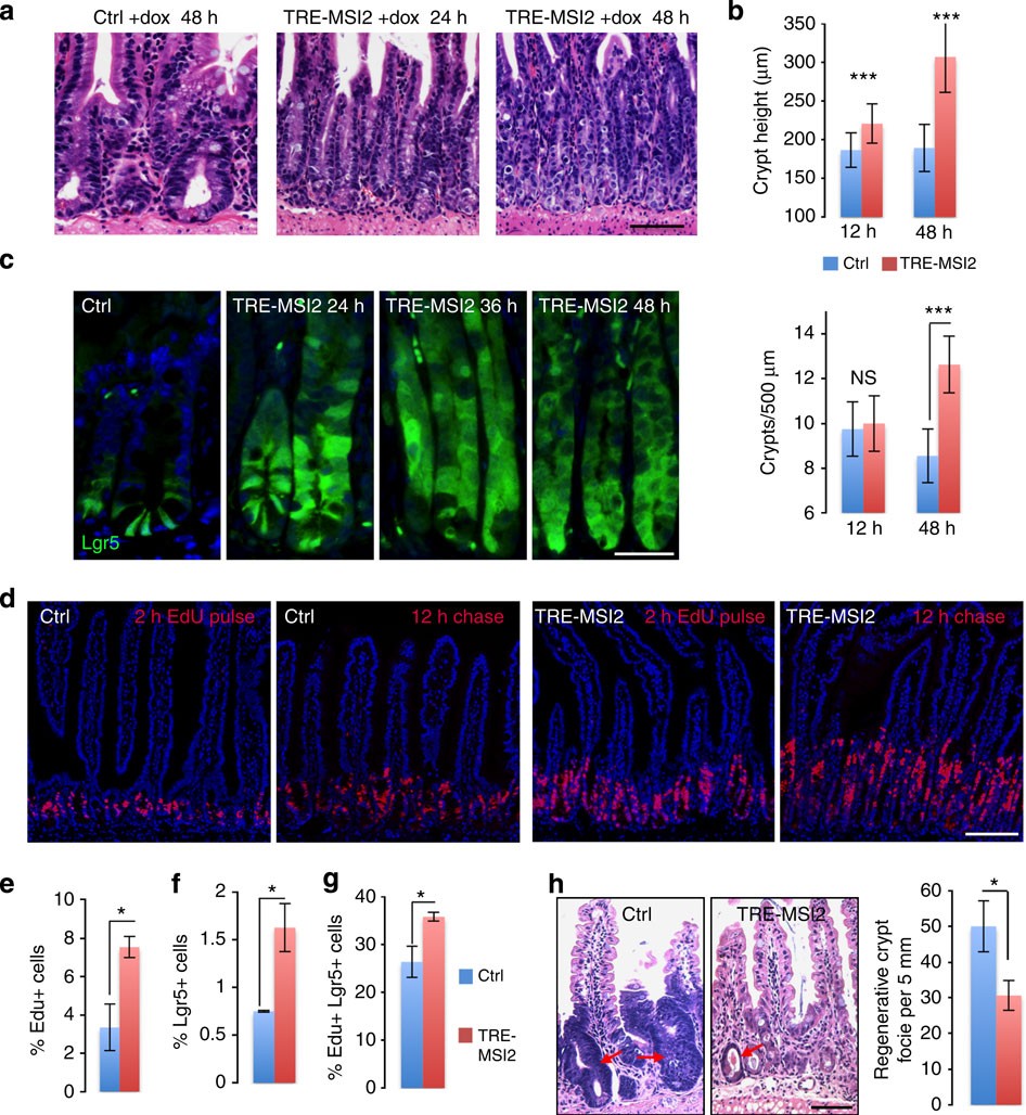
Figure 3: MSI2 expression induces crypt fission and expansion of intestinal stem cells.
From: Transformation of the intestinal epithelium by the MSI2 RNA-binding protein

(a) Haematoxylin and eosin staining of control (M2rtTA) and TRE-MSI2 small intestine treated with 2 mg ml−1 Dox for 24 and 48 h showing expanded crypt height and increased crypt fission (scale bar, 100 μM). (b) Quantification of crypt length (top panel) and crypt fission (lower panel) in control (M2rtTA) and TRE-MSI2 intestines at indicated time points after the Dox treatment. Error bars indicate the s.d. derived from n=3 mice per group per time point. ***P<0.0005, Student’s t-test. (c) Immunofluorescence for eGFP in control (Lgr5-eGFP-IRES-CreER::M2rtTA) and TRE-MSI2::Lgr5-eGFP-IRES-CreER intestinal crypts at the indicated time points after Dox induction (scale bar, 50 μM). (d) Histological staining for EdU incorporation 2 or 12 h after an EdU pulse in control (M2rtTA) and TRE-MSI2 mice. Images were taken 48 h after initiation of 2 mg ml−1 Dox treatment (scale bar, 100 μM). (e) Flow cytometric analysis of EdU incorporation in control (M2rtTA) and TRE-MSI2 mice 48 h after 2 mg ml−1 Dox induction. Error bars denote s.d. (n=3 mice per group), *P<0.05, Student’s t-test. (f,g) Flow cytometric analysis of Lgr5-eGFP+ cell frequency (f) and 2-h-EdU incorporation in Lgr5-eGFP+ cells (g) from control (Lgr5-eGFP-IRES-CreER::M2rtTA) and TRE-MSI2::Lgr5-eGFP-IRES-CreER mice 48 h after 2 mg ml−1 Dox treatment. Error bars denote s.d. (n=3 mice per group), *P<0.05, Student’s t-test. (h) Histological analysis and quantification of regenerative crypt foci (arrows) in control (Msi2wt/wt::Villin-CreER) or Msi2flox/flox::Villin-CreER mice 3 days after exposure to 12-Gy gamma irradiation (scale bar, 50 μM). Error bars denote s.d. (n=3 mice per group). *P<0.05, Student’s t-test.