Figure 2: Depletion of HEB drives ME differentiation.
From: HEB associates with PRC2 and SMAD2/3 to regulate developmental fates

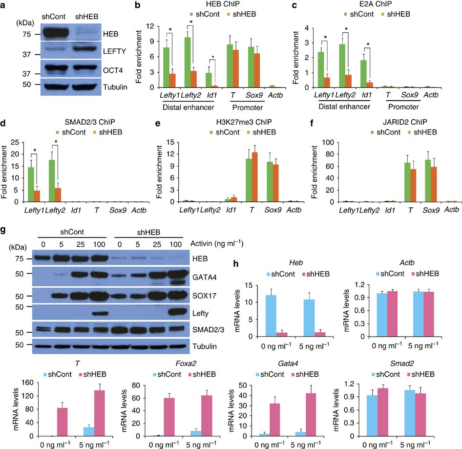
(a) Western blot analysis on control shRNA (shCont) and shHEB-treated mouse ESCs detected the protein expression of HEB, LEFTY and OCT4. TUBULIN was used for loading control. (b–f) Chromatin immunoprecipitation (ChIP) using anti-HEB (b), E2A (c), SMAD2/3 (d), H3K27me3 (e) and JARID2 (f) antibodies in either shCont (green) or shHEB (orange) ESCs. Pulled-down chromatin was analysed by qPCR using primers surrounding distal enhancer regions of Lefty1, Lefty2 and Id1 and proximal promoter regions of Brachyury (T) and Sox9, which are occupied by PRC2 in mouse ESCs. The Actb locus was used as a negative control. Error bars are based on the s.d. derived from triplicate qPCR reactions and enrichment is calculated relative to input. *P<0.05 by Student’s paired t-test with a two-tailed distribution. (g) Western analysis of HEB, GATA4, SOX17, LEFTY and SMAD2/3 in EBs after 4 days of differentiation from shCont or shHEB ESCs at different concentrations of Activin (0–100 ng ml−1) treatment. TUBULIN was used as a loading control. (h) qPCR with reverse transcription analysis of 4-day EBs derived from shCont (blue) or shHEB (pink) ESCs either without Activin (0 ng ml−1) or a low dose of Activin (5 ng ml−1). Expression was normalized to Gapdh transcript levels. Error bars represent s.d. calculated from triplicate qPCR reactions.