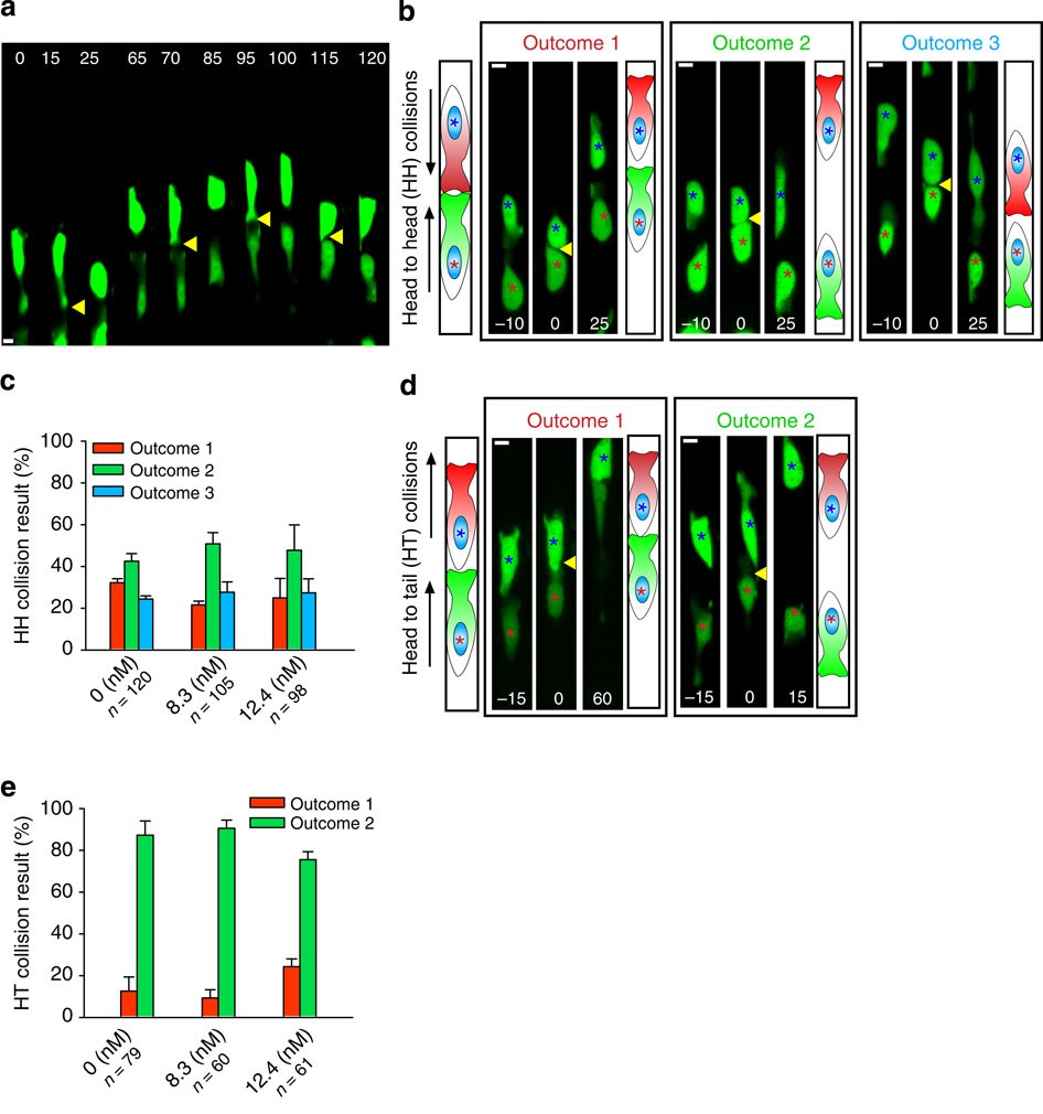
Figure 2: Characterization of CIL in uniform concentrations of EGF.

(a) MTLn3-B1 cells displaying random motility and undergoing multiple CIL events in a uniform concentration of EGF (8.3 nM ). (b,d) Representative examples of the outcomes of head-to-head and head-to-tail collisions in MTLn3-B1 cells with corresponding illustrations, respectively. Collisions occur at time t=0. Coloured asterisks track different cells. Yellow arrows indicate collisions. Time is in minutes. Scale bar, 10 μm. (c,e) Probability of head-to-head and head-to-tail collision outcomes in the indicated uniform concentrations of EGF. The total number of cells are indicated per condition. Data represent the mean from n=3 independent experiments per condition and error bars show s.e.m.