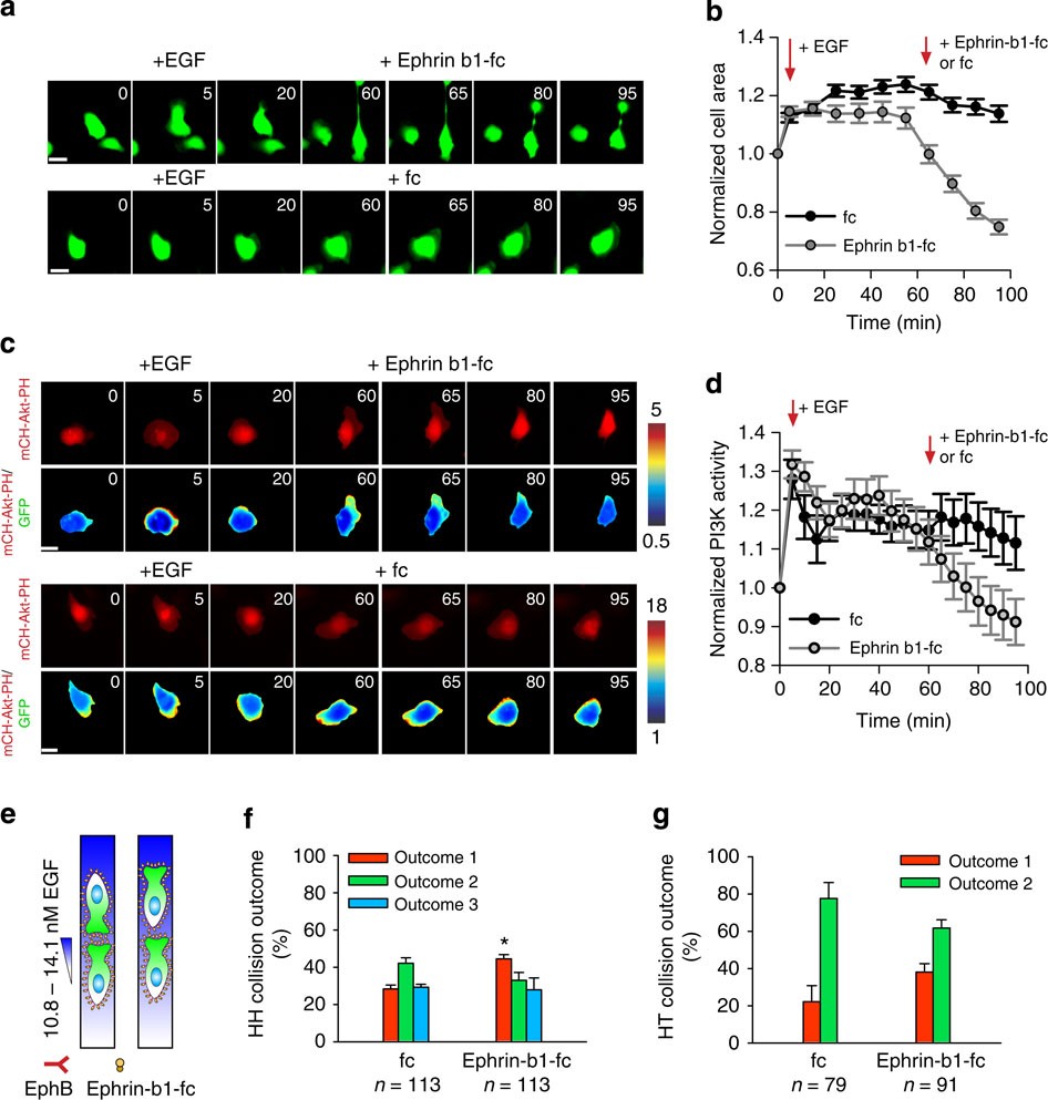
Figure 6: EphB signalling suppresses EGF protrusion signalling in MTLn3 Cells.

(a) Selected images of MTLn3-B1 cells stimulated with EGF and then treated with either clustered ephrin-b1-fc (top panel) or fc (bottom panel). Green colour indicates expression of GFP. (b) Quantification of cell area after indicated treatments in a. Data are the mean from n>=90 cells per condition from n=3 independent experiments. Error bars are s.e.m.. (c) PI3K activity after EGF treatment followed by the addition of either clustered ephrin-b1-fc (top two panels) or fc (bottom two panels). Red colour indicates localization of mCH-Akt-PH, while the pseudocolour indicates the ratio of mCH-Akt-PH to cytosolic GFP. Time is in minutes. Scale bar, 20 μm. (d) Quantification of PI3K activity from data in c. Data are the mean from n>=22 cells from n>=3 independent experiments. Error bars are s.e.m. (e) Schematic of EphB receptor masking on incubation with unclustered ephrin-b1-fc ligands. (f,g) HH and HT collision outcome probabilities in 10.8–14.1 nM EGF gradients after preincubation with either 4 μg ml−1 unclustered fc or ephrin-b1-fc. Total collisions analysed per condition are displayed. Data are the mean of n=4 independent experiments per condition. Error bars are s.e.m. Statistical comparisons are made between the same outcome (red bars) in fc versus ephrin-b1-fc using a two-sided Student’s t-test. Time is in minutes. Scale bar, 10 μm. *P<.01.