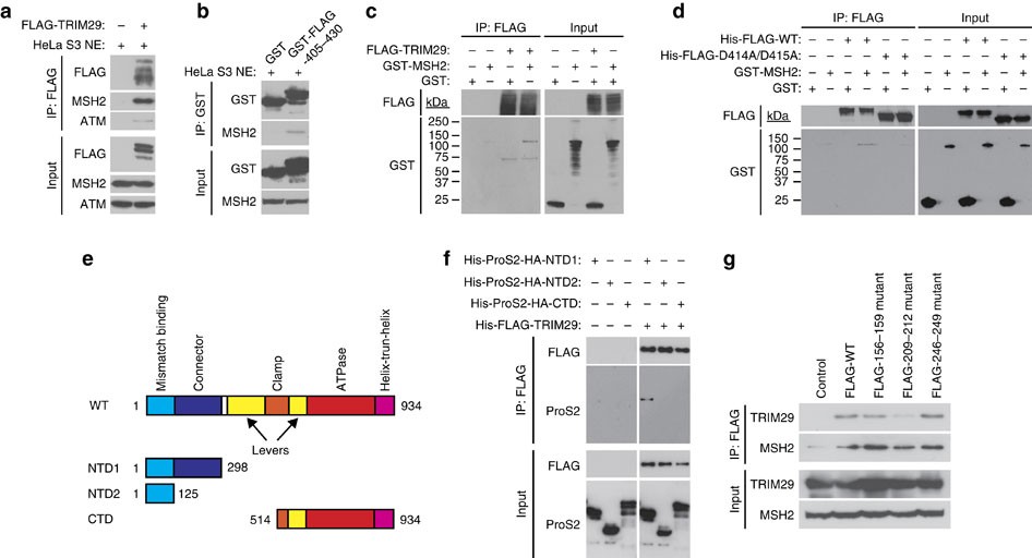
Figure 3: TRIM29 directly binds to MSH2.
From: TRIM29 regulates the assembly of DNA repair proteins into damaged chromatin

(a) Western blot analysis of proteins pulled down by recombinant FLAG-tagged TRIM29 from nuclear extracts of HeLa S3 cells. FLAG-tagged TRIM29 attached to M2-agarose was incubated with nuclear extracts from HeLa S3 cells. The bound proteins were washed and eluted by 3 × FLAG peptides and analysed by western blotting. (b) Western blot analysis of proteins pulled down by recombinant GST-FLAG-tagged TRIM29 peptide (residues 405–430) from nuclear extracts of HeLa S3 cells. GST-FLAG-405-430 attached to GST-Sepharose was incubated with nuclear extracts from HeLa S3 cells and washed. The binding proteins were eluted by glutathione and analysed by western blotting. (c) Direct binding of His-FLAG-TRIM29 to GST-MSH2. His-FLAG-TRIM29 attached to M2-agarose was incubated with GST or GST-MSH2. The bound proteins were washed and eluted by 3 × FLAG peptides followed by western blotting. (d) In-vitro pull-down assay of GST-MSH2 with WT His-FLAG-TRIM29 or D414A/D415A mutant in which D414 and D415 were substituted with alanine. Anti-FLAG pull-down assay was performed as described in a. (e) Schematic representation of WT MSH2 and mutant proteins. (f) Direct binding of WT His-FLAG-TRIM29 and mutants to His-ProS2-HA-MSH2. Anti-FLAG pull-down assay was performed as described in a. (g) Western blot analysis of FLAG-tagged immunoprecipitates from HeLa S3 cells stably expressing WT FLAG-tagged MSH2 and mutants in which residues 156–159, 209–212 and 246–249 were substituted with alanine.