Figure 4: TRIM29 regulates DNA DDR.
From: TRIM29 regulates the assembly of DNA repair proteins into damaged chromatin

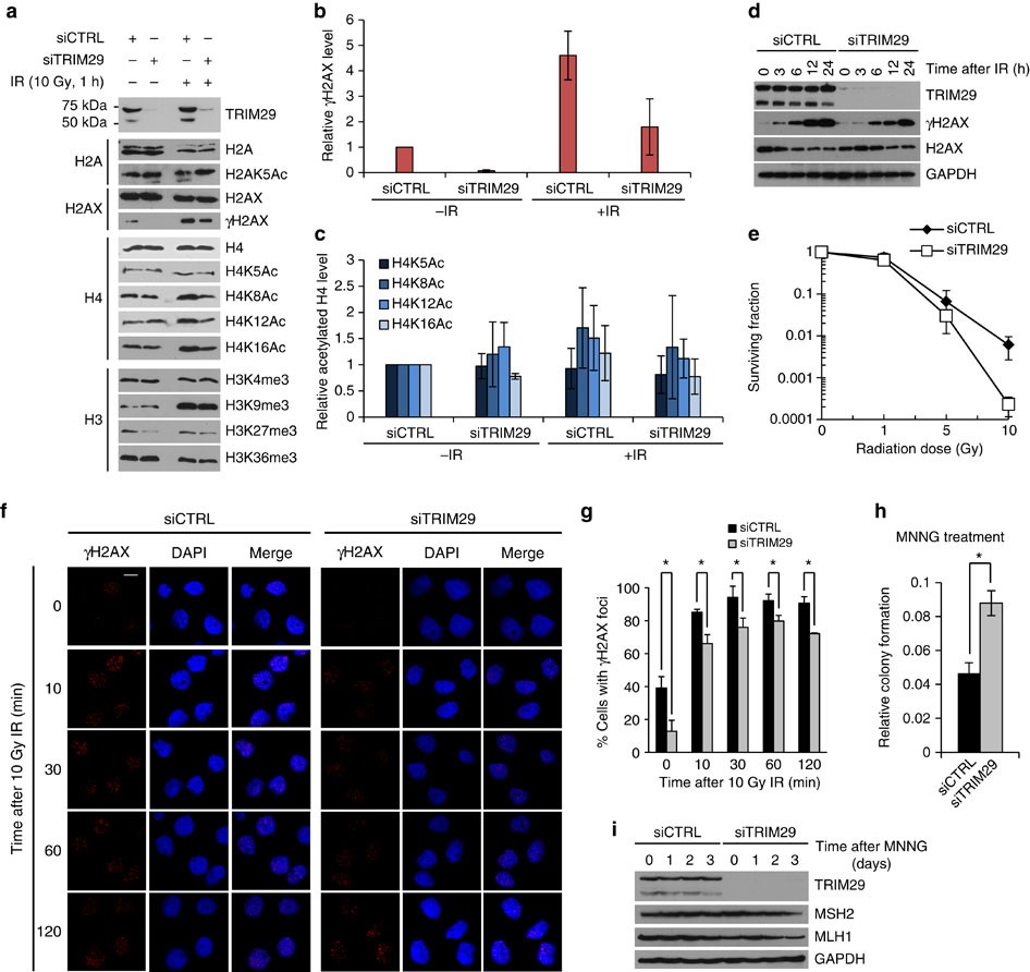
(a) Effect of TRIM29 knockdown on histone modifications induced by IR treatment. TRIM29-depleted HeLa S3 cells were treated with 10 Gy IR and collected after 1 h. Histones were analysed by western blotting. (b,c) Intensities of γH2AX and acetylated H4 normalized with the values of H2AX and H4, respectively. Band intensities were quantified using NIH ImageJ software. Three independent experiments were performed. Error bars show s.d. (d) Effects of TRIM29 knockdown on the phosphorylation of H2AX. TRIM29-depleted HeLa S3 cells were treated with 10 Gy IR and collected at the indicated time points from 0 to 24 h after IR treatment. Whole-cell lysates were analysed by western blotting. (e) Survival curves of TRIM29-depleted HeLa S3 cells. Three independent experiments were performed. (f) Effect of TRIM29 knockdown on the formation of γH2AX foci. TRIM29-depleted HeLa S3 cells were treated with 10 Gy, fixed at the indicated time points from 0 to 120 min after IR treatment and stained with anti-γH2AX antibody. DNA was counterstained with DAPI. Scale bar, 10 μm. (g) Percentages of γH2AX foci-positive cells (> 10 foci per nucleus) from the data shown in f. Three independent experiments in which at least 30 cells were counted were performed. P-values were determined by Student’s t-test (*P<0.05). Error bars show s.d. (h) Effect of MNNG on viability of TRIM29-depleted cells. TRIM29-depleted HeLa S3 cells were treated with 10 μM MNNG for 2 h. Cell viability in response to MNNG treatment was analysed by a colony-formation assay. P-values were determined by Student’s t-test (*P<0.05). Three independent experiments were performed. Error bars show s.d. (i) Effect of TRIM29 knockdown on the stability of MSH2 and MLH1 under the condition of MNNG treatment. TRIM29-depleted HeLa S3 cells were treated with 10 μM MNNG for 2 h and collected at 0, 1, 2 and 3 days. Whole-cell lysates were analysed by western blotting.