Figure 5: TRIM29 is located on nucleosomes containing H2AX.
From: TRIM29 regulates the assembly of DNA repair proteins into damaged chromatin

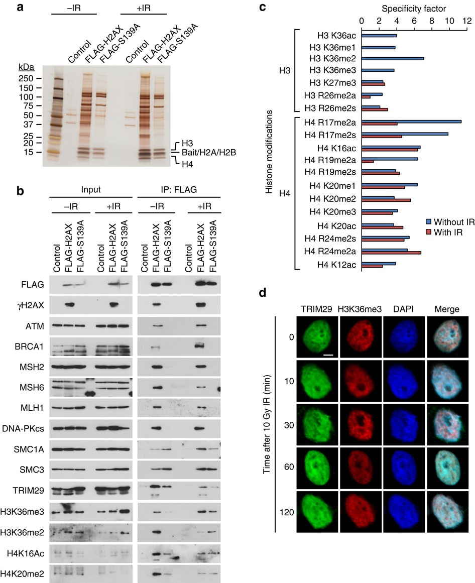
(a) Silver staining of anti-FLAG immunoprecipitates from nuclear extracts of cells expressing FLAG-tagged WT H2AX and S139 mutant on 4%–20% gradient SDS–PAGE gel. (b) Western blot analysis of proteins associated with FLAG-tagged WT H2AX and S139A mutant. HeLa S3 cells expressing FLAG-tagged WT H2AX and S139A mutant were untreated or treated with 10 Gy IR. After 1 h, FLAG-tagged immunoprecipitates were prepared from each cell line. (c) Binding specificity of FLAG-tagged TRIM29 to modified histone peptides using Modified Histone Peptide Arrays. FLAG-tagged TRIM29 complex was prepared from HeLa S3 cells expressing FLAG-TRIM29 untreated or treated with 10 Gy IR for 1 h. This experiment was performed according to the manufacturer’s protocol. (d) Immunofluorescence images showing the localization of TRIM29 and H3K36me3. HeLa S3 cells were treated with 10 Gy IR, fixed at the indicated time points from 0 to 120 min and stained with anti-TRIM29 and H3K36me3 antibodies. DNA was counterstained with DAPI. Scale bar, 5 μm.