Figure 7: Chromatin binding of TRIM29 contributes to efficient activation of DDR.
From: TRIM29 regulates the assembly of DNA repair proteins into damaged chromatin

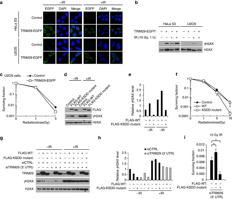
(a) Confocal immunofluorescence images showing the localization of TRIM29-EGFP in HeLa S3 and U2OS cells. Cells were treated with 10 Gy IR and fixed after 1 h. DNA was counterstained with DAPI. Scale bar, 20 μm. (b) Effect of TRIM29 overexpression on histone modifications induced by IR treatment. C-terminal EGFP-tagged TRIM29-expressing HeLa S3 and U2OS cells were treated with 10 Gy IR and collected after 1 h. Proteins were analysed by western blotting using the indicated antibodies. (c) Survival curves of C-terminal EGFP-tagged TRIM29-expressing U2OS cells. Three independent experiments were performed. (d) Effect of point mutations on phosphorylation of H2AX induced by IR treatment. HeLa S3 cells expressing FLAG-tagged WT TRIM29 and K54A/S55A/D414A/D415A mutant were treated with 10 Gy IR and collected after 1 h. Proteins were analysed by western blotting using the indicated antibodies. (e) Effect of the expression of FLAG-tagged WT TRIM29 and K54A/S55A/D414A/D415A mutant on γH2AX induced by IR treatment. The intensities of γH2AX were normalized with the values of H2AX. (f) Survival curves of FLAG-tagged WT TRIM29 and K54A/S55A/D414A/D415A mutant-expressing HeLa S3 cells. Three independent experiments were performed. (g) Western blotting of FLAG-tagged WT TRIM29 and KSDD mutant-expressing HeLa S3 cells transfected with the indicated siRNAs. Cells were transfected with siCTRL or siTRIM29 targeting the 3′-UTR of TRIM29 mRNA. After 72 h, cells were treated with 10 Gy IR and collected after 1 h. Proteins were analysed by western blotting using the indicated antibodies. (h) Effect of TRIM29 knockdown on γH2AX induced by IR treatment. The intensities of γH2AX were normalized with the values of H2AX. (i) Effect of TRIM29 knockdown on cell viability in response to IR treatment. FLAG-tagged WT TRIM29 and KSDD mutant-expressing HeLa S3 cells were transfected with siCTRL or siTRIM29 targeting the 3′-UTR of TRIM29 mRNA. After 72 h, cell viability in response to IR treatment was analysed by a colony-formation assay. P-values were determined by Student’s t-test (*P<0.05). Three independent experiments were performed. Error bars show s.d.