Figure 4: Increased senescence in the absence of Numb/Numbl during muscle regeneration.
From: Numb is required to prevent p53-dependent senescence following skeletal muscle injury

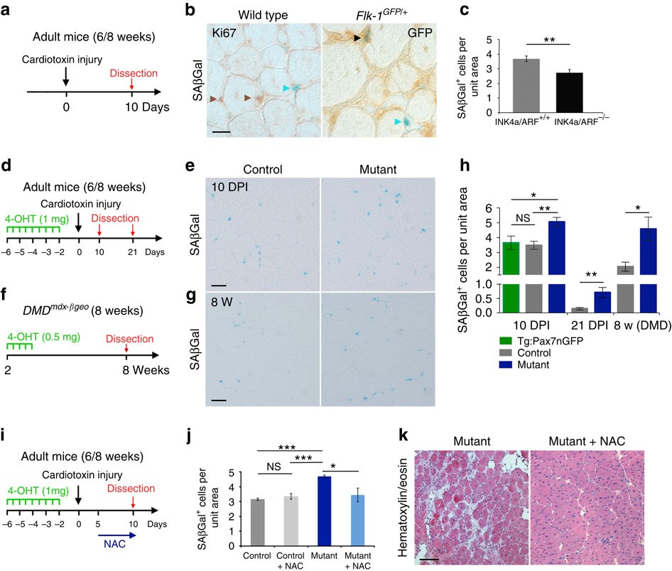
(a) Scheme of the experiments. Data were collected from transverse TA muscle cryosections of adult mice. (b) SAβGal staining combined with immunohistochemistry using anti-Ki67 or anti-GFP antibodies on control (left panel) and Flk-1GFP/+(right panel) mice. Brown arrowheads point to Ki67+ only cells; blue arrowhead points to SAβGal+ only cells and black arrowhead points to GFP+/SAβGal+ cells. (c) Quantification of SAβGal+ cells in INK4a/ARF mutant mice at 10 DPI (control: n=12 TA, 6 mice, 3.7±0.2 cells per unit area; INK4A/ARF mutant mice n=12 TA, 6 mice, 2.72±0.2 cells per unit area; MW P=0.0053). (d, f) Schemes of the experiments. (e, g) SAβGal staining on transverse TA muscle cryosections. (h) Quantification of SAβGal+ cells during regeneration in controls and mutants at 10 DPI, 21 DPI, and in 8-weeks old DMDmdx-βgeo mice. 10 DPI Tg:Pax7nGFP: n=6 sections, 3 mice, 3.65±0.64 cells per unit area; control: n=5 sections, 4 mice, 3.5±0.26 cells per unit area; mutant: n=9 sections, 3 mice, 5±0.35 cells per unit area; MW Tg:Pax7nGFP versus control P=0.7922, Tg:Pax7nGFP versus mutant P=0.0256, control versus mutant P=0.0040. The number of SAβGal+ cells at 10 DPI is similar in Tg:Pax7nGFP mice compared with controls (Tg:Pax7CT2;NumbF/+;NumblΔ/+) showing that the tamoxifen treatment or the presence of the Cre recombinase did not interfere with the process. 21 DPI control: n=6 sections, 3 mice, 0.14±0.05 cells per unit area; mutant: n=6 sections, 4 mice, 0.71±0.21 cells per unit area; MW P=0.0043. DMDmdx-βgeo: n=6 sections, 3 mice, 2.1± 0.4 cells per unit area; Numb:Numbl:DMDmdx-βgeo: n=6 sections, 4 mice, 4.6±1.1 cells per unit area; MW P=0.0411. (i) Scheme of experiment. (j) Quantification of the number of SAβGal+ cells (control: n=6 sections, 3 mice, 3.2±0.1 cells per unit area; control+NAC: n=8 sections, 4 mice, 3.4±0.2 cells per unit area; mutant: n=8 sections, 4 mice 4.7±0.1 cells per unit area; mutant+NAC: n=8 sections, 4 mice, 3.4±0.5 cells per unit area; MW control versus control+NAC P=0.4136, control versus mutant P=0.0007, control+NAC versus mutant P=0.0006, mutant versus mutant+NAC P=0.0148). (k) Hematoxylin/eosin staining of mutant TA muscles treated or not with NAC. Quantifications are presented as mean±s.e.m. Scale bars b: 50 μM, e,g,k: 100 μM. NS, not significant.