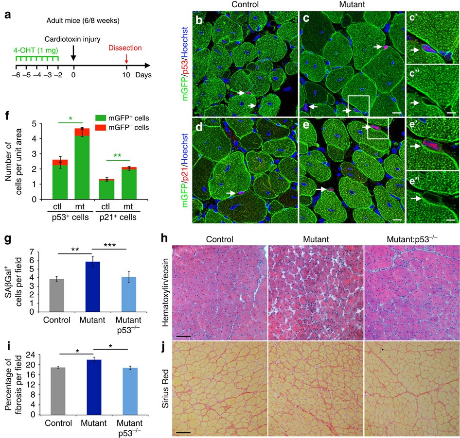
Figure 5: Loss of Numb/Numbl induces senescence in a p53-dependent manner.
From: Numb is required to prevent p53-dependent senescence following skeletal muscle injury

(a) Scheme of the experiment. (b–e) Immunofluorescence on transverse sections using anti-GFP and anti-p53 (b,c) or anti-p21 (d,e) antibodies, arrows point to positive p53 or p21 cells. c’ and e’ represent higher magnifications of the area highlighted by a square in c and e, respectively. c’’ and e’’ are the same images as in c’ and e’ without the Hoechst and p53 or p21 staining. (f) Quantification of the number of p53+ and p21+ cells. The number of p53+/mGFP+ cells increases in mutant compared with control (control: n=8 sections, 4 mice, mGFP+ 2.24±0.22 cells per unit area, mGFP− 0.37±0.19 cells per unit area; mutant: n=8 sections, 4 mice, mGFP+ 4.18±0.48 cells per unit area, mGFP− 0.48±0.06 cells per unit area; MW control mGFP+ versus mutant mGFP+ P=0.0145). Similarly, the number of p21+/mGFP+ cells increases in mutant compared with control (control: n=10 sections, 4 mice, mGFP+ 1.24±0.06 cells per unit area, mGFP− 0.1±0.06 cells per unit area: mutant: n=10 sections, 3 mice, mGFP+ 1.96±0.17 cells per unit area, mGFP− 0.15±0.05 cells per unit area; MW control mGFP+ versus mutant mGFP+ P=0.0094). (g) Quantification of SAβGal+ cells in control, Numb and compound Numb:p53 mutants. The absence of p53 in Numb mutants reduces the number of SAβGal+ cells down to control levels (control: n=14 sections, 6 mice, 3.85±0.28 cells per unit area; Numb mutant: n=12 sections, 3 mice, 5.87±0.63 cells per unit area; Numb:p53 double mutant: n=16 sections, 4 mice, 4.08±0.63 cells per unit area; MW control versus Numb mutant P=0.0010, Numb mutant versus Numb:p53 double mutant P=0.0008). (h) Hematoxylin/eosin stainings of control and mutant TA muscles. (i) Quantification of fibrosis, based on Sirius Red staining (control: n=8 TA, 6 mice, 18.90±0.33% fibrosis per unit area; Numb null mutant: n=6 TA, 3 mice, 21.97±0.92; Numb:p53 double mutant: n=8 TA, 4 mice, 18.63±0.67 cells per unit area; MW control versus Numb mutant P=0.0205, Numb mutant versus Numb:p53 double mutant P=0.0401). (j) Sirius Red stainings of control and mutant TA muscles. Quantifications are presented as mean±s.e.m. Scale bars c,e: 50 μM, c”,e”: 125 μM; h,j: 100 μM.