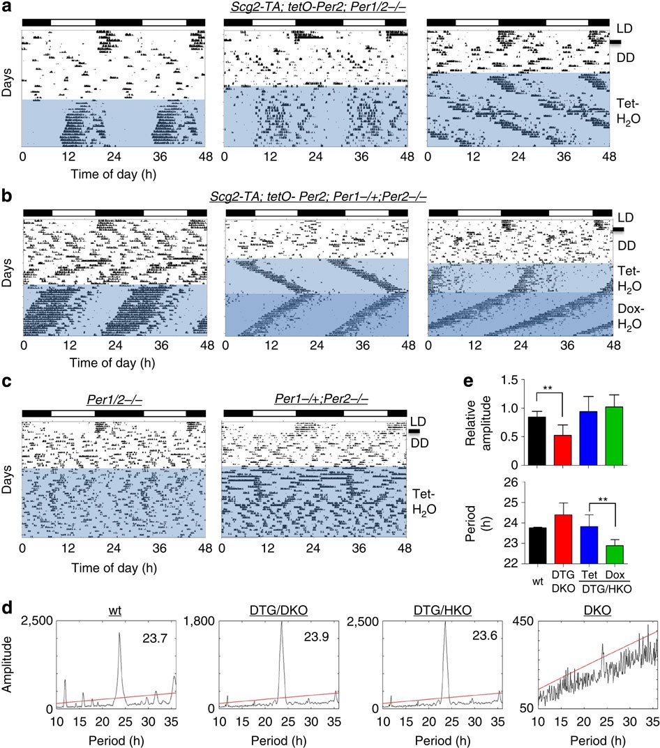
Figure 2: Synthetic Per2 oscillations can generate robust rhythms in clock-deficient mice.
From: A tunable artificial circadian clock in clock-defective mice

(a) Representative actograms from Scg2-DTG/DKO mice on Tet ad libitum. White and blue areas represent regular and Tet water, respectively. (b) Representative actograms from Scg2-DTG/HKO mice on Tet or Dox ad libitum. Light and dark blue represent Tet and Dox treatment, respectively. (c) Representative actograms from DKO and HKO control mice. (d) Representative χ2- graphs showing the period and amplitude of rhythms for four different genotypes. The actogram for the WT mouse is shown in Supplementary Fig. 5. (e) Quantitative analysis of circadian parameters. n=8, 7, 7, 6 for WT, DTG/DKO, DTG/HKO-Tet and DTG/HKO-Dox, respectively. Values are mean+/−s.e.m. *P<0.05, **P<0.01, ***P<0.001 (unpaired, two-tailed t-test).