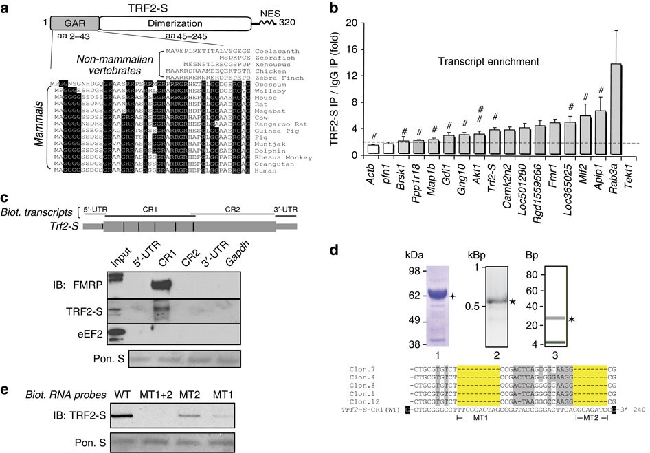
Figure 1: Neuronal isoform of TRF2-S exhibits RNA-binding activity.

(a) Top, schematic representation shows that TRF2-S contains a GAR RNA-binding domain. NES, nuclear export signal. Bottom, the alignment of the GAR domains from vertebrate TRF2-S shows that glycine–arginine consensus sequences (highlighted in black) are highly conserved across mammals but not in non-mammalian species. (b) Validation of TRF2-S target mRNAs by quantitative RT–PCR. Among 18 transcripts, 15 (grey bars) were enriched more than 2-fold by TRF2-S IP over IgG IP controls. n=4. #known axonal mRNA; ##self mRNA. (c) Biotin pulldown and immunoblotting showing that TRF2-S bound to the coding region (CR1) of Trf2-S mRNA. Biotinylated mRNA fragments of Trf2-S were transcribed in vitro and incubated with rat brain lysates. Biotinylated Gapdh RNA and eukaryotic elongation factor 2 (eEF2) are controls for biotin pulldown and immunoblot analysis, respectively. Equal loading was assessed by Ponceau S staining. The mRNA fragments and guanine (G)-rich sequences were mapped as horizontal and vertical lines in the upper diagram, respectively. (d) In vitro mapping of Trf2-S binding site for TRF2-S. Upon ultraviolet cross-linking, the covalent bound RNP complex of recombinant GST–TRF2-S protein (line 1) and Trf2-S-CR1(★ line 2) transcript was collected after RNase T1 treatment and GST purification. The purified small RNAs (∼30 nt, line 3) were then used for cDNA library preparation, cloning and sequencing. Bottom, the representative sequenced reads of 11 clones were distinct from the parental Trf2-S WT. Yellow highlights, putative Trf2-S mRNA-binding sites for TRF2-S; black highlights, 3′-end of guanine residues expected from RNase T1 digestion; grey highlights, base substitutions and deletions expected from ultraviolet irradiation. (e) Biotinylated WT and mutant RNA oligos (MT1, MT2 and MT1+2 of TRF2-S-binding sites) were incubated individually with the purified recombinant GST–TRF2-S for biotin pulldown and immunoblot analysis.