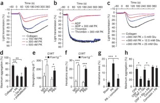
Abstract
Hyperglycemia is associated with greater hematoma expansion and poor clinical outcomes after intracerebral hemorrhage. We show that cerebral hematoma expansion triggered by intracerebral infusion of autologous blood is greater in diabetic rats and mice compared to nondiabetic controls and that this augmented expansion is ameliorated by plasma kallikrein (PK) inhibition or deficiency. Intracerebral injection of purified PK augmented hematoma expansion in both diabetic and acutely hyperglycemic rats, whereas injection of bradykinin, plasmin or tissue plasminogen activator did not elicit such a response. This response, which occurs rapidly, was prevented by co-injection of the glycoprotein VI agonist convulxin and was mimicked by glycoprotein VI inhibition or deficiency, implicating an effect of PK on inhibiting platelet aggregation. We show that PK inhibits collagen-induced platelet aggregation by binding collagen, a response enhanced by elevated glucose concentrations. The effect of hyperglycemia on hematoma expansion and PK-mediated inhibition of platelet aggregation could be mimicked by infusing mannitol. These findings suggest that hyperglycemia auguments cerebral hematoma expansion by PK-mediated osmotic-sensitive inhibition of hemostasis.
This is a preview of subscription content, access via your institution
Access options
Subscribe to this journal
Receive 12 print issues and online access
$259.00 per year
only $21.58 per issue
Buy this article
- Purchase on SpringerLink
- Instant access to the full article PDF.
USD 39.95
Prices may be subject to local taxes which are calculated during checkout




Similar content being viewed by others
References
Feigin, V.L., Lawes, C.M., Bennett, D.A. & Anderson, C.S. Stroke epidemiology: a review of population-based studies of incidence, prevalence, and case-fatality in the late 20th century. Lancet Neurol. 2, 43–53 (2003).
Arboix, A., Massons, J., Garcia-Eroles, L., Oliveres, M. & Targa, C. Diabetes is an independent risk factor for in-hospital mortality from acute spontaneous intracerebral hemorrhage. Diabetes Care 23, 1527–1532 (2000).
Kimura, K. et al. Hyperglycemia independently increases the risk of early death in acute spontaneous intracerebral hemorrhage. J. Neurol. Sci. 255, 90–94 (2007).
Godoy, D.A., Pinero, G.R., Svampa, S., Papa, F. & Di Napoli, M. Hyperglycemia and short-term outcome in patients with spontaneous intracerebral hemorrhage. Neurocrit. Care 9, 217–229 (2008).
Lee, S.H. et al. Effects of glucose level on early and long-term mortality after intracerebral haemorrhage: the Acute Brain Bleeding Analysis Study. Diabetologia 53, 429–434 (2010).
Demchuk, A.M. et al. Serum glucose level and diabetes predict tissue plasminogen activator-related intracerebral hemorrhage in acute ischemic stroke. Stroke 30, 34–39 (1999).
Poppe, A.Y. et al. Admission hyperglycemia predicts a worse outcome in stroke patients treated with intravenous thrombolysis. Diabetes Care 32, 617–622 (2009).
Broderick, J.P., Brott, T.G., Duldner, J.E., Tomsick, T. & Huster, G. Volume of intracerebral hemorrhage. A powerful and easy-to-use predictor of 30-day mortality. Stroke 24, 987–993 (1993).
Davis, S.M. et al. Hematoma growth is a determinant of mortality and poor outcome after intracerebral hemorrhage. Neurology 66, 1175–1181 (2006).
Kazui, S., Minematsu, K., Yamamoto, H., Sawada, T. & Yamaguchi, T. Predisposing factors to enlargement of spontaneous intracerebral hematoma. Stroke 28, 2370–2375 (1997).
Passero, S., Ciacci, G. & Ulivelli, M. The influence of diabetes and hyperglycemia on clinical course after intracerebral hemorrhage. Neurology 61, 1351–1356 (2003).
Fogelholm, R., Murros, K., Rissanen, A. & Avikainen, S. Admission blood glucose and short term survival in primary intracerebral haemorrhage: a population based study. J. Neurol. Neurosurg. Psychiatry 76, 349–353 (2005).
Broderick, J.P. et al. Determinants of intracerebral hemorrhage growth: an exploratory analysis. Stroke 38, 1072–1075 (2007).
Stead, L.G. et al. Emergency Department hyperglycemia as a predictor of early mortality and worse functional outcome after intracerebral hemorrhage. Neurocrit. Care 13, 67–74 (2010).
Scott, J.F. et al. Prevalence of admission hyperglycaemia across clinical subtypes of acute stroke. Lancet 353, 376–377 (1999).
Gray, C.S. et al. Glucose-potassium-insulin infusions in the management of post-stroke hyperglycaemia: the UK Glucose Insulin in Stroke Trial (GIST-UK). Lancet Neurol. 6, 397–406 (2007).
Bruno, A. et al. Treatment of hyperglycemia in ischemic stroke (THIS): a randomized pilot trial. Stroke 39, 384–389 (2008).
McCormick, M.T., Muir, K.W., Gray, C.S. & Walters, M.R. Management of hyperglycemia in acute stroke: how, when, and for whom? Stroke 39, 2177–2185 (2008).
Godoy, D.A., Pinero, G.R., Svampa, S., Papa, F. & Di Napoli, M. Early hyperglycemia and intravenous insulin-the rationale and management of hyperglycemia for spontaneous intracerebral hemorrhage patients: is time for change? Neurocrit. Care 10, 150–153 (2009).
Broderick, J. et al. Guidelines for the management of spontaneous intracerebral hemorrhage in adults: 2007 update: a guideline from the American Heart Association/American Stroke Association Stroke Council, High Blood Pressure Research Council, and the Quality of Care and Outcomes in Research Interdisciplinary Working Group. Stroke 38, 2001–2023 (2007).
Gao, B.B. et al. Extracellular carbonic anhydrase mediates hemorrhagic retinal and cerebral vascular permeability through prekallikrein activation. Nat. Med. 13, 181–188 (2007).
Schmaier, A.H. & McCrae, K.R. The plasma kallikrein-kinin system: its evolution from contact activation. J. Thromb. Haemost. 5, 2323–2329 (2007).
Phipps, J.A. et al. Plasma kallikrein mediates angiotensin II type 1 receptor-stimulated retinal vascular permeability. Hypertension 53, 175–181 (2009).
Acar, K., Yagci, M., Sucak, G.T. & Haznedar, R. Isolated prolonged activated partial thromboplastin time in an asymptomatic patient: Fletcher factor deficiency. Thromb. Res. 118, 765–766 (2006).
Asmis, L.M., Sulzer, I., Furlan, M. & Lammle, B. Prekallikrein deficiency: the characteristic normalization of the severely prolonged aPTT following increased preincubation time is due to autoactivation of factor XII. Thromb. Res. 105, 463–470 (2002).
Lippi, G. et al. Epidemiological association between fasting plasma glucose and shortened APTT. Clin. Biochem. 42, 118–120 (2009).
Qureshi, A.I. et al. Spontaneous intracerebral hemorrhage. N. Engl. J. Med. 344, 1450–1460 (2001).
Gallimore, M.J., Fareid, E. & Stormorken, H. The purification of a human plasma kallikrein with weak plasminogen activator activity. Thromb. Res. 12, 409–420 (1978).
Ruggeri, Z.M. & Mendolicchio, G.L. Adhesion mechanisms in platelet function. Circ. Res. 100, 1673–1685 (2007).
Toyoda, K. et al. Antiplatelet therapy contributes to acute deterioration of intracerebral hemorrhage. Neurology 65, 1000–1004 (2005).
Nieswandt, B., Aktas, B., Moers, A. & Sachs, U.J. Platelets in atherothrombosis: lessons from mouse models. J. Thromb. Haemost. 3, 1725–1736 (2005).
Kehrel, B. et al. Glycoprotein VI is a major collagen receptor for platelet activation: it recognizes the platelet-activating quaternary structure of collagen, whereas CD36, glycoprotein IIb/IIIa, and von Willebrand factor do not. Blood 91, 491–499 (1998).
Nieswandt, B. & Watson, S.P. Platelet-collagen interaction: is GPVI the central receptor? Blood 102, 449–461 (2003).
Arthur, J.F., Dunkley, S. & Andrews, R.K. Platelet glycoprotein VI-related clinical defects. Br. J. Haematol. 139, 363–372 (2007).
Nieswandt, B. et al. Expression and function of the mouse collagen receptor glycoprotein VI is strictly dependent on its association with the FcRgamma chain. J. Biol. Chem. 275, 23998–24002 (2000).
Miura, Y., Takahashi, T., Jung, S.M. & Moroi, M. Analysis of the interaction of platelet collagen receptor glycoprotein VI (GPVI) with collagen. A dimeric form of GPVI, but not the monomeric form, shows affinity to fibrous collagen. J. Biol. Chem. 277, 46197–46204 (2002).
Stultz, C.M. & Edelman, E.R. A structural model that explains the effects of hyperglycemia on collagenolysis. Biophys. J. 85, 2198–2204 (2003).
Bhalla, A. et al. Influence of raised plasma osmolality on clinical outcome after acute stroke. Stroke 31, 2043–2048 (2000).
James, M.L., Warner, D.S. & Laskowitz, D.T. Preclinical models of intracerebral hemorrhage: a translational perspective. Neurocrit. Care 9, 139–152 (2008).
Walkowiak, B., Kesy, A. & Michalec, L. Microplate reader—a convenient tool in studies of blood coagulation. Thromb. Res. 87, 95–103 (1997).
Acknowledgements
This work was supported in part by the US National Institutes of Health (grants EY19029, DK36836, HL090132, HL87203 and HL07917) and the American Heart Association (0855905D and 0840043N).
Author information
Authors and Affiliations
Contributions
J.L. initiated, designed and conducted most of the experiments and wrote the manuscript. B.-B.G. contributed to the design and performance of animal studies, biochemical analyses, platelet studies and manuscript writing. A.C.C. contributed to animal studies. P.B. and R.F. designed and performed studies using platelet aggregometer and contributed to data interpretation. T.J.C. and S.S. contributed to data interpretation and manuscript editing. E.P.F. designed and supervised the entire study and contributed to manuscript writing.
Corresponding author
Ethics declarations
Competing interests
Tamie J. Chilcote and Sukanto Sinha are employees of and shareholders in ActiveSite Pharmaceuticals, which provided ASP-440. The Joslin Diabetes Center and ActiveSite Pharmaceuticals have submitted a patent application to the US Patent and Trademark Office and the European Patent Office on the methods for treatment of kallikrein-related disorders.
Supplementary information
Supplementary Text and Figures
Supplementary Figures 1–8 and Supplementary Methods (PDF 265 kb)
Rights and permissions
About this article
Cite this article
Liu, J., Gao, BB., Clermont, A. et al. Hyperglycemia-induced cerebral hematoma expansion is mediated by plasma kallikrein. Nat Med 17, 206–210 (2011). https://doi.org/10.1038/nm.2295
Received:
Accepted:
Published:
Issue date:
DOI: https://doi.org/10.1038/nm.2295
This article is cited by
-
Glibenclamide pretreatment attenuates early hematoma expansion of warfarin-associated intracerebral hemorrhage in rats by alleviating perihematomal blood–brain barrier dysfunction
Chinese Neurosurgical Journal (2023)
-
Development and validation of a random forest model to predict functional outcome in patients with intracerebral hemorrhage
Neurological Sciences (2023)
-
Stress hyperglycemia is predictive of clinical outcomes in patients with spontaneous intracerebral hemorrhage
BMC Neurology (2022)
-
Plasma Kallikrein Contributes to Intracerebral Hemorrhage and Hypertension in Stroke-Prone Spontaneously Hypertensive Rats
Translational Stroke Research (2022)
-
Assessing the Evolution of Intracranial Hematomas by using Animal Models: A Review of the Progress and the Challenges
Metabolic Brain Disease (2021)


