Abstract
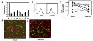
To study the safety and feasibility of T-cell reconstitution in HIV-infected individuals, we adoptively transferred activated autologous CD4+ T cells. Polyclonal peripheral blood CD4+ cells were costimulated ex vivo and subjects were given infusions of up to 3 × 1010 activated CD4+ cells. Dose-dependent increases in CD4+ cell counts and in the CD4:CD8 ratio were observed. Sustained increases in the fraction of cytokine-secreting T cells and decreases in the percentage of CD4+CCR5+ cells were noted in vivo, suggesting enhanced function and resistance to HIV infection. The frequency of CD4+Ki-67+ cells increased whereas CD4+ T cells containing T cell–receptor rearrangement excision circles (TRECs) decreased. These findings indicate that expansion of the peripheral T-cell pool mediated the increase in CD4 counts and suggest that approaches to reconstitute CD4 helper cell activity and decrease CCR5 expression may augment natural immunity to HIV infection.
This is a preview of subscription content, access via your institution
Access options
Subscribe to this journal
Receive 12 print issues and online access
$259.00 per year
only $21.58 per issue
Buy this article
- Purchase on SpringerLink
- Instant access to the full article PDF.
USD 39.95
Prices may be subject to local taxes which are calculated during checkout





Similar content being viewed by others
References
Rosenberg, E.S. et al. Vigorous HIV-1-specific CD4+ T cell responses associated with control of viremia. Science 278, 1447–1450 (1997).
Kalams, S.A. & Walker, B.D. The critical need for CD4 help in maintaining effective cytotoxic T lymphocyte responses. J. Exp. Med. 188, 2199–2204 (1998).
Rosenberg, E.S. et al. Immune control of HIV–1 after early treatment of acute infection. Nature 407, 523–526 (2000).
Carcelain, G., Debre, P. & Autran, B. Reconstitution of CD4+ T lymphocytes in HIV-infected individuals following antiretroviral therapy. Curr. Opin. Immunol. 13, 483–488 (2001).
Walter, E.A. et al. Reconstitution of cellular immunity against cytomegalovirus in recipients of allogeneic bone marrow by transfer of T-cell clones from the donor. N. Engl. J. Med. 333, 1038–1044 (1995).
Heslop, H.E. et al. Long-term restoration of immunity against Epstein-Barr virus infection by adoptive transfer of gene-modified virus-specific T lymphocytes. Nature Med. 2, 551–555 (1996).
Lane, H.C. et al. Syngeneic bone marrow transplantation and adoptive transfer of peripheral blood lymphocytes combined with zidovudine in human immunodeficiency virus (HIV) infection. Ann. Intern. Med. 113, 512–559. (1990).
Bex, F. et al. Syngeneic adoptive transfer of anti-human immunodeficiency virus- 1 (HIV-1)-primed lymphocytes from a vaccinated HIV-seronegative individual to his HIV-1-infected identical twin. Blood 84, 3317–3326 (1994).
Riddell, S.R. et al. T-cell mediated rejection of gene-modified HIV-specific cytotoxic T lymphocytes in HIV-infected patients. Nature Med. 2, 216–223 (1996).
Brodie, S.J. et al. HIV-specific cytotoxic T lymphocytes traffic to lymph nodes and localize at sites of HIV replication and cell death. J. Clin. Invest. 105, 1407–1417 (2000).
Nijhuis, E.W., Wiel-van, K.E., Figdor, C.G. & van Lier, R.A. Activation and expansion of tumour-infiltrating lymphocytes by anti-CD3 and anti-CD28 monoclonal antibodies. Cancer Immunol. Immunother. 32, 245–250 (1990).
Riddell, S.R. & Greenberg, P.D. The use of anti-CD3 and anti-CD28 monoclonal antibodies to clone and expand human antigen-specific T cells. J. Immunol. Methods 128, 189–201 (1990).
Levine, B.L. et al. Effects of CD28 costimulation on long-term proliferation of CD4+ T cells in the absence of exogenous feeder cells. J. Immunol. 159, 5921–5930 (1997).
Levine, B.L. et al. Antiviral effect and ex vivo CD4+ T cell proliferation in HIV-positive patients as a result of CD28 costimulation. Science 272, 1939–1943 (1996).
Carroll, R.G. et al. Differential regulation of HIV-1 fusion cofactor expression by CD28 costimulation of CD4+ T cells. Science 276, 273–276 (1997).
Riley, J.L. et al. Intrinsic resistance to T cell infection with HIV type 1 induced by CD28 costimulation. J. Immunol. 158, 5545–5553 (1997).
Levine, B.L. et al. Large scale production of CD4+ T cells from HIV-1 infected donors following CD3/CD28 costimulation. J. Hematother. 7, 437–448 (1998).
Kovacs, J.A. et al. Increases in CD4+ T lymphocytes with intermittent courses of interleukin-2 in patients with human immunodeficiency virus infection. A preliminary study. N. Engl. J. Med. 332, 567–575 (1995).
Fischl, M.A. et al. The safety and efficacy of zidovudine (AZT) in the treatment of patients with mildly symptomatic human immunodeficiency virus type 1 (HIV) infection. A double-blind, placebo-controlled trial. The AIDS Clinical Trials Group. Ann. Intern. Med. 112, 727–737 (1990).
Roederer, M. T-cell dynamics of immunodeficiency. Nature Med. 1, 621–627 (1995).
Clerici, M. et al. Detection of three distinct patterns of T helper cell dysfunction in asymptomatic, human immunodeficiency virus-seropositive patients. Independence of CD4+ cell numbers and clinical staging. J. Clin. Invest. 84, 1892–1899 (1989).
Hazenberg, M.D. et al. T-cell division in human immunodeficiency virus (HIV-1) infection is mainly due to immune activation: a longitudinal analysis in patients before and during highly active antiretroviral therapy (HAART). Blood 95, 249–255 (2000).
Combadiere, B. et al. CD4+Ki67+ lymphocytes in HIV-infected patients are effector T cells accumulated in the G1 phase of the cell cycle. Eur. J. Immunol. 30, 3598–3603 (2000).
Walker, R.E. et al. Peripheral expansion of pre-existing mature T cells is an important means of CD4+ T-cell regeneration in HIV-infected adults. Nature Med. 4, 852–856 (1998).
Brodie, S.J. et al. In vivo migration and function of transferred HIV-1-specific cytotoxic T cells. Nature Med. 5, 34–41 (1999).
Tan, R. et al. Rapid death of adoptively transferred T cells in acquired immunodeficiency syndrome. Blood 93, 1506–1510 (1999).
Walker, R.E. et al. Long-term in vivo survival of receptor-modified syngeneic T cells in patients with human immunodeficiency virus infection. Blood 96, 467–474 (2000).
Mitsuyasu, R.T. et al. Prolonged survival and tissue trafficking following adoptive transfer of CD4ζ gene-modified autologous CD4+ and CD8+ T cells in human immunodeficiency virus-infected patients. Blood 96, 785–793 (2000).
Hellerstein, M. et al. Directly measured kinetics of circulating T lymphocytes in normal and HIV-1-infected humans. Nature Med. 5, 83–89 (1999).
Hazenberg, M.D. et al. Increased cell division but not thymic dysfunction rapidly affects the T-cell receptor excision circle content of the naive T cell population in HIV-1 infection. Nature Med. 6, 1036–1042 (2000).
Brites, C. et al. A randomized, placebo-controlled trial of granulocyte-macrophage colony-stimulating factor and nucleoside analogue therapy in AIDS. J. Infect. Dis. 182, 1531–1535 (2000).
Finzi, D. et al. Identification of a reservoir for HIV-1 in patients on highly active antiretroviral therapy. Science 278, 1295–1300 (1997).
Wong, J.K. et al. Recovery of replication-competent HIV despite prolonged suppression of plasma viremia. Science 278, 1291–1295 (1997).
Chun, T.W. et al. Effect of interleukin-2 on the pool of latently infected, resting CD4+ T cells in HIV-1-infected patients receiving highly active anti-retroviral therapy. Nature Med. 5, 651–655 (1999).
Kovacs, J.A. et al. Interleukin-2 induced immune effects in human immunodeficiency virus-infected patients receiving intermittent interleukin-2 immunotherapy. Eur. J. Immunol. 31, 1351–1360 (2001).
Samson, M. et al. Resistance to HIV-1 infection in caucasian individuals bearing mutant alleles of the CCR-5 chemokine receptor gene. Nature 382, 722–725 (1996).
Schmitz, J.E. et al. Control of viremia in simian immunodeficiency virus infection by CD8+ lymphocytes. Science 283, 857–860 (1999).
Jin, X. et al. Dramatic rise in plasma viremia after CD8+ T cell depletion in simian immunodeficiency virus-infected macaques. J. Exp. Med. 189, 991–998 (1999).
Lori, F. et al. Control of SIV rebound through structured treatment interruptions during early infection. Science 290, 1591–1593 (2000).
Oxenius, A. et al. Early highly active antiretroviral therapy for acute HIV-1 infection preserves immune function of CD8+ and CD4+ T lymphocytes. Proc. Natl. Acad. Sci. USA 97, 3382–3387 (2000).
Musey, L.K. et al. Early and persistent human immunodeficiency virus type 1 (HIV-1)-specific T-helper dysfunction in blood and lymph nodes following acute HIV-1 infection. J. Infect. Dis. 180, 278–284 (1999).
Al Harthi, L. et al. Detection of T cell receptor circles (TRECs) as biomarkers for de novo T cell synthesis using a quantitative polymerase chain reaction-enzyme linked immunosorbent assay (PCR-ELISA). J. Immunol. Methods 237, 187–197 (2000).
Acknowledgements
We thank T. Francomano, C. Small, D. Ritchey, D. Kim, D. Kim, G. McCrary, B. Gregson, Z. Zheng, B. Hudson and H. Flaks for technical support; J.L. Riley, M.T. Vahey and L.L. Jagodzinski for laboratory assistance; T. Baradet for immunohistochemistry; D. Van Epps for support and reagents; K.F. Wagner, D.L. Mayers and D.S. Burke for their initial support and encouragement; and the patients and staff of the Henry M. Jackson Foundation Special Immunology Clinic and the Walter Reed Army Medical Center Infectious Diseases Clinic for their participation in and commitment to this clinical trial. This work was supported by Army contract DAMD17-93-V-3004, the Henry M. Jackson Foundation and the Leonard and Madlyn Abramson Family Cancer Research Institute. The views expressed in this article are those of the authors and do not reflect the official policy or position of the Army, Navy, Department of Defense or US Government.
Author information
Authors and Affiliations
Corresponding authors
Rights and permissions
About this article
Cite this article
Levine, B., Bernstein, W., Aronson, N. et al. Adoptive transfer of costimulated CD4+ T cells induces expansion of peripheral T cells and decreased CCR5 expression in HIV infection. Nat Med 8, 47–53 (2002). https://doi.org/10.1038/nm0102-47
Received:
Accepted:
Issue date:
DOI: https://doi.org/10.1038/nm0102-47
This article is cited by
-
Targeted editing of the PSIP1 gene encoding LEDGF/p75 protects cells against HIV infection
Scientific Reports (2019)
-
Single-cell multiplexed cytokine profiling of CD19 CAR-T cells reveals a diverse landscape of polyfunctional antigen-specific response
Journal for ImmunoTherapy of Cancer (2017)
-
A comparison between cytokine- and bead-stimulated polyclonal T cells: the superiority of each and their possible complementary role
Cytotechnology (2016)
-
Engineering T Cells to Functionally Cure HIV-1 Infection
Molecular Therapy (2015)
-
Combined Antiviral Therapy Using Designed Molecular Scaffolds Targeting Two Distinct Viral Functions, HIV-1 Genome Integration and Capsid Assembly
Molecular Therapy - Nucleic Acids (2015)


