Abstract
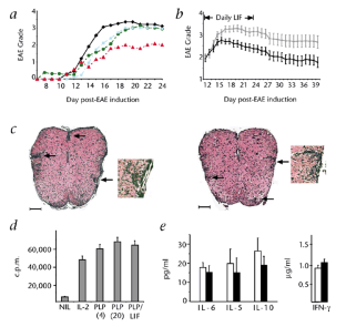
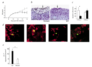
Multiple sclerosis (MS) is a disabling inflammatory demyelinating disease of the central nervous system (CNS) that primarily affects young adults. Available therapies can inhibit the inflammatory component of MS but do not suppress progressive clinical disability. An alternative approach would be to inhibit mechanisms that drive the neuropathology of MS, which often includes the death of oligodendrocytes, the cells responsible for myelinating the CNS. Identification of molecular mechanisms that mediate the stress response of oligodendrocytes to optimize their survival would serve this need. This study shows that the neurotrophic cytokine leukemia inhibitory factor (LIF) directly prevents oligodendrocyte death in animal models of MS. We also demonstrate that this therapeutic effect complements endogenous LIF receptor signaling, which already serves to limit oligodendrocyte loss during immune attack. Our results provide a novel approach for the treatment of MS.
This is a preview of subscription content, access via your institution
Access options
Subscribe to this journal
Receive 12 print issues and online access
$259.00 per year
only $21.58 per issue
Buy this article
- Purchase on SpringerLink
- Instant access to the full article PDF.
USD 39.95
Prices may be subject to local taxes which are calculated during checkout





Similar content being viewed by others
References
Australia's Health 2000. in The Seventh Biennial Health Report of the Australian Institute of Health and Welfare. (AIHW, Canberra, Australia 2000).
Matthews, B. Symptoms and signs of multiple sclerosis. in Mc Alpine's Multiple Sclerosis, 3rd edn. (ed. Compston, D.A.S.) 145–190 (Harcourt Brace, London, 1998).
Luccinetti, C.F. et al. A quantitative analysis of oligodendrocytes in multiple sclerosis lesions: a study of 113 cases. Brain 122, 2279–2295 (1999).
Luccinetti, C.F. et al. Heterogeneity of multiple sclerosis lesions: Implications for the pathogenesis of demyelination. Ann. Neurol. 47 707–717 (2000).
Compston, D.A.S. Treatment and management of multiple sclerosis. in Mc Alpine's Multiple Sclerosis, 3rd edn. (ed. Compston, D.A.S.) 437–499 (Harcourt Brace, London, 1998).
Kappos, L. et al. Placebo-controlled multicentre randomised trial of interferon β-1b in treatment of secondary progressive multiple sclerosis. Lancet 352, 1491–1497 (1998).
Kuchroo, V.K. & Weiner, H.L. Antigen-driven regulation of experimental autoimmune encephalomyelitis. Res. Immunol. 149, 759–771 (1998).
Miller, S.D. & Shevach, E.M. Immunoregulation of experimental autoimmune encephalomyelitis: editorial overview. Res. Immunol. 149, 753–758 (1998).
Hisahara, S. et al. Targeted expression of baculovirus p35 caspase inhibitor in oligodendrocytes protects mice against autoimmune-mediated demyelination. EMBO J. 19, 341–348 (2000).
Barres, B.A., Schmid, R., Sendtner M. & Raff, M.C. Multiple extracellular signals are required for long-term oligodendrocyte survival. Development 118, 283–295 (1993)
Barres, B.A. et al. Cell death and control of cell survival in the oligodendrocyte lineage. Cell 70, 31–46 (1992).
Mayer, M., Bhakoo, K. & Noble, M. Ciliary neurotrophic factor and leukemia inhibitory factor promote the generation, maturation and survival of oligodendrocytes in vitro. Development 120, 143–153 (1994).
Marmur, R., Kessler, J.A., Zhu, G., Gokhan, S. & Mehler, M.F. Differentiation of oligodendroglial progenitors derived from cortical multipotent cells requires extrinsic signals including activation of gp130/LIFβ receptors. J. Neurosci. 23, 9800–9811 (1998).
Barres, B.A., Jacobson, M.D., Schmid, R., Sendtner M. & Raff, M.C. Does oligodendrocyte survival depend on axons? Curr. Biol. 3, 489–497 (1993)
Gard, A.L., Williams, W.N. & Burrell, M.R. Oligodendroblasts distinguished from O2-A glial progenitors by surface phenotype (O4+GalC−) and response to cytokines using signal transducer LIFR-β. Dev. Biol. 167, 596–608 (1995).
Bugga, L., Gadient, R.A., Kwan, K., Stewart, C.L. & Patterson, P.H. Analysis of Neuronal and glial phenotypes in brains of mice deficient in leukemia inhibitory factor. J. Neurobiol. 36, 509–524 (1998).
Turnley, A.M. & Bartlett, P.F. Cytokines that signal through the leukemia inhibitory factor receptor-β complex in the Nervous system. J. Neurochem. 74, 889–899 (2000).
Stahl, N. & Yancopoulos, G.D. The tripartite CNTF receptor complex: activation and signalling involves components shared with other cytokines. J. Neurobiol. 25, 1454–1466 (1994).
D'Souza, S.D., Alinauskas, K.A. & Antel, J.P. Ciliary neurotrophic factor protects human oligodendrocytes from tumour necrosis factor-mediated injury. J. Neurosci. Res. 43, 289–298 (1996).
Vartanian, T., Li, Y., Zhao, M. & Stefansson, K. Interferon-γ-induced oligodendrocyte cell death: Implications for the pathogenesis of multiple sclerosis. Mol. Med. 1, 732–743 (1995).
Mathisen, P.M., Yu, M., Johnson, J.M. Drazba, J.A. & Tuohy, V.K. Treatment of experimental autoimmune encephalomyelitis with genetically modified memory T-cells. J. Exp. Med. 186, 159–164 (1997).
Gow, A., Friedrich, V.L. Jr. & Lazzarini, R.A. Myelin-basic protein gene contains separate enhancers for oligodendrocyte and Schwann cell expression. J. Cell Biol. 119, 605–616 (1992).
Ware, C.B. et al. Targeted disruption of the low-affinity leukemia inhibitory factor receptor gene causes placental, skeletal, neural and metabolic defects and results in perinatal death. Development 121, 1283–1299 (1995).
Ernst, M. et al. Defective gp-130-mediated STAT signalling results in degenerative joint disease, gastrointestinal ulceration and failure of uterine impantation. J. Exp. Med. 194, 189–204 (2001).
Bowman, T., Garcia, R., Turkson, J. & Jove, R. STAT's in oncogenesis. Oncogene (Reviews) 19, 2474–2488 (2000).
Segal, R.A. & Greenberg, M.E. Intracellular signalling pathways activated by neurotrophic factors. Annu. Rev. Neurosci. 19, 463–489 (1996).
Fukunaga, K. & Miyamoto, E. Role of MAP kinase in neurons. Mol. Neurobiol. 16, 79–95 (1998).
Middleton, G. et al. Cytokine-induced nuclear factor κB activation promotes the survival of developing neurons. J. Cell Biol. 148, 325–332 (2000).
Bonetti, B. et al. Activation of NF-κB and c-jun transcription factors in multiple sclerosis lesions. Implications for oligodendrocyte pathology. Am. J. Pathol. 155, 1433–1438 (1999).
Bonetti, B., Pohl, J., Gao, Y.L. & Raine, C.S. Cell death during autoimmune demyelination: effector but not target cells are eliminated by apoptosis. J. Immunol. 159, 5733–5741 (1997).
Shen, Y., Devgan, G., Darnell, J.E. & Bromberg, J.F. Constitutively activated Stat3 protects fibroblasts from serum withdrawal and UV-induced apoptosis and antagonizes the proapoptotic effect of activated Stat1. Proc. Nat. Acad. Sci. USA 98, 1543–1548 (2001).
Morita, Y. et al. Signal transducers and activators of transcription (STAT)-induced STAT inhibitor-1 (SSI-1/suppressor of cytokine signalling-1 (SOCS-1) suppresses tumor necrosis factor alpha-induced cell death in fibroblasts. Proc. Nat. Acad. Sci. USA 97, 5405–5410 (2000).
Massaro, A.R., Soranzo, C. & Carnevale, A. Cerebrospinal-fluid ciliary neurotrophic factor in neurological patients. Eur. Neurol. 37, 243–246 (1997).
Giess, R. et al. Association of a null mutation in the CNTF gene with early onset of multiple sclerosis. Arch. Neurol. 59, 407–409 (2002).
Aloisi, F. et al. Regulation of leukemia inhibitory factor synthesis in cultured human astrocytes. J. Immunol. 152, 5022–5031 (1994).
Banner, L.R., Moayeri, N.N. & Patterson, P.H. Leukemia inhibitory factor is expressed in astrocytes following cortical brain injury. Exp. Neurol. 147, 1–9 (1997).
Skaper, S.D. & Walsh, F.S. Neurotrophic molecules: strategies for designing effective therapeutic molecules in neurodegeneration. Mol. Cell. Neurosci. 12, 179–193 (1998).
Pozzilli, C. et al. Quantitative assessment of blood-brain barrier permeability in multiple sclerosis using 68-Ga-EDTA and positron emission tomography. J. Neurol. Neurosurg. Psychiatr. 51, 1058–1062 (1988).
Slavin, A. et al. Induction of a multiple sclerosis-like disease in mice with an immunodominant epitope of myelin oligodendrocyte glycoprotein. Autoimmunity 28, 109–120 (1998).
Tuohy, V.K., Sobel, A.A., Lu, Z., Laursen, R.A. & Lees, M. Myelin proteolipid protein: minimum sequence requirements for active induction of autoimmune encephalomyelitis in SWR/J and SJL/J mice. J. Neuroimmunol. 39, 67–74 (1992).
Soilu-Hanninen, M. et al. Treatment of experimental autoimmune encephalomyelitis with antisense oligonucleotides against the low affinity neurotrophin receptor. J. Neurosci. Res. 60, 712–721 (2000).
van der Veen, R.C., Trotter, J.L., Clark, H.B. & Kapp, J.A. The adoptive transfer of chronic experimental allergic encephalomyelitis with lymph node cells sensitised to myelin proteolipid protein. J. Neuroimmunol. 21, 183–191 (1989).
Hochrein, H., et al. Differential production of IL-12, IFN-α and IFN-γ by mouse dendritic cell subsets. J Immunol. 166, 5448–5455 (2001).
Brysha, M. et al. Suppressor of cytokine signalling-1 attenuates the duration of interferon gamma signal transduction in vitro and in vivo. J. Biol. Chem. 276, 22086–22089 (2001).
Abercombie, M. Estimation of nuclear populations from microtome sections. Anat. Rec. 94, 239–247 (1946).
Acknowledgements
We thank the staff at our animal facilities for their help; R. Milekic for her secretarial support; and D. Advani for his support with graphic production. This work was funded in part by the Multiple Sclerosis Society of Australia and AMRAD. H.B. is the recipient of a National Health & Medical Research Council of Australia doctoral scholarship, and T.J.K. is the recipient of a Sylvia and Charles Viertel Charitable Trust Fellowship.
Author information
Authors and Affiliations
Corresponding author
Ethics declarations
Competing interests
A patent covering potential therapeutic applications of LIF in neuroscience, is held by AMRAD Corporation. P.B. is named as an inventor on this patent. AMRAD Corporation has provided financial support for aspects of the described work, and T.K. has acted as a paid consultant to advise AMRAD Corporation on applications of LIF in neuroscience. None of the authors have any financial interest in AMRAD Corporation.
Rights and permissions
About this article
Cite this article
Butzkueven, H., Zhang, JG., Soilu-Hanninen, M. et al. LIF receptor signaling limits immune-mediated demyelination by enhancing oligodendrocyte survival. Nat Med 8, 613–619 (2002). https://doi.org/10.1038/nm0602-613
Received:
Accepted:
Issue date:
DOI: https://doi.org/10.1038/nm0602-613
This article is cited by
-
Cell signaling pathways in autosomal-dominant leukodystrophy (ADLD): the intriguing role of the astrocytes
Cellular and Molecular Life Sciences (2021)
-
Leukemia inhibitory factor: A main controller of breast cancer
Journal of Biosciences (2020)
-
Neuroprotective activity of leukemia inhibitory factor is relayed through myeloid zinc finger-1 in a rat model of stroke
Metabolic Brain Disease (2019)
-
Leukemia inhibitory factor modulates the peripheral immune response in a rat model of emergent large vessel occlusion
Journal of Neuroinflammation (2018)
-
Leukemia Inhibitory Factor Protects Neurons from Ischemic Damage via Upregulation of Superoxide Dismutase 3
Molecular Neurobiology (2017)


