Abstract
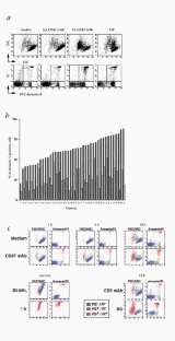
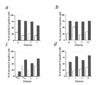
Thrombospondin forms a 'molecular bridge' between phagocytic and apoptotic cells through interaction with αvβ3/CD36. We report here that engagement of CD47, a newly described thrombospondin receptor, by immobilized monoclonal antibody against CD47 or by thrombospondin induced in all B-cell chronic lymphocytic leukemia clones the cytoplasmic features of apoptosis (cell shrinkage, decrease in mitochondrial transmembrane potential and phosphatidylserine externalization) without the nuclear features (chromatin condensation, appearance of single-stranded DNA, DNA fragmentation and cleavage of poly ADP-ribose polymerase). These cytoplasmic events of apoptosis were not prevented by the addition of caspase inhibitor z-VAD-fmk, or by the presence of survival factors (such as interleukin-4 and gamma interferon) or cell activation. Morphological studies confirmed the integrity of the nucleus and showed swelling of the mitochondria. This caspase-independent death pathway may be relevant to the development of alternate therapeutic strategies in chronic lymphocytic leukemia, which remains an incurable disease.
This is a preview of subscription content, access via your institution
Access options
Subscribe to this journal
Receive 12 print issues and online access
$259.00 per year
only $21.58 per issue
Buy this article
- Purchase on SpringerLink
- Instant access to the full article PDF.
USD 39.95
Prices may be subject to local taxes which are calculated during checkout







Similar content being viewed by others
References
Cheson, B.D. et al. National Cancer Institute-sponsored Working Group guidelines for chronic lymphocytic leukemia: revised guidelines for diagnosis and treatment. Blood 87, 4990–4997 (1996).
Sarfati, M. et al. Prognostic importance of serum soluble CD23 level in chronic lymphocytic leukemia. Blood 88, 4259– 4264 (1996).
Dighiero, G. et al. Chlorambucil in indolent chronic lymphocytic leukemia. N. Engl. J. Med. 338, 1506–1514 (1998).
Keating, M.J. et al. Long-term follow-up of patients with chronic lymphocytic leukemia (CLL) receiving fludarabine regimens as initial therapy. Blood 92, 1165–1171 ( 1998).
Dancescu, M. et al. Interleukin-4 protects chronic lymphocytic leukemic B cells from death by apoptosis and upregulates Bcl-2 expression. J. Exp. Med. 176, 1319–1327 ( 1992).
Fournier, S. et al. The two CD23 isoforms display differential regulation in chronic lymphocytic leukaemia. Br. J. Haematol. 89, 373–379 (1995).
Lagneaux, L., Delforge, A., Bron, D., De Bruyn, C. & Stryckmans, P. Chronic lymphocytic leukemic B cells but not normal B cells are rescued from apotosis by contact with normal bone marrow stromal cells. Blood 91, 2387–2396 (1998).
Depraetere, V. & Golstein, P. Dismantling in cell death: Molecular mechanisms and relationship to caspase activation. Scand. J. Immunol. 47, 523–531 ( 1998).
Yang, E. & Korsmeyer, S.J. Molecular thanatopsis: A discourse on the Bcl-2 family and cell death. Blood 88, 386–401 (1996).
Thornberry, N.A. & Lazebnik. Caspases: Enemies within. Science 281, 1312–1316 ( 1998).
Kawahara, A., Ohsawa, Y., Matsumura, H., Uchiyama, Y. & Nagata, S. Caspase-independent cell killing by fas-associated protein with death domain. J. Cell. Biol. 143, 1353–1360 (1998).
De Maria, R. et al. Requirement for GD3 ganglioside in CD95- and ceramide-induced apoptosis. Science 277, 1652– 1655 (1997).
Lavoie, J.N., Nguyen, M., Marcellus, R.C., Branton, P.E. & Shore, G.C. E4orf4, a novel adenovirus death factor that induces p53-independent apoptosis by a pathway that is not inhibited by zVAD-fmk. J. Cell. Biol. 140, 637– 645 (1998).
Lesage, S. et al. CD4+ CD8+ thymocytes are preferentially induced to die following CD45 cross-linking, through a novel apoptotic pathway. J. Immunol. 159, 4762– 4771 (1997).
Déas, O. et al. Caspase-independent cell death induced by anti-CD2 or staurosporine in activated human peripheral T lymphocytes. J. Immunol. 161, 3375–3383 (1998).
Quignon, F. et al. PML induces a novel caspase-independent death process. Nature Genet. 20, 259–265 (1998).
Monney, L. et al. Defects in the ubiquitin pathway induce caspase-independent apoptosis blocked by Bcl-2. J. Biol. Chem. 273, 6121–6131 (1998).
Xiang, J., Chao, D.T. & Korsmeyer, S.J. Bax-induced cell death may not require interleukin-1β-converting enzyme-like proteases. Proc. Natl. Acad. Sci. USA 93 , 14559–14563 (1996).
Platt, N., da Silva, R.P. & Gordon, S. Recognizing death: the phagocytosis of apoptotic cells. Trends Cell. Biol. 8, 365– 372 (1998).
Savill, J. Recognition and phagocytosis of cells undergoing apoptosis. Br. Med. Bull. 53, 491–508 ( 1997).
Savill, J., Hogg, N., Ren, Y. & Hasslet, C. Thrombospondin cooperates with CD36 and the vitronectin receptor in macrophage recognition of neutrophils undergoing apoptosis. J. Clin. Invest. 90, 1513–1522 (1992).
Lindberg, F.P., Gresham, H.D., Schwarz, E. & Brown, E.J. Molecular cloning of integrin-associated protein: An immunoglobulin family member with multiple membrane-spanning domains implicated in αvβ3-dependent ligand binding. J. Cell Biol. 123, 485– 496 (1993).
Zhou, M.-J. & Brown, E.J. Leukocyte response integrin and integrin associated protein act as a signal transduction unit in generation of a phagocyte respiratory burst. J. Exp. Med. 178, 1165–1174 (1993).
Gao, A. et al. Integrin-associated protein is a receptor for the C-terminal domain of thrombospondin. J. Biol. Chem. 271, 21 –24 (1996).
Reinhold, M.I., Lindberg, F.P., Kersh, G.J., Allen, P.M. & Brown, E.J. Costimulation of T cell activation by integrin-associated protein (CD47) is an adhesion-dependent CD28-independent signaling pathway. J. Exp. Med. 185, 1– 11 (1997).
Fournier, S., Delespesse, G., Rubio, M., Biron, G. & Sarfati, M. CD23 antigen regulation and signaling in chronic lymphocytic leukemia. J. Clin. Invest. 89 , 1312–1321 (1992).
Shan, D., Ledbetter, J.A. & Press, O.W. Apoptosis of malignant human B cells by ligation of CD20 with monoclonal antibodies. Blood 91, 1644–1652 (1998).
Ghetie, M-A. et al. Homodimerization of tumor-reactive monoclonal antibodies markedly increases their ability to induce growth arrest or apoptosis of tumor cells. Proc. Natl. Acad. Sci. USA 94, 7509– 7514 (1997).
Truman, J-P. et al. HLA class II-mediated death is induced via Fas/Fas ligand interactions in human splenic B lymphocytes. Blood 89, 1996–2007 (1997).
Chaouchi, N., Vazquez, A., Galanaud, P. & Leprince, C. B cell antigen receptor-mediated apoptosis. J. Immunol. 154, 3096–3104 (1995).
Kitada, S. et al. Expression of apoptosis-regulating proteins in chronic lymphocytic leukemia: Correlations with in vitro and in vivo chemoresponses. Blood 91, 3379–3389 ( 1998).
McConkey, D.J. et al. Apoptosis sensitivity in chronic lymphocytic leukemia is determined by endogenous endonuclease content and relative expression of Bcl-2 and Bax. J. Immunol. 156, 2624– 2630 (1996).
Hanada, M., Delia, D., Aiello, A., Stadtmauer, E. & Reed, J.C. Bcl-2 gene hypomethylation and high-level expression in B-cell chronic lymphocytic leukemia. Blood 82, 1820–1828 (1993).
Thomas, A., et al. Drug-induced apoptosis in B-cell chronic lymphocytic leukemia: Relationship of p53 gene mutation, Bcl-2/Bax proteins in drug resistance. Oncogene 12, 1055–1062 (1996).
Panayiotidis, P., Ganeshaguru, K., Jabbar, S. & Hoffbrand, V. Interleukin-4 inhibits apoptotic cell death and loss of the Bcl-2 protein in B-chronic lymphocytic leukaemia cells in vitro. Br. J. Haematol. 85, 439–445 ( 1993).
Panayiotidis, P., Jones, D., Ganeshaguru, K., Foroni, L. & Hoffbrand, A.V. Human bone marrow stromal cells prevent apoptosis and support the survival of chronic lymphocytic leukaemia cells in vitro. Br. J. Haematol. 92, 97– 103 (1996).
Romano, M.F. et al. Triggering of CD40 antigen inhibits fludarabine-induced apoptosis in B chronic lymphocytic leukemia cells. Blood 92, 990–995 (1998).
Wang, D., Freeman, G.J., Levine, H., Ritz, J. & Robertson, M.J. Role of the CD40 and CD95 (APO-1/Fas) antigens in the apoptosis of human B-cell malignancies. Br. J. Haematol. 97, 409–417 ( 1997).
Tinhofer, I. et al. Differential sensitivity of CD4+ and CD8+ T lymphocytes to the killing efficacy of Fas (Apo-1/CD95) ligand+ tumor cells in B chronic lymphocytic leukemia. Blood 91, 4273–4281 ( 1998).
Douglas, R.S., Capocasale, R.J., Lamb, R.J., Nowell, P.C. & Moore, J.S. Chronic lymphocytic leukemia B cells are resistant to the apoptotic effects of transforming growth factor-β. Blood 89, 941–947 (1997).
Chandra, J. et al. Protease activation is required for glucocorticoid-induced apoptosis in chronic lymphocytic leukemic lymphocytes. Blood 90, 3673–3681 (1997).
Robertson, L.E. et al. Induction of apoptotic cell death in chronic lymphocytic leukemia by 2-chloro-2'-deoxyadenosine and 9-β-D-arabinosyl-2-fluoroadenine. Blood 81, 143–150 ( 1993).
Consoli, U. et al. Differential induction of apoptosis by fludarabine monophosphate in leukemic B and normal T cells in chronic lymphocytic leukemia. Blood 91, 1742–1748 ( 1998).
Bellosillo, B. et al. Aspirin and salicylate induce apoptosis and activation of caspases in B-cell chronic lymphocytic leukemia cells. Blood 92, 1406–1414 (1998).
Byrd, J.C. et al. Flavopiridol induces apoptosis in chronic lymphocytic leukemia cells via activation of caspase-3 without evidence of Bcl-2 modulation or dependence on functional p53. Blood 92, 3804–3816 (1998).
Bellosillo, B., Dalmau, M., Colomer, D. & Gil, J. Involvement of CED-3/ICE proteases in the apoptosis of B-chronic lymphocytic leukemia cells. Blood 89, 3378–3384 ( 1997).
Susin, S.A. et al. Molecular characterization of mitochondrial apoptosis-inducing factor. Nature 397, 441– 446 (1999).
Zamzami, N., Brenner, C., Marzo, I., Susin, S.A. & Kroemer, G. Subcellular and submitochondrial mode of action of Bcl-2-like oncoproteins. Oncogene 16, 2265– 2282 (1998).
Mower, D.A. Jr. et al. Decreased membrane phospholipid packing and decreased cell size precede DNA cleavage in mature mouse B cell apoptosis. J. Immunol. 152, 4832–4842 (1994).
Zhuang, J. et al. Dissociation of phagocyte recognition of cells undergoing apoptosis from other features of the apoptotic program. J. Biol. Chem. 273, 15628–15632 ( 1998).
Albert, M.L. et al. Immature dendritic cells phagocytose apoptotic cells via αvβ5 and CD36, and cross-present antigens to cytotoxic T lymphocytes. J. Exp. Med. 188, 1359–1368 (1998).
Savill, J. Phagocytic docking without shocking. Nature 392, 442–443 (1998).
Guo, K. et al. Apoptosis-associated gene expression in the corpus luteum of the rat. Biol. Reprod. 58, 739– 746 (1998).
Cantwell, M.J., Sharma, S., Friedmann, T. & Kipps, T.J. Adenovirus vector infection of chronic lymphocytic leukemia B cells. Blood 88, 4676–4683 ( 1996).
Fuente, Mt., Casanova, B., Garcia, G.M., Silva, A. & Garcia, P.A. Fibronectin interaction with α4β1 integrin prevents apoptosis in B-cell chronic lymphocytic leukemia: correlation with Bcl-2 and Bax. Leukemia 13, 266– 274 (1999).
Acknowledgements
We thank the Department of Pathology (Notre-Dame Hospital) for the electron microscopy data. This work was supported by MRC grant numbers MT 13311 and MT 14432 and Fondation Medic "Fulpius".
Author information
Authors and Affiliations
Corresponding author
Rights and permissions
About this article
Cite this article
Mateo, V., Lagneaux, L., Bron, D. et al. CD47 ligation induces caspase-independent cell death in chronic lymphocytic leukemia. Nat Med 5, 1277–1284 (1999). https://doi.org/10.1038/15233
Received:
Accepted:
Issue date:
DOI: https://doi.org/10.1038/15233
This article is cited by
-
Thrombospondin-1/CD47 signaling modulates transmembrane cation conductance, survival, and deformability of human red blood cells
Cell Communication and Signaling (2020)
-
CD47-ligation induced cell death in T-acute lymphoblastic leukemia
Cell Death & Disease (2018)
-
Programmed cell removal: a new obstacle in the road to developing cancer
Nature Reviews Cancer (2012)
-
Correlation of BRCA1, TXR1 and TSP1 mRNA expression with treatment outcome to docetaxel-based first-line chemotherapy in patients with advanced/metastatic non-small-cell lung cancer
British Journal of Cancer (2011)
-
CD47: a new player in phagocytosis and xenograft rejection
Cellular & Molecular Immunology (2011)


