Abstract
Anaplastic large cell lymphomas (ALCLs) are caused by chromosomal translocations that juxtapose the anaplastic lymphoma kinase (ALK) proto-oncogene to a dimerization partner, resulting in constitutive expression of ALK and ALK tyrosine kinase activity. One substrate of activated ALK in human ALCLs is the transcription factor Stat3, and its phosphorylation is accurately recapitulated in a new nucleophosmin (NPM)-ALK transgenic mouse model of lymphomagenesis. Here we show by gene targeting that Stat3 is required for the transformation of mouse embryonic fibroblasts in vitro, for the development of B-cell lymphoma in transgenic mice and for the growth and survival of both human and mouse NPM-ALK–transformed B and T cells. Ablation of Stat3 expression by antisense oligonucleotides significantly (P < 0.0001) impaired the growth of human and mouse NPM-ALK tumors in vivo. Pharmacological ablation of Stat3 represents a new candidate approach for the treatment of human lymphoma.
This is a preview of subscription content, access via your institution
Access options
Subscribe to this journal
Receive 12 print issues and online access
$259.00 per year
only $21.58 per issue
Buy this article
- Purchase on SpringerLink
- Instant access to the full article PDF.
USD 39.95
Prices may be subject to local taxes which are calculated during checkout






Similar content being viewed by others
References
Harris, N.L. et al. A revised European-American classification of lymphoid neoplasms: a proposal from the International Lymphoma Study Group. Blood 84, 1361–1392 (1994).
Morris, S.W. et al. Fusion of a kinase gene, ALK, to a nucleolar protein gene, NPM, in non- Hodgkin's lymphoma. Science 263, 1281–1284 (1994).
Drexler, H.G., Gignac, S.M., von Wasielewski, R., Werner, M. & Dirks, W.G. Pathobiology of NPM-ALK and variant fusion genes in anaplastic large cell lymphoma and other lymphomas. Leukemia 14, 1533–1559 (2000).
Bai, R.Y., Dieter, P., Peschel, C., Morris, S.W. & Duyster, J. Nucleophosmin-anaplastic lymphoma kinase of large-cell anaplastic lymphoma is a constitutively active tyrosine kinase that utilizes phospholipase C-gamma to mediate its mitogenicity. Mol. Cell Biol. 18, 6951–6961 (1998).
Kuefer, M.U. et al. Retrovirus-mediated gene transfer of NPM-ALK causes lymphoid malignancy in mice. Blood 90, 2901–2910 (1997).
Chiarle, R. et al. NPM-ALK transgenic mice spontaneously develop T-cell lymphomas and plasma cell tumors. Blood 101, 1919–1927 (2003).
Duyster, J., Bai, R.Y. & Morris, S.W. Translocations involving anaplastic lymphoma kinase (ALK). Oncogene 20, 5623–5637 (2001).
Zamo', A. et al. Anaplastic lymphoma kinase (ALK) activates Stat3 and protects hematopoietic cells from cell death. Oncogene 21, 1038–1047 (2002).
Nieborowska-Skorska, M. et al. Role of signal transducer and activator of transcription 5 in nucleophosmin/anaplastic lymphoma kinase-mediated malignant transformation of lymphoid cells. Cancer Res. 61, 6517–6523 (2001).
Catlett-Falcone, R., Dalton, W.S. & Jove, R. STAT proteins as novel targets for cancer therapy. Signal transducer an activator of transcription. Curr. Opin. Oncol. 11, 490–496 (1999).
Catlett-Falcone, R. et al. Constitutive activation of Stat3 signaling confers resistance to apoptosis in human U266 myeloma cells. Immunity 10, 105–115 (1999).
Aoki, Y., Feldman, G.M. & Tosato, G. Inhibition of STAT3 signaling induces apoptosis and decreases survivin expression in primary effusion lymphoma. Blood 101, 1535–1542 (2003).
Bowman, T., Garcia, R., Turkson, J. & Jove, R. STATs in oncogenesis. Oncogene 19, 2474–2488 (2000).
Grandis, J.R. et al. Constitutive activation of Stat3 signaling abrogates apoptosis in squamous cell carcinogenesis in vivo. Proc. Natl. Acad. Sci. USA 97, 4227–4232 (2000).
Chan, K.S. et al. Disruption of Stat3 reveals a critical role in both the initiation and the promotion stages of epithelial carcinogenesis. J. Clin. Invest. 114, 720–728 (2004).
Raz, R., Lee, C.K., Cannizzaro, L.A., d'Eustachio, P. & Levy, D.E. Essential role of STAT3 for embryonic stem cell pluripotency. Proc. Natl. Acad. Sci. USA 96, 2846–2851 (1999).
Kinsella, T.M. & Nolan, G.P. Episomal vectors rapidly and stably produce high-titer recombinant retrovirus. Hum. Gene Ther. 7, 1405–1413 (1996).
Hanahan, D. & Weinberg, R.A. The hallmarks of cancer. Cell 100, 57–70 (2000).
Goldman, J.M. & Melo, J.V. Chronic myeloid leukemia--advances in biology and new approaches to treatment. N. Engl. J. Med. 349, 1451–1464 (2003).
Bromberg, J. & Darnell, J.E., Jr. The role of STATs in transcriptional control and their impact on cellular function. Oncogene 19, 2468–2473 (2000).
Loonstra, A. et al. Growth inhibition and DNA damage induced by Cre recombinase in mammalian cells. Proc. Natl. Acad. Sci. USA 98, 9209–9214 (2001).
Lee, C.K. et al. STAT3 is a negative regulator of granulopoiesis but is not required for G-CSF-dependent differentiation. Immunity 17, 63–72 (2002).
Butler, M. et al. Specific inhibition of PTEN expression reverses hyperglycemia in diabetic mice. Diabetes 51, 1028–1034 (2002).
Sloop, K.W. et al. Hepatic and glucagon-like peptide-1-mediated reversal of diabetes by glucagon receptor antisense oligonucleotide inhibitors. J. Clin. Invest. 113, 1571–1581 (2004).
Liang, Y. et al. Reduction in glucagon receptor expression by an antisense oligonucleotide ameliorates diabetic syndrome in db/db mice. Diabetes 53, 410–417 (2004).
De Paepe, P. et al. ALK activation by the CTLC-ALK fusion is a recurrent event in large B-cell lymphoma. Blood 102, 2638–2641 (2003).
Delsol, G. et al. A new subtype of large B-cell lymphoma expressing the ALK kinase and lacking the 2; 5 translocation. Blood 89, 1483–1490 (1997).
Schwaller, J. et al. Stat5 is essential for the myelo- and lymphoproliferative disease induced by TEL/JAK2. Mol. Cell. 6, 693–704 (2000).
Sexl, V. et al. Stat5a/b contribute to interleukin 7-induced B-cell precursor expansion, but abl- and bcr/abl-induced transformation are independent of stat5. Blood 96, 2277–2283 (2000).
Huang, M. et al. Inhibition of Bcr-Abl kinase activity by PD180970 blocks constitutive activation of Stat5 and growth of CML cells. Oncogene 21, 8804–8816 (2002).
Horita, M. et al. Blockade of the Bcr-Abl kinase activity induces apoptosis of chronic myelogenous leukemia cells by suppressing signal transducer and activator of transcription 5-dependent expression of Bcl-xL. J. Exp. Med. 191, 977–984 (2000).
Bromberg, J.F., Horvath, C.M., Besser, D., Lathem, W.W. & Darnell, J.E., Jr. Stat3 activation is required for cellular transformation by v-src. Mol. Cell Biol. 18, 2553–2558 (1998).
Cessna, M.H. et al. Expression of ALK1 and p80 in inflammatory myofibroblastic tumor and its mesenchymal mimics: a study of 135 cases. Mod. Pathol. 15, 931–938 (2002).
Schlessinger, K. & Levy, D.E. Malignant transformation depends on STAT3 for anchorage independent cell growth. Cancer Res. (in the press).
Wolfer, A. et al. Inactivation of Notch 1 in immature thymocytes does not perturb CD4 or CD8T cell development. Nat. Immunol. 2, 235–241 (2001).
Rickert, R.C., Roes, J. & Rajewsky, K. B lymphocyte-specific, Cre-mediated mutagenesis in mice. Nucleic Acids Res. 25, 1317–1318 (1997).
Matsumura, I. et al. Transcriptional regulation of the cyclin D1 promoter by STAT5: its involvement in cytokine-dependent growth of hematopoietic cells. EMBO J. 18, 1367–1377 (1999).
Albanese, C. et al. Transforming p21ras mutants and c-Ets-2 activate the cyclin D1 promoter through distinguishable regions. J. Biol. Chem. 270, 23589–23597 (1995).
Chiarle, R. et al. CD30 overexpression enhances negative selection in the thymus and mediates programmed cell death via a Bcl-2-sensitive pathway. J. Immunol. 163, 194–205 (1999).
Lee, C.K., Gimeno, R. & Levy, D.E. Differential regulation of constitutive major histocompatibility complex class I expression in T and B lymphocytes. J. Exp. Med. 190, 1451–1464 (1999).
Silvennoinen, O., Schindler, C., Schlessinger, J. & Levy, D.E. Ras-independent growth factor signaling by transcription factor tyrosine phosphorylation. Science 261, 1736–1739 (1993).
Acknowledgements
We thank D.R. Littman, I. Matsumura, R. Pestell and R. Jove for providing the transgenic, luciferase and Stat3β constructs and A. Loonstra and J. Jonkers for the Cre-ERT-EGFP construct. A special thanks to D.R. Littman and K. Rajewsky for providing the CD4-Cre and CD19-Cre transgenic mice, respectively. We are grateful to E. Skolnick for the critical reading of the manuscript and for discussions. We also thank J. Howes for the technical assistance. Supported by grants from the Multiple Myeloma Research Foundation (to G.I.) and US National Institutes of Health (to G.I. and D.E.L.).
Author information
Authors and Affiliations
Corresponding author
Ethics declarations
Competing interests
Jim Karras is an employee of ISIS Pharmaceuticals.
Supplementary information
Supplementary Fig. 1 (download PDF )
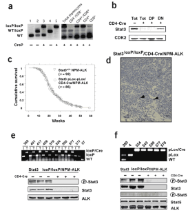
Stat3 is constitutively activated in mouse and human NPM-ALK positive cells. (PDF 107 kb)
Supplementary Fig. 2 (download PDF )
Percentages of infection of Stat3loxP/− and Stat3−/− cells using with wild-type NPM-ALK or K210RNPM-ALK retroviruses. (PDF 41 kb)
Supplementary Fig. 3 (download PDF )
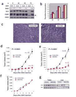
Human Stat3 ASO block cell proliferation and induce cell death of ALCL-positive cells in vitro. (PDF 161 kb)
Supplementary Fig. 4 (download PDF )
Stat3 ASO inhibit tumor growth and increase overall survival of mice bearing Stat3 positive NPM-ALK T cell tumors. (PDF 76 kb)
Supplementary Fig. 5 (download PDF )
Biological changes induced by subcutaneous subministration of ASO. (PDF 186 kb)
Supplementary Fig. 6 (download PDF )
Stat3 ASO leads to the downmodulation of mRNA levels of Stat3 in xenograft tissue tumor samples. (PDF 46 kb)
Supplementary Fig. 7 (download PDF )
Tumors treated with Stat3 ASO undergo cell death. (PDF 226 kb)
Rights and permissions
About this article
Cite this article
Chiarle, R., Simmons, W., Cai, H. et al. Stat3 is required for ALK-mediated lymphomagenesis and provides a possible therapeutic target. Nat Med 11, 623–629 (2005). https://doi.org/10.1038/nm1249
Received:
Accepted:
Published:
Issue date:
DOI: https://doi.org/10.1038/nm1249
This article is cited by
-
Chimeric kinase ALK induces expression of NAMPT and selectively depends on this metabolic enzyme to sustain its own oncogenic function
Leukemia (2023)
-
Diagnostic and prognostic molecular pathology of lymphoid malignancies
Virchows Archiv (2023)
-
PDGFRβ promotes oncogenic progression via STAT3/STAT5 hyperactivation in anaplastic large cell lymphoma
Molecular Cancer (2022)
-
PD-L1 expression is associated with ALK positivity and STAT3 activation, but not outcome in patients with systemic anaplastic large cell lymphoma
Modern Pathology (2020)
-
Peripheral T cell lymphomas: from the bench to the clinic
Nature Reviews Cancer (2020)


