Abstract
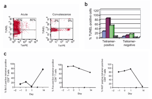
Dengue virus presents a growing threat to public health in the developing world. Four major serotypes of dengue virus have been characterized, and epidemiological evidence shows that dengue hemorrhagic fever (DHF), the more serious manifestation of the disease, occurs more frequently upon reinfection with a second serotype. We have studied dengue virus–specific T-cell responses in Thai children. During acute infection, few dengue-responsive CD8+ T cells were recovered; most of those present showed an activated phenotype and were undergoing programmed cell death. Many dengue-specific T cells were of low affinity for the infecting virus and showed higher affinity for other, probably previously encountered strains. Profound T-cell activation and death may contribute to the systemic disturbances leading to DHF, and original antigenic sin in the T-cell responses may suppress or delay viral elimination, leading to higher viral loads and increased immunopathology.
This is a preview of subscription content, access via your institution
Access options
Subscribe to this journal
Receive 12 print issues and online access
$259.00 per year
only $21.58 per issue
Buy this article
- Purchase on SpringerLink
- Instant access to the full article PDF.
USD 39.95
Prices may be subject to local taxes which are calculated during checkout





Similar content being viewed by others
References
Vaughn, D.W. et al. Dengue viremia titer, antibody response pattern, and virus serotype correlate with disease severity. J. Infect. Dis. 181, 2–9 (2000).
Fact sheet no. 117: Dengue and dengue haemorrhagic fever (World Health Organization, Geneva, 2002).
Sangkawibha, N. et al. Risk factors in dengue shock syndrome: a prospective epidemiologic study in Rayong, Thailand. I. The 1980 outbreak. Am. J. Epidemiol. 120, 653–669 (1984).
Guzman, M.G. et al. Epidemiologic studies on dengue in Santiago de Cuba, 1997. Am. J. Epidemiol. 152, 793–799 (2000).
Halstead, S.B. et al. Dengue hemorrhagic fever in infants: research opportunities ignored. Emerg. Infect. Dis. 8, 1474–1479 (2002).
Halstead, S.B. In vivo enhancement of dengue virus infection in rhesus monkeys by passively transferred antibody. J. Infect. Dis. 140, 527–533 (1979).
Halstead, S. & O'Rourke, E. Antibody-enhanced dengue virus infection in primate leukocytes. Nature 265, 739–741 (1977).
Rothman, A.L. & Ennis, F.A. Immunopathogenesis of dengue hemorrhagic fever. Virology 257, 1–6 (1999).
Zivna, I. et al. T cell responses to an HLA-B*07-restricted epitope on the dengue NS3 protein correlate with disease severity. J. Immunol. 168, 5959–5965 (2002).
Chandanayingyong, D. et al. HLA-A, -B, -DRB1, -DQA1, and -DQB1 polymorphism in Thais. Hum. Immunol. 53, 174–182 (1997).
Kurane, I. & Ennis, F.A. Cytotoxic T lymphocytes in dengue virus infection. Curr. Top. Microbiol. Immunol. 189, 93–108 (1994).
Mathew, A. et al. Dominant recognition by human CD8+ cytotoxic T lymphocytes of dengue virus nonstructural proteins NS3 and NS1.2a. J. Clin. Invest. 98, 1684–1691 (1996).
Yenchitsomanus, P.T. et al. Rapid detection and identification of dengue viruses by polymerase chain reaction (PCR). Southeast Asian J. Trop. Med. Public Health 27, 228–236 (1996).
Vorridam, V., & Kuno, G. Laboratory diagnosis of dengue virus infections. in Dengue and Dengue Hemorrhagic Fever (eds. Gubler, D.J., & Kuno, G.) 313–333 (Cabi Publishers, Wallingford, UK, 1997).
Innis, B.L. et al. An enzyme-linked immunosorbent assay to characterize dengue infections where dengue and Japanese encephalitis co-circulate. Am. J. Trop. Med. Hyg. 40, 418–427 (1989).
Clarke, D.H. & Casals, J. Techniques for heamaggutination and heamagglutination inhibition with arthropod-borne viruses. Am. J. Trop. Med. Hyg. 7, 561–573 (1958).
Dengue haemorrhagic fever: diagnostic, treatment, prevention and control (World Health Organization, Geneva, 1997).
Lechner, F. et al. Analysis of successful immune responses in persons infected with hepatitis C virus. J. Exp. Med. 191, 1499–1512 (2000).
Zajac, A.J. et al. Viral immune evasion due to persistence of activated T cells without effector function. J. Exp. Med. 188, 2205–2213 (1998).
Gallimore, A. et al. Induction and exhaustion of lymphocytic choriomeningitis virus-specific cytotoxic T lymphocytes visualized using soluble tetrameric major histocompatibility complex class I-peptide complexes. J. Exp. Med. 187, 1383–1393 (1998).
Appay, V. et al. Memory CD8+ T cells vary in differentiation phenotype in different persistent virus infections. Nat. Med. 8, 379–385 (2002).
Halstead, S.B., Rojanasuphot, S. & Sangkawibha, N. Original antigenic sin in dengue. Am. J. Trop. Med. Hyg. 32, 154–156 (1983).
Aichele, P. et al. Peptide antigen treatment of naive and virus-immune mice: antigen-specific tolerance versus immunopathology. Immunity 6, 519–529 (1997).
Klenerman, P. & Zinkernagel, R.M. What can we learn about human immunodeficiency virus infection from a study of lymphocytic choriomeningitis virus? Immunol. Rev. 159, 5–16 (1997).
Fazekas de St, G. & Webster, R.G. Disquisitions of original antigenic sin. I. Evidence in man. J. Exp. Med. 124, 331–345 (1966).
Veiga-Fernandes, H., Walter, U., Bourgeois, C., McLean, A. & Rocha, B. Response of naive and memory CD8+ T cells to antigen stimulation in vivo. Nat. Immunol. 1, 47–53 (2000).
Alexander-Miller, M., Leggatt, G. & Berzofsky, J. Selective expansion of high- or low-avidity cytotoxic T lymphocytes and efficacy for adoptive immunotherapy. Proc. Natl. Acad. Sci. USA 93, 4102–4107 (1996).
Klenerman, P. & Zinkernagel, R.M. Original antigenic sin impairs cytotoxic T lymphocyte responses to viruses bearing variant epitopes. Nature 394, 482–485 (1998).
Chen, H.D. et al. Memory CD8+ T cells in heterologous antiviral immunity and immunopathology in the lung. Nat. Immunol. 2, 1067–1076 (2001).
Selin, L.K., Varga, S.M., Wong, I.C. & Welsh, R.M. Protective heterologous antiviral immunity and enhanced immunopathogenesis mediated by memory T cell populations. J. Exp. Med. 188, 1705–1715 (1998).
Wu, S.J. et al. Human skin Langerhans cells are targets of dengue virus infection. Nat. Med. 6, 816–820 (2000).
Libraty, D.H., Pichyangkul, S., Ajariyakhajorn, C., Endy, T.P. & Ennis, F.A. Human dendritic cells are activated by dengue virus infection: enhancement by gamma interferon and implications for disease pathogenesis. J. Virol. 75, 3501–3508 (2001).
Von Herrath, M., Coon, B. & Oldstone, M. Low-affinity cytotoxic T-lymphocytes require IFN-gamma to clear an acute viral infection. Virology 229, 349–349 (1997).
Combadiere, B., Sousa, C.R., Germain, R.N. & Lenardo, M.J. Selective induction of apoptosis in mature T lymphocytes by variant T cell receptor ligands. J. Exp. Med. 187, 349–355 (1998).
Russell, P.K., Nisalak, A., Sukhavachana, P. & Vivona, S. A plaque reduction test for dengue virus neutralizing antibodies. J. Immunol. 99, 285–290 (1967).
Krausa, P., Barouch, D., Bodmer, J.G. & Browning, M.J. Rapid characterization of HLA class I alleles by gene mapping using ARMS PCR. Eur. J. Immunogenet. 22, 283–287 (1995).
Altman, J.D. et al. Phenotypic analysis of antigen-specific T lymphocytes. Science 274, 94–96 (1996).
Savage, P., Boniface, J. & Davis, M. A kinetic basis for T cell receptor repertoire selection during an immune response. Immunity 10, 485–492 (1999).
Davenport, M., Fazou, C., McMichael, A. & Callan, M. Clonal selection, clonal senescence, and clonal succession: the evolution of the T cell response to infection with a persistent virus. J. Immunol. 168, 3309–3317 (2002).
Acknowledgements
We thank S. Chunharas at the National Health Foundation, Thailand; M. Mammem and A Nisalak at the Armed Forces Research Institute of Medical Science, Thailand; T. Roston and K. Digleria at the Medical Research Council Human Immunology Unit, UK; P. Petpirin, O. Keawsrikaow, S. Jinatongthai, M. Mitchai, C. Ratchatane and S. Sima at Khonkhaen Hospital, Thailand; Sasithorn Bejrachandra Siriraj Hospital, Thailand; and M. Callan and P. Klenerman for useful discussion. This work was supported by the Medical Research Council UK (J.M., X.X., T.D., S.R.J., A.M and G.S.), the Senior Research Scholar Program of the Thailand Research Fund (P.M.), a Royal Golden Jubilee Award from the Thailand Research Fund (W.D.) and the Royal Thai Government Doctoral Scholarship (T.D.).
Author information
Authors and Affiliations
Corresponding authors
Ethics declarations
Competing interests
The authors declare no competing financial interests.
Rights and permissions
About this article
Cite this article
Mongkolsapaya, J., Dejnirattisai, W., Xu, Xn. et al. Original antigenic sin and apoptosis in the pathogenesis of dengue hemorrhagic fever. Nat Med 9, 921–927 (2003). https://doi.org/10.1038/nm887
Received:
Accepted:
Published:
Issue date:
DOI: https://doi.org/10.1038/nm887
This article is cited by
-
Integrated systems immunology approach identifies impaired effector T cell memory responses as a feature of progression to severe dengue fever
Journal of Biomedical Science (2023)
-
Effect of IFN-Îł +874 T/A polymorphism on clinical manifestations of dengue: a meta-analysis
Journal of Genetics (2021)
-
Role of microRNAs in antiviral responses to dengue infection
Journal of Biomedical Science (2020)
-
The continued threat of emerging flaviviruses
Nature Microbiology (2020)
-
Apoptosis characterization in mononuclear blood leukocytes of HIVÂ patients during dengue acute disease
Scientific Reports (2020)


