Abstract
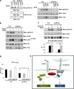
The adaptor protein p140Cap/SNIP is a novel Src-binding protein that regulates Src activation through C-terminal Src kinase (Csk). Here, by gain and loss of function approaches in breast and colon cancer cells, we report that p140Cap immobilizes E-cadherin at the cell membrane and inhibits EGFR and Erk1/2 signalling, blocking scatter and proliferation of cancer cells. p140Cap-dependent regulation of E-cadherin/EGFR cross-talk and cell motility is due to the inhibition of Src kinase. However, rescue of Src activity is not sufficient to restore Erk1/2 phosphorylation and proliferation. Indeed, p140Cap also impairs Erk1/2 phosphorylation by affecting Ras activity, downstream to the EGFR. In conclusion, p140Cap stabilizes adherens junctions and inhibits EGFR and Ras signalling through the dual control of both Src and Ras activities, thus affecting crucial cancer properties such as invasion and growth. Interestingly, p140Cap expression is lost in more aggressive human breast cancers, showing an inverse correlation with EGFR expression. Therefore, p140Cap mechanistically behaves as a tumour suppressor that inhibits signalling pathways leading to aggressive phenotypes.
This is a preview of subscription content, access via your institution
Access options
Subscribe to this journal
Receive 50 print issues and online access
$259.00 per year
only $5.18 per issue
Buy this article
- Purchase on SpringerLink
- Instant access to the full article PDF.
USD 39.95
Prices may be subject to local taxes which are calculated during checkout








Similar content being viewed by others
References
Alema S, Salvatore AM . (2007). p120 catenin and phosphorylation: mechanisms and traits of an unresolved issue. Biochim Biophys Acta 1773: 47–58.
Aronheim A, Engelberg D, Li N, al-Alawi N, Schlessinger J, Karin M . (1994). Membrane targeting of the nucleotide exchange factor Sos is sufficient for activating the Ras signaling pathway. Cell 78: 949–961.
Arteaga CL . (2002). Epidermal growth factor receptor dependence in human tumors: more than just expression? Oncologist 7 (Suppl 4): 31–39.
Berx G, Raspe E, Christofori G, Thiery JP, Sleeman JP . (2007). Pre-EMTing metastasis? Recapitulation of morphogenetic processes in cancer. Clin Exp Metastasis 24: 587–597.
Berx G, Van Roy F . (2001). The E-cadherin/catenin complex: an important gatekeeper in breast cancer tumorigenesis and malignant progression. Breast Cancer Res 3: 289–293.
Cavallaro U, Christofori G . (2004). Multitasking in tumor progression: signaling functions of cell adhesion molecules. Ann N Y Acad Sci 1014: 58–66.
Chin LS, Nugent RD, Raynor MC, Vavalle JP, Li L . (2000). SNIP, a novel SNAP-25-interacting protein implicated in regulated exocytosis. J Biol Chem 275: 1191–1200.
Coleman ML, Marshall CJ, Olson MF . (2004). RAS and RHO GTPases in G1-phase cell-cycle regulation. Nat Rev Mol Cell Biol 5: 355–366.
Di Stefano P, Cabodi S, Boeri Erba E, Margaria V, Bergatto E, Giuffrida MG et al (2004). P130Cas-associated protein (p140Cap) as a new tyrosine-phosphorylated protein involved in cell spreading. Mol Biol Cell 15: 787–800.
Di Stefano P, Damiano L, Cabodi S, Aramu S, Tordella L, Praduroux A et al (2007). p140Cap protein suppresses tumour cell properties, regulating Csk and Src kinase activity. Embo J 26: 2843–2855.
Giancotti FG, Tarone G . (2003). Positional control of cell fate through joint integrin/receptor protein kinase signaling. Annu Rev Cell Dev Biol 19: 173–206.
Glynn RW, Miller N, Kerin MJ . (2010). 17q12-21—The pursuit of targeted therapy in breast cancer. Cancer Treat Rev 36: 224–229.
Guo W, Giancotti FG . (2004). Integrin signalling during tumour progression. Nat Rev Mol Cell Biol 5: 816–826.
Gutkind JS . (2000). Regulation of mitogen-activated protein kinase signaling networks by G protein-coupled receptors. Sci STKE 2000: re1.
Kennedy S, Clynes M, Doolan P, Mehta JP, Rani S, Crown J et al (2008). SNIP/p140Cap mRNA expression is an unfavourable prognostic factor in breast cancer and is not expressed in normal breast tissue. Br J Cancer 98: 1641–1645.
Kim H, Muller WJ . (1999). The role of the epidermal growth factor receptor family in mammary tumorigenesis and metastasis. Exp Cell Res 253: 78–87.
Lacroix M, Leclercq G . (2004). Relevance of breast cancer cell lines as models for breast tumours: an update. Breast Cancer Res Treat 83: 249–289.
Miranda KC, Khromykh T, Christy P, Le TL, Gottardi CJ, Yap AS et al. (2001). A dileucine motif targets E-cadherin to the basolateral cell surface in Madin-Darby canine kidney and LLC-PK1 epithelial cells. J Biol Chem 276: 22565–22572.
Nicholson RI, Gee JM, Harper ME . (2001). EGFR and cancer prognosis. Eur J Cancer 37 (Suppl 4): S9–15.
Normanno N, De Luca A, Bianco C, Strizzi L, Mancino M, Maiello MR et al (2006). Epidermal growth factor receptor (EGFR) signaling in cancer. Gene 366: 2–16.
Peinado H, Olmeda D, Cano A . (2007). Snail, Zeb and bHLH factors in tumour progression: an alliance against the epithelial phenotype? Nat Rev Cancer 7: 415–428.
Perrais M, Chen X, Perez-Moreno M, Gumbiner BM . (2007). E-cadherin homophilic ligation inhibits cell growth and epidermal growth factor receptor signaling independently of other cell interactions. Mol Biol Cell 18: 2013–2025.
Qian X, Karpova T, Sheppard AM, McNally J, Lowy DR . (2004). E-cadherin-mediated adhesion inhibits ligand-dependent activation of diverse receptor tyrosine kinases. Embo J 23: 1739–1748.
Reynolds AB . (2007). p120-catenin: Past and present. Biochim Biophys Acta 1773: 2–7.
Reynolds AB, Carnahan RH . (2004). Regulation of cadherin stability and turnover by p120ctn: implications in disease and cancer. Semin Cell Dev Biol 15: 657–663.
Sasaki CY, Lin H, Morin PJ, Longo DL . (2000). Truncation of the extracellular region abrogrates cell contact but retains the growth-suppressive activity of E-cadherin. Cancer Res 60: 7057–7065.
Schlessinger J . (2000). Cell signaling by receptor tyrosine kinases. Cell 103: 211–225.
Schubbert S, Shannon K, Bollag G . (2007). Hyperactive Ras in developmental disorders and cancer. Nat Rev Cancer 7: 295–308.
Sorkin A, McClure M, Huang F, Carter R . (2000). Interaction of EGF receptor and grb2 in living cells visualized by fluorescence resonance energy transfer (FRET) microscopy. Curr Biol 10: 1395–1398.
Takahashi K, Suzuki K . (1996). Density-dependent inhibition of growth involves prevention of EGF receptor activation by E-cadherin-mediated cell-cell adhesion. Exp Cell Res 226: 214–222.
Vestweber D, Kemler R . (1985). Identification of a putative cell adhesion domain of uvomorulin. Embo J 4: 3393–3398.
Yamasaki S, Nishida K, Yoshida Y, Itoh M, Hibi M, Hirano T . (2003). Gab1 is required for EGF receptor signaling and the transformation by activated ErbB2. Oncogene 22: 1546–1556.
Acknowledgements
We thank PP Pandolfi (Boston, MA), A Sorkin (Denver, Co), J Stow (Brisbane, Australia), C Sasaki (Baltimore, Maryland) and K Nishida (Osaka, Japan) for reagent gifts. This work was supported by grants from the AIRC, AICR, EU FP7 Metafight program, MUR, Progetto Alfieri, Regione Piemonte (Oncoprot, Druidi, PiStem and BioTher), Regione Piemonte Sanità. MP Camacho Leal is supported by the AICR.
Author information
Authors and Affiliations
Corresponding author
Ethics declarations
Competing interests
The authors declare no conflict of interest.
Additional information
Supplementary Information accompanies the paper on the Oncogene website
Rights and permissions
About this article
Cite this article
Damiano, L., Di Stefano, P., Camacho Leal, M. et al. p140Cap dual regulation of E-cadherin/EGFR cross-talk and Ras signalling in tumour cell scatter and proliferation. Oncogene 29, 3677–3690 (2010). https://doi.org/10.1038/onc.2010.128
Received:
Revised:
Accepted:
Published:
Issue date:
DOI: https://doi.org/10.1038/onc.2010.128
Keywords
This article is cited by
-
p140Cap modulates the mevalonate pathway decreasing cell migration and enhancing drug sensitivity in breast cancer cells
Cell Death & Disease (2023)
-
The p140Cap adaptor protein as a molecular hub to block cancer aggressiveness
Cellular and Molecular Life Sciences (2021)
-
The SRCIN1/p140Cap adaptor protein negatively regulates the aggressiveness of neuroblastoma
Cell Death & Differentiation (2020)
-
MicroRNA-181a promotes angiogenesis in colorectal cancer by targeting SRCIN1 to promote the SRC/VEGF signaling pathway
Cell Death & Disease (2018)
-
miR-211 promotes non-small cell lung cancer proliferation by targeting SRCIN1
Tumor Biology (2016)


