Abstract
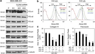
The liver represents the third most frequent site of metastasis in patients with breast cancer. We performed in vivo selection using 4T1 breast cancer cells to identify genes associated with the liver metastatic phenotype. Coincident with the loss of numerous tight-junctional proteins, we observe claudin-2 overexpression, specifically in liver-aggressive breast cancer cells. We further demonstrate that claudin-2 is both necessary and sufficient for the ability of 4T1 breast cancer cells to colonize and grow in the liver. The liver-aggressive breast cancer cells display a claudin-2-mediated increase in their ability to adhere to extracellular matrix (ECM) components, such as fibronectin and type IV collagen. Claudin-2 facilitates these cell/matrix interactions by increasing the cell surface expression of α2β1- and α5β1-integrin complexes in breast cancer cells. Indeed, claudin-2-mediated adhesion to fibronectin and type IV collagen can be blocked with neutralizing antibodies that target α5β1 and α2β1 complexes, respectively. Immunohistochemical analyses reveal that claudin-2, although weakly expressed in primary human breast cancers, is readily detected in all liver metastasis samples examined to date. Together, these results uncover novel roles for claudin-2 in promoting breast cancer adhesion to the ECM and define its importance during breast cancer metastasis to the liver.
This is a preview of subscription content, access via your institution
Access options
Subscribe to this journal
Receive 50 print issues and online access
$259.00 per year
only $5.18 per issue
Buy this article
- Purchase on SpringerLink
- Instant access to the full article PDF.
USD 39.95
Prices may be subject to local taxes which are calculated during checkout






Similar content being viewed by others
References
Aung PP, Mitani Y, Sanada Y, Nakayama H, Matsusaki K, Yasui W . (2006). Differential expression of claudin-2 in normal human tissues and gastrointestinal carcinomas. Virchows Arch 448: 428–434.
Berditchevski F, Odintsova E . (1999). Characterization of integrin-tetraspanin adhesion complexes: role of tetraspanins in integrin signaling. J Cell Biol 146: 477–492.
Berditchevski F, Odintsova E, Sawada S, Gilbert E . (2002). Expression of the palmitoylation-deficient CD151 weakens the association of alpha 3 beta 1 integrin with the tetraspanin-enriched microdomains and affects integrin-dependent signaling. J Biol Chem 277: 36991–37000.
Berkowitz N, Gupta S, Silberman G . (2000). Estimates of the lifetime direct costs of treatment for metastatic breast cancer. Value Health 3: 23–30.
Blanchard AA, Skliris GP, Watson PH, Murphy LC, Penner C, Tomes L et al. (2009). Claudins 1, 3, and 4 protein expression in ER negative breast cancer correlates with markers of the basal phenotype. Virchows Arch 454: 647–656.
Braet F, Riches J, Geerts W, Jahn KA, Wisse E, Frederik P . (2009). Three-dimensional organization of fenestrae labyrinths in liver sinusoidal endothelial cells. Liver Int 29: 603–613.
Braet F, Wisse E . (2002). Structural and functional aspects of liver sinusoidal endothelial cell fenestrae: a review. Comp Hepatol 1: 1.
Buchert M, Papin M, Bonnans C, Darido C, Raye WS, Garambois V et al. (2010). Symplekin promotes tumorigenicity by up-regulating claudin-2 expression. Proc Natl Acad Sci USA 107: 2628–2633.
Clark GM, Sledge Jr GW, Osborne CK, McGuire WL . (1987). Survival from first recurrence: relative importance of prognostic factors in 1015 breast cancer patients. J Clin Oncol 5: 55–61.
Creighton CJ, Chang JC, Rosen JM . (2010). Epithelial-mesenchymal transition (EMT) in tumor-initiating cells and its clinical implications in breast cancer. J Mammary Gland Biol Neoplasia 15: 253–260.
Creighton CJ, Li X, Landis M, Dixon JM, Neumeister VM, Sjolund A . et al. (2009). Residual breast cancers after conventional therapy display mesenchymal as well as tumor-initiating features. Proc Natl Acad Sci USA 106: 13820–13825.
Diamond JR, Finlayson CA, Borges VF . (2009). Hepatic complications of breast cancer. Lancet Oncol 10: 615–621.
Eichbaum MH, Kaltwasser M, Bruckner T, de Rossi TM, Schneeweiss A, Sohn C . (2006). Prognostic factors for patients with liver metastases from breast cancer. Breast Cancer Res Treat 96: 53–62.
Enns A, Gassmann P, Schluter K, Korb T, Spiegel HU, Senninger N et al. (2004). Integrins can directly mediate metastatic tumor cell adhesion within the liver sinusoids. J Gastrointest Surg 8: 1049–1059, discussion 1060.
Er O, Frye DK, Kau SW, Broglio K, Valero V, Hortobagyi GN et al. (2008). Clinical course of breast cancer patients with metastases limited to the liver treated with chemotherapy. Cancer J 14: 62–68.
Erin N, Wang N, Xin P, Bui V, Weisz J, Barkan GA et al. (2009). Altered gene expression in breast cancer liver metastases. Int J Cancer 124: 1503–1516.
Fidler IJ . (1986). Rationale and methods for the use of nude mice to study the biology and therapy of human cancer metastasis. Cancer Metastasis Rev 5: 29–49.
Friedrichs J, Manninen A, Muller DJ, Helenius J . (2008). Galectin-3 regulates integrin alpha2beta1-mediated adhesion to collagen-I and -IV. J Biol Chem 283: 32264–32272.
Giavazzi R, Jessup JM, Campbell DE, Walker SM, Fidler IJ . (1986). Experimental nude mouse model of human colorectal cancer liver metastases. J Natl Cancer Inst 77: 1303–1308.
Hemler ME . (2005). Tetraspanin functions and associated microdomains. Nat Rev Mol Cell Biol 6: 801–811.
Hennessy BT, Gonzalez-Angulo AM, Stemke-Hale K, Gilcrease MZ, Krishnamurthy S, Lee JS et al. (2009). Characterization of a naturally occurring breast cancer subset enriched in epithelial-to-mesenchymal transition and stem cell characteristics. Cancer Res 69: 4116–4124.
Herschkowitz JI, Simin K, Weigman VJ, Mikaelian I, Usary J, Hu Z et al. (2007). Identification of conserved gene expression features between murine mammary carcinoma models and human breast tumors. Genome Biol 8: R76.
Insa A, Lluch A, Prosper F, Marugan I, Martinez-Agullo A, Garcia-Conde J . (1999). Prognostic factors predicting survival from first recurrence in patients with metastatic breast cancer: analysis of 439 patients. Breast Cancer Res Treat 56: 67–78.
Kemperman H, Driessens MH, La Riviere G, Meijne AM, Roos E . (1995). Adhesion mechanisms in liver metastasis formation. Cancer Surv 24: 67–79.
Kim TH, Huh JH, Lee S, Kang H, Kim GI, An HJ . (2008). Downregulation of claudin-2 in breast carcinomas is associated with advanced disease. Histopathology 53: 48–55.
Kinugasa T, Huo Q, Higashi D, Shibaguchi H, Kuroki M, Tanaka T et al. (2007). Selective upregulation of claudin-1 and claudin-2 in colorectal cancer. Anticancer Res 27: 3729–3734.
Kominsky SL, Argani P, Korz D, Evron E, Raman V, Garrett E et al. (2003). Loss of the tight junction protein claudin-7 correlates with histological grade in both ductal carcinoma in situ and invasive ductal carcinoma of the breast. Oncogene 22: 2021–2033.
Kominsky SL, Vali M, Korz D, Gabig TG, Weitzman SA, Argani P et al. (2004). Clostridium perfringens enterotoxin elicits rapid and specific cytolysis of breast carcinoma cells mediated through tight junction proteins claudin 3 and 4. Am J Pathol 164: 1627–1633.
Kramer F, White K, Kubbies M, Swisshelm K, Weber BH . (2000). Genomic organization of claudin-1 and its assessment in hereditary and sporadic breast cancer. Hum Genet 107: 249–256.
Kuhn S, Koch M, Nubel T, Ladwein M, Antolovic D, Klingbeil P et al. (2007). A complex of EpCAM, claudin-7, CD44 variant isoforms, and tetraspanins promotes colorectal cancer progression. Mol Cancer Res 5: 553–567.
Kulka J, Szasz AM, Nemeth Z, Madaras L, Schaff Z, Molnar IA et al. (2009). Expression of tight junction protein claudin-4 in basal-like breast carcinomas. Pathol Oncol Res 15: 59–64.
Lanigan F, McKiernan E, Brennan DJ, Hegarty S, Millikan RC, McBryan J et al. (2009). Increased claudin-4 expression is associated with poor prognosis and high tumour grade in breast cancer. Int J Cancer 124: 2088–2097.
Lazo PA . (2007). Functional implications of tetraspanin proteins in cancer biology. Cancer Sci 98: 1666–1677.
Magro G, Fraggetta F, Travali S, Lanzafame S . (1997). Immunohistochemical expression and distribution of alpha2beta1, alpha6beta1, alpha5beta1 integrins and their extracellular ligands, type IV collagen, laminin and fibronectin in palmar fibromatosis. Gen Diagn Pathol 143: 203–208.
Martin TA, Jiang WG . (2009). Loss of tight junction barrier function and its role in cancer metastasis. Biochim Biophys Acta 1788: 872–891.
Martin TA, Watkins G, Mansel RE, Jiang WG . (2004). Loss of tight junction plaque molecules in breast cancer tissues is associated with a poor prognosis in patients with breast cancer. Eur J Cancer 40: 2717–2725.
Martinez-Hernandez A, Amenta PS . (1993). The hepatic extracellular matrix. I. Components and distribution in normal liver. Virchows Arch A Pathol Anat Histopathol 423: 1–11.
Mima S, Takehara M, Takada H, Nishimura T, Hoshino T, Mizushima T . (2008). NSAIDs suppress the expression of claudin-2 to promote invasion activity of cancer cells. Carcinogenesis 29: 1994–2000.
Morin PJ . (2005). Claudin proteins in human cancer: promising new targets for diagnosis and therapy. Cancer Res 65: 9603–9606.
Mourskaia AA, Dong Z, Ng S, Banville M, Zwaagstra JC, O'Connor-McCourt MD . et al. (2009). Transforming growth factor-beta1 is the predominant isoform required for breast cancer cell outgrowth in bone. Oncogene 28: 1005–1015.
Naik MU, Naik TU, Suckow AT, Duncan MK, Naik UP . (2008). Attenuation of junctional adhesion molecule-A is a contributing factor for breast cancer cell invasion. Cancer Res 68: 2194–2203.
Northey JJ, Chmielecki J, Ngan E, Russo C, Annis MG, Muller WJ et al. (2008). Signaling through ShcA is required for transforming growth factor beta- and Neu/ErbB-2-induced breast cancer cell motility and invasion. Mol Cell Biol 28: 3162–3176.
Osanai M, Murata M, Chiba H, Kojima T, Sawada N . (2007). Epigenetic silencing of claudin-6 promotes anchorage-independent growth of breast carcinoma cells. Cancer Sci 98: 1557–1562.
Osanai M, Murata M, Nishikiori N, Chiba H, Kojima T, Sawada N . (2006). Epigenetic silencing of occludin promotes tumorigenic and metastatic properties of cancer cells via modulations of unique sets of apoptosis-associated genes. Cancer Res 66: 9125–9133.
Penas PF, Garcia-Diez A, Sanchez-Madrid F, Yanez-Mo M . (2000). Tetraspanins are localized at motility-related structures and involved in normal human keratinocyte wound healing migration. J Invest Dermatol 114: 1126–1135.
Pentheroudakis G, Fountzilas G, Bafaloukos D, Koutsoukou V, Pectasides D, Skarlos D et al. (2005). Metastatic breast cancer with liver metastases: a registry analysis of clinicopathologic, management and outcome characteristics of 500 women. Breast Cancer Res Treat 97: 237–244.
Prat A, Parker JS, Karginova O, Fan C, Livasy C, Herschkowitz JI et al. (2010). Phenotypic and molecular characterization of the claudin-low intrinsic subtype of breast cancer. Breast Cancer Res 12: R68.
Rose AA, Pepin F, Russo C, Abou Khalil JE, Hallett M, Siegel PM . (2007). Osteoactivin promotes breast cancer metastasis to bone. Mol Cancer Res 5: 1001–1014.
Rosenow F, Ossig R, Thormeyer D, Gasmann P, Schluter K, Brunner G et al. (2008). Integrins as antimetastatic targets of RGD-independent snake venom components in liver metastasis [corrected]. Neoplasia 10: 168–176.
Sauer T, Pedersen MK, Ebeltoft K, Naess O . (2005). Reduced expression of claudin-7 in fine needle aspirates from breast carcinomas correlate with grading and metastatic disease. Cytopathology 16: 193–198.
Schluter K, Gassmann P, Enns A, Korb T, Hemping-Bovenkerk A, Holzen J et al. (2006). Organ-specific metastatic tumor cell adhesion and extravasation of colon carcinoma cells with different metastatic potential. Am J Pathol 169: 1064–1073.
Selzner M, Morse MA, Vredenburgh JJ, Meyers WC, Clavien PA . (2000). Liver metastases from breast cancer: long-term survival after curative resection. Surgery 127: 383–389.
Soini Y . (2004). Claudins 2, 3, 4, and 5 in Paget′s disease and breast carcinoma. Hum Pathol 35: 1531–1536.
Taube JH, Herschkowitz JI, Komurov K, Zhou AY, Gupta S, Yang J et al. (2010). Core epithelial-to-mesenchymal transition interactome gene-expression signature is associated with claudin-low and metaplastic breast cancer subtypes. Proc Natl Acad Sci USA 107: 15449–15454.
Thakur A, Sun Y, Bollig A, Wu J, Biliran H, Banerjee S et al. (2008). Anti-invasive and antimetastatic activities of ribosomal protein S6 kinase 4 in breast cancer cells. Clin Cancer Res 14: 4427–4436.
Tiwari-Woodruff SK, Buznikov AG, Vu TQ, Micevych PE, Chen K, Kornblum HI et al. (2001). OSP/claudin-11 forms a complex with a novel member of the tetraspanin super family and beta1 integrin and regulates proliferation and migration of oligodendrocytes. J Cell Biol 153: 295–305.
Tokes AM, Kulka J, Paku S, Mathe M, Paska C, Lodi C et al. (2005). The expression of five different claudins in invasive breast carcinomas: comparison of pT1pN1 and pT1pN0 tumors. Pathol Res Pract 201: 537–544.
Turksen K, Troy TC . (2004). Barriers built on claudins. J Cell Sci 117: 2435–2447.
Ugnat AM, Xie L, Morriss J, Semenciw R, Mao Y . (2004). Survival of women with breast cancer in Ottawa, Canada: variation with age, stage, histology, grade and treatment. Br J Cancer 90: 1138–1143.
Ura H, Denno R, Hirata K, Yamaguchi K, Yasoshima T . (1998). Separate functions of alpha2beta1 and alpha3beta1 integrins in the metastatic process of human gastric carcinoma. Surg Today 28: 1001–1006.
Wisse E, Jacobs F, Topal B, Frederik P, De Geest B . (2008). The size of endothelial fenestrae in human liver sinusoids: implications for hepatocyte-directed gene transfer. Gene Ther 15: 1193–1199.
Yanez-Mo M, Tejedor R, Rousselle P, Sanchez -Madrid F . (2001). Tetraspanins in intercellular adhesion of polarized epithelial cells: spatial and functional relationship to integrins and cadherins. J Cell Sci 114: 577–587.
Yokomori H . (2008). New insights into the dynamics of sinusoidal endothelial fenestrae in liver sinusoidal endothelial cells. Med Mol Morphol 41: 1–4.
Yoshimura K, Meckel KF, Laird LS, Chia CY, Park JJ, Olino KL et al. (2009). Integrin alpha2 mediates selective metastasis to the liver. Cancer Res 69: 7320–7328.
Acknowledgements
We acknowledge the McGill Centre for Bone and Periodontal Research and the Goodman Cancer Research Centre for routine histological services. We thank Dr Jeanine Quillard for her invaluable assistance in identifying the liver resection specimens analyzed in this study. We thank J Ursini-Siegel and members of the Siegel laboratory for thoughtful discussions and critical reading of the manuscript. This work was supported by a program project grant from the Terry Fox Foundation (Grant #020002) (to PMS and MP) and by a grant from the Banque de tissu et de données of the Réseau de la recherche sur le cancer (RR Cancer) of the Fonds de recherche en santé du Québec (FRSQ) (to MP). ST acknowledges support from the McGill University Department of Medicine, FP was the recipient of a Breast Cancer Pre-doctoral Traineeship Award from the US Department of Defense, VO is supported by a Fellowship from the Fonds de la Recherche en Santé du Québec (FRSQ) and PMS was a research scientist supported by the Canadian Cancer Society and is currently a Chercheur-Junior2 of the FRSQ.
Author information
Authors and Affiliations
Corresponding author
Ethics declarations
Competing interests
The authors declare no conflict of interest.
Additional information
Supplementary Information accompanies the paper on the Oncogene website
Supplementary information
Rights and permissions
About this article
Cite this article
Tabariès, S., Dong, Z., Annis, M. et al. Claudin-2 is selectively enriched in and promotes the formation of breast cancer liver metastases through engagement of integrin complexes. Oncogene 30, 1318–1328 (2011). https://doi.org/10.1038/onc.2010.518
Received:
Revised:
Accepted:
Published:
Issue date:
DOI: https://doi.org/10.1038/onc.2010.518
Keywords
This article is cited by
-
Targeting KK-LC-1 inhibits malignant biological behaviors of triple-negative breast cancer
Journal of Translational Medicine (2023)
-
Ezrin accelerates breast cancer liver metastasis through promoting furin-like convertase-mediated cleavage of Notch1
Cellular Oncology (2023)
-
Claudin-2 promotes colorectal cancer liver metastasis and is a biomarker of the replacement type growth pattern
Communications Biology (2021)
-
p66ShcA functions as a contextual promoter of breast cancer metastasis
Breast Cancer Research (2020)
-
C3a elicits unique migratory responses in immature low-density neutrophils
Oncogene (2020)


