Abstract
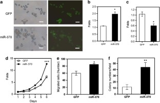
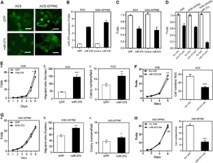
MicroRNAs (miRNAs) are endogenous non-coding RNAs that are known to be involved in the pathogenesis of tumors. Gastric carcinoma (GC) is a common malignancy worldwide. The aim of this study was the identification of the expression signature and functional roles of aberrant miRNAs in GC. Initial screening established a profile of aberrantly expressed miRNAs in tumors. miR-370 was confirmed to be overexpressed in GC tissues. Higher expression of miR-370 in GC tissues was associated with more advanced nodal metastasis and a higher clinical stage compared with controls. In addition, significantly higher level of miR-370 was noted in the plasma of GC patients compared with controls. Patients having more invasive or advanced tumors also exhibited a higher plasma level of miR-370. In vitro assays indicated that exogenous miR-370 expression enhanced the oncogenic potential of GC cells. The AGS-GFPM2 cells with exogenous miR-370 expression also exhibited enhanced abdominal metastatic dissemination in nude mice. Reporter assays confirmed that miR-370 targeted predicted sites in 3′UTR of transforming growth factor-β receptor II (TGFβ-RII) gene. The exogenous miR-370 expression decreased TGFβ-RII expression and the phosphorylation of Smad3 elicited by TGFβ1. The TGFβ1-mediated repression in cell migration was reverted by exogenous miR-370 expression. A reverse correlation between miR-370 and TGFβ-RII expression was noted in GC tissues. This study concludes that miR-370 is a miRNA that is associated with GC progression by downregulating TGFβ-RII. The miRNA expression profile described in this study should contribute to future studies on the role of miRNAs in GC.
This is a preview of subscription content, access via your institution
Access options
Subscribe to this journal
Receive 50 print issues and online access
$259.00 per year
only $5.18 per issue
Buy this article
- Purchase on SpringerLink
- Instant access to the full article PDF.
USD 39.95
Prices may be subject to local taxes which are calculated during checkout








Similar content being viewed by others
References
Ando T, Yoshida T, Enomoto S, Asada K, Tatematsu M, Ichinose M et al. (2008). DNA methylation of microRNA genes in gastric mucosae of gastric cancer patients: Its possible involvement in the formation of epigenetic field defect. Int J Cancer 124: 2367–2374.
Bartel DP . (2009). MicroRNAs: target recognition and regulatory functions. Cell 136: 215–233.
Brown BD, Naldini L . (2009). Exploiting and antagonizing microRNA regulation for therapeutic and experimental applications. Nat Rev Genet 10: 578–585.
Castilla MA, Moreno-Bueno G, Romero-Perez L, Van De Vijver K, Biscuola M, Lopez-Garcia MA et al. (2011). Micro-RNA signature of the epithelial-mesenchymal transition in endometrial carcinosarcoma. J Pathol 223: 72–80.
Chen X, Ba Y, Ma L, Cai X, Yin Y, Wang K et al. (2008). Characterization of microRNAs in serum: a novel class of biomarkers for diagnosis of cancer and other diseases. Cell Res 18: 997–1006.
Chen Y, Stallings RL . (2007). Differential patterns of microRNA expression in neuroblastoma are correlated with prognosis, differentiation, and apoptosis. Cancer Res 67: 976–983.
Dalmay T, Edwards DR . (2006). MicroRNAs and the hallmarks of cancer. Oncogene 25: 6170–6175.
Dixon-McIver A, East P, Mein CA, Cazier JB, Molloy G, Chaplin T et al. (2008). Distinctive patterns of microRNA expression associated with karyotype in acute myeloid leukaemia. PLoS One 3: e2141.
Ehata S, Johansson E, Katayama R, Koike S, Watanabe A, Hoshino Y et al. (2011). Transforming growth factor-beta decreases the cancer-initiating cell population within diffuse-type gastric carcinoma cells. Oncogene 30: 1693–1705.
Hayashita Y, Osada H, Tatematsu Y, Yamada H, Yanagisawa K, Tomida S et al. (2005). A polycistronic microRNA cluster, miR-17-92, is overexpressed in human lung cancers and enhances cell proliferation. Cancer Res 65: 9628–9632.
Hsu KW, Hsieh RH, Wu CW, Chi CW, Lee YH, Kuo ML et al. (2009). MBP-1 suppresses growth and metastasis of gastric cancer cells through COX-2. Mol Biol Cell 20: 5127–5137.
Inman GJ, Nicolas FJ, Callahan JF, Harling JD, Gaster LM, Reith AD et al. (2002). SB-431542 is a potent and specific inhibitor of transforming growth factor-beta superfamily type I activin receptor-like kinase (ALK) receptors ALK4, ALK5, and ALK7. Mol Pharmacol 62: 65–74.
Johnson SM, Grosshans H, Shingara J, Byrom M, Jarvis R, Cheng A et al. (2005). RAS is regulated by the let-7 microRNA family. Cell 120: 635–647.
Ju HR, Jung U, Sonn CH, Yoon SR, Jeon JH, Yang Y et al. (2003). Aberrant signaling of TGF-beta1 by the mutant Smad4 in gastric cancer cells. Cancer Lett 196: 197–206.
Katada T, Ishiguro H, Kuwabara Y, Kimura M, Mitui A, Mori Y et al. (2009). microRNA expression profile in undifferentiated gastric cancer. Int J Oncol 34: 537–542.
Kim YK, Yu J, Han TS, Park SY, Namkoong B, Kim DH et al. (2009). Functional links between clustered microRNAs: suppression of cell-cycle inhibitors by microRNA clusters in gastric cancer. Nucleic Acids Res 37: 1672–1681.
Komuro A, Yashiro M, Iwata C, Morishita Y, Johansson E, Matsumoto Y et al. (2009). Diffuse-type gastric carcinoma: progression, angiogenesis, and transforming growth factor beta signaling. J Natl Cancer Inst 101: 592–604.
Ladeiro Y, Couchy G, Balabaud C, Bioulac-Sage P, Pelletier L, Rebouissou S et al. (2008). MicroRNA profiling in hepatocellular tumors is associated with clinical features and oncogene/tumor suppressor gene mutations. Hepatology 47: 1955–1963.
Le MT, Teh C, Shyh-Chang N, Xie H, Zhou B, Korzh V et al. (2009). MicroRNA-125b is a novel negative regulator of p53. Genes Dev 23: 862–876.
Lin HL, Yang MH, Wu CW, Chen PM, Yang YP, Chu YR et al. (2007). 2-Methoxyestradiol attenuates phosphatidylinositol 3-kinase/Akt pathway-mediated metastasis of gastric cancer. Int J Cancer 121: 2547–2555.
Liu CJ, Tsai MM, Hung PS, Kao SY, Liu TY, Wu KJ et al. (2010). miR-31 ablates expression of the HIF regulatory factor FIH to activate the HIF pathway in head and neck carcinoma. Cancer Res 70: 1635–1644.
Liu T, Papagiannakopoulos T, Puskar K, Qi S, Santiago F, Clay W et al. (2007). Detection of a microRNA signal in an in vivo expression set of mRNAs. PLoS One 2: e804.
Liu T, Tang H, Lang Y, Liu M, Li X . (2009). MicroRNA-27a functions as an oncogene in gastric adenocarcinoma by targeting prohibitin. Cancer Lett 273: 233–242.
Lo SS, Chen JH, Wu CW, Lui WY . (2009). Functional polymorphism of NFKB1 promoter may correlate to the susceptibility of gastric cancer in aged patients. Surgery 145: 280–285.
Lu Z, Liu M, Stribinskis V, Klinge CM, Ramos KS, Colburn NH et al. (2008). MicroRNA-21 promotes cell transformation by targeting the programmed cell death 4 gene. Oncogene 27: 4373–4379.
Lujambio A, Calin GA, Villanueva A, Ropero S, Sanchez-Cespedes M, Blanco D et al. (2008). A microRNA DNA methylation signature for human cancer metastasis. Proc Natl Acad Sci USA 105: 13556–13561.
Massague J . (2008). TGFbeta in Cancer. Cell 134: 215–230.
Meng F, Henson R, Lang M, Wehbe H, Maheshwari S, Mendell JT et al. (2006). Involvement of human micro-RNA in growth and response to chemotherapy in human cholangiocarcinoma cell lines. Gastroenterology 130: 2113–2129.
Meng F, Wehbe-Janek H, Henson R, Smith H, Patel T . (2008). Epigenetic regulation of microRNA-370 by interleukin-6 in malignant human cholangiocytes. Oncogene 27: 378–386.
Motoyama K, Inoue H, Nakamura Y, Uetake H, Sugihara K, Mori M . (2008). Clinical significance of high mobility group A2 in human gastric cancer and its relationship to let-7 microRNA family. Clin Cancer Res 14: 2334–2340.
Ng EK, Chong WW, Jin H, Lam EK, Shin VY, Yu J et al. (2009). Differential expression of microRNAs in plasma of colorectal cancer patients: a potential marker for colorectal cancer screening. Gut 58: 1375–1381.
Ohshima K, Inoue K, Fujiwara A, Hatakeyama K, Kanto K, Watanabe Y et al. (2010). Let-7 microRNA family is selectively secreted into the extracellular environment via exosomes in a metastatic gastric cancer cell line. PLoS One 5: e13247.
Petrocca F, Visone R, Onelli MR, Shah MH, Nicoloso MS, de Martino I et al. (2008). E2F1-regulated microRNAs impair TGFbeta-dependent cell-cycle arrest and apoptosis in gastric cancer. Cancer Cell 13: 272–286.
Scott GK, Goga A, Bhaumik D, Berger CE, Sullivan CS, Benz CC . (2007). Coordinate suppression of ERBB2 and ERBB3 by enforced expression of micro-RNA miR-125a or miR-125b. J Biol Chem 282: 1479–1486.
Selbach M, Schwanhausser B, Thierfelder N, Fang Z, Khanin R, Rajewsky N . (2008). Widespread changes in protein synthesis induced by microRNAs. Nature 455: 58–63.
Si ML, Zhu S, Wu H, Lu Z, Wu F, Mo YY . (2007). miR-21-mediated tumor growth. Oncogene 26: 2799–2803.
van den Brink GR, Offerhaus GJ . (2007). The morphogenetic code and colon cancer development. Cancer Cell 11: 109–117.
Volinia S, Calin GA, Liu CG, Ambs S, Cimmino A, Petrocca F et al. (2006). A microRNA expression signature of human solid tumors defines cancer gene targets. Proc Natl Acad Sci USA 103: 2257–2261.
Wu CW, Hsiung CA, Lo SS, Hsieh MC, Chen JH, Li AF et al. (2006). Nodal dissection for patients with gastric cancer: a randomised controlled trial. Lancet Oncol 7: 309–315.
Yanaihara N, Caplen N, Bowman E, Seike M, Kumamoto K, Yi M et al. (2006). Unique microRNA molecular profiles in lung cancer diagnosis and prognosis. Cancer Cell 9: 189–198.
Yoshino H, Chiyomaru T, Enokida H, Kawakami K, Tatarano S, Nishiyama K et al. (2011). The tumour-suppressive function of miR-1 and miR-133a targeting TAGLN2 in bladder cancer. Br J Cancer 104: 808–818.
Zhang Z, Li Z, Gao C, Chen P, Chen J, Liu W et al. (2008). miR-21 plays a pivotal role in gastric cancer pathogenesis and progression. Lab Invest 88: 1358–1366.
Zhu S, Si ML, Wu H, Mo YY . (2007). MicroRNA-21 targets the tumor suppressor gene tropomyosin 1 (TPM1). J Biol Chem 282: 14328–14336.
Acknowledgements
We acknowledge helps from Dr Shu-Chun Lin, Dr Kuo-Wei Chang, Ms Yu-Pin Chen, Mr Shi-Wen Chen and Mr Chung-Sheng Chou. This study was supported by grant 96-2314-B-010-055-MY3 from National Science Council, and National Yang-Ming University Hospital Grant RD 2008-001.
Author information
Authors and Affiliations
Corresponding author
Ethics declarations
Competing interests
The authors declare no conflict of interest.
Additional information
Supplementary Information accompanies the paper on the Oncogene website
Supplementary information
Rights and permissions
About this article
Cite this article
Lo, SS., Hung, PS., Chen, JH. et al. Overexpression of miR-370 and downregulation of its novel target TGFβ-RII contribute to the progression of gastric carcinoma. Oncogene 31, 226–237 (2012). https://doi.org/10.1038/onc.2011.226
Received:
Revised:
Accepted:
Published:
Issue date:
DOI: https://doi.org/10.1038/onc.2011.226
Keywords
This article is cited by
-
circ_0025033 promotes ovarian cancer development via regulating the hsa_miR-370-3p/SLC1A5 axis
Cellular & Molecular Biology Letters (2022)
-
RETRACTED ARTICLE: Circ_002117 binds to microRNA-370 and promotes endoplasmic reticulum stress-induced apoptosis in gastric cancer
Cancer Cell International (2020)
-
Identification of miR-135b as a novel regulator of TGFβ pathway in gastric cancer
Journal of Physiology and Biochemistry (2020)
-
MicroRNA Expression Profiles in Gastric Carcinogenesis
Scientific Reports (2018)
-
Plasma miR-187* is a potential biomarker for oral carcinoma
Clinical Oral Investigations (2017)


