Abstract
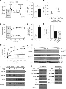
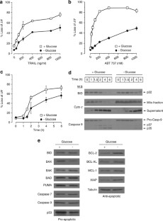
TRAIL (TNF (tumour necrosis factor)-related apoptosis-inducing ligand) a putative anti-cancer cytokine induces apoptosis through DISC (death-inducing signalling complex)-mediated activation of caspase-8 and/or cleavage of Bid. TRAIL is relatively specific for tumour cells but primary chronic lymphocytic leukaemia and mantle cell lymphoma (MCL) cells are resistant. Herein, we show that cellular metabolism influences cell death and that MCL cells (Z138 cell line) can survive/proliferate in glucose-free media by switching from aerobic glycolysis to ‘coupled’ oxidative phosphorylation. Extracellular flux analysis and mitochondrial inhibitors reveal that in the absence of glycolysis, Z138 cells have enhanced respiratory capacity coupled to ATP synthesis, similar to ‘classical’ state 3 mitochondria. Conversely, 2-deoxyglucose (2DG) blocked glycolysis and partially inhibited glycolytic-dependent oxidative phosphorylation, resulting in a 50% reduction in cellular ATP levels. Also, 2DG sensitised Z138 cells to TRAIL and induced a marked decrease in caspase-8, -3, cFLIPS, Bid and Mcl-1 expression but Bak remained unchanged, altering the Mcl-1/Bak ratio, facilitating cytochrome c release and cell death. Conversely, under glucose-free conditions, Z138 cells were less sensitive to TRAIL with reduced TRAIL-R1/R2 surface receptor expression and impaired DISC formation. Anti-apoptotic proteins Bcl-2 and XIAP were up-regulated while pro-apoptotic BAX was down-regulated. Additionally, mitochondria had higher levels of cytochrome c and ultrastucturally exhibited a condensed configuration with enhanced intracristal spaces. Thus, metabolic switching was accompanied by mitochondrial proteome and ultrastructural remodelling enabling enhanced respiration activity. Cytochrome c release was decreased in glucose-free cells, suggesting that either pore formation was inhibited or that cytochrome c was more tightly bound. Glucose-free Z138 cells were also resistant to intrinsic cell death stimuli (ABT-737 and ionising radiation). In summary, in MCL cells, the anti-glycolytic effects of 2DG and glucose restriction produced opposite effects on TRAIL-induced cell death, demonstrating that mitochondrial metabolism directly modulates sensitivity of tumour cells to apoptosis.
This is a preview of subscription content, access via your institution
Access options
Subscribe to this journal
Receive 50 print issues and online access
$259.00 per year
only $5.18 per issue
Buy this article
- Purchase on SpringerLink
- Instant access to the full article PDF.
USD 39.95
Prices may be subject to local taxes which are calculated during checkout






Similar content being viewed by others
References
Warburg O . On respiratory impairment in cancer cells. Science 1956; 124: 269–270.
Gambhir SS . Molecular imaging of cancer with positron emission tomography. Nat Rev Cancer 2002; 2: 683–693.
DeBerardinis RJ, Lum JJ, Hatzivassiliou G, Thompson CB . The biology of cancer: metabolic reprogramming fuels cell growth and proliferation. Cell Metab 2007; 7: 11–20.
Pelicano H, Martin DS, Xu RH, Huang P . Glycolysis inhibition for anticancer treatment. Oncogene 2006; 25: 4633–4646.
Adrain C, Martin SJ . The mitochondrial apoptosome: a killer unleashed by the cytochrome seas. Trends Biochem Sci 2001; 26: 390–397.
Cain K, Bratton SB, Cohen GM . The Apaf-1 apoptosome: a large caspase-activating complex. Biochimie 2002; 84: 203–214.
Wallach D, Varfolomeev EE, Malinin NL, Goltsev YV, Kovalenko AV, Boldin MP . Tumor necrosis factor receptor and Fas signaling mechanisms. Annu Rev Immunol 1999; 17: 331–367.
Wiley SR, Schooley K, Smolak PJ, Din WS, Huang CP, Nicholl JK et al. Identification and characterization of a new member of the TNF family that induces apoptosis. Immunity 1995; 3: 673–682.
Pitti RM, Marsters SA, Ruppert S, Donahue CJ, Moore A, Ashkenazi A . Induction of apoptosis by Apo-2 ligand, a new member of the tumor necrosis factor cytokine family. J Biol Chem 1996; 271: 12687–12690.
Walczak H, Miller RE, Ariail K, Gliniak B, Griffith TS, Kubin M et al. Tumoricidal activity of tumor necrosis factor-related apoptosis-inducing ligand in vivo. Nat Med 1999; 5: 157–163.
Dyer MJ, MacFarlane M, Cohen GM . Barriers to effective TRAIL-targeted therapy of malignancy. J Clin Oncol 2007; 25: 4505–4506.
Ashkenazi A . Targeting death and decoy receptors of the tumour-necrosis factor superfamily. Nat Rev Cancer 2002; 2: 420–430.
Falschlehner C, Schaefer U, Walczak H . Following TRAIL's path in the immune system. Immunology 2009; 127: 145–154.
Hughes MA, Harper N, Butterworth M, Cain K, Cohen GM, MacFarlane M . Reconstitution of the death-inducing signaling complex reveals a substrate switch that determines CD95-mediated death or survival. Mol Cell 2009; 35: 265–279.
Scaffidi C, Schmitz I, Zha J, Korsmeyer SJ, Krammer PH, Peter ME . Differential modulation of apoptosis sensitivity in CD95 type I and type II cells. J Biol Chem 1999; 274: 22532–22538.
Fulda S, Meyer E, Debatin KM . Inhibition of TRAIL-induced apoptosis by Bcl-2 overexpression. Oncogene 2002; 21: 2283–2294.
Samraj AK, Keil E, Ueffing N, Schulze-Osthoff K, Schmitz I . Loss of caspase-9 provides genetic evidence for the type I/II concept of CD95-mediated apoptosis. J Biol Chem 2006; 281: 29652–29659.
LeBlanc H, Lawrence D, Varfolomeev E, Totpal K, Morlan J, Schow P et al. Tumor-cell resistance to death receptor-induced apoptosis through mutational inactivation of the proapoptotic Bcl-2 homolog Bax. Nat Med 2002; 8: 274–281.
Thakkar NS, Potten CS . Inhibition of doxorubicin-induced apoptosis in vivo by 2-deoxy-D-glucose. Cancer Res 1993; 53: 2057–2060.
Ferrari D, Stepczynska A, Los M, Wesselborg S, Schulze-Osthoff K . Differential regulation and ATP requirement for caspase-8 and caspase-3 activation during CD95- and anticancer drug-induced apoptosis. J Exp Med 1998; 188: 979–984.
Leist M, Single B, Castoldi AF, Kuhnle S, Nicotera P . Intracellular adenosine triphosphate (ATP) concentration: a switch in the decision between apoptosis and necrosis. J Exp Med 1997; 185: 1481–1486.
Zamaraeva MV, Sabirov RZ, Maeno E, Ando-Akatsuka Y, Bessonova SV, Okada Y . Cells die with increased cytosolic ATP during apoptosis: a bioluminescence study with intracellular luciferase. Cell Death Differ 2005; 12: 1390–1397.
Halicka HD, Ardelt B, Li X, Melamed MM, Darzynkiewicz Z . 2-Deoxy-D-glucose enhances sensitivity of human histiocytic lymphoma U937 cells to apoptosis induced by tumor necrosis factor. Cancer Res 1995; 55: 444–449.
Nam SY, Amoscato AA, Lee YJ . Low glucose-enhanced TRAIL cytotoxicity is mediated through the ceramide-Akt-FLIP pathway. Oncogene 2002; 21: 337–346.
Munoz-Pinedo C, Ruiz-Ruiz C, Ruiz de AC, Palacios C, Lopez-Rivas A . Inhibition of glucose metabolism sensitizes tumor cells to death receptor-triggered apoptosis through enhancement of death-inducing signaling complex formation and apical procaspase-8 processing. J Biol Chem 2003; 278: 12759–12768.
Wood TE, Dalili S, Simpson CD, Hurren R, Mao X, Saiz FS et al. A novel inhibitor of glucose uptake sensitizes cells to FAS-induced cell death. Mol Cancer Ther 2008; 7: 3546–3555.
Parniak M, Kalant N . Incorporation of glucose into glycogen in primary cultures of rat hepatocytes. Can J Biochem Cell Biol 1985; 63: 333–340.
Liu H, Jiang CC, Lavis CJ, Croft A, Dong L, Tseng HY et al. 2-Deoxy-D-glucose enhances TRAIL-induced apoptosis in human melanoma cells through XBP-1-mediated up-regulation of TRAIL-R2. Mol Cancer 2009; 8: 122.
Pradelli LA, Beneteau M, Chauvin C, Jacquin MA, Marchetti S, Munoz-Pinedo C et al. Glycolysis inhibition sensitizes tumor cells to death receptors-induced apoptosis by AMP kinase activation leading to Mcl-1 block in translation. Oncogene 2009; 29: 1641–1652.
MacFarlane M, Kohlhaas SL, Sutcliffe MJ, Dyer MJ, Cohen GM . TRAIL receptor-selective mutants signal to apoptosis via TRAIL-R1 in primary lymphoid malignancies. Cancer Res 2005; 65: 11265–11270.
Wagner KW, Punnoose EA, Januario T, Lawrence DA, Pitti RM, Lancaster K et al. Death-receptor O-glycosylation controls tumor-cell sensitivity to the proapoptotic ligand Apo2L/TRAIL. Nat Med 2007; 13: 1070–1077.
Marino K, Bones J, Kattla JJ, Rudd PM . A systematic approach to protein glycosylation analysis: a path through the maze. Nat Chem Biol 2010; 6: 713–723.
Heiskanen KM, Bhat MB, Wang HW, Ma J, Nieminen AL . Mitochondrial depolarization accompanies cytochrome c release during apoptosis in PC6 cells. J Biol Chem 1999; 274: 5654–5658.
van Delft MF, Wei AH, Mason KD, Vandenberg CJ, Chen L, Czabotar PE et al. The BH3 mimetic ABT-737 targets selective Bcl-2 proteins and efficiently induces apoptosis via Bak/Bax if Mcl-1 is neutralized. Cancer Cell 2006; 10: 389–399.
Hackenbrock CR . Ultrastructural bases for metabolically linked mechanical activity in mitochondria. I. Reversible ultrastructural changes with change in metabolic steady state in isolated liver mitochondria. J Cell Biol 1966; 30: 269–297.
Coloff JL, Macintyre AN, Nichols AG, Liu T, Gallo CA, Plas DR et al. Akt-dependent glucose metabolism promotes Mcl-1 synthesis to maintain cell survival and resistance to Bcl-2 inhibition. Cancer Res 2011; 71: 5204–5213.
Yamaguchi R, Janssen E, Perkins G, Ellisman M, Kitada S, Reed JC . Efficient elimination of cancer cells by deoxyglucose-ABT-263/737 combination therapy. PLoS One 2011; 6: e24102.
Zagorodna O, Martin SM, Rutkowski DT, Kuwana T, Spitz DR, Knudson CM . 2-Deoxyglucose-induced toxicity is regulated by Bcl-2 family members and is enhanced by antagonizing Bcl-2 in lymphoma cell lines. Oncogene 2011. Advance online publication, 10 October 2011; doi:10.1038/onc.2011.454.
Tagawa H, Karnan S, Suzuki R, Matsuo K, Zhang X, Ota A et al. Genome-wide array-based CGH for mantle cell lymphoma: identification of homozygous deletions of the proapoptotic gene BIM. Oncogene 2005; 24: 1348–1358.
Poukkula M, Kaunisto A, Hietakangas V, Denessiouk K, Katajamaki T, Johnson MS et al. Rapid turnover of c-FLIP short is determined by its unique C-terminal tail. J Biol Chem 2005; 280: 27345–27355.
Merino R, Ding L, Veis DJ, Korsmeyer SJ, Nunez G . Developmental regulation of the Bcl-2 protein and susceptibility to cell death in B lymphocytes. EMBO J 1994; 13: 683–691.
Gillissen B, Wendt J, Richter A, Muer A, Overkamp T, Gebhardt N et al. Endogenous Bak inhibitors Mcl-1 and Bcl-xL: differential impact on TRAIL resistance in Bax-deficient carcinoma. J Cell Biol 2010; 188: 851–862.
El Mjiyad N, Caro-Maldonado A, Ramirez-Peinado S, Munoz-Pinedo C . Sugar-free approaches to cancer cell killing. Oncogene 2011; 30: 253–264.
Chance B, Williams GR . The respiratory chain and oxidative phosphorylation. Adv Enzymol Relat Subj Biochem 1956; 17: 65–134.
Hardie DG . New roles for the LKB1-->AMPK pathway. Curr Opin Cell Biol 2005; 2: 167–173.
Benard G, Rossignol R . Ultrastructure of the mitochondrion and its bearing on function and bioenergetics. Antioxid Redox Signal 2008; 10: 1313–1342.
Rossignol R, Gilkerson R, Aggeler R, Yamagata K, Remington SJ, Capaldi RA . Energy substrate modulates mitochondrial structure and oxidative capacity in cancer cells. Cancer Res 2004; 1: 64:985–64:993.
Boyd RS, Jukes-Jones R, Walewska R, Brown D, Dyer MJ, Cain K . Protein profiling of plasma membranes defines aberrant signaling pathways in mantle cell lymphoma. Mol Cell Proteomics 2009; 8: 1501–1515.
Capasso M, Bhamrah MK, Henley T, Boyd RS, Langlais C, Cain K et al. HVCN1 modulates BCR signal strength via regulation of BCR-dependent generation of reactive oxygen species. Nat Immunol 2010; 11: 265–272.
Wu M, Neilson A, Swift AL, Moran R, Tamagnine J, Parslow D et al. Multiparameter metabolic analysis reveals a close link between attenuated mitochondrial bioenergetic function and enhanced glycolysis dependency in human tumor cells. Am J Physiol Cell Physiol 2007; 292: C125–CC36.
Harper N, MacFarlane M . Recombinant TRAIL and TRAIL receptor analysis. Methods Enzymol 2008; 446: 293–313.
Acknowledgements
This work was supported by the UK Medical Research Council.
Author information
Authors and Affiliations
Corresponding authors
Ethics declarations
Competing interests
The authors declare no conflict of interest.
Additional information
Supplementary Information accompanies the paper on the Oncogene website
Rights and permissions
About this article
Cite this article
Robinson, G., Dinsdale, D., MacFarlane, M. et al. Switching from aerobic glycolysis to oxidative phosphorylation modulates the sensitivity of mantle cell lymphoma cells to TRAIL. Oncogene 31, 4996–5006 (2012). https://doi.org/10.1038/onc.2012.13
Received:
Revised:
Accepted:
Published:
Issue date:
DOI: https://doi.org/10.1038/onc.2012.13
Keywords
This article is cited by
-
The antipsychotic medications aripiprazole, brexpiprazole and cariprazine are off-target respiratory chain complex I inhibitors
Biology Direct (2023)
-
Autophagy inhibitors increase the susceptibility of KRAS-mutant human colorectal cancer cells to a combined treatment of 2-deoxy-D-glucose and lovastatin
Acta Pharmacologica Sinica (2021)
-
Melatonin as an adjuvant in radiotherapy for radioprotection and radiosensitization
Clinical and Translational Oncology (2019)
-
A novel, integrated in vitro carcinogenicity test to identify genotoxic and non-genotoxic carcinogens using human lymphoblastoid cells
Archives of Toxicology (2018)
-
Targeting cell death signalling in cancer: minimising ‘Collateral damage’
British Journal of Cancer (2016)


