Abstract
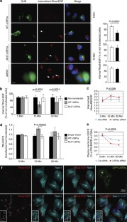
Ubiquitination of epidermal growth factor receptor (EGFR) is required for downregulation of the receptor by endocytosis. Impairment of this pathway results in constitutively active EGFR, which is associated with carcinogenesis, particularly in lung cancer. We previously demonstrated that the deubiquitinating enzyme ubiquitin-specific protease 2a (USP2a) has oncogenic properties. Here, we show a new role for USP2a as a regulator of EGFR endocytosis. USP2a localizes to early endosomes and associates with EGFR, stabilizing the receptor, which retains active downstream signaling. HeLa cells transiently expressing catalytically active, but not mutant (MUT), USP2a show increased plasma membrane-localized EGFR, as well as decreased internalized and ubiquitinated EGFR. Conversely, USP2a silencing reverses this phenotype. Importantly, USP2a prevents the degradation of MUT in addition to wild-type EGFR. Finally, we observed that USP2a and EGFR proteins are coordinately overexpressed in non-small cell lung cancers. Taken together, our data indicate that USP2a antagonizes EGFR endocytosis and thus amplifies signaling activity from the receptor. Our findings suggest that regulation of deubiquitination could be exploited therapeutically in cancers overexpressing EGFR.
This is a preview of subscription content, access via your institution
Access options
Subscribe to this journal
Receive 50 print issues and online access
$259.00 per year
only $5.18 per issue
Buy this article
- Purchase on SpringerLink
- Instant access to the full article PDF.
USD 39.95
Prices may be subject to local taxes which are calculated during checkout





Similar content being viewed by others
Abbreviations
- CHC:
-
clathrin heavy chain
- DUB:
-
deubiquitinating enzyme
- EEA1:
-
early endosomal antigen
- EGFR:
-
epidermal growth factor receptor
- WT:
-
wild type
- MUT:
-
mutant
- RTK:
-
receptor tyrosine kinase
- TfR:
-
transferrin receptor
- USP2:
-
ubiquitin-specific protease 2
References
Sorkin A, Von Zastrow M . Signal transduction and endocytosis: close encounters of many kinds. Nat Rev Mol Cell Biol 2002; 3: 600–614.
Haglund K, Sigismund S, Polo S, Szymkiewicz I, Di Fiore PP, Dikic I . Multiple monoubiquitination of RTKs is sufficient for their endocytosis and degradation. Nat Cell Biol 2003; 5: 461–466.
Mosesson Y, Shtiegman K, Katz M, Zwang Y, Vereb G, Szollosi J et al. Endocytosis of receptor tyrosine kinases is driven by monoubiquitylation, not polyubiquitylation. J Biol Chem 2003; 278: 21323–21326.
Hurley JH, Emr SD . The ESCRT complexes: structure and mechanism of a membrane-trafficking network. Annu Rev Biophys Biomol Struct 2006; 35: 277–298.
Bache KG, Slagsvold T, Stenmark H . Defective downregulation of receptor tyrosine kinases in cancer. Embo J 2004; 23: 2707–2712.
Polo S, Pece S, Di Fiore PP . Endocytosis and cancer. Curr Opin Cell Biol 2004; 16: 156–161.
Hershko A, Heller H, Elias S, Ciechanover A . Components of ubiquitin-protein ligase system. Resolution, affinity purification, and role in protein breakdown. J Biol Chem 1983; 258: 8206–8214.
Love KR, Catic A, Schlieker C, Ploegh HL . Mechanisms, biology and inhibitors of deubiquitinating enzymes. Nat Chem Biol 2007; 3: 697–705.
Nijman SM, Luna-Vargas MP, Velds A, Brummelkamp TR, Dirac AM, Sixma TK et al. A genomic and functional inventory of deubiquitinating enzymes. Cell 2005; 123: 773–786.
d'Azzo A, Bongiovanni A, Nastasi T . E3 ubiquitin ligases as regulators of membrane protein trafficking and degradation. Traffic 2005; 6: 429–441.
Thien CB, Langdon WY . Cbl: many adaptations to regulate protein tyrosine kinases. Nat Rev Mol Cell Biol 2001; 2: 294–307.
Clague MJ, Urbe S . Endocytosis: the DUB version. Trends Cell Biol 2006; 16: 551–559.
Komada M . Controlling receptor downregulation by ubiquitination and deubiquitination. Curr Drug Discov Technol 2008; 5: 78–84.
Urbe S, McCullough J, Row P, Prior IA, Welchman R, Clague MJ . Control of growth factor receptor dynamics by reversible ubiquitination. Biochem Soc Trans 2006; 34: 754–756.
Bowers K, Piper SC, Edeling MA, Gray SR, Owen DJ, Lehner PJ et al. Degradation of endocytosed epidermal growth factor and virally ubiquitinated major histocompatibility complex class I is independent of mammalian ESCRTII. J Biol Chem 2006; 281: 5094–5105.
McCullough J, Clague MJ, Urbe S . AMSH is an endosome-associated ubiquitin isopeptidase. J Cell Biol 2004; 166: 487–492.
Mizuno E, Iura T, Mukai A, Yoshimori T, Kitamura N, Komada M . Regulation of epidermal growth factor receptor down-regulation by UBPY-mediated deubiquitination at endosomes. Mol Biol Cell 2005; 16: 5163–5174.
Row PE, Prior IA, McCullough J, Clague MJ, Urbe S . The ubiquitin isopeptidase UBPY regulates endosomal ubiquitin dynamics and is essential for receptor down-regulation. J Biol Chem 2006; 281: 12618–12624.
Niendorf S, Oksche A, Kisser A, Lohler J, Prinz M, Schorle H et al. Essential role of ubiquitin-specific protease 8 for receptor tyrosine kinase stability and endocytic trafficking in vivo. Mol Cell Biol 2007; 27: 5029–5039.
Agromayor M, Martin-Serrano J . Interaction of AMSH with ESCRT-III and deubiquitination of endosomal cargo. J Biol Chem 2006; 281: 23083–23091.
Ma YM, Boucrot E, Villen J, Affar el B, Gygi SP, Gottlinger HG et al. Targeting of AMSH to endosomes is required for epidermal growth factor receptor degradation. J Biol Chem 2007; 282: 9805–9812.
Alwan HA, van Leeuwen JE . UBPY-mediated epidermal growth factor receptor (EGFR) de-ubiquitination promotes EGFR degradation. J Biol Chem 2007; 282: 1658–1669.
Graner E, Tang D, Rossi S, Baron A, Migita T, Weinstein LJ et al. The isopeptidase USP2a regulates the stability of fatty acid synthase in prostate cancer. Cancer Cell 2004; 5: 253–261.
Shan J, Zhao W, Gu W . Suppression of cancer cell growth by promoting cyclin D1 degradation. Mol Cell 2009; 36: 469–476.
Stevenson LF, Sparks A, Allende-Vega N, Xirodimas DP, Lane DP, Saville MK . The deubiquitinating enzyme USP2a regulates the p53 pathway by targeting Mdm2. Embo J 2007; 26: 976–986.
Allende-Vega N, Sparks A, Lane DP, Saville MK . MdmX is a substrate for the deubiquitinating enzyme USP2a. Oncogene 2010; 29: 432–441.
Benassi B, Flavin R, Marchionni L, Zanata S, Pan Y, Chowdhury D et al. c-Myc is activated via USP2a-mediated modulation of microRNAs in prostate cancer. Cancer Discovery 2012; 2: 236–247.
Gousseva N, Baker RT . Gene structure, alternate splicing, tissue distribution, cellular localization, and developmental expression pattern of mouse deubiquitinating enzyme isoforms Usp2-45 and Usp2-69. Gene Expr 2003; 11: 163–179.
Lin H, Keriel A, Morales CR, Bedard N, Zhao Q, Hingamp P et al. Divergent N-terminal sequences target an inducible testis deubiquitinating enzyme to distinct subcellular structures. Mol Cell Biol 2000; 20: 6568–6578.
Subramanian A, Tamayo P, Mootha VK, Mukherjee S, Ebert BL, Gillette MA et al. Gene set enrichment analysis: a knowledge-based approach for interpreting genome-wide expression profiles. Proc Natl Acad Sci USA 2005; 102: 15545–15550.
Priolo C, Tang D, Brahamandan M, Benassi B, Sicinska E, Ogino S et al. The isopeptidase USP2a protects human prostate cancer from apoptosis. Cancer Res 2006; 66: 8625–8632.
de Araujo ME, Huber LA, Stasyk T . Isolation of endocitic organelles by density gradient centrifugation. Methods Mol Biol 2008; 424: 317–331.
Hicke L . Gettin' down with ubiquitin: turning off cell-surface receptors, transporters and channels. Trends Cell Biol 1999; 9: 107–112.
Burke P, Schooler K, Wiley HS . Regulation of epidermal growth factor receptor signaling by endocytosis and intracellular trafficking. Mol Biol Cell 2001; 12: 1897–1910.
Grandis JR, Drenning SD, Chakraborty A, Zhou MY, Zeng Q, Pitt AS et al. Requirement of Stat3 but not Stat1 activation for epidermal growth factor receptor- mediated cell growth In vitro. J Clin Invest 1998; 102: 1385–1392.
Abella JV, Peschard P, Naujokas MA, Lin T, Saucier C, Urbe S et al. Met/hepatocyte growth factor receptor ubiquitination suppresses transformation and is required for Hrs phosphorylation. Mol Cell Biol 2005; 25: 9632–9645.
Hammond DE, Urbe S, Vande Woude GF, Clague MJ . Down-regulation of MET, the receptor for hepatocyte growth factor. Oncogene 2001; 20: 2761–2770.
Grovdal LM, Stang E, Sorkin A, Madshus IH . Direct interaction of Cbl with pTyr 1045 of the EGF receptor (EGFR) is required to sort the EGFR to lysosomes for degradation. Exp Cell Res 2004; 300: 388–395.
Huang F, Goh LK, Sorkin A . EGF receptor ubiquitination is not necessary for its internalization. Proc Natl Acad Sci USA 2007; 104: 16904–16909.
Huang F, Kirkpatrick D, Jiang X, Gygi S, Sorkin A . Differential regulation of EGF receptor internalization and degradation by multiubiquitination within the kinase domain. Mol Cell 2006; 21: 737–748.
Jiang X, Huang F, Marusyk A, Sorkin A . Grb2 regulates internalization of EGF receptors through clathrin-coated pits. Mol Biol Cell 2003; 14: 858–870.
Levkowitz G, Waterman H, Ettenberg SA, Katz M, Tsygankov AY, Alroy I et al. Ubiquitin ligase activity and tyrosine phosphorylation underlie suppression of growth factor signaling by c-Cbl/Sli-1. Mol Cell 1999; 4: 1029–1040.
Haglund K, Di Fiore PP, Dikic I . Distinct monoubiquitin signals in receptor endocytosis. Trends Biochem Sci 2003; 28: 598–603.
Reggiori F, Pelham HR . Sorting of proteins into multivesicular bodies: ubiquitin-dependent and -independent targeting. Embo J 2001; 20: 5176–5186.
Galan JM, Haguenauer-Tsapis R . Ubiquitin lys63 is involved in ubiquitination of a yeast plasma membrane protein. Embo J 1997; 16: 5847–5854.
Lenferink AE, Kramer RH, van Vugt MJ, Konigswieser M, Di Fiore PP, van Zoelen EJ et al. Superagonistic behaviour of epidermal growth factor/transforming growth factor-alpha chimaeras: correlation with receptor routing after ligand-induced internalization. Biochem J 1997; 327 (Pt 3): 859–865.
Lenferink AE, Pinkas-Kramarski R, van de Poll ML, van Vugt MJ, Klapper LN, Tzahar E et al. Differential endocytic routing of homo- and hetero-dimeric ErbB tyrosine kinases confers signaling superiority to receptor heterodimers. Embo J 1998; 17: 3385–3397.
Bunn PA, Franklin W . Epidermal growth factor receptor expression, signal pathway, and inhibitors in non-small cell lung cancer. Semin Oncol 2002; 29: 38–44.
Cerny T, Barnes DM, Hasleton P, Barber PV, Healy K, Gullick W et al. Expression of epidermal growth factor receptor (EGF-R) in human lung tumours. Br J Cancer 1986; 54: 265–269.
Sakurada A, Shepherd FA, Tsao MS . Epidermal growth factor receptor tyrosine kinase inhibitors in lung cancer: impact of primary or secondary mutations. Clin Lung Cancer 2006; 7 (Suppl. 4): S138–S144.
Mizuno E, Kobayashi K, Yamamoto A, Kitamura N, Komada M . A deubiquitinating enzyme UBPY regulates the level of protein ubiquitination on endosomes. Traffic 2006; 7: 1017–1031.
Katz M, Shtiegman K, Tal-Or P, Yakir L, Mosesson Y, Harari D et al. Ligand-independent degradation of epidermal growth factor receptor involves receptor ubiquitylation and Hgs, an adaptor whose ubiquitin-interacting motif targets ubiquitylation by Nedd4. Traffic 2002; 3: 740–751.
Polo S, Sigismund S, Faretta M, Guidi M, Capua MR, Bossi G et al. A single motif responsible for ubiquitin recognition and monoubiquitination in endocytic proteins. Nature 2002; 416: 451–455.
Amit I, Yakir L, Katz M, Zwang Y, Marmor MD, Citri A et al. Tal, a Tsg101-specific E3 ubiquitin ligase, regulates receptor endocytosis and retrovirus budding. Genes Dev 2004; 18: 1737–1752.
Stuffers S, Brech A, Stenmark H . ESCRT proteins in physiology and disease. Exp Cell Res 2009; 315: 1619–1626.
Saksena S, Sun J, Chu T, Emr SD . ESCRTing proteins in the endocytic pathway. Trends Biochem Sci 2007; 32: 561–573.
Metzig M, Nickles D, Falschlehner C, Lehmann-Koch J, Straub BK, Roth W et al. An RNAi screen identifies USP2 as a factor required for TNF-alpha-induced NF-kappaB signaling. Int J Cancer 2011; 129: 607–618.
Shi Y, Solomon LR, Pereda-Lopez A, Giranda VL, Luo Y, Johnson EF et al. Ubiquitin-specific cysteine protease 2a (USP2a) regulates the stability of Aurora-A. J Biol Chem 2011; 286: 38960–38968.
Wessel D, Flügge UI . A method for the quantitative recovery of protein in dilute solution in the presence of detergents and lipids. Anal Biochem 1984; 138: 141–143.
Naslavsky N, Weigert R, Donaldson JG . Characterization of a nonclathrin endocytic pathway: membrane cargo and lipid requirements. Mol Biol Cell 2004; 15: 3542–3552.
Haslekas C, Breen K, Pedersen KW, Johannessen LE, Stang E, Madshus IH . The inhibitory effect of ErbB2 on epidermal growth factor-induced formation of clathrin-coated pits correlates with retention of epidermal growth factor receptor-ErbB2 oligomeric complexes at the plasma membrane. Mol Biol Cell 2005; 16: 5832–5842.
Acknowledgements
We thank Tomas Kirchhausen for AMSH constructs, Mihee Ji and Erik McCauley for technical assistance, Jane Hayward for help with preparation of the figures, Giulio Draetta and Richard J Flavin for critical reading of the manuscript. This work was supported by the National Cancer Institute (RO1CA131945, PO1CA89021, P50 CA90381 and the Prostate Cancer Foundation). SMZ was supported by CAPES (no. 3665/10-0), Brazil.
Author information
Authors and Affiliations
Corresponding author
Additional information
Supplementary Information accompanies the paper on the Oncogene website
Rights and permissions
About this article
Cite this article
Liu, Z., Zanata, S., Kim, J. et al. The ubiquitin-specific protease USP2a prevents endocytosis-mediated EGFR degradation. Oncogene 32, 1660–1669 (2013). https://doi.org/10.1038/onc.2012.188
Received:
Revised:
Accepted:
Published:
Issue date:
DOI: https://doi.org/10.1038/onc.2012.188
Keywords
This article is cited by
-
Ubiquitin-specific protease 2a promotes hepatocellular carcinoma progression via deubiquitination and stabilization of RAB1A
Cellular Oncology (2021)
-
FBXL2 counteracts Grp94 to destabilize EGFR and inhibit EGFR-driven NSCLC growth
Nature Communications (2021)
-
The ubiquitin system: orchestrating cellular signals in non-small-cell lung cancer
Cellular & Molecular Biology Letters (2020)
-
The deubiquitylase USP2 maintains ErbB2 abundance via counteracting endocytic degradation and represents a therapeutic target in ErbB2-positive breast cancer
Cell Death & Differentiation (2020)
-
Assess the expression of ubiquitin specific protease USP2a for bladder cancer diagnosis
BMC Urology (2015)


