Abstract
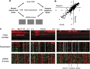
Poor-prognosis oestrogen receptor-positive breast cancer is characterised by the presence of high-level focal amplifications. We utilised a focused small interfering RNA screen in 14 breast cancer cell lines to define genes that were pathogenic in three genomic regions focally amplified in oestrogen receptor-positive breast cancer, 8p11-12, 11q13 and 20q. Silencing the GNAS locus, that encodes the G protein alpha stimulatory subunit Gαs, specifically reduced the growth of 20q amplified breast cancer cell lines. Examination of a publically available small hairpin RNA data set confirmed GNAS silencing to be selective for 20q amplified cancer cell lines. Cell lines with 20q amplification were found to overexpress specifically the extra long Gαs splice variant (XLαs). Overexpression of XLαs induced cAMP levels to a greater extent than Gαs, suggesting that amplification of the GNAS locus, and overexpression of the XLαs variant in particular, enhanced cAMP signalling. GNAS silencing in amplified cell lines reduced extracellular-signal-regulated kinase 1/2 (ERK1/2) phosphorylation, and conversely overexpression of exogenous XLαs in a non-amplified cell line increased MEK–ERK1/2 phosphorylation, identifying one potential downstream consequence of enhanced cAMP signalling. Our data indicate that amplification of the GNAS locus may contribute to the pathogenesis of breast cancer, and highlight a previously unrecognised role for the GNAS XLαs variant in cancer.
This is a preview of subscription content, access via your institution
Access options
Subscribe to this journal
Receive 50 print issues and online access
$259.00 per year
only $5.18 per issue
Buy this article
- Purchase on SpringerLink
- Instant access to the full article PDF.
USD 39.95
Prices may be subject to local taxes which are calculated during checkout






Similar content being viewed by others
References
Chin K, DeVries S, Fridlyand J, Spellman PT, Roydasgupta R, Kuo WL et al. Genomic and transcriptional aberrations linked to breast cancer pathophysiologies. Cancer Cell 2006; 10: 529–541.
Curtis C, Shah SP, Chin SF, Turashvili G, Rueda OM, Dunning MJ et al. The genomic and transcriptomic architecture of 2,000 breast tumours reveals novel subgroups. Nature 2012; 486: 346–352.
Slamon DJ, Godolphin W, Jones LA, Holt JA, Wong SG, Keith DE et al. Studies of the HER-2/neu proto-oncogene in human breast and ovarian cancer. Science 1989; 244: 707–712.
Slamon DJ, Leyland-Jones B, Shak S, Fuchs H, Paton V, Bajamonde A et al. Use of chemotherapy plus a monoclonal antibody against HER2 for metastatic breast cancer that overexpresses HER2. N Engl J Med 2001; 344: 783–792.
Courjal F, Cuny M, Simony-Lafontaine J, Louason G, Speiser P, Zeillinger R et al. Mapping of DNA amplifications at 15 chromosomal localizations in 1875 breast tumors: definition of phenotypic groups. Cancer Res 1997; 57: 4360–4367.
Sircoulomb F, Nicolas N, Ferrari A, Finetti P, Bekhouche I, Rousselet E et al. ZNF703 gene amplification at 8p12 specifies luminal B breast cancer. EMBO Mol Med 2011; 3: 153–166.
Holland DG, Burleigh A, Git A, Goldgraben MA, Perez-Mancera PA, Chin SF . ZNF703 is a common Luminal B breast cancer oncogene that differentially regulates luminal and basal progenitors in human mammary epithelium. EMBO Mol Med 2011; 3: 167–180.
Turner N, Pearson A, Sharpe R, Lambros M, Geyer F, Lopez-Garcia MA et al. FGFR1 amplification drives endocrine therapy resistance and is a therapeutic target in breast cancer. Cancer Res 2010; 70: 2085–2094.
Weiss J, Sos ML, Seidel D, Peifer M, Zander T, Heuckmann JM et al. Frequent and focal FGFR1 amplification associates with therapeutically tractable FGFR1 dependency in squamous cell lung cancer. Sci Transl Med 2010; 2: 62ra93.
Collins C, Rommens JM, Kowbel D, Godfrey T, Tanner M, Hwang SI et al. Positional cloning of ZNF217 and NABC1: genes amplified at 20q13.2 and overexpressed in breast carcinoma. Proc Natl Acad Sci USA 1998; 95: 8703–8708.
Nonet GH, Stampfer MR, Chin K, Gray JW, Collins CC, Yaswen P . The ZNF217 gene amplified in breast cancers promotes immortalization of human mammary epithelial cells. Cancer Res 2001; 61: 1250–1254.
Gelsi-Boyer V, Orsetti B, Cervera N, Finetti P, Sircoulomb F, Rouge C et al. Comprehensive profiling of 8p11-12 amplification in breast cancer. Mol Cancer Res 2005; 3: 655–667.
Ormandy CJ, Musgrove EA, Hui R, Daly RJ, Sutherland RL . Cyclin D1, EMS1 and 11q13 amplification in breast cancer. Breast Cancer Res Treat 2003; 78: 323–335.
Hodgson JG, Chin K, Collins C, Gray JW . Genome amplification of chromosome 20 in breast cancer. Breast Cancer Res Treat 2003; 78: 337–345.
Stephens PJ, McBride DJ, Lin ML, Varela I, Pleasance ED, Simpson JT et al. Complex landscapes of somatic rearrangement in human breast cancer genomes. Nature 2009; 462: 1005–1010.
Brough R, Frankum JR, Sims D, Mackay A, Mendes-Pereira AM, Bajrami I et al. Functional viability profiles of breast cancer. Cancer Discov 2011; 1: 260–273.
Prahallad A, Sun C, Huang S, Di Nicolantonio F, Salazar R, Zecchin D et al. Unresponsiveness of colon cancer to BRAF(V600E) inhibition through feedback activation of EGFR. Nature 2012; 483: 100–103.
Mackay A, Tamber N, Fenwick K, Iravani M, Grigoriadis A, Dexter T et al. A high-resolution integrated analysis of genetic and expression profiles of breast cancer cell lines. Breast Cancer Res Treat 2009; 118: 481–498.
Neve RM, Chin K, Fridlyand J, Yeh J, Baehner FL, Fevr T et al. A collection of breast cancer cell lines for the study of functionally distinct cancer subtypes. Cancer Cell 2006; 10: 515–527.
Beroukhim R, Getz G, Nghiemphu L, Barretina J, Hsueh T, Linhart D et al. Assessing the significance of chromosomal aberrations in cancer: methodology and application to glioma. Proc Natl Acad Sci USA 2007; 104: 20007–20012.
Press MF, Sauter G, Buyse M, Bernstein L, Guzman R, Santiago A et al. Alteration of topoisomerase II-alpha gene in human breast cancer: association with responsiveness to anthracycline-based chemotherapy. J Clin Oncol 2011; 29: 859–867.
Zhang L, Yang N, Huang J, Buckanovich RJ, Liang S, Barchetti A et al. Transcriptional coactivator Drosophila eyes absent homologue 2 is up-regulated in epithelial ovarian cancer and promotes tumor growth. Cancer Res 2005; 65: 925–932.
Barretina J, Caponigro G, Stransky N, Venkatesan K, Margolin AA, Kim S et al. The Cancer cell line encyclopedia enables predictive modelling of anticancer drug sensitivity. Nature 2012; 483: 603–607.
Cheung HW, Cowley GS, Weir BA, Boehm JS, Rusin S, Scott JA et al. Systematic investigation of genetic vulnerabilities across cancer cell lines reveals lineage-specific dependencies in ovarian cancer. Proc Natl Acad Sci USA 2011; 108: 12372–12377.
Wadhawan S, Dickins B, Nekrutenko A . Wheels within wheels: clues to the evolution of the Gnas and Gnal loci. Mol Biol Evol 2008; 25: 2745–2757.
Liu Z, Turan S, Wehbi VL, Vilardaga JP, Bastepe M . Extra-long Galphas variant XLalphas protein escapes activation-induced subcellular redistribution and is able to provide sustained signalling. J Biol Chem 2011; 286: 38558–38569.
Mariot V, Wu JY, Aydin C, Mantovani G, Mahon MJ, Linglart A et al. Potent constitutive cyclic AMP-generating activity of XLalphas implicates this imprinted GNAS product in the pathogenesis of McCune-Albright syndrome and fibrous dysplasia of bone. Bone 2011; 48: 312–320.
Luttrell DK, Luttrell LM . Not so strange bedfellows: G-protein-coupled receptors and Src family kinases. Oncogene 2004; 23: 7969–7978.
Consonni SV, Gloerich M, Spanjaard E, Bos JL . cAMP regulates DEP domain-mediated binding of the guanine nucleotide exchange factor Epac1 to phosphatidic acid at the plasma membrane. Proc Natl Acad Sci USA 2012; 109: 3814–3819.
Enserink JM, Christensen AE, de Rooij J, van Triest M, Schwede F, Genieser HG et al. A novel Epac-specific cAMP analogue demonstrates independent regulation of Rap1 and ERK. Nat Cell Biol 2002; 4: 901–906.
Goldsmith ZG, Dhanasekaran DN . G protein regulation of MAPK networks. Oncogene 2007; 26: 3122–3142.
Bos JL, Rehmann H, Wittinghofer A . GEFs and GAPs: critical elements in the control of small G proteins. Cell 2007; 129: 865–877.
Schmitt JM, Stork PJ . PKA phosphorylation of Src mediates cAMP's inhibition of cell growth via Rap1. Mol Cell 2002; 9: 85–94.
Dhillon AS, Pollock C, Steen H, Shaw PE, Mischak H, Kolch W . Cyclic AMP-dependent kinase regulates Raf-1 kinase mainly by phosphorylation of serine 259. Mol Cell Biol 2002; 22: 3237–3246.
Smith FD, Langeberg LK, Cellurale C, Pawson T, Morrison DK, Davis RJ et al. AKAP-Lbc enhances cyclic AMP control of the ERK1/2 cascade. Nat Cell Biol 2010; 12: 1242–1249.
Freda PU, Chung WK, Matsuoka N, Walsh JE, Kanibir MN, Kleinman G et al. Analysis of GNAS mutations in 60 growth hormone secreting pituitary tumors: correlation with clinical and pathological characteristics and surgical outcome based on highly sensitive GH and IGF-I criteria for remission. Pituitary 2007; 10: 275–282.
Kan Z, Jaiswal BS, Stinson J, Janakiraman V, Bhatt D, Stern HM et al. Diverse somatic mutation patterns and pathway alterations in human cancers. Nature 2010; 466: 869–873.
Wu J, Matthaei H, Maitra A, Dal Molin M, Wood LD, Eshleman JR et al. Recurrent GNAS mutations define an unexpected pathway for pancreatic cyst development. Sci Transl Med 2011; 3: 92ra66.
Turner NC, Lord CJ, Iorns E, Brough R, Swift S, Elliott R et al. A synthetic lethal siRNA screen identifying genes mediating sensitivity to a PARP inhibitor. EMBO J 2008; 27: 1368–1377.
Aydin C, Aytan N, Mahon MJ, Tawfeek HA, Kowall NW, Dedeoglu A et al. Extralarge XL(alpha)s (XXL(alpha)s), a variant of stimulatory G protein alpha-subunit (Gs(alpha)), is a distinct, membrane-anchored GNAS product that can mimic Gs(alpha). Endocrinology 2009; 150: 3567–3575.
Natrajan R, Weigelt B, Mackay A, Geyer FC, Grigoriadis A, Tan DS et al. An integrative genomic and transcriptomic analysis reveals molecular pathways and networks regulated by copy number aberrations in basal-like, HER2 and luminal cancers. Breast Cancer Res Treat 2010; 121: 575–589.
Natrajan R, Lambros MB, Rodriguez-Pinilla SM, Moreno-Bueno G, Tan DS, Marchio C et al. Tiling path genomic profiling of grade 3 invasive ductal breast cancers. Clin Cancer Res 2009; 15: 2711–2722.
Barretina J, Caponigro G, Stransky N, Venkatesan K, Margolin AA, Kim S et al. The Cancer Cell Line Encyclopedia enables predictive modelling of anticancer drug sensitivity. Nature 2012; 483: 603–607.
Acknowledgements
We thank Murat Bastepe for supplying cDNA contructs for Gαs and XLαs. This work was supported by grants from Cancer Research UK and Breakthrough Breast Cancer. Dr Nicholas Turner is a CRUK Clinician Scientist. We acknowledge NHS funding to the NIHR Biomedical Research Centre.
Author information
Authors and Affiliations
Corresponding author
Ethics declarations
Competing interests
The authors declare no conflict of interest.
Additional information
Supplementary Information accompanies this paper on the Oncogene website
Rights and permissions
About this article
Cite this article
Garcia-Murillas, I., Sharpe, R., Pearson, A. et al. An siRNA screen identifies the GNAS locus as a driver in 20q amplified breast cancer. Oncogene 33, 2478–2486 (2014). https://doi.org/10.1038/onc.2013.202
Received:
Revised:
Accepted:
Published:
Issue date:
DOI: https://doi.org/10.1038/onc.2013.202
Keywords
This article is cited by
-
Chromosomal copy number amplification-driven Linc01711 contributes to gastric cancer progression through histone modification-mediated reprogramming of cholesterol metabolism
Gastric Cancer (2024)
-
Oncogene addiction to GNAS in GNASR201 mutant tumors
Oncogene (2022)
-
Robust pathway-based multi-omics data integration using directed random walks for survival prediction in multiple cancer studies
Biology Direct (2019)
-
Elevated expression of GNAS promotes breast cancer cell proliferation and migration via the PI3K/AKT/Snail1/E-cadherin axis
Clinical and Translational Oncology (2019)
-
GNAS Spectrum of Disorders
Current Osteoporosis Reports (2015)


