Abstract
Chromosomal translocations that juxtapose the androgen-sensitive transmembrane protease, serine 2 (TMPRSS2) gene promoter to the oncogenic ETS-family transcription factor ERG result in excessive ERG overexpression in approximately 50% of prostate cancer (PCa) patients. Although numerous studies have investigated ERG-downstream genes, such studies have not attempted to examine miRNAs, which however are emerging to be important regulators of cancer. Through bioinformatics analysis of ChIP-Seq ERG data and miRNA expression profiling data we nominated miR-200c as a direct target of ERG. Experimentation of PCa cells with ERG overexpression or knockdown demonstrated that ERG directly repressed miR-200c expression by physically binding to the erythroblast transformation-specific (ETS) motif within its promoter. Consequently, miR-200c was downregulated in ERG-positive PCa, and miR-200c target gene expression was restored. In addition, the expression pattern of miR-200c target genes predicted ERG status in clinical PCa specimens. Furthermore, miR-200c was found to be important in modulating ZEB1 upregulation by ERG. Most importantly, miR-200c reconstitution fully reversed ERG-induced epithelial-to-mesenchymal transition (EMT), cell migration and invasion. Therefore, our study report miR-200c as the first miRNA target of ERG and a critical inhibitor of PCa cell motility. Therapeutic delivery of miR-200c may provide personalized treatment for patients with the molecular subtype of PCa that harbors TMPRSS2–ERG gene fusions.
This is a preview of subscription content, access via your institution
Access options
Subscribe to this journal
Receive 50 print issues and online access
$259.00 per year
only $5.18 per issue
Buy this article
- Purchase on SpringerLink
- Instant access to the full article PDF.
USD 39.95
Prices may be subject to local taxes which are calculated during checkout






Similar content being viewed by others
References
Siegel R, Naishadham D, Jemal A . Cancer statistics, 2012. CA Cancer J Clin 2012; 62: 10–29.
Tomlins SA, Rhodes DR, Perner S, Dhanasekaran SM, Mehra R, Sun XW et al. Recurrent fusion of TMPRSS2 and ETS transcription factor genes in prostate cancer. Science 2005; 310: 644–648.
Clark J, Merson S, Jhavar S, Flohr P, Edwards S, Foster CS et al. Diversity of TMPRSS2-ERG fusion transcripts in the human prostate. Oncogene 2007; 26: 2667–2673.
Kumar-Sinha C, Tomlins SA, Chinnaiyan AM . Recurrent gene fusions in prostate cancer. Nat Rev Cancer 2008; 8: 497–511.
Shen MM, Abate-Shen C . Molecular genetics of prostate cancer: new prospects for old challenges. Genes Dev 2010; 24: 1967–2000.
Hsu T, Trojanowska M, Watson DK . Ets proteins in biological control and cancer. J Cell Biochem 2004; 91: 896–903.
Oikawa T, Yamada T . Molecular biology of the Ets family of transcription factors. Gene 2003; 303: 11–34.
Tomlins SA, Laxman B, Varambally S, Cao X, Yu J, Helgeson BE et al. Role of the TMPRSS2-ERG gene fusion in prostate cancer. Neoplasia 2008; 10: 177–188.
Wang J, Cai Y, Yu W, Ren C, Spencer DM, Ittmann M . Pleiotropic biological activities of alternatively spliced TMPRSS2/ERG fusion gene transcripts. Cancer Res 2008; 68: 8516–8524.
Carver BS, Tran J, Chen Z, Carracedo-Perez A, Alimonti A, Nardella C et al. ETS rearrangements and prostate cancer initiation. Nature 2009; 457: e1–e3.
Yu J, Yu J, Mani RS, Cao Q, Brenner CJ, Cao X et al. An integrated network of androgen receptor, polycomb, and TMPRSS2-ERG gene fusions in prostate cancer progression. Cancer Cell 2010; 17: 443–454.
Cai C, Wang H, He HH, Chen S, He L, Ma F et al. ERG induces androgen receptor-mediated regulation of SOX9 in prostate cancer. J Clin Invest 2013; 123: 1109–1122.
Becker-Santos DD, Guo Y, Ghaffari M, Vickers ED, Lehman M, Altamirano-Dimas M et al. Integrin-linked kinase as a target for ERG-mediated invasive properties in prostate cancer models. Carcinogenesis 2012; 33: 2558–2567.
Gupta S, Iljin K, Sara H, Mpindi JP, Mirtti T, Vainio P et al. FZD4 as a mediator of ERG oncogene-induced WNT signaling and epithelial-to-mesenchymal transition in human prostate cancer cells. Cancer Res 2010; 70: 6735–6745.
Iljin K, Wolf M, Edgren H, Gupta S, Kilpinen S, Skotheim RI et al. TMPRSS2 fusions with oncogenic ETS factors in prostate cancer involve unbalanced genomic rearrangements and are associated with HDAC1 and epigenetic reprogramming. Cancer Res 2006; 66: 10242–10246.
Kunderfranco P, Mello-Grand M, Cangemi R, Pellini S, Mensah A, Albertini V et al. ETS transcription factors control transcription of EZH2 and epigenetic silencing of the tumor suppressor gene Nkx3.1 in prostate cancer. PLoS One 2010; 5: e10547.
Ambros V . microRNAs: tiny regulators with great potential. Cell 2001; 107: 823–826.
Calin GA, Croce CM . MicroRNA-cancer connection: the beginning of a new tale. Cancer Res 2006; 66: 7390–7394.
Peltier HJ, Latham GJ . Normalization of microRNA expression levels in quantitative RT-PCR assays: identification of suitable reference RNA targets in normal and cancerous human solid tissues. RNA 2008; 14: 844–852.
Lu J, Getz G, Miska EA, Alvarez-Saavedra E, Lamb J, Peck D et al. MicroRNA expression profiles classify human cancers. Nature 2005; 435: 834–838.
Volinia S, Calin GA, Liu CG, Ambs S, Cimmino A, Petrocca F et al. A microRNA expression signature of human solid tumors defines cancer gene targets. Proc Natl Acad Sci USA 2006; 103: 2257–2261.
Lujambio A, Calin GA, Villanueva A, Ropero S, Sanchez-Cespedes M, Blanco D et al. A microRNA DNA methylation signature for human cancer metastasis. Proc Natl Acad Sci USA 2008; 105: 13556–13561.
Shi XB, Tepper CG, White RW . MicroRNAs and prostate cancer. J Cell Mol Med 2008; 12: 1456–1465.
Yamamura S, Saini S, Majid S, Hirata H, Ueno K, Deng G et al. MicroRNA-34a modulates c-Myc transcriptional complexes to suppress malignancy in human prostate cancer cells. PLoS One 2012; 7: e29722.
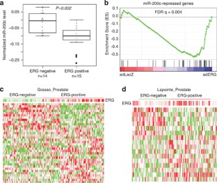
Grasso CS, Wu YM, Robinson DR, Cao X, Dhanasekaran SM, Khan AP et al. The mutational landscape of lethal castration-resistant prostate cancer. Nature 2012; 487: 239–243.
Huang S, Guo W, Tang Y, Ren D, Zou X, Peng X . miR-143 and miR-145 inhibit stem cell characteristics of PC-3 prostate cancer cells. Oncol Rep 2012; 28: 1831–1837.
Fang Y-X, Gao W-Q . Roles of microRNAs during prostatic tumorigenesis and tumor progression. Oncogene 2014; 33: 135–147.
Hart M, Wach S, Nolte E, Szczyrba J, Menon R, Taubert H et al. The proto-oncogene ERG is a target of microRNA miR-145 in prostate cancer. FEBS J 2013; 280: 2105–2116.
Gordanpour A, Stanimirovic A, Nam RK, Moreno CS, Sherman C, Sugar L et al. miR-221 Is down-regulated in TMPRSS2:ERG fusion-positive prostate cancer. Anticancer Res 2011; 31: 403–410.
Baffa R, Fassan M, Volinia S, O'Hara B, Liu CG, Palazzo JP et al. MicroRNA expression profiling of human metastatic cancers identifies cancer gene targets. J Pathol 2009; 219: 214–221.
Shimono Y, Zabala M, Cho RW, Lobo N, Dalerba P, Qian D et al. Downregulation of miRNA-200c links breast cancer stem cells with normal stem cells. Cell 2009; 138: 592–603.
Vrba L, Jensen TJ, Garbe JC, Heimark RL, Cress AE, Dickinson S et al. Role for DNA methylation in the regulation of miR-200c and miR-141 expression in normal and cancer cells. PLoS One 2010; 5: e8697.
Burk U, Schubert J, Wellner U, Schmalhofer O, Vincan E, Spaderna S et al. A reciprocal repression between ZEB1 and members of the miR-200 family promotes EMT and invasion in cancer cells. EMBO Rep 2008; 9: 582–589.
Rokavec M, Wu W, Luo JL . IL6-mediated suppression of miR-200c directs constitutive activation of inflammatory signaling circuit driving transformation and tumorigenesis. Mol Cell 2012; 45: 777–789.
Chang CJ, Chao CH, Xia W, Yang JY, Xiong Y, Li CW et al. p53 regulates epithelial-mesenchymal transition and stem cell properties through modulating miRNAs. Nat Cell Biol 2011; 13: 317–323.
Gregory PA, Bert AG, Paterson EL, Barry SC, Tsykin A, Farshid G et al. The miR-200 family and miR-205 regulate epithelial to mesenchymal transition by targeting ZEB1 and SIP1. Nat Cell Biol 2008; 10: 593–601.
Adam L, Zhong M, Choi W, Qi W, Nicoloso M, Arora A et al. miR-200 expression regulates epithelial-to-mesenchymal transition in bladder cancer cells and reverses resistance to epidermal growth factor receptor therapy. Clin Cancer Res 2009; 15: 5060–5072.
Wellner U, Schubert J, Burk UC, Schmalhofer O, Zhu F, Sonntag A et al. The EMT-activator ZEB1 promotes tumorigenicity by repressing stemness-inhibiting microRNAs. Nat Cell Biol 2009; 11: 1487–1495.
Cittelly DM, Dimitrova I, Howe EN, Cochrane DR, Jean A, Spoelstra NS et al. Restoration of miR-200c to ovarian cancer reduces tumor burden and increases sensitivity to paclitaxel. Mol Cancer Ther 2012; 11: 2556–2565.
Kopp F, Oak PS, Wagner E, Roidl A . miR-200c sensitizes breast cancer cells to doxorubicin treatment by decreasing TrkB and Bmi1 expression. PLoS One 2012; 7: e50469.
Cao Q, Mani RS, Ateeq B, Dhanasekaran SM, Asangani IA, Prensner JR et al. Coordinated regulation of polycomb group complexes through microRNAs in cancer. Cancer Cell 2011; 20: 187–199.
Hu M, Yu J, Taylor JM, Chinnaiyan AM, Qin ZS . On the detection and refinement of transcription factor binding sites using ChIP-Seq data. Nucleic Acids Res 2010; 38: 2154–2167.
Lapointe J, Li C, Higgins JP, van de Rijn M, Bair E, Montgomery K et al. Gene expression profiling identifies clinically relevant subtypes of prostate cancer. Proc Natl Acad Sci USA 2004; 101: 811–816.
Tellez CS, Juri DE, Do K, Bernauer AM, Thomas CL, Damiani LA et al. EMT and stem cell-like properties associated with miR-205 and miR-200 epigenetic silencing are early manifestations during carcinogen-induced transformation of human lung epithelial cells. Cancer Res 2011; 71: 3087–3097.
Vallejo DM, Caparros E, Dominguez M . Targeting Notch signalling by the conserved miR-8/200 microRNA family in development and cancer cells. EMBO J 2011; 30: 756–769.
Puhr M, Hoefer J, Schafer G, Erb HH, Oh SJ, Klocker H et al. Epithelial-to-mesenchymal transition leads to docetaxel resistance in prostate cancer and is mediated by reduced expression of miR-200c and miR-205. Am J Pathol 2012; 181: 2188–2201.
Klezovitch O, Risk M, Coleman I, Lucas JM, Null M, True LD et al. A causal role for ERG in neoplastic transformation of prostate epithelium. Proc Natl Acad Sci USA 2008; 105: 2105–2110.
Leshem O, Madar S, Kogan-Sakin I, Kamer I, Goldstein I, Brosh R et al. TMPRSS2/ERG promotes epithelial to mesenchymal transition through the ZEB1/ZEB2 axis in a prostate cancer model. PLoS One 2011; 6: e21650.
Perner S, Mosquera JM, Demichelis F, Hofer MD, Paris PL, Simko J et al. TMPRSS2-ERG fusion prostate cancer: an early molecular event associated with invasion. Am J Surg Pathol 2007; 31: 882–888.
Sun C, Dobi A, Mohamed A, Li H, Thangapazham RL, Furusato B et al. TMPRSS2-ERG fusion, a common genomic alteration in prostate cancer activates C-MYC and abrogates prostate epithelial differentiation. Oncogene 2008; 27: 5348–5353.
Wang J, Cai Y, Shao LJ, Siddiqui J, Palanisamy N, Li R et al. Activation of NF-{kappa}B by TMPRSS2/ERG Fusion Isoforms through Toll-Like Receptor-4. Cancer Res 2011; 71: 1325–1333.
Brenner JC, Ateeq B, Li Y, Yocum AK, Cao Q, Asangani IA et al. Mechanistic rationale for inhibition of poly(ADP-ribose) polymerase in ETS gene fusion-positive prostate cancer. Cancer Cell 2011; 19: 664–678.
Zhao JC, Yu J, Runkle C, Wu L, Hu M, Wu D et al. Cooperation between Polycomb and androgen receptor during oncogenic transformation. Genome Res 2012; 22: 322–331.
Yu J, Rhodes DR, Tomlins SA, Cao X, Chen G, Mehra R et al. A polycomb repression signature in metastatic prostate cancer predicts cancer outcome. Cancer Res 2007; 67: 10657–10663.
Yu J, Cao Q, Mehra R, Laxman B, Yu J, Tomlins SA et al. Integrative genomics analysis reveals silencing of beta-adrenergic signaling by polycomb in prostate cancer. Cancer Cell 2007; 12: 419–431.
Acknowledgements
We thank Jianjun Yu for helpful discussions. This work was supported by funding from the NIH R01CA172384 (to JY), NIH R00CA129565 (to JY) the Research Scholar Award RSG-12-085-01 (to JY) from the American Cancer Society and the NRSA pre-doctoral fellowship T32 CA080621 (to JK).
Author information
Authors and Affiliations
Corresponding author
Ethics declarations
Competing interests
The authors declare no conflict of interest.
Additional information
Supplementary Information accompanies this paper on the Oncogene website
Supplementary information
Rights and permissions
About this article
Cite this article
Kim, J., Wu, L., Zhao, J. et al. TMPRSS2–ERG gene fusions induce prostate tumorigenesis by modulating microRNA miR-200c. Oncogene 33, 5183–5192 (2014). https://doi.org/10.1038/onc.2013.461
Received:
Revised:
Accepted:
Published:
Issue date:
DOI: https://doi.org/10.1038/onc.2013.461
Keywords
This article is cited by
-
Mutational drivers of cancer cell migration and invasion
British Journal of Cancer (2021)
-
Abiraterone induces SLCO1B3 expression in prostate cancer via microRNA-579-3p
Scientific Reports (2021)
-
Merging new-age biomarkers and nanodiagnostics for precision prostate cancer management
Nature Reviews Urology (2019)
-
The oncogene ERG: a key factor in prostate cancer
Oncogene (2016)
-
Downregulation of miR-329 promotes cell invasion by regulating BRD4 and predicts poor prognosis in hepatocellular carcinoma
Tumor Biology (2016)


