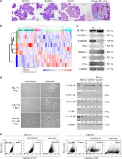
Abstract
Cancer cells form three-dimensional (3D) multicellular aggregates (or spheroids) under non-adherent culture conditions. In ovarian cancer (OC), spheroids serve as a vehicle for cancer cell dissemination in the peritoneal cavity, protecting cells from environmental stress-induced anoikis. To identify new targetable molecules in OC spheroids, we investigated gene expression profiles and networks upregulated in 3D vs traditional monolayer culture conditions. We identified ALDH1A1, a cancer stem cell marker as being overexpressed in OC spheroids and directly connected to key elements of the β-catenin pathway. β-Catenin function and ALDH1A1 expression were increased in OC spheroids vs monolayers and in successive spheroid generations, suggesting that 3D aggregates are enriched in cells with stem cell characteristics. β-Catenin knockdown decreased ALDH1A1 expression levels and β-catenin co-immunoprecipitated with the ALDH1A1 promoter, suggesting that ALDH1A1 is a direct β-catenin target. Both short interfering RNA-mediated β-catenin knockdown and A37 ((ethyl-2-((4-oxo-3-(3-(pryrrolidin-1-yl)propyl)-3,4-dihydrobenzo [4,5]thioeno [3,2-d]pyrimidin-2-yl)thio)acetate)), a novel ALDH1A1 small-molecule enzymatic inhibitor described here for the first time, disrupted OC spheroid formation and cell viability (P<0.001). β-Catenin knockdown blocked tumor growth and peritoneal metastasis in an OC xenograft model. These data strongly support the role of β-catenin-regulated ALDH1A1 in the maintenance of OC spheroids and propose new ALDH1A1 inhibitors targeting this cell population.
This is a preview of subscription content, access via your institution
Access options
Subscribe to this journal
Receive 50 print issues and online access
$259.00 per year
only $5.18 per issue
Buy this article
- Purchase on SpringerLink
- Instant access to the full article PDF.
USD 39.95
Prices may be subject to local taxes which are calculated during checkout






Similar content being viewed by others
References
Naora H, Montell DJ . Ovarian cancer metastasis: integrating insights from disparate model organisms. Nat Rev Cancer 2005; 5: 355–366.
Steeg PS . Tumor metastasis: mechanistic insights and clinical challenges. Nat Med 2006; 12: 895–904.
Levanon K, Crum C, Drapkin R . New insights into the pathogenesis of serous ovarian cancer and its clinical impact. J Clin Oncol 2008; 26: 5284–5293.
Sodek KL, Ringuette MJ, Brown TJ . Compact spheroid formation by ovarian cancer cells is associated with contractile behavior and an invasive phenotype. Int J Cancer 2008; 124: 2060–2070.
Burleson KM, Boente MP, Pambuccian SE, Skubitz AP . Disaggregation and invasion of ovarian carcinoma ascites spheroids. J Transl Med 2006; 4: 6.
Puiffe ML, Le Page C, Filali-Mouhim A, Zietarska M, Ouellet V, Tonin PN et al. Characterization of ovarian cancer ascites on cell invasion, proliferation, spheroid formation, and gene expression in an in vitro model of epithelial ovarian cancer. Neoplasia 2007; 9: 820–829.
Burleson KM, Hansen LK, Skubitz AP . Ovarian carcinoma spheroids disaggregate on type I collagen and invade live human mesothelial cell monolayers. Clin Exp Metast 2004; 21: 685–697.
Park SH, Cheung LW, Wong AS, Leung PC . Estrogen regulates Snail and Slug in the down-regulation of E-cadherin and induces metastatic potential of ovarian cancer cells through estrogen receptor alpha. Mol Endocrinol 2008; 22: 2085–2098.
Cao L, Shao M, Schilder J, Guise T, Mohammad KS, Matei D . Tissue transglutaminase links TGF-beta, epithelial to mesenchymal transition and a stem cell phenotype in ovarian cancer. Oncogene 2012; 31: 2521–2534.
Ray A, Meng E, Reed E, Shevde LA, Rocconi RP . Hedgehog signaling pathway regulates the growth of ovarian cancer spheroid forming cells. Int J Oncol 2011; 39: 797–804.
Moss NM, Barbolina MV, Liu Y, Sun L, Munshi HG, Stack MS . Ovarian cancer cell detachment and multicellular aggregate formation are regulated by membrane type 1 matrix metalloproteinase: a potential role in I.p. metastatic dissemination. Cancer Res 2009; 69: 7121–7129.
Fang D, Nguyen TK, Leishear K, Finko R, Kulp AN, Hotz S et al. A tumorigenic subpopulation with stem cell properties in melanomas. Cancer Res 2005; 65: 9328–9337.
Zhang S, Balch C, Chan MW, Lai HC, Matei D, Schilder JM et al. Identification and characterization of ovarian cancer-initiating cells from primary human tumors. Cancer Res 2008; 68: 4311–4320.
Cody NAL, Zietarska M, Filali-Mouhim A, Provencher DM, Mes-Masson AM, Tonin PN . Influence of monolayer, spheroid, and tumor growth conditions on chromosome 3 gene expression in tumorigenic epithelial ovarian cancer cell lines. BMC Med Genom 2008; 1: 34.
Chang TT, Hughes-Fulford M . Monolayer and spheroid culture of human liver hepatocellular carcinoma cell line cells demonstrate distinct global gene expression patterns and functional phenotypes. Tissue Eng Part A 2009; 15: 559–567.
Gaedtke L, Thoenes L, Culmsee C, Mayer B, Wagner E . Proteomic analysis reveals differences in protein expression in spheroid versus monolayer cultures of low-passage colon carcinoma cells. J Proteome Res 2007; 6: 4111–4118.
Barbone D, Yang TM, Morgan JR, Gaudino G, Broaddus VC . Mammalian target of rapamycin contributes to the acquired apoptotic resistance of human mesothelioma multicellular spheroids. J Biol Chem 2008; 283: 13021–13030.
Howes AL, Chiang GG, Lang ES, Ho CB, Powis G, Vuori K et al. The phosphatidylinositol 3-kinase inhibitor, PX-866, is a potent inhibitor of cancer cell motility and growth in three-dimensional cultures. Mol Cancer Therap 2007; 6: 2505–2514.
Frankel A, Man S, Elliott P, Adams J, Kerbel RS . Lack of multicellular drug resistance observed in human ovarian and prostate carcinoma treated with the proteasome inhibitor PS-341. Clin Cancer Res 2000; 6: 3719–3728.
Poland J, Sinha P, Siegert A, Schnolzer M, Korf U, Hauptmann S . Comparison of protein expression profiles between monolayer and spheroid cell culture of HT-29 cells revealed fragmentation of CK18 in three-dimensional cell culture. Electrophoresis 2002; 23 (7-8): 1174–1184.
Wang N, Butler JP, Ingber DE . Mechanotransduction across the cell-surface and through the cytoskeleton. Science 1993; 260: 1124–1127.
Chen CS, Mrksich M, Huang S, Whitesides GM, Ingber DE . Geometric control of cell life and death. Science 1997; 276: 1425–1428.
Ingber DE . Cellular mechanotransduction: putting all the pieces together again. FASEB J 2006; 20: 811–827.
Serebriiskii I, Castello-Cros R, Lamb A, Golemis EA, Cukierman E . Fibroblast-derived 3D matrix differentially regulates the growth and drug-responsiveness of human cancer cells. Matrix Biol 2008; 27: 573–585.
David L, Dulong V, Le Cerf D, Cazin L, Lamacz M, Vannier JP . Hyaluronan hydrogel: an appropriate three-dimensional model for evaluation of anticancer drug sensitivity. Acta Biomater 2008; 4: 256–263.
Frankel A, Buckman R, Kerbel RS . Abrogation of taxol-induced G(2)–M arrest and apoptosis in human ovarian cancer cells grown as multicellular tumor spheroids. Cancer Res 1997; 57: 2388–2393.
Hazlehurst LA, Landowski TH, Dalton WS . Role of the tumor microenvironment in mediating de novo resistance to drugs and physiological mediators of cell death. Oncogene 2003; 22: 7396–7402.
Lengyel E, Burdette JE, Kenny HA, Matei D, Pilrose J, Haluska P et al. Epithelial ovarian cancer experimental models. Oncogene (e-pub ahead of print 12 August 2013; doi:10.1038/onc.2013.321).
Silva IA, Bai S, McLean K, Yang K, Griffith K, Thomas D et al. Aldehyde dehydrogenase in combination with CD133 defines angiogenic ovarian cancer stem cells that portend poor patient survival. Cancer Res 2011; 71: 3991–4001.
Yasuda K, Torigoe T, Morita R, Kuroda T, Takahashi A, Matsuzaki J et al. Ovarian cancer stem cells are enriched in side population and aldehyde dehydrogenase bright overlapping population. PLoS ONE 2013; 8: e68187.
Cai C, Zhu X . The Wnt/beta-catenin pathway regulates self-renewal of cancer stem-like cells in human gastric cancer. Mol Med Rep 2012; 5: 1191–1196.
Camper SA . Beta-catenin stimulates pituitary stem cells to form aggressive tumors. Proc Natl Acad Sci USA 2011; 108: 11303–11304.
Hoffmeyer K, Raggioli A, Rudloff S, Anton R, Hierholzer A, Del Valle I et al. Wnt/beta-catenin signaling regulates telomerase in stem cells and cancer cells. Science 2012; 336: 1549–1554.
Shank JJ, Yang K, Ghannam J, Cabrera L, Johnston CJ, Reynolds RK et al. Metformin targets ovarian cancer stem cells in vitro and in vivo. Gynecol Oncol 2012; 127: 390–397.
Morin PJ . Beta-catenin signaling and cancer. BioEssays 1999; 21: 1021–1030.
Li J, Zhou BP . Activation of beta-catenin and Akt pathways by Twist are critical for the maintenance of EMT associated cancer stem cell-like characters. BMC Cancer 2011; 11: 49.
Lawrenson K, Notaridou M, Lee N, Benjamin E, Jacobs IJ, Jones C et al. In vitro three-dimensional modeling of fallopian tube secretory epithelial cells. BMC Cell Biol 2013; 14: 43.
Lee JM, Mhawech-Fauceglia P, Lee N, Parsanian LC, Lin YG, Gayther SA et al. A three-dimensional microenvironment alters protein expression and chemosensitivity of epithelial ovarian cancer cells in vitro. Lab Invest 2013; 93: 528–542.
Cody NA, Zietarska M, Filali-Mouhim A, Provencher DM, Mes-Masson AM, Tonin PN . Influence of monolayer, spheroid, and tumor growth conditions on chromosome 3 gene expression in tumorigenic epithelial ovarian cancer cell lines. BMC Med Genom 2008; 1: 34.
Liu H, Radisky DC, Wang F, Bissell MJ . Polarity and proliferation are controlled by distinct signaling pathways downstream of PI3-kinase in breast epithelial tumor cells. J Cell Biol 2004; 164: 603–612.
Vidi PA, Bissell MJ, Lelievre SA . Three-dimensional culture of human breast epithelial cells: the how and the why. Methods Mol Biol 2013; 945: 193–219.
Wang F, Hansen RK, Radisky D, Yoneda T, Barcellos-Hoff MH, Petersen OW et al. Phenotypic reversion or death of cancer cells by altering signaling pathways in three-dimensional contexts. J Natl Cancer Inst 2002; 94: 1494–1503.
Alvero AB, Chen R, Fu HH, Montagna M, Schwartz PE, Rutherford T et al. Molecular phenotyping of human ovarian cancer stem cells unravels the mechanisms for repair and chemoresistance. Cell Cycle 2009; 8: 158–166.
L'Esperance S, Bachvarova M, Tetu B, Mes-Masson AM, Bachvarov D . Global gene expression analysis of early response to chemotherapy treatment in ovarian cancer spheroids. BMC Genom 2008; 9: 99.
Sodek KL, Ringuette MJ, Brown TJ . Compact spheroid formation by ovarian cancer cells is associated with contractile behavior and an invasive phenotype. Int J Cancer 2009; 124: 2060–2070.
Sumi T, Tsuneyoshi N, Nakatsuji N, Suemori H . Defining early lineage specification of human embryonic stem cells by the orchestrated balance of canonical Wnt/beta-catenin, Activin/Nodal and BMP signaling. Development 2008; 135: 2969–2979.
Wang Y, Krivtsov AV, Sinha AU, North TE, Goessling W, Feng Z et al. The Wnt/beta-catenin pathway is required for the development of leukemia stem cells in AML. Science 2010; 327: 1650–1653.
Jian H, Shen X, Liu I, Semenov M, He X, Wang XF . Smad3-dependent nuclear translocation of beta-catenin is required for TGF-beta1-induced proliferation of bone marrow-derived adult human mesenchymal stem cells. Genes Dev 2006; 20: 666–674.
Song X, Xie T . Wingless signaling regulates the maintenance of ovarian somatic stem cells in Drosophila. Development 2003; 130: 3259–3268.
Chau WK, Ip CK, Mak AS, Lai HC, Wong AS . c-Kit mediates chemoresistance and tumor-initiating capacity of ovarian cancer cells through activation of Wnt/beta-catenin-ATP-binding cassette G2 signaling. Oncogene 2013; 32: 2767–2781.
Jackson B, Brocker C, Thompson DC, Black W, Vasiliou K, Nebert DW et al. Update on the aldehyde dehydrogenase gene (ALDH) superfamily. Hum Genom 2011; 5: 283–303.
Pierre-Louis O, Clay D, Brunet de la Grange P, Blazsek I, Desterke C, Guerton B et al. Dual SP/ALDH functionalities refine the human hematopoietic Lin−CD34+CD38− stem/progenitor cell compartment. Stem Cells 2009; 27: 2552–2562.
Reuben JM, Lee BN, Gao H, Cohen EN, Mego M, Giordano A et al. Primary breast cancer patients with high risk clinicopathologic features have high percentages of bone marrow epithelial cells with ALDH activity and CD44(+)CD24lo cancer stem cell phenotype. Eur J Cancer 2011; 47: 1527–1536.
Condello S, Cao L, Matei D . Tissue transglutaminase regulates beta-catenin signaling through a c-Src-dependent mechanism. FASEB J 2013; 27: 3100–3112.
Weiswald LB, Guinebretiere JM, Richon S, Bellet D, Saubamea B, Dangles-Marie V . In situ protein expression in tumour spheres: development of an immunostaining protocol for confocal microscopy. BMC Cancer 2010; 10: 106.
Parajuli B, Kimble-Hill AC, Khanna M, Ivanova Y, Meroueh S, Hurley TD . Discovery of novel regulators of aldehyde dehydrogenase isoenzymes. Chemico-biological interactions 2011; 191: 153–158.
Acknowledgements
We thank Dr Jeanette McClintick from the Indiana University Center for Medical Genomics, Dr Malgorzata Kamocha from IBCM and Dr Chirayu Goswami from the Bioinformatics Core for technical assistance. This work was made possible by funding from the US Department of Veterans Affairs to DM and from NIH to TDH (R01-AA018123), DM and JT (R01EB016582).
Author information
Authors and Affiliations
Corresponding authors
Ethics declarations
Competing interests
Drs Turek, Matei and Hurley’s work has been funded by the NIH. Dr Matei received funding from the US Department of Veterans Affairs and the American Cancer Society. Dr Hurley holds significant financial equity in SAJE Pharma, LLC. However, none of the work described in this study is related to, based on, or supported by the company
The authors declare no conflict of interest.
Additional information
Supplementary Information accompanies this paper on the Oncogene website
Supplementary information
Rights and permissions
About this article
Cite this article
Condello, S., Morgan, C., Nagdas, S. et al. β-Catenin-regulated ALDH1A1 is a target in ovarian cancer spheroids. Oncogene 34, 2297–2308 (2015). https://doi.org/10.1038/onc.2014.178
Received:
Revised:
Accepted:
Published:
Issue date:
DOI: https://doi.org/10.1038/onc.2014.178
This article is cited by
-
Integrin-linked kinase-frizzled 7 interaction maintains cancer stem cells to drive platinum resistance in ovarian cancer
Journal of Experimental & Clinical Cancer Research (2024)
-
Principles of dormancy evident in high-grade serous ovarian cancer
Cell Division (2022)
-
Platinum-induced mitochondrial OXPHOS contributes to cancer stem cell enrichment in ovarian cancer
Journal of Translational Medicine (2022)
-
Strategies to capitalize on cell spheroid therapeutic potential for tissue repair and disease modeling
npj Regenerative Medicine (2022)
-
Metabolic reprogramming from glycolysis to fatty acid uptake and beta-oxidation in platinum-resistant cancer cells
Nature Communications (2022)


