Abstract
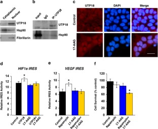
Dysregulation of ribosome biogenesis or translation can promote cancer, but the underlying mechanisms remain unclear. UTP18 is a component of the small subunit processome, a nucleolar multi-protein complex whose only known function is to cleave pre-ribosomal RNA to yield the 18S ribosomal RNA component of 40S ribosomal subunits. Here, we show that UTP18 also alters translation to promote stress resistance and growth, and that UTP18 is frequently gained and overexpressed in cancer. We observed that UTP18 localizes to the cytoplasm in a subset of cells, and that serum withdrawal increases cytoplasmic UTP18 localization. Cytoplasmic UTP18 associates with the translation complex and Hsp90 to upregulate the translation of IRES-containing transcripts such as HIF1a, Myc and VEGF, thereby inducing stress resistance. Hsp90 inhibition decreases cytoplasmic UTP18 and UTP18-induced increases in translation. Importantly, elevated UTP18 expression correlates with increased aggressiveness and decreased survival in numerous cancers. Enforced UTP18 overexpression promotes transformation and tumorigenesis, whereas UTP18 knockdown inhibits these processes. This stress adaptation mechanism is thus co-opted for growth by cancers, and its inhibition may represent a promising new therapeutic target.
This is a preview of subscription content, access via your institution
Access options
Subscribe to this journal
Receive 50 print issues and online access
$259.00 per year
only $5.18 per issue
Buy this article
- Purchase on SpringerLink
- Instant access to the full article PDF.
USD 39.95
Prices may be subject to local taxes which are calculated during checkout









Similar content being viewed by others
References
Belin S, Beghin A, Solano-Gonzalez E, Bezin L, Brunet-Manquat S, Textoris J et al. Dysregulation of ribosome biogenesis and translational capacity is associated with tumor progression of human breast cancer cells. PLoS One 2009; 4: e7147.
Narla A, Ebert BL . Ribosomopathies: human disorders of ribosome dysfunction. Blood 2010; 115: 3196–3205.
Silvera D, Formenti SC, Schneider RJ . Translational control in cancer. Nat Rev Cancer 2010; 10: 254–266.
Bernstein KA, Gallagher JE, Mitchell BM, Granneman S, Baserga SJ . The small-subunit processome is a ribosome assembly intermediate. Eukaryot Cell 2004; 3: 1619–1626.
Fichelson P, Moch C, Ivanovitch K, Martin C, Sidor CM, Lepesant JA et al. Live-imaging of single stem cells within their niche reveals that a U3snoRNP component segregates asymmetrically and is required for self-renewal in Drosophila. Nat Cell Biol 2009; 11: 685–693.
De Preter K, Vandesompele J, Heimann P, Yigit N, Beckman S, Schramm A et al. Human fetal neuroblast and neuroblastoma transcriptome analysis confirms neuroblast origin and highlights neuroblastoma candidate genes. Genome Biol 2006; 7: R84.
Reardon DA, Michalkiewicz E, Boyett JM, Sublett JE, Entrekin RE, Ragsdale ST et al. Extensive genomic abnormalities in childhood medulloblastoma by comparative genomic hybridization. Cancer Res 1997; 57: 4042–4047.
Schleiermacher G, Michon J, Huon I, d'Enghien CD, Klijanienko J, Brisse H et al. Chromosomal CGH identifies patients with a higher risk of relapse in neuroblastoma without MYCN amplification. Br J Cancer 2007; 97: 238–246.
Holzel M, Orban M, Hochstatter J, Rohrmoser M, Harasim T, Malamoussi A et al. Defects in 18 S or 28 S rRNA processing activate the p53 pathway. J Biol Chem 2010; 285: 6364–6370.
Moerke NJ, Aktas H, Chen H, Cantel S, Reibarkh MY, Fahmy A et al. Small-molecule inhibition of the interaction between the translation initiation factors eIF4E and eIF4G. Cell 2007; 128: 257–267.
Bert AG, Grepin R, Vadas MA, Goodall GJ . Assessing IRES activity in the HIF-1alpha and other cellular 5′ UTRs. RNA 2006; 12: 1074–1083.
Willimott S, Wagner SD . Post-transcriptional and post-translational regulation of Bcl2. Biochem Soc Trans 2010; 38: 1571–1575.
Spriggs KA, Stoneley M, Bushell M, Willis AE . Re-programming of translation following cell stress allows IRES-mediated translation to predominate. Biol Cell 2008; 100: 27–38.
DeBerardinis RJ, Mancuso A, Daikhin E, Nissim I, Yudkoff M, Wehrli S et al. Beyond aerobic glycolysis: transformed cells can engage in glutamine metabolism that exceeds the requirement for protein and nucleotide synthesis. Proc Natl Acad Sci U S A 2007; 104: 19345–19350.
Jackson SE . Hsp90: structure and function. Top Curr Chem 2013; 328: 155–240.
Shi Y, Sharma A, Wu H, Lichtenstein A, Gera J . Cyclin D1 and c-myc internal ribosome entry site (IRES)-dependent translation is regulated by AKT activity and enhanced by rapamycin through a p38 MAPK- and ERK-dependent pathway. J Biol Chem 2005; 280: 10964–10973.
Chen QR, Bilke S, Wei JS, Whiteford CC, Cenacchi N, Krasnoselsky AL et al. cDNA array-CGH profiling identifies genomic alterations specific to stage and MYCN-amplification in neuroblastoma. BMC Genomics 2004; 5: 70.
Molenaar JJ, Koster J, Zwijnenburg DA, van Sluis P, Valentijn LJ, van der Ploeg I et al. Sequencing of neuroblastoma identifies chromothripsis and defects in neuritogenesis genes. Nature 2012; 483: 589–593.
R2: Microarray analysis and visualization platform (http://r2.amc.nl).
Goda N, Kanai M . Hypoxia-inducible factors and their roles in energy metabolism. Int J Hematol 2012; 95: 457–463.
van Riggelen J, Yetil A, Felsher DW . MYC as a regulator of ribosome biogenesis and protein synthesis. Nat Rev Cancer 2010; 10: 301–309.
Pisa V, Cozzolino M, Gargiulo S, Ottone C, Piccioni F, Monti M et al. The molecular chaperone Hsp90 is a component of the cap-binding complex and interacts with the translational repressor Cup during Drosophila oogenesis. Gene 2009; 432: 67–74.
Suzuki Y, Minami M, Suzuki M, Abe K, Zenno S, Tsujimoto M et al. The Hsp90 inhibitor geldanamycin abrogates colocalization of eIF4E and eIF4E-transporter into stress granules and association of eIF4E with eIF4G. J Biol Chem 2009; 284: 35597–35604.
Ujino S, Nishitsuji H, Sugiyama R, Suzuki H, Hishiki T, Sugiyama K et al. The interaction between human initiation factor eIF3 subunit c and heat-shock protein 90: a necessary factor for translation mediated by the hepatitis C virus internal ribosome entry site. Virus Res 2012; 163: 390–395.
Pan E, Pellarin M, Holmes E, Smirnov I, Misra A, Eberhart CG et al. Isochromosome 17q is a negative prognostic factor in poor-risk childhood medulloblastoma patients. Clin Cancer Res 2005; 11: 4733–4740.
Calabrese C, Frank A, Maclean K, Gilbertson R . Medulloblastoma sensitivity to 17-allylamino-17-demethoxygeldanamycin requires MEK/ERKM. J Biol Chem 2003; 278: 24951–24959.
Kang J, Kamal A, Burrows FJ, Evers BM, Chung DH . Inhibition of neuroblastoma xenograft growth by Hsp90 inhibitors. Anticancer Res 2006; 26: 1903–1908.
Sasaki T, Okuda K, Zheng W, Butrynski J, Capelletti M, Wang L et al. The neuroblastoma-associated F1174L ALK mutation causes resistance to an ALK kinase inhibitor in ALK-translocated cancers. Cancer Res 2010; 70: 10038–10043.
Goutagny S, Yang HW, Zucman-Rossi J, Chan J, Dreyfuss JM, Park PJ et al. Genomic profiling reveals alternative genetic pathways of meningioma malignant progression dependent on the underlying NF2 status. Clin Cancer Res 2010; 16: 4155–4164.
Kim H, Huang W, Jiang X, Pennicooke B, Park PJ, Johnson MD . Integrative genome analysis reveals an oncomir/oncogene cluster regulating glioblastoma survivorship. Proc Natl Acad Sci U S A 2010; 107: 2183–2188.
Kim TM, Xi R, Luquette LJ, Park RW, Johnson MD, Park PJ . Functional genomic analysis of chromosomal aberrations in a compendium of 8000 cancer genomes. Genome Res 2012; 23: 217–227.
Kim TM, Huang W, Park R, Park PJ, Johnson MD . A developmental taxonomy of glioblastoma defined and maintained by MicroRNAs. Cancer Res 2011; 71: 3387–3399.
Lang KJ, Kappel A, Goodall GJ . Hypoxia-inducible factor-1alpha mRNA contains an internal ribosome entry site that allows efficient translation during normoxia and hypoxia. Mol Biol Cell 2002; 13: 1792–1801.
Stein I, Itin A, Einat P, Skaliter R, Grossman Z, Keshet E . Translation of vascular endothelial growth factor mRNA by internal ribosome entry: implications for translation under hypoxia. Mol Cell Biol 1998; 18: 3112–3119.
Nanbru C, Lafon I, Audigier S, Gensac MC, Vagner S, Huez G et al. Alternative translation of the proto-oncogene c-myc by an internal ribosome entry site. J Biol Chem 1997; 272: 32061–32066.
del Prete MJ, Vernal R, Dolznig H, Mullner EW, Garcia-Sanz JA . Isolation of polysome-bound mRNA from solid tissues amenable for RT-PCR and profiling experiments. RNA 2007; 13: 414–421.
Acknowledgements
This work was supported by a Brain Science Foundation Research Award, the Santos Family Foundation, a Hagerty Fund Research Award, R01 NS062219 from the National Institute of Neurological Disorders and Stroke and an NIH Director’s New Innovator Award (DP2 OD002319) to MDJ.
Author information
Authors and Affiliations
Corresponding author
Ethics declarations
Competing interests
The authors declare no conflict of interest.
Additional information
Supplementary Information accompanies this paper on the Oncogene website
Rights and permissions
About this article
Cite this article
Yang, H., Kim, TM., Song, S. et al. A small subunit processome protein promotes cancer by altering translation. Oncogene 34, 4471–4481 (2015). https://doi.org/10.1038/onc.2014.376
Received:
Revised:
Accepted:
Published:
Issue date:
DOI: https://doi.org/10.1038/onc.2014.376


