Abstract
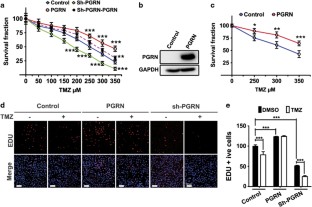
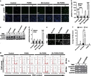
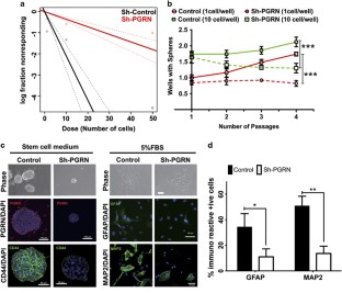
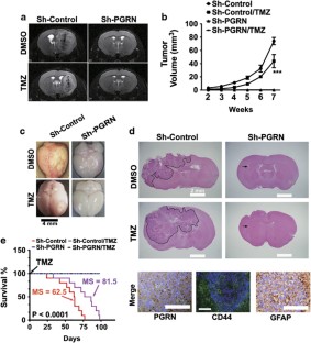
Glioblastoma multiforme (GBM) is the most common malignant brain tumor in adults with a dismal prognosis. Current therapy of surgical removal combined with Temozolomide (TMZ) and radiation therapy only slightly prolongs the survival of GBM patients. Thus, it is essential to elucidate mechanism underlying its highly malignant properties in order to develop efficacious therapeutic regimens. In this study, we showed that progranulin (PGRN) was overexpressed in most GBM cell lines and the majority of human tumor samples. PGRN overexpression conferred GBM cells with tumorigenic properties and TMZ resistance by upregulating DNA repair (PARP, ATM, BRCA1, Rad51, XRCC1 and so on) and cancer stemness (CD133, CD44, ABCG2) genes, in part via an AP-1 transcription factor, specifically cFos/JunB. Curcumin, an AP-1 inhibitor, was also found to regulate PGRN promoter activity and expression including its downstream effectors aforementioned. These data suggested a feedforward loop between PGRN signaling and AP-1. PGRN depletion significantly decreased unlimited self-renewal and multilineage differentiation and the malignant properties of GBMs cells S1R1, and enhanced their vulnerability to TMZ. In addition, S1R1 depleted of PGRN also lost the ability to form tumor in an orthotopic xenograft mouse model. In conclusion, PGRN had a critical role in the pathogenesis and chemoresistance of GBM and functioned at the top of the hierarchy of cellular machinery that modulates both DNA repair pathways and cancer stemness. Our data suggest that a new strategy combining current regimens with compounds targeting PGRN/AP-1 loop like curcumin may significantly improve the therapeutic outcome of GBM.
This is a preview of subscription content, access via your institution
Access options
Subscribe to this journal
Receive 50 print issues and online access
$259.00 per year
only $5.18 per issue
Buy this article
- Purchase on SpringerLink
- Instant access to the full article PDF.
USD 39.95
Prices may be subject to local taxes which are calculated during checkout








Similar content being viewed by others
References
Stupp R, Mason WP, van den Bent MJ, Weller M, Fisher B, Taphoorn MJ et al. Radiotherapy plus concomitant and adjuvant temozolomide for glioblastoma. N Engl J Med 2005; 352: 987–996.
Stupp R, Hegi ME, Mason WP, van den Bent MJ, Taphoorn MJ, Janzer RC et al. Effects of radiotherapy with concomitant and adjuvant temozolomide versus radiotherapy alone on survival in glioblastoma in a randomised phase III study: 5-year analysis of the EORTC-NCIC trial. Lancet Oncol 2009; 10: 459–466.
Zhang J, Stevens MF, Bradshaw TD . Temozolomide: mechanisms of action, repair and resistance. Curr Mol Pharmacol 2012; 5: 102–114.
Singh SK, Clarke ID, Terasaki M, Bonn VE, Hawkins C, Squire J et al. Identification of a cancer stem cell in human brain tumors. Cancer Res 2003; 63: 5821–5828.
Galli R, Binda E, Orfanelli U, Cipelletti B, Gritti A, De Vitis S et al. Isolation and characterization of tumorigenic, stem-like neural precursors from human glioblastoma. Cancer Res 2004; 64: 7011–7021.
Singh SK, Hawkins C, Clarke ID, Squire JA, Bayani J, Hide T et al. Identification of human brain tumour initiating cells. Nature 2004; 432: 396–401.
Beier D, Wischhusen J, Dietmaier W, Hau P, Proescholdt M, Brawanski A et al. CD133 expression and cancer stem cells predict prognosis in high-grade oligodendroglial tumors. Brain Pathol 2008; 18: 370–377.
Pallini R, Ricci-Vitiani L, Banna GL, Signore M, Lombardi D, Todaro M et al. Cancer stem cell analysis and clinical outcome in patients with glioblastoma multiforme. Clin Cancer Res 2008; 14: 8205–8212.
Rebetz J, Tian D, Persson A, Widegren B, Salford LG, Englund E et al. Glial progenitor-like phenotype in low-grade glioma and enhanced CD133-expression and neuronal lineage differentiation potential in high-grade glioma. PLoS ONE 2008; 3: e1936.
Zeppernick F, Ahmadi R, Campos B, Dictus C, Helmke BM, Becker N et al. Stem cell marker CD133 affects clinical outcome in glioma patients. Clin Cancer Res 2008; 14: 123–129.
Zhang M, Song T, Yang L, Chen R, Wu L, Yang Z et al. Nestin and CD133: valuable stem cell-specific markers for determining clinical outcome of glioma patients. J Exp Clin Cancer Res 2008; 27: 85.
Bao S, Wu Q, McLendon RE, Hao Y, Shi Q, Hjelmeland AB et al. Glioma stem cells promote radioresistance by preferential activation of the DNA damage response. Nature 2006; 444: 756–760.
Kang MK, Kang SK . Tumorigenesis of chemotherapeutic drug-resistant cancer stem-like cells in brain glioma. Stem Cell Dev 2007; 16: 837–847.
Liu G, Yuan X, Zeng Z, Tunici P, Ng H, Abdulkadir IR et al. Analysis of gene expression and chemoresistance of CD133+ cancer stem cells in glioblastoma. Mol Cancer 2006; 5: 67.
Shervington A, Lu C . Expression of multidrug resistance genes in normal and cancer stem cells. Cancer Investig 2008; 26: 535–542.
Bateman A, Bennett HP . Granulins: the structure and function of an emerging family of growth factors. J Endocrinol 1998; 158: 145–151.
Shoyab M, McDonald VL, Byles C, Todaro GJ, Plowman GD . Epithelins 1 and 2: isolation and characterization of two cysteine-rich growth-modulating proteins. Proc Natl Acad Sci USA 1990; 87: 7912–7916.
Donald CD, Laddu A, Chandham P, Lim SD, Cohen C, Amin M et al. Expression of progranulin and the epithelin/granulin precursor acrogranin correlates with neoplastic state in renal epithelium. Anticancer Res 2001; 21: 3739–3742.
Liau LM, Lallone RL, Seitz RS, Buznikov A, Gregg JP, Kornblum HI et al. Identification of a human glioma-associated growth factor gene, granulin, using differential immuno-absorption. Cancer Res 2000; 60: 1353–1360.
Pan CX, Kinch MS, Kiener PA, Langermann S, Serrero G, Sun L et al. PC cell-derived growth factor expression in prostatic intraepithelial neoplasia and prostatic adenocarcinoma. Clin Cancer Res 2004; 10: 1333–1337.
Serrero G, Ioffe OB . Expression of PC-cell-derived growth factor in benign and malignant human breast epithelium. Human Pathol 2003; 34: 1148–1154.
Cheung ST, Cheung PF, Cheng CK, Wong NC, Fan ST . Granulin-epithelin precursor and ATP-dependent binding cassette (ABC)B5 regulate liver cancer cell chemoresistance. Gastroenterology 2011; 140: 344–355.
Wang M, Li G, Yin J, Lin T, Zhang J . Progranulin overexpression predicts overall survival in patients with glioblastoma. Med Oncol 2012; 29: 2423–2431.
Kanzawa T, Germano IM, Komata T, Ito H, Kondo Y, Kondo S . Role of autophagy in temozolomide-induced cytotoxicity for malignant glioma cells. Cell Death Differ 2004; 11: 448–457.
Dhandapani KM, Mahesh VB, Brann DW . Curcumin suppresses growth and chemoresistance of human glioblastoma cells via AP-1 and NFkappaB transcription factors. J Neurochem 2007; 102: 522–538.
Frampton G, Invernizzi P, Bernuzzi F, Pae HY, Quinn M, Horvat D et al. Interleukin-6-driven progranulin expression increases cholangiocarcinoma growth by an Akt-dependent mechanism. Gut 2012; 61: 268–277.
Swamydas M, Nguyen D, Allen LD, Eddy J, Dreau D . Progranulin stimulated by LPA promotes the migration of aggressive breast cancer cells. Cell Commun Adhesion 2011; 18: 119–130.
Barazzuol L, Jena R, Burnet NG, Meira LB, Jeynes JC, Kirkby KJ et al. Evaluation of poly (ADP-ribose) polymerase inhibitor ABT-888 combined with radiotherapy and temozolomide in glioblastoma. Radiat Oncol 2013; 8: 65.
Garcia-Alloza M, Borrelli LA, Rozkalne A, Hyman BT, Bacskai BJ . Curcumin labels amyloid pathology in vivo, disrupts existing plaques, and partially restores distorted neurites in an Alzheimer mouse model. J Neurochem 2007; 102: 1095–1104.
Zhang W, Mojsilovic-Petrovic J, Andrade MF, Zhang H, Ball M, Stanimirovic DB . The expression and functional characterization of ABCG2 in brain endothelial cells and vessels. FASEB J 2003; 17: 2085–2087.
Bleau AM, Hambardzumyan D, Ozawa T, Fomchenko EI, Huse JT, Brennan CW et al. PTEN/PI3K/Akt pathway regulates the side population phenotype and ABCG2 activity in glioma tumor stem-like cells. Cell Stem Cell 2009; 4: 226–235.
Seidel S, Garvalov BK, Wirta V, von Stechow L, Schanzer A, Meletis K et al. A hypoxic niche regulates glioblastoma stem cells through hypoxia inducible factor 2 alpha. Brain 2010; 133: 983–995.
Piscopo P, Rivabene R, Adduci A, Mallozzi C, Malvezzi-Campeggi L, Crestini A et al. Hypoxia induces up-regulation of progranulin in neuroblastoma cell lines. Neurochem Int 2010; 57: 893–898.
Krishnamurthy P, Ross DD, Nakanishi T, Bailey-Dell K, Zhou S, Mercer KE et al. The stem cell marker Bcrp/ABCG2 enhances hypoxic cell survival through interactions with heme. J Biol Chem 2004; 279: 24218–24225.
Xu Y, Stamenkovic I, Yu Q . CD44 attenuates activation of the hippo signaling pathway and is a prime therapeutic target for glioblastoma. Cancer Res 2010; 70: 2455–2464.
Assimakopoulou M, Varakis J . AP-1 and heat shock protein 27 expression in human astrocytomas. J Cancer Res Clin Oncol 2001; 127: 727–732.
Debinski W, Gibo DM . Fos-related antigen 1 (Fra-1) pairing with and transactivation of JunB in GBM cells. Cancer Biol Ther 2011; 11: 254–262.
Tao T, Wang Y, Luo H, Yao L, Wang L, Wang J et al. Involvement of FOS-mediated miR-181b/miR-21 signalling in the progression of malignant gliomas. Eur J Cancer 2013; 49: 3055–3063.
Rademakers R, Hutton M . The genetics of frontotemporal lobar degeneration. Curr Neurol Neurosci Rep 2007; 7: 434–442.
Matsuwaki T, Asakura R, Suzuki M, Yamanouchi K, Nishihara M . Age-dependent changes in progranulin expression in the mouse brain. J Reprod Dev 2011; 57: 113–119.
Filiano AJ, Martens LH, Young AH, Warmus BA, Zhou P, Diaz-Ramirez G et al. Dissociation of frontotemporal dementia-related deficits and neuroinflammation in progranulin haploinsufficient mice. J Neurosci 2013; 33: 5352–5361.
Khoshyomn S, Manske GC, Lew SM, Wald SL, Penar PL . Synergistic action of genistein and cisplatin on growth inhibition and cytotoxicity of human medulloblastoma cells. Pediatr Neurosurg 2000; 33: 123–131.
Lee PY, Chen CL, Lin ZZ, Cheng AL, Chen EI, Whang-Peng J et al. The Aurora kinases inhibitor VE-465 is a novel treatment for glioblastoma multiforme. Oncology 2013; 84: 326–335.
Lin LT, Chiou SH, Lee TW, Liu RS, Hwang JJ, Chang CH et al. A comparative study of primary and recurrent human glioblastoma multiforme using the small animal imaging and molecular expressive profiles. Mol Imaging Biol 2013; 15: 262–272.
Jin L, Wessely O, Marcusson EG, Ivan C, Calin GA, Alahari SK . Prooncogenic factors miR-23b and miR-27b are regulated by Her2/Neu, EGF, and TNF-alpha in breast cancer. Cancer Res 2013; 73: 2884–2896.
Schneider CA, Rasband WS, Eliceiri KW . NIH Image to ImageJ: 25 years of image analysis. Nat Methods 2012; 9: 671–675.
Goodell MA, Brose K, Paradis G, Conner AS, Mulligan RC . Isolation and functional properties of murine hematopoietic stem cells that are replicating in vivo. J Exp Med 1996; 183: 1797–1806.
Lee PC, Kakadiya R, Su TL, Lee TC . Combination of bifunctional alkylating agent and arsenic trioxide synergistically suppresses the growth of drug-resistant tumor cells. Neoplasia 2010; 12: 376–387.
Nandhakumar S, Parasuraman S, Shanmugam MM, Rao KR, Chand P, Bhat BV . Evaluation of DNA damage using single-cell gel electrophoresis (Comet Assay). J Pharmacol Pharmacother 2011; 2: 107–111.
Acknowledgements
We thank the Core Facility of the Institute of Biomedical Sciences (IBMS), National RNAi Core of Taiwan, and Taiwan Mouse Clinic for their excellent services; Dr Chen Chang and the staff Y.Y. Tung and C.M. Shih for MRI analysis, and Dr Anupam Agarwal, University of Birmingham, USA for the JunB construct. The study was funded by grants from the National Science Council and Academia Sinica of Taiwan.
Author information
Authors and Affiliations
Corresponding author
Ethics declarations
Competing interests
The authors declare no conflict of interest.
Additional information
Supplementary Information accompanies this paper on the Oncogene website
Rights and permissions
About this article
Cite this article
Bandey, I., Chiou, SH., Huang, AP. et al. Progranulin promotes Temozolomide resistance of glioblastoma by orchestrating DNA repair and tumor stemness. Oncogene 34, 1853–1864 (2015). https://doi.org/10.1038/onc.2014.92
Received:
Revised:
Accepted:
Published:
Issue date:
DOI: https://doi.org/10.1038/onc.2014.92
This article is cited by
-
LINC00963-FOSB-mediated transcription activation of UBE3C enhances radioresistance of breast cancer cells by inducing ubiquitination-dependent protein degradation of TP73
Journal of Translational Medicine (2023)
-
Preclinical Interventions in Mouse Models of Frontotemporal Dementia Due to Progranulin Mutations
Neurotherapeutics (2023)
-
Progranulin reduces insoluble TDP-43 levels, slows down axonal degeneration and prolongs survival in mutant TDP-43 mice
Molecular Neurodegeneration (2018)
-
Autophagy mediates glucose starvation-induced glioblastoma cell quiescence and chemoresistance through coordinating cell metabolism, cell cycle, and survival
Cell Death & Disease (2018)
-
Farnesyl diphosphate synthase is important for the maintenance of glioblastoma stemness
Experimental & Molecular Medicine (2018)


