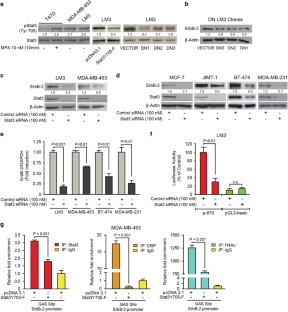
Abstract
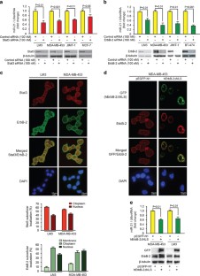
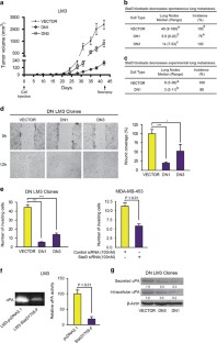
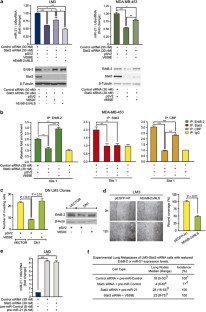
Membrane overexpression of the receptor tyrosine kinase ErbB-2 (MErbB-2) accounts for a clinically aggressive breast cancer (BC) subtype (ErbB-2-positive) with increased incidence of metastases. We and others demonstrated that nuclear ErbB-2 (NErbB-2) also plays a key role in BC and is a poor prognostic factor in ErbB-2-positive tumors. The signal transducer and activator of transcription 3 (Stat3), another player in BC, has been recognized as a downstream mediator of MErbB-2 action in BC metastasis. Here, we revealed an unanticipated novel direction of the ErbB-2 and Stat3 interaction underlying BC metastasis. We found that Stat3 binds to its response elements (GAS) at the ErbB-2 promoter to upregulate ErbB-2 transcription in metastatic, ErbB-2-positive BC. We validated these results in several BC subtypes displaying metastatic and non-metastatic ability, highlighting Stat3 general role as upstream regulator of ErbB-2 expression in BC. Moreover, we showed that Stat3 co-opts NErbB-2 function by recruiting ErbB-2 as its coactivator at the GAS sites in the promoter of microRNA-21 (miR-21), a metastasis-promoting microRNA (miRNA). Using an ErbB-2 nuclear localization domain mutant and a constitutively activated ErbB-2 variant, we found that NErbB-2 role as a Stat3 coactivator and also its direct role as transcription factor upregulate miR-21 in BC. This reveals a novel function of NErbB-2 as a regulator of miRNAs expression. Increased levels of miR-21, in turn, downregulate the expression of the metastasis-suppressor protein programmed cell death 4 (PDCD4), a validated miR-21 target. Using an in vivo model of metastatic ErbB-2-postive BC, in which we silenced Stat3 and reconstituted ErbB-2 or miR-21 expression, we showed that both are downstream mediators of Stat3-driven metastasis. Supporting the clinical relevance of our results, we found an inverse correlation between ErbB-2/Stat3 nuclear co-expression and PDCD4 expression in ErbB-2-positive primary invasive BCs. Our findings identify Stat3 and NErbB-2 as novel therapeutic targets to inhibit ErbB-2-positive BC metastasis.
This is a preview of subscription content, access via your institution
Access options
Subscribe to this journal
Receive 50 print issues and online access
$259.00 per year
only $5.18 per issue
Buy this article
- Purchase on SpringerLink
- Instant access to the full article PDF.
USD 39.95
Prices may be subject to local taxes which are calculated during checkout








Similar content being viewed by others
Change history
14 February 2024
A Correction to this paper has been published: https://doi.org/10.1038/s41388-024-02961-1
References
Henderson IC, Patek AJ . The relationship between prognostic and predictive factors in the management of breast cancer. Breast Cancer Res Treat 1998; 52: 261–288.
Ross JS, Slodkowska EA, Symmans WF, Pusztai L, Ravdin PM, Hortobagyi GN . The HER-2 receptor and breast cancer: ten years of targeted anti-HER-2 therapy and personalized medicine. Oncologist 2009; 14: 320–368.
Slamon DJ, Godolphin W, Jones LA, Holt JA, Wong SG, Keith DE et al. Studies of the HER-2/neu proto-oncogene in human breast and ovarian cancer. Science 1989; 244: 707–712.
Tao RH, Maruyama IN . All EGF(ErbB) receptors have preformed homo- and heterodimeric structures in living cells. J Cell Sci 2008; 121: 3207–3217.
Landgraf R . HER2 therapy. HER2 (ERBB2): functional diversity from structurally conserved building blocks. Breast Cancer Res 2007; 9: 202.
Barbieri I, Quaglino E, Maritano D, Pannellini T, Riera L, Cavallo F et al. Stat3 is required for anchorage-independent growth and metastasis but not for mammary tumor development downstream of the ErbB-2 oncogene. Mol Carcinog 2010; 49: 114–120.
Barbieri I, Pensa S, Pannellini T, Quaglino E, Maritano D, Demaria M et al. Constitutively active Stat3 enhances neu-mediated migration and metastasis in mammary tumors via upregulation of Cten. Cancer Res 2010; 70: 2558–2567.
Proietti CJ, Rosemblit C, Beguelin W, Rivas MA, Diaz Flaque MC, Charreau EH et al. Activation of Stat3 by heregulin/ErbB-2 through the co-option of progesterone receptor signaling drives breast cancer growth. Mol Cell Biol 2009; 29: 1249–1265.
Ranger JJ, Levy DE, Shahalizadeh S, Hallett M, Muller WJ . Identification of a Stat3-dependent transcription regulatory network involved in metastatic progression. Cancer Res 2009; 69: 6823–6830.
Kamran MZ, Patil P, Gude RP . Role of STAT3 in cancer metastasis and translational advances. Biomed Res Int 2013; 2013: 421821.
Guo W, Pylayeva Y, Pepe A, Yoshioka T, Muller WJ, Inghirami G et al. Beta 4 integrin amplifies ErbB2 signaling to promote mammary tumorigenesis. Cell 2006; 126: 489–502.
Beguelin W, Diaz Flaque MC, Proietti CJ, Cayrol F, Rivas MA, Tkach M et al. Progesterone receptor induces ErbB-2 nuclear translocation to promote breast cancer growth via a novel transcriptional effect: ErbB-2 function as a coactivator of Stat3. Mol Cell Biol 2010; 30: 5456–5472.
Cordo Russo RI, Béguelin W, Díaz Flaqué MC, Proietti CJ, Venturutti L, Galigniana N et al. Targeting ErbB-2 nuclear localization and function inhibits breast cancer growth and overcomes trastuzumab resistance. Oncogene 2014; 34: 3413–3428.
Diaz Flaque MC, Vicario R, Proietti CJ, Izzo F, Schillaci R, Elizalde PV . Progestin drives breast cancer growth by inducing p21(CIP1) expression through the assembly of a transcriptional complex among Stat3, progesterone receptor and ErbB-2. Steroids 2013; 78: 559–567.
Diaz Flaque MC, Galigniana NM, Beguelin W, Vicario R, Proietti CJ, Russo RC et al. Progesterone receptor assembly of a transcriptional complex along with activator protein 1, signal transducer and activator of transcription 3 and ErbB-2 governs breast cancer growth and predicts response to endocrine therapy. Breast Cancer Res 2013; 15: R118.
Giri DK, Ali-Seyed M, Li LY, Lee DF, Ling P, Bartholomeusz G et al. Endosomal transport of ErbB-2: mechanism for nuclear entry of the cell surface receptor. Mol Cell Biol 2005; 25: 11005–11018.
Wang SC, Lien HC, Xia W, Chen IF, Lo HW, Wang Z et al. Binding at and transactivation of the COX-2 promoter by nuclear tyrosine kinase receptor ErbB-2. Cancer Cell 2004; 6: 251–261.
Volinia S, Calin GA, Liu CG, Ambs S, Cimmino A, Petrocca F et al. A microRNA expression signature of human solid tumors defines cancer gene targets. Proc Natl Acad Sci USA 2006; 103: 2257–2261.
Tetzlaff MT, Liu A, Xu X, Master SR, Baldwin DA, Tobias JW et al. Differential expression of miRNAs in papillary thyroid carcinoma compared to multinodular goiter using formalin fixed paraffin embedded tissues. Endocr Pathol 2007; 18: 163–173.
Tran N, McLean T, Zhang X, Zhao CJ, Thomson JM, O'Brien C et al. MicroRNA expression profiles in head and neck cancer cell lines. Biochem Biophys Res Commun 2007; 358: 12–17.
Lui WO, Pourmand N, Patterson BK, Fire A . Patterns of known and novel small RNAs in human cervical cancer. Cancer Res 2007; 67: 6031–6043.
Zhang Z, Li Z, Gao C, Chen P, Chen J, Liu W et al. miR-21 plays a pivotal role in gastric cancer pathogenesis and progression. Lab Invest 2008; 88: 1358–1366.
Nam EJ, Yoon H, Kim SW, Kim H, Kim YT, Kim JH et al. MicroRNA expression profiles in serous ovarian carcinoma. Clin Cancer Res 2008; 14: 2690–2695.
Huang TH, Wu F, Loeb GB, Hsu R, Heidersbach A, Brincat A et al. Up-regulation of miR-21 by HER2/neu signaling promotes cell invasion. J Biol Chem 2009; 284: 18515–18524.
Iliopoulos D, Jaeger SA, Hirsch HA, Bulyk ML, Struhl K . STAT3 activation of miR-21 and miR-181b-1 via PTEN and CYLD are part of the epigenetic switch linking inflammation to cancer. Mol Cell 2010; 39: 493–506.
Yang CH, Yue J, Fan M, Pfeffer LM . IFN induces miR-21 through a signal transducer and activator of transcription 3-dependent pathway as a suppressive negative feedback on IFN-induced apoptosis. Cancer Res 2010; 70: 8108–8116.
Loffler D, Brocke-Heidrich K, Pfeifer G, Stocsits C, Hackermuller J, Kretzschmar AK et al. Interleukin-6 dependent survival of multiple myeloma cells involves the Stat3-mediated induction of microRNA-21 through a highly conserved enhancer. Blood 2007; 110: 1330–1333.
Niu J, Shi Y, Tan G, Yang CH, Fan M, Pfeffer LM et al. DNA damage induces NF-kappaB-dependent microRNA-21 up-regulation and promotes breast cancer cell invasion. J Biol Chem 2012; 287: 21783–21795.
Han M, Liu M, Wang Y, Mo Z, Bi X, Liu Z et al. Re-expression of miR-21 contributes to migration and invasion by inducing epithelial-mesenchymal transition consistent with cancer stem cell characteristics in MCF-7 cells. Mol Cell Biochem 2012; 363: 427–436.
Song B, Wang C, Liu J, Wang X, Lv L, Wei L et al. MicroRNA-21 regulates breast cancer invasion partly by targeting tissue inhibitor of metalloproteinase 3 expression. J Exp Clin Cancer Res 2010; 29: 29.
Marino AL, Evangelista AF, Vieira RA, Macedo T, Kerr LM, Abrahao-Machado LF et al. MicroRNA expression as risk biomarker of breast cancer metastasis: a pilot retrospective case-cohort study. BMC Cancer 2014; 14: 739.
Yan LX, Huang XF, Shao Q, Huang MY, Deng L, Wu QL et al. MicroRNA miR-21 overexpression in human breast cancer is associated with advanced clinical stage, lymph node metastasis and patient poor prognosis. RNA 2008; 14: 2348–2360.
Petrovic N, Mandusic V, Stanojevic B, Lukic S, Todorovic L, Roganovic J et al. The difference in miR-21 expression levels between invasive and non-invasive breast cancers emphasizes its role in breast cancer invasion. Med Oncol 2014; 31: 867.
Puricelli L, Proietti CJ, Labriola L, Salatino M, Balana ME, Aguirre GJ et al. Heregulin inhibits proliferation via ERKs and phosphatidyl-inositol 3-kinase activation but regulates urokinase plasminogen activator independently of these pathways in metastatic mammary tumor cells. Int J Cancer 2002; 100: 642–653.
Urtreger A, Ladeda V, Puricelli L, Rivelli A, Vidal M, Delustig E et al. Modulation of fibronectin expression and proteolytic activity associated with the invasive and metastatic phenotype in two new murine mammary tumor cell lines. Int J Oncol 1997; 11: 489–496.
O'Brien NA, Browne BC, Chow L, Wang Y, Ginther C, Arboleda J et al. Activated phosphoinositide 3-kinase/AKT signaling confers resistance to trastuzumab but not lapatinib. Mol Cancer Ther 2010; 9: 1489–1502.
Proietti C, Salatino M, Rosemblit C, Carnevale R, Pecci A, Kornblihtt AR et al. Progestins induce transcriptional activation of signal transducer and activator of transcription 3 (Stat3) via a Jak- and Src-dependent mechanism in breast cancer cells. Mol Cell Biol 2005; 25: 4826–4840.
Bromberg JF, Horvath CM, Besser D, Lathem WW, Darnell JE Jr . Stat3 activation is required for cellular transformation by v-src. Mol Cell Biol 1998; 18: 2553–2558.
Kaptein A, Paillard V, Saunders M . Dominant negative stat3 mutant inhibits interleukin-6-induced Jak-STAT signal transduction. J Biol Chem 1996; 271: 5961–5964.
Holliday DL, Speirs V . Choosing the right cell line for breast cancer research. Breast Cancer Res 2011; 13: 215.
Qian L, Chen L, Shi M, Yu M, Jin B, Hu M et al. A novel cis-acting element in Her2 promoter regulated by Stat3 in mammary cancer cells. Biochem Biophys Res Commun 2006; 345: 660–668.
Chen J, Wang X . MicroRNA-21 in breast cancer: diagnostic and prognostic potential. Clin Transl Oncol 2014; 16: 225–233.
Cai X, Hagedorn CH, Cullen BR . Human microRNAs are processed from capped, polyadenylated transcripts that can also function as mRNAs. RNA 2004; 10: 1957–1966.
Carnevale RP, Proietti CJ, Salatino M, Urtreger A, Peluffo G, Edwards DP et al. Progestin effects on breast cancer cell proliferation, proteases activation, and in vivo development of metastatic phenotype all depend on progesterone receptor capacity to activate cytoplasmic signaling pathways. Mol Endocrinol 2007; 21: 1335–1358.
Welch DR . Technical considerations for studying cancer metastasis in vivo. Clin Exp Metastasis 1997; 15: 272–306.
Akiyama T, Matsuda S, Namba Y, Saito T, Toyoshima K, Yamamoto T . The transforming potential of the c-erbB-2 protein is regulated by its autophosphorylation at the carboxyl-terminal domain. Mol Cell Biol 1991; 11: 833–842.
Kang HJ, Yi YW, Hong YB, Kim HJ, Jang YJ, Seong YS et al. HER2 confers drug resistance of human breast cancer cells through activation of NRF2 by direct interaction. Sci Rep 2014; 4: 7201.
Zhu S, Wu H, Wu F, Nie D, Sheng S, Mo YY . MicroRNA-21 targets tumor suppressor genes in invasion and metastasis. Cell Res 2008; 18: 350–359.
Nieves-Alicea R, Colburn NH, Simeone AM, Tari AM . Programmed cell death 4 inhibits breast cancer cell invasion by increasing tissue inhibitor of metalloproteinases-2 expression. Breast Cancer Res Treat 2009; 114: 203–209.
Schillaci R, Guzman P, Cayrol F, Beguelin W, Diaz Flaque MC, Proietti CJ et al. Clinical relevance of ErbB-2/HER2 nuclear expression in breast cancer. BMC Cancer 2012; 12: 74.
Bohm M, Sawicka K, Siebrasse JP, Brehmer-Fastnacht A, Peters R, Klempnauer KH . The transformation suppressor protein Pdcd4 shuttles between nucleus and cytoplasm and binds RNA. Oncogene 2003; 22: 4905–4910.
Wen YH, Shi X, Chiriboga L, Matsahashi S, Yee H, Afonja O . Alterations in the expression of PDCD4 in ductal carcinoma of the breast. Oncol Rep 2007; 18: 1387–1393.
Freudenberg JA, Wang Q, Katsumata M, Drebin J, Nagatomo I, Greene MI . The role of HER2 in early breast cancer metastasis and the origins of resistance to HER2-targeted therapies. Exp Mol Pathol 2009; 87: 1–11.
Krichevsky AM, Gabriely G . miR-21: a small multi-faceted RNA. J Cell Mol Med 2009; 13: 39–53.
Siegel PM, Ryan ED, Cardiff RD, Muller WJ . Elevated expression of activated forms of Neu/ErbB-2 and ErbB-3 are involved in the induction of mammary tumors in transgenic mice: implications for human breast cancer. EMBO J 1999; 18: 2149–2164.
Finkle D, Quan ZR, Asghari V, Kloss J, Ghaboosi N, Mai E et al. HER2-targeted therapy reduces incidence and progression of midlife mammary tumors in female murine mammary tumor virus huHER2-transgenic mice. Clin Cancer Res 2004; 10: 2499–2511.
Guy CT, Webster MA, Schaller M, Parsons TJ, Cardiff RD, Muller WJ . Expression of the neu protooncogene in the mammary epithelium of transgenic mice induces metastatic disease. Proc Natl Acad Sci USA 1992; 89: 10578–10582.
Muller WJ, Sinn E, Pattengale PK, Wallace R, Leder P . Single-step induction of mammary adenocarcinoma in transgenic mice bearing the activated c-neu oncogene. Cell 1988; 54: 105–115.
Ursini-Siegel J, Hardy WR, Zuo D, Lam SH, Sanguin-Gendreau V, Cardiff RD et al. ShcA signalling is essential for tumour progression in mouse models of human breast cancer. EMBO J 2008; 27: 910–920.
Bates NP, Hurst HC . An intron 1 enhancer element mediates oestrogen-induced suppression of ERBB2 expression. Oncogene 1997; 15: 473–481.
Zuo T, Wang L, Morrison C, Chang X, Zhang H, Li W et al. FOXP3 is an X-linked breast cancer suppressor gene and an important repressor of the HER-2/ErbB2 oncogene. Cell 2007; 129: 1275–1286.
Delacroix L, Begon D, Chatel G, Jackers P, Winkler R . Distal ERBB2 promoter fragment displays specific transcriptional and nuclear binding activities in ERBB2 overexpressing breast cancer cells. DNA Cell Biol 2005; 24: 582–594.
Bourguignon LY, Earle C, Wong G, Spevak CC, Krueger K . Stem cell marker (Nanog) and Stat-3 signaling promote MicroRNA-21 expression and chemoresistance in hyaluronan/CD44-activated head and neck squamous cell carcinoma cells. Oncogene 2012; 31: 149–160.
Li CH, Xu F, Chow S, Feng L, Yin D, Ng TB et al. Hepatitis B virus X protein promotes hepatocellular carcinoma transformation through interleukin-6 activation of microRNA-21 expression. Eur J Cancer 2014; 50: 2560–2569.
Ou H, Li Y, Kang M . Activation of miR-21 by STAT3 induces proliferation and suppresses apoptosis in nasopharyngeal carcinoma by targeting PTEN gene. PLoS One 2014; 9: e109929.
Shishodia G, Verma G, Srivastava Y, Mehrotra R, Das BC, Bharti AC . Deregulation of microRNAs Let-7a and miR-21 mediate aberrant STAT3 signaling during human papillomavirus-induced cervical carcinogenesis: role of E6 oncoprotein. BMC Cancer 2014; 14: 996.
Yang CH, Yue J, Pfeffer SR, Handorf CR, Pfeffer LM . MicroRNA miR-21 regulates the metastatic behavior of B16 melanoma cells. J Biol Chem 2011; 286: 39172–39178.
Zhang J, Xiao Z, Lai D, Sun J, He C, Chu Z et al. miR-21, miR-17 and miR-19a induced by phosphatase of regenerating liver-3 promote the proliferation and metastasis of colon cancer. Br J Cancer 2012; 107: 352–359.
Zhou X, Ren Y, Liu A, Han L, Zhang K, Li S et al. STAT3 inhibitor WP1066 attenuates miRNA-21 to suppress human oral squamous cell carcinoma growth in vitro and in vivo. Oncol Rep 2014; 31: 2173–2180.
Li LY, Chen H, Hsieh YH, Wang YN, Chu HJ, Chen YH et al. Nuclear ErbB2 enhances translation and cell growth by activating transcription of ribosomal RNA genes. Cancer Res 2011; 71: 4269–4279.
Yan M, Parker BA, Schwab R, Kurzrock R . HER2 aberrations in cancer: implications for therapy. Cancer Treat Rev 2014; 40: 770–780.
Gomez-Martin C, Lopez-Rios F, Aparicio J, Barriuso J, Garcia-Carbonero R, Pazo R et al. A critical review of HER2-positive gastric cancer evaluation and treatment: from trastuzumab, and beyond. Cancer Lett 2014; 351: 30–40.
Mitsui K, Yonezawa M, Tatsuguchi A, Shinji S, Gudis K, Tanaka S et al. Localization of phosphorylated ErbB1-4 and heregulin in colorectal cancer. BMC Cancer 2014; 14: 863.
Meric-Bernstam F, Chen H, Akcakanat A, Do KA, Lluch A, Hennessy BT et al. Aberrations in translational regulation are associated with poor prognosis in hormone receptor-positive breast cancer. Breast Cancer Res 2012; 14: R138.
Balana ME, Labriola L, Salatino M, Movsichoff F, Peters G, Charreau EH et al. Activation of ErbB-2 via a hierarchical interaction between ErbB-2 and type I insulin-like growth factor receptor in mammary tumor cells. Oncogene 2001; 20: 34–47.
Izzo F, Mercogliano F, Venturutti L, Tkach M, Inurrigarro G, Schillaci R et al. Progesterone receptor activation downregulates GATA3 by transcriptional repression and increased protein turnover promoting breast tumor growth. Breast Cancer Res 2014; 16: 491.
Rivas MA, Venturutti L, Huang YW, Schillaci R, Huang TH, Elizalde PV . Downregulation of the tumor-suppressor miR-16 via progestin-mediated oncogenic signaling contributes to breast cancer development. Breast Cancer Res 2012; 14: R77.
Alonso DF, Skilton G, Farias EF, Bal de Kier JE, Gomez DE . Antimetastatic effect of desmopressin in a mouse mammary tumor model. Breast Cancer Res Treat 1999; 57: 271–275.
Peters MG, Farias E, Colombo L, Filmus J, Puricelli L, Bal de Kier JE . Inhibition of invasion and metastasis by glypican-3 in a syngeneic breast cancer model. Breast Cancer Res Treat 2003; 80: 221–232.
Acknowledgements
We thank MC Hung (MD Anderson Cancer Center, Houston, TX, USA) for his generous gift of the hErbB-2ΔNLS, which indeed made this work possible, AA Molinolo (NIH, Bethesda, MD, USA) for his constant help and support and V Chiauzzi for her technical assistance. This work was supported by the Susan G Komen for the Cure KG090250 investigator-initiated research Grant, and IDB/PICT 2012-668 and PID 2012-066 from the National Agency of Scientific Promotion of Argentina, all of them awarded to PVE, IDB/PICT 2012-0382 (awarded to RS) and Oncomed-Reno CONICET 1819/03, from the Henry Moore Institute of Argentina (awarded to PVE and RS).
Author contributions
PVE, LV and RS were responsible for the conception and design of the study. PVE, LV, LR, AJU, MFC, RICR, VS, EBKJ and RS developed methodology. PVE, LV, LR, AJU, MFC, RICR, MFM, GI, MGP, CJP, FI, MCDF, VS, JCR, PG, EBKJ, EHC and RS acquired the data (and also provided animals, acquired and managed patients, provided facilities and so on). PVE, LV, LR, AJU and RS analyzed and interpreted the data. PVE, LV and RS wrote the manuscript. PVE supervised the study. All authors read and approved the final manuscript.
Author information
Authors and Affiliations
Corresponding authors
Ethics declarations
Competing interests
The authors declare no conflict of interest.
Additional information
Supplementary Information accompanies this paper on the Oncogene website
Supplementary information
Rights and permissions
About this article
Cite this article
Venturutti, L., Romero, L., Urtreger, A. et al. Stat3 regulates ErbB-2 expression and co-opts ErbB-2 nuclear function to induce miR-21 expression, PDCD4 downregulation and breast cancer metastasis. Oncogene 35, 2208–2222 (2016). https://doi.org/10.1038/onc.2015.281
Received:
Revised:
Accepted:
Published:
Issue date:
DOI: https://doi.org/10.1038/onc.2015.281
This article is cited by
-
Halting ErbB-2 isoforms retrograde transport to the nucleus as a new theragnostic approach for triple-negative breast cancer
Cell Death & Disease (2022)
-
Nuclear ErbB2 represses DEPTOR transcription to inhibit autophagy in breast cancer cells
Cell Death & Disease (2021)
-
Canonical ErbB-2 isoform and ErbB-2 variant c located in the nucleus drive triple negative breast cancer growth
Oncogene (2020)
-
Nuclear ErbB-2: a Novel Therapeutic Target in ErbB-2-Positive Breast Cancer?
Hormones and Cancer (2019)
-
MicroRNA-21-5p are involved in apoptosis and invasion of fibroblast-like synoviocytes through PTEN/PI3K/AKT signal
Cytotechnology (2019)


