Abstract
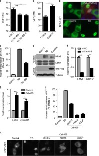
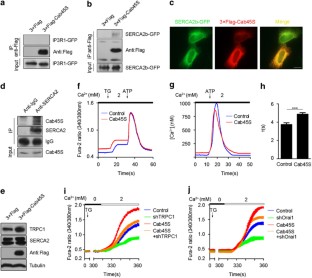
Cytosolic Ca2+, closely related to endoplasmic reticulum (ER) Ca2+, plays a critical role in regulating cell proliferation and tumorigenesis. However, the role of ER lumen proteins in regulating cytosolic Ca2+ level remains poorly understood. Here, we find that the Cab45S, localizes in the ER lumen, inhibits sarco/ER Ca2+-ATPase 2b (SERCA2b) activity through its first EF-hand domain directly binding to the intra-lumenal loop 4 of SERCA2b, and reduces ER Ca2+. STIM1 activation, induced by the Cab45S-dependent drop in ER Ca2+, together with the upregulation of the plasma membrane Ca2+ channel TRPC1 ultimately increases extracellular Ca2+ influx. Furthermore, increased cytosolic Ca2+ level elicits Ca2+-NFAT signaling and promotes cell proliferation. Consistently, in cervical carcinoma patients, Cab45S is upregulated. Thus, our data reveal that the ability of Cab45S to inhibit SERCA2b activity is crucial for its role as a modulator of cell proliferation and tumor growth.
This is a preview of subscription content, access via your institution
Access options
Subscribe to this journal
Receive 50 print issues and online access
$259.00 per year
only $5.18 per issue
Buy this article
- Purchase on SpringerLink
- Instant access to the full article PDF.
USD 39.95
Prices may be subject to local taxes which are calculated during checkout







Similar content being viewed by others
References
Roderick HL, Cook SJ . Ca2+ signalling checkpoints in cancer: remodelling Ca2+ for cancer cell proliferation and survival. Nat Rev Cancer 2008; 8: 361–375.
Parkash J, Asotra K . Calcium wave signaling in cancer cells. Life Sci 2010; 87: 587–595.
Buchholz M, Ellenrieder V . An emerging role for Ca2+/calcineurin/NFAT signaling in cancerogenesis. Cell Cycle 2007; 6: 16–19.
Lipskaia L, Hulot JS, Lompre AM . Role of sarco/endoplasmic reticulum calcium content and calcium ATPase activity in the control of cell growth and proliferation. Pflugers Arch 2009; 457: 673–685.
Wu X, Nguyen BC, Dziunycz P, Chang S, Brooks Y, Lefort K et al. Opposing roles for calcineurin and ATF3 in squamous skin cancer. Nature 2010; 465: 368–372.
Baggott RR, Mohamed TM, Oceandy D, Holton M, Blanc MC, Roux-Soro SC et al. Disruption of the interaction between PMCA2 and calcineurin triggers apoptosis and enhances paclitaxel-induced cytotoxicity in breast cancer cells. Carcinogenesis 2012; 33: 2362–2368.
Malli R, Naghdi S, Romanin C, Graier WF . Cytosolic Ca2+ prevents the subplasmalemmal clustering of STIM1: an intrinsic mechanism to avoid Ca2+ overload. J Cell Sci 2008; 121: 3133–3139.
Collins SR, Meyer T . Evolutionary origins of STIM1 and STIM2 within ancient Ca2+ signaling systems. Trends Cell Biol 2011; 21: 202–211.
Ambudkar IS, Ong HL, Liu X, Bandyopadhyay BC, Cheng KT . TRPC1: the link between functionally distinct store-operated calcium channels. Cell Calcium 2007; 42: 213–223.
Yang S, Zhang JJ, Huang XY . Orai1 and STIM1 are critical for breast tumor cell migration and metastasis. Cancer Cell 2009; 15: 124–134.
Savignac M, Edir A, Simon M, Hovnanian A . Darier disease: a disease model of impaired calcium homeostasis in the skin. Biochim Biophys Acta 2011; 1813: 1111–1117.
Dally S, Bredoux R, Corvazier E, Andersen JP, Clausen JD, Dode L et al. Ca2+-ATPases in non-failing and failing heart: evidence for a novel cardiac sarco/endoplasmic reticulum Ca2+-ATPase 2 isoform (SERCA2c). Biochem J 2006; 395: 249–258.
Vandecaetsbeek I, Trekels M, De Maeyer M, Ceulemans H, Lescrinier E, Raeymaekers L et al. Structural basis for the high Ca2+ affinity of the ubiquitous SERCA2b Ca2+ pump. Proc Natl Acad Sci USA 2009; 106: 18533–18538.
Lytton J, Westlin M, Burk SE, Shull GE, MacLennan DH . Functional comparisons between isoforms of the sarcoplasmic or endoplasmic reticulum family of calcium pumps. J Biol Chem 1992; 267: 14483–14489.
Hovnanian A . SERCA pumps and human diseases. Subcell Biochem 2007; 45: 337–363.
Endo Y, Uzawa K, Mochida Y, Shiiba M, Bukawa H, Yokoe H et al. Sarcoendoplasmic reticulum Ca(2+) ATPase type 2 downregulated in human oral squamous cell carcinoma. Int J Cancer 2004; 110: 225–231.
Pacifico F, Ulianich L, De Micheli S, Treglia S, Leonardi A, Vito P et al. The expression of the sarco/endoplasmic reticulum Ca2+-ATPases in thyroid and its down-regulation following neoplastic transformation. J Mol Endocrinol 2003; 30: 399–409.
Honore B . The rapidly expanding CREC protein family: members, localization, function, and role in disease. Bioessays 2009; 31: 262–277.
Lam PP, Hyvarinen K, Kauppi M, Cosen-Binker L, Laitinen S, Keranen S et al. A cytosolic splice variant of Cab45 interacts with Munc18b and impacts on amylase secretion by pancreatic acini. Mol Biol Cell 2007; 18: 2473–2480.
Zhu Y, Wang Q, Xu W, Li S . The ethanol response gene Cab45 can modulate the impairment elicited by ethanol and ultraviolet in PC12 cells. J Genet Genomics 2008; 35: 153–161.
Scherer PE, Lederkremer GZ, Williams S, Fogliano M, Baldini G, Lodish HF . Cab45, a novel (Ca2+)-binding protein localized to the Golgi lumen. J Cell Biol 1996; 133: 257–268.
von Blume J, Alleaume AM, Kienzle C, Carreras-Sureda A, Valverde M, Malhotra V . Cab45 is required for Ca(2+)-dependent secretory cargo sorting at the trans-Golgi network. J Cell Biol 2012; 199: 1057–1066.
Gronborg M, Kristiansen TZ, Iwahori A, Chang R, Reddy R, Sato N et al. Biomarker discovery from pancreatic cancer secretome using a differential proteomic approach. Mol Cell Proteomics 2006; 5: 157–171.
Brochet DX, Yang D, Di Maio A, Lederer WJ, Franzini-Armstrong C, Cheng H . Ca2+ blinks: rapid nanoscopic store calcium signaling. Proc Natl Acad Sci USA 2005; 102: 3099–3104.
Kang YK, Park MK . Endoplasmic reticulum Ca2+ store: regulation of Ca2+ release and reuptake by intracellular and extracellular Ca2+ in pancreatic acinar cells. Mol Cells 2005; 19: 268–278.
Patterson RL, van Rossum DB, Gill DL . Store-operated Ca2+ entry: evidence for a secretion-like coupling model. Cell 1999; 98: 487–499.
Lytton J, Westlin M, Hanley MR . Thapsigargin inhibits the sarcoplasmic or endoplasmic reticulum Ca-ATPase family of calcium pumps. J Biol Chem 1991; 266: 17067–17071.
Tsukamoto T, Iyo M, Tani K, Sekine Y, Hashimoto K, Ohashi Y et al. The effects of FK506, a specific calcineurin inhibitor, on methamphetamine-induced behavioral change and its sensitization in rats. Psychopharmacology 2001; 158: 107–113.
Luik RM, Wang B, Prakriya M, Wu MM, Lewis RS . Oligomerization of STIM1 couples ER calcium depletion to CRAC channel activation. Nature 2008; 454: 538–542.
Beeler TJ, Jona I, Martonosi A . The effect of ionomycin on calcium fluxes in sarcoplasmic reticulum vesicles and liposomes. J Biol Chem 1979; 254: 6229–6231.
Kurosaki T, Baba Y . Ca2+ signaling and STIM1. Prog Biophys Mol Biol 2010; 103: 51–58.
Grigoriev I, Gouveia SM, van der Vaart B, Demmers J, Smyth JT, Honnappa S et al. STIM1 is a MT-plus-end-tracking protein involved in remodeling of the ER. Curr Biol 2008; 18: 177–182.
Lechleiter JD, John LM, Camacho P . Ca2+ wave dispersion and spiral wave entrainment in Xenopus laevis oocytes overexpressing Ca2+ ATPases. Biophys Chem 1998; 72: 123–129.
Bergner A, Kellner J, Tufman A, Huber RM . Endoplasmic reticulum Ca2+-homeostasis is altered in Small and non-small Cell Lung Cancer cell lines. J Exp Clin Cancer Res 2009; 28: 25.
Vangheluwe P, Raeymaekers L, Dode L, Wuytack F . Modulating sarco(endo)plasmic reticulum Ca2+ ATPase 2 (SERCA2) activity: cell biological implications. Cell Calcium 2005; 38: 291–302.
Mikoshiba K . The IP3 receptor/Ca2+ channel and its cellular function. Biochemical Soc Symp 2007. 9–22.
Pani B, Cornatzer E, Cornatzer W, Shin DM, Pittelkow MR, Hovnanian A et al. Up-regulation of transient receptor potential canonical 1 (TRPC1) following sarco(endo)plasmic reticulum Ca2+ ATPase 2 gene silencing promotes cell survival: a potential role for TRPC1 in Darier's disease. Mol Biol Cell 2006; 17: 4446–4458.
Liao Y, Erxleben C, Yildirim E, Abramowitz J, Armstrong DL, Birnbaumer L . Orai proteins interact with TRPC channels and confer responsiveness to store depletion. Proc Natl Acad Sci USA 2007; 104: 4682–4687.
Chen L, Xu S, Liu L, Wen X, Xu Y, Chen J et al. Cab45S inhibits the ER stress-induced IRE1-JNK pathway and apoptosis via GRP78/BiP. Cell Death Dis 2014; 5: e1219.
Dhitavat J, Dode L, Leslie N, Sakuntabhai A, Lorette G, Hovnanian A . Mutations in the sarcoplasmic/endoplasmic reticulum Ca2+ ATPase isoform cause Darier's disease. J Invest Dermatol 2003; 121: 486–489.
Li Y, Camacho P . Ca2+-dependent redox modulation of SERCA 2b by ERp57. J Cell Biol 2004; 164: 35–46.
John LM, Lechleiter JD, Camacho P . Differential modulation of SERCA2 isoforms by calreticulin. J Cell Biol 1998; 142: 963–973.
Tsuji A, Kikuchi Y, Sato Y, Koide S, Yuasa K, Nagahama M et al. A proteomic approach reveals transient association of reticulocalbin-3, a novel member of the CREC family, with the precursor of subtilisin-like proprotein convertase, PACE4. Biochem J 2006; 396: 51–59.
Lee JH, Kwon EJ . Kim do H. Calumenin has a role in the alleviation of ER stress in neonatal rat cardiomyocytes. Biochem Biophys Res Commun 2013; 439: 327–332.
Liou J, Kim ML, Heo WD, Jones JT, Myers JW, Ferrell JE Jr et al. STIM is a Ca2+ sensor essential for Ca2+-store-depletion-triggered Ca2+ influx. Curr Biol 2005; 15: 1235–1241.
Brandman O, Liou J, Park WS, Meyer T . STIM2 is a feedback regulator that stabilizes basal cytosolic and endoplasmic reticulum Ca2+ levels. Cell 2007; 131: 1327–1339.
Zhang SL, Yu Y, Roos J, Kozak JA, Deerinck TJ, Ellisman MH et al. STIM1 is a Ca2+ sensor that activates CRAC channels and migrates from the Ca2+ store to the plasma membrane. Nature 2005; 437: 902–905.
Wu MM, Buchanan J, Luik RM, Lewis RS . Ca2+ store depletion causes STIM1 to accumulate in ER regions closely associated with the plasma membrane. J Cell Biol 2006; 174: 803–813.
Abdullaev IF, Bisaillon JM, Potier M, Gonzalez JC, Motiani RK, Trebak M . Stim1 and Orai1 mediate CRAC currents and store-operated calcium entry important for endothelial cell proliferation. Circ Res 2008; 103: 1289–1299.
Li G, Zhang Z, Wang R, Ma W, Yang Y, Wei J et al. Suppression of STIM1 inhibits human glioblastoma cell proliferation and induces G0/G1 phase arrest. J Exp Clin Cancer Res 2013; 32: 20.
Marasa BS, Rao JN, Zou T, Liu L, Keledjian KM, Zhang AH et al. Induced TRPC1 expression sensitizes intestinal epithelial cells to apoptosis by inhibiting NF-kappaB activation through Ca2+ influx. Biochem J 2006; 397: 77–87.
Marasa BS, Xiao L, Rao JN, Zou T, Liu L, Wang J et al. Induced TRPC1 expression increases protein phosphatase 2A sensitizing intestinal epithelial cells to apoptosis through inhibition of NF-kappaB activation. Am J Physiol Cell Physiol 2008; 294: C1277–C1287.
Denmeade SR, Isaacs JT . The SERCA pump as a therapeutic target: making a "smart bomb" for prostate cancer. Cancer Biol Ther 2005; 4: 14–22.
Roti G, Carlton A, Ross KN, Markstein M, Pajcini K, Su AH et al. Complementary genomic screens identify SERCA as a therapeutic target in NOTCH1 mutated cancer. Cancer Cell 2013; 23: 390–405.
Feng M, Grice DM, Faddy HM, Nguyen N, Leitch S, Wang Y et al. Store-independent activation of Orai1 by SPCA2 in mammary tumors. Cell 2010; 143: 84–98.
Wang Q, Teng J, Shen B, Zhang W, Guo Y, Su X et al. Characterization of kinesin-like proteins in silkworm posterior silk gland cells. Cell Res 2010; 20: 713–727.
Wang Q, Chen L, Shen B, Liu Y, Chen J, Teng J . The tau-like protein in silkworm (Bombyx mori) induces microtubule bundle formation. Front Biosci (Elite Ed) 2012; 4: 998–1008.
Chen QQ, Zhang W, Chen XF, Bao YJ, Wang J, Zhu WZ . Electrical field stimulation induces cardiac fibroblast proliferation through the calcineurin-NFAT pathway. Can J Physiol Pharmacol 2012; 90: 1611–1622.
Stokke MK, Hougen K, Sjaastad I, Louch WE, Briston SJ, Enger UH et al. Reduced SERCA2 abundance decreases the propensity for Ca2+ wave development in ventricular myocytes. Cardiovasc Res 2010; 86: 63–71.
Acknowledgements
We thank Weizhong Zhu (Nantong University) for providing with the Adenovirus containing GFP-tagged NFATc3; Zhili Li (Peking University Medical College), Xiaogai Yang (Peking University Medical College) and Weiguo Zhu (Peking University Medical College) for providing us with Panc1, SW1990, PC3 and SW480 cell lines, respectively. We also extend our thanks to Zhen Cai and Chuanmao Zhang (Peking University) for assistance with instruments and antibodies. This work was supported by the National Natural Science Foundation of China (31471280, 31271424).
Author information
Authors and Affiliations
Corresponding authors
Ethics declarations
Competing interests
The authors declare no conflict of interest.
Additional information
Supplementary Information accompanies this paper on the Oncogene website
Rights and permissions
About this article
Cite this article
Chen, L., Xu, S., Xu, Y. et al. Cab45S promotes cell proliferation through SERCA2b inhibition and Ca2+ signaling. Oncogene 35, 35–46 (2016). https://doi.org/10.1038/onc.2015.56
Received:
Revised:
Accepted:
Published:
Issue date:
DOI: https://doi.org/10.1038/onc.2015.56
This article is cited by
-
Identification of stromal cell-derived factor 4 as a liquid biopsy-based diagnostic marker in solid cancers
Scientific Reports (2023)
-
Fibroblast CEBPD/SDF4 axis in response to chemotherapy-induced angiogenesis through CXCR4
Cell Death Discovery (2021)
-
Proteomics analysis of human intestinal organoids during hypoxia and reoxygenation as a model to study ischemia-reperfusion injury
Cell Death & Disease (2021)
-
Direct control of store-operated calcium channels by ultrafast laser
Cell Research (2021)
-
M-Phase Phosphoprotein 9 regulates ciliogenesis by modulating CP110-CEP97 complex localization at the mother centriole
Nature Communications (2018)


