Abstract
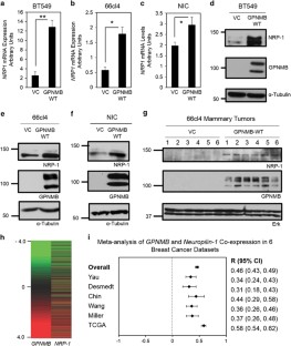
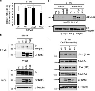
Glycoprotein nmb (GPNMB) promotes breast tumor growth and metastasis and its expression in tumor epithelium correlates with poor prognosis in breast cancer patients. Despite its biological and clinical significance, little is known regarding the molecular mechanisms engaged by GPNMB. Herein, we show that GPNMB engages distinct functional domains and mechanisms to promote primary tumor growth and metastasis. We demonstrate that neuropilin-1 (NRP-1) expression is increased in breast cancer cells that overexpress GPNMB. Interestingly, the GPNMB-driven increase in NRP-1 expression potentiated vascular endothelial growth factor signaling in breast cancer cells and was required for the growth, but not metastasis, of these cells in vivo. Interrogation of RNAseq data sets revealed a positive correlation between GPNMB and NRP-1 levels in human breast tumors. Furthermore, we ascribe pro-growth and pro-metastatic functions of GPNMB to its ability to bind α5β1 integrin and increase downstream signaling in breast cancer cells. We show that GPNMB enhances breast cancer cell adhesion to fibronectin, increases α5β1 expression and associates with this receptor through its RGD motif. GPNMB recruitment into integrin complexes activates Src and Fak signaling pathways in an RGD-dependent manner. Importantly, both the RGD motif and cytoplasmic tail of GPNMB are required to promote primary mammary tumor growth; however, only mutation of the RGD motif impaired the formation of lung metastases. Together, these findings identify novel and distinct molecular mediators of GPNMB-induced breast cancer growth and metastasis.
This is a preview of subscription content, access via your institution
Access options
Subscribe to this journal
Receive 50 print issues and online access
$259.00 per year
only $5.18 per issue
Buy this article
- Purchase on SpringerLink
- Instant access to the full article PDF.
USD 39.95
Prices may be subject to local taxes which are calculated during checkout







Similar content being viewed by others
References
Xu H, Eirew P, Mullaly SC, Aparicio S . The omics of triple-negative breast cancers. Clin Chem 2014; 60: 122–133.
Prat A, Adamo B, Cheang MC, Anders CK, Carey LA, Perou CM . Molecular characterization of basal-like and non-basal-like triple-negative breast cancer. Oncologist 2013; 18: 123–133.
Lehmann BD, Pietenpol JA . Identification and use of biomarkers in treatment strategies for triple-negative breast cancer subtypes. J Pathol 2014; 232: 142–150.
Rose AA, Grosset AA, Dong Z, Russo C, Macdonald PA, Bertos NR et al. Glycoprotein nonmetastatic B is an independent prognostic indicator of recurrence and a novel therapeutic target in breast cancer. Clin Cancer Res 2010; 16: 2147–2156.
Vaklavas C, Forero A . Management of metastatic breast cancer with second-generation antibody-drug conjugates: focus on glembatumumab vedotin (CDX-011, CR011-vcMMAE). BioDrugs 2014.
Keir CH, Vahdat LT . The use of an antibody drug conjugate, glembatumumab vedotin (CDX-011), for the treatment of breast cancer. Expert Opin Biol Ther 2012; 12: 259–263.
Bendell J, Saleh M, Rose AA, Siegel PM, Hart L, Sirpal S et al. A phase I/II study of the antibody-drug conjugate, glembatumumab vedotin (CDX-011 or CR011-vcMMAE) in patients with locally advanced or metastatic breast cancer. J Clin Oncol 2013; 32: 3619–3625.
Maric G, Rose AA, Annis MG, Siegel PM . Glycoprotein non-metastatic b (GPNMB): a metastatic mediator and emerging therapeutic target in cancer. Onco Targets Ther 2013; 6: 839–852.
Rose AA, Pepin F, Russo C, Abou Khalil JE, Hallet M, Siegel PM . Osteoactivin promotes breast cancer metastasis to bone. Mol Cancer Res 2007; 5: 1001–1014.
Rose AA, Annis MG, Dong Z, Pepin F, Hallet M, Park M et al. ADAM10 releases a soluble form of the GPNMB/Osteoactivin extracellular domain with angiogenic properties. PLoS One 2010; 5: e12093.
Furochi H, Tamura S, Mameoka M, Yamada C, Ogawa T, Hirasaka K et al. Osteoactivin fragments produced by ectodomain shedding induce MMP-3 expression via ERK pathway in mouse NIH-3T3 fibroblasts. FEBS Lett 2007; 581: 5743–5750.
Hoashi T, Sato S, Yamaguchi Y, Passeron T, Tamaki K, Hearing VJ . Glycoprotein nonmetastatic melanoma protein b, a melanocytic cell marker, is a melanosome-specific and proteolytically released protein. FASEB J 2010; 24: 1616–1629.
Shikano S, Bonkobara M, Zukas PK, Ariizumi K . Molecular cloning of a dendritic cell-associated transmembrane protein, DC-HIL, that promotes RGD-dependent adhesion of endothelial cells through recognition of heparan sulfate proteoglycans. J Biol Chem 2001; 276: 8125–8134.
Sheng MH, Wergedal JE, Mohan S, Lau KH . Osteoactivin is a novel osteoclastic protein and plays a key role in osteoclast differentiation and activity. FEBS Lett 2008; 582: 1451–1458.
Tomihari M, Hwang SH, Chung JS, Cruz PD, Ariizumi K . Gpnmb is a melanosome-associated glycoprotein that contributes to melanocyte/keratinocyte adhesion in a RGD-dependent fashion. Exp Dermatol 2009; 18: 586–595.
Bradshaw JM . The Src, Syk, and Tec family kinases: distinct types of molecular switches. Cell Signal 2010; 22: 1175–1184.
Chung JS, Bonkobara M, Tomihari M, Cruz PD, Ariizumi K . Binding of DC-HIL to dermatophytic fungi induces tyrosine phosphorylation and potentiates antigen presenting cell function. J Immunol 2009; 183: 5190–5198.
Theos AC, Watt B, Harper DC, Janczura KJ, Theos SC, Herman KE et al. The PKD domain distinguishes the trafficking and amyloidogenic properties of the pigment cell protein PMEL and its homologue GPNMB. Pigment Cell Melanoma Res 2013; 26: 470–486.
Bagri A, Tessier-Lavigne M, Watts RJ . Neuropilins in tumor biology. Clin Cancer Res 2009; 15: 1860–1864.
Goel HL, Mercurio AM . VEGF targets the tumour cell. Nat Rev Cancer 2013; 13: 871–882.
Lamagna C, Aurrand-Lions M, Imhof BA . Dual role of macrophages in tumor growth and angiogenesis. J Leukoc Biol 2006; 80: 705–713.
Bachelder RE, Crago A, Chung J, Wendt MA, Shaw LM, Robinson G et al. Vascular endothelial growth factor is an autocrine survival factor for neuropilin-expressing breast carcinoma cells. Cancer Res 2001; 61: 5736–5740.
Cao Y, Wang L, Nandy D, Zhang Y, Basu A, Radisky D et al. Neuropilin-1 upholds dedifferentiation and propagation phenotypes of renal cell carcinoma by activating Akt and sonic hedgehog axes. Cancer Res 2008; 68: 8667–8672.
Wey JS, Gray MJ, Fan F, Belcheva A, McCarty MF, Stoeltzing O et al. Overexpression of neuropilin-1 promotes constitutive MAPK signalling and chemoresistance in pancreatic cancer cells. Br J Cancer 2005; 93: 233–241.
Parikh AA, Liu WB, Fan F, Stoeltzing O, Reinmuth N, Burns CJ et al. Expression and regulation of the novel vascular endothelial growth factor receptor neuropilin-1 by epidermal growth factor in human pancreatic carcinoma. Cancer 2003; 98: 720–729.
Missan DS, DiPersio M . Integrin control of tumor invasion. Crit Rev Eukaryot Gene Expr 2012; 22: 309–324.
Desgrosellier JS, Cheresh DA . Integrins in cancer: biological implications and therapeutic opportunities. Nat Rev Cancer 2010; 10: 9–22.
Miao HQ, Lee P, Lin H, Soker S, Klagsburn M . Neuropilin-1 expression by tumor cells promotes tumor angiogenesis and progression. FASEB J 2000; 14: 2532–2539.
Wang L, Dutta SK, Kojima T, Xu X, Khosravi-Far R, Ekker SC et al. Neuropilin-1 modulates p53/caspases axis to promote endothelial cell survival. PLoS One 2007; 2: e1161.
Cao Y, E G, Wang E, Pal K, Dutta SK, Bar-Sagi D et al. VEGF exerts an angiogenesis-independent function in cancer cells to promote their malignant progression. Cancer Res 2012; 72: 3912–3918.
Staton CA, Shaw LA, Valluru M, Hoh L, Koay I, Cross SS et al. Expression of class 3 semaphorins and their receptors in human breast neoplasia. Histopathology 2011; 59: 274–282.
Humphries MJ, Olden K, Yamada KM . A synthetic peptide from fibronectin inhibits experimental metastasis of murine melanoma cells. Science 1986; 233: 467–470.
Ganguly KK, Pal S, Moulik S, Chatterjee A . Integrins and metastasis. Cell Adh Migr 2013; 7: 251–261.
Sheng MH, Wergedal JE, Mohan S, Amoui M, Baylink DJ, Lau KH . Targeted overexpression of osteoactivin in cells of osteoclastic lineage promotes osteoclastic resorption and bone loss in mice. PLoS One 2012; 7: e35280.
Moussa FM, Hisijara IA, Sondag GR, Scott EM, Frara N, Abdelmagid SM et al. Osteoactivin promotes osteoblast adhesion through HSPG and αVβ1 integrin. J Cell Biochem 2014; 115: 1243–1253.
Arjonen A, Alanko J, Veltel S, Ivaska J . Distinct recycling of active and inactive beta1 integrins. Traffic 2012; 13: 610–625.
Le Borgne R, Planque N, Martin P, Dewitte F, Saule S, Hoflack B . The AP-3-dependent targeting of the melanosomal glycoprotein QNR-71 requires a di-leucine-based sorting signal. J Cell Sci 2001; 114: 2831–2841.
Bonifacino JS, Traub LM . Signals for sorting of transmembrane proteins to endosomes and lysosomes. Annu Rev Biochem 2003; 72: 395–447.
Sondag GR, Salihoglu S, Lababidi SL, Crowder DC, Moussa FM, Abdelmagid SM et al. Osteoactivin induces transdifferentiation of C2C12 myoblasts into osteoblasts. J Cell Physiol 2014; 229: 955–966.
Ursini-Siegel J, Hardy WR, Zuo D, Lam SH, Sanguin-Gendreau V, Cardiff RD et al. ShcA signalling is essential for tumour progression in mouse models of human breast cancer. EMBO J 2008; 27: 910–920.
Ngan E, Northey JJ, Brown CM, Ursini-Siegel J, Siegel PM . A complex containing LPP and alpha-actinin mediates TGFbeta-induced migration and invasion of ErbB2-expressing breast cancer cells. J Cell Sci 2013; 126: 1981–1991.
Northey JJ, Dong Z, Ngan E, Kaplan A, Hardy WR, Pawson T et al. Distinct phosphotyrosine-dependent functions of the ShcA adaptor protein are required for transforming growth factor beta (TGFbeta)-induced breast cancer cell migration, invasion, and metastasis. J Biol Chem 2013; 288: 5210–5222.
Tabaries S, Dong Z, Annis MG, Omeroglu A, Pepin F, Ouellet V et al. Claudin-2 is selectively enriched in and promotes the formation of breast cancer liver metastases through engagement of integrin complexes. Oncogene 2011; 30: 1318–1328.
Miller LD, Smeds J, George J, Vega VB, Vergara L, Ploner A et al. An expression signature for p53 status in human breast cancer predicts mutation status, transcriptional effects, and patient survival. Proc Natl Acad Sci USA 2005; 102: 13550–13555.
Wang Y, Klijn JG, Sieuwerts AM, Look MP, Yang F, Talantov D et al. Gene-expression profiles to predict distant metastasis of lymph-node-negative primary breast cancer. Lancet 2005; 365: 671–679.
Chin K, DeVries S, Fridlyand J, Spellman PT, Roydasgupta R, Kuo WL et al. Genomic and transcriptional aberrations linked to breast cancer pathophysiologies. Cancer Cell 2006; 10: 529–541.
Desmedt C, Piette F, Loi S, Wang Y, Lallemand F, Haibe-Kains B et al. Strong time dependence of the 76-gene prognostic signature for node-negative breast cancer patients in the TRANSBIG multicenter independent validation series. Clin Cancer Res 2007; 13: 3207–3214.
van de Vijver MJ, He YD, van't Veer LJ, Dai H, Hart AA, Voskuil DW et al. A gene-expression signature as a predictor of survival in breast cancer. N Engl J Med 2002; 347: 1999–2009.
Yau C, Esserman L, Moore DH, Waldman F, Sninsky J, Benz CC . A multigene predictor of metastatic outcome in early stage hormone receptor-negative and triple-negative breast cancer. Breast Cancer Res 2010; 12: R85.
Acknowledgements
We thank members of the Siegel laboratory for their thoughtful discussions regarding the current work and are also grateful to Dr Josie Ursini-Siegel for her critical reading of the manuscript. We acknowledge the Goodman Cancer Research Centre histology core facility (McGill University) for routine histological services. GM acknowledges studentship support from the Canadian Institutes for Health Research (CIHR). PMS was supported by the Fonds de recherche en santé du Québec (FRSQ) research scholar program (Junior 2) and is currently a McGill University William Dawson Scholar. This research was supported solely by a grant from the CIHR (MOP-119401).
Author information
Authors and Affiliations
Corresponding author
Ethics declarations
Competing interests
The authors declare no conflict of interest.
Additional information
Supplementary Information accompanies this paper on the Oncogene website
Supplementary information
Rights and permissions
About this article
Cite this article
Maric, G., Annis, M., Dong, Z. et al. GPNMB cooperates with neuropilin-1 to promote mammary tumor growth and engages integrin α5β1 for efficient breast cancer metastasis. Oncogene 34, 5494–5504 (2015). https://doi.org/10.1038/onc.2015.8
Received:
Revised:
Accepted:
Published:
Issue date:
DOI: https://doi.org/10.1038/onc.2015.8
This article is cited by
-
Downregulation of glycoprotein non-metastatic melanoma protein B prevents high glucose-induced angiogenesis in diabetic retinopathy
Molecular and Cellular Biochemistry (2023)
-
GPNMB: a potent inducer of immunosuppression in cancer
Oncogene (2022)
-
Expression pattern and prognostic impact of glycoprotein non-metastatic B (GPNMB) in triple-negative breast cancer
Scientific Reports (2021)
-
Understanding the role of integrins in breast cancer invasion, metastasis, angiogenesis, and drug resistance
Oncogene (2021)
-
Anti-inflammatory role of Gpnmb in adipose tissue of mice
Scientific Reports (2021)


