Abstract
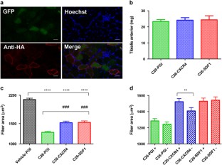
Cancer cachexia is a life-threatening syndrome that affects most patients with advanced cancers and causes severe body weight loss, with rapid depletion of skeletal muscle. No treatment is available. We analyzed microarray data sets to identify a subset of genes whose expression is specifically altered in cachectic muscles of Yoshida hepatoma-bearing rodents but not in those with diabetes, disuse, uremia or fasting. Ingenuity Pathways Analysis indicated that three genes belonging to the C-X-C motif chemokine receptor 4 (CXCR4) pathway were downregulated only in muscles atrophying because of cancer: stromal cell-derived factor 1 (SDF1), adenylate cyclase 7 (ADCY7), and p21 protein-activated kinase 1 (PAK1). Notably, we found that, in the Rectus Abdominis muscle of cancer patients, the expression of SDF1 and CXCR4 was inversely correlated with that of two ubiquitin ligases induced in muscle wasting, atrogin-1 and MuRF1, suggesting a possible clinical relevance of this pathway. The expression of all main SDF1 isoforms (α, β, γ) also declined in Tibialis Anterior muscle from cachectic mice bearing murine colon adenocarcinoma or human renal cancer and drugs with anticachexia properties restored their expression. Overexpressing genes of this pathway (that is, SDF1 or CXCR4) in cachectic muscles increased the fiber area by 20%, protecting them from wasting. Similarly, atrophying myotubes treated with either SDF1α or SDF1β had greater total protein content, resulting from reduced degradation of overall long-lived proteins. However, inhibiting CXCR4 signaling with the antagonist AMD3100 did not affect protein homeostasis in atrophying myotubes, whereas normal myotubes treated with AMD3100 showed time- and dose-dependent reductions in diameter, until a plateau, and lower total protein content. This further confirms the involvement of a saturable pathway (that is, CXCR4). Overall, these findings support the idea that activating the CXCR4 pathway in muscle suppresses the deleterious wasting associated with cancer.
This is a preview of subscription content, access via your institution
Access options
Subscribe to this journal
Receive 50 print issues and online access
$259.00 per year
only $5.18 per issue
Buy this article
- Purchase on SpringerLink
- Instant access to the full article PDF.
USD 39.95
Prices may be subject to local taxes which are calculated during checkout








Similar content being viewed by others
Abbreviations
- ADCY7:
-
adenylate cyclase 7
- BWL:
-
body weight loss
- CSA:
-
cross-sectional area
- CXCR4:
-
C-X-C chemokine receptor type 4
- FoxO:
-
Forkhead box-containing, subfamily O
- GPCR:
-
G protein-coupled receptor
- IL6:
-
interleukin 6
- MuRF1:
-
muscle RING finger protein 1
- PAK1:
-
p21 protein-activated kinase 1
- SDF1:
-
stromal cell-derived factor 1
- TA:
-
Tibialis Anterior
- TNFα:
-
tumor necrosis factor-α.
References
Fearon K, Strasser F, Anker SD, Bosaeus I, Bruera E, Fainsinger RL et al. Definition and classification of cancer cachexia: an international consensus. Lancet Oncol 2011; 12: 489–495.
Tisdale MJ . Mechanisms of cancer cachexia. Physiol Rev 2009; 89: 381–410.
Ovesen L, Allingstrup L, Hannibal J, Mortensen EL, Hansen OP . Effect of dietary counseling on food intake, body weight, response rate, survival, and quality of life in cancer patients undergoing chemotherapy: a prospective, randomized study. J Clin Oncol 1993; 11: 2043–2049.
Scott HR, McMillan DC, Crilly A, McArdle CS, Milroy R . The relationship between weight loss and interleukin 6 in non-small-cell lung cancer. Br J Cancer 1996; 73: 1560–1562.
Fearon KC, McMillan DC, Preston T, Winstanley FP, Cruickshank AM, Shenkin A . Elevated circulating interleukin-6 is associated with an acute-phase response but reduced fixed hepatic protein synthesis in patients with cancer. Ann Surg 1991; 213: 26–31.
Kuroda K, Nakashima J, Kanao K, Kikuchi E, Miyajima A, Horiguchi Y et al. Interleukin 6 is associated with cachexia in patients with prostate cancer. Urology 2007; 69: 113–117.
Oka M, Yamamoto K, Takahashi M, Hakozaki M, Abe T, Iizuka N et al. Relationship between serum levels of interleukin 6, various disease parameters and malnutrition in patients with esophageal squamous cell carcinoma. Cancer Res 1996; 56: 2776–2780.
Jatoi A, Dakhil SR, Nguyen PL, Sloan JA, Kugler JW, Rowland KM Jr. et al. A placebo-controlled double blind trial of etanercept for the cancer anorexia/weight loss syndrome: results from N00C1 from the North Central Cancer Treatment Group. Cancer 2007; 110: 1396–1403.
Wiedenmann B, Malfertheiner P, Friess H, Ritch P, Arseneau J, Mantovani G et al. A multicenter, phase II study of infliximab plus gemcitabine in pancreatic cancer cachexia. J Support Oncol 2008; 6: 18–25.
Zhang L, Pan J, Dong Y, Tweardy DJ, Garibotto G, Mitch WE . Stat3 activation links a C/EBPdelta to myostatin pathway to stimulate loss of muscle mass. Cell Metab 2013; 18: 368–379.
Lecker SH, Jagoe RT, Gilbert A, Gomes M, Baracos V, Bailey J et al. Multiple types of skeletal muscle atrophy involve a common program of changes in gene expression. FASEB J 2004; 18: 39–51.
Sandri M, Sandri C, Gilbert A, Skurk C, Calabria E, Picard A et al. Foxo transcription factors induce the atrophy-related ubiquitin ligase atrogin-1 and cause skeletal muscle atrophy. Cell 2004; 117: 399–412.
Zhao J, Brault JJ, Schild A, Cao P, Sandri M, Schiaffino S et al. FoxO3 coordinately activates protein degradation by the autophagic/lysosomal and proteasomal pathways in atrophying muscle cells. Cell Metab 2007; 6: 472–483.
Gomes MD, Lecker SH, Jagoe RT, Navon A, Goldberg AL . Atrogin-1, a muscle-specific F-box protein highly expressed during muscle atrophy. Proc Natl Acad Sci USA 2001; 98: 14440–14445.
Bodine SC, Latres E, Baumhueter S, Lai VK, Nunez L, Clarke BA et al. Identification of ubiquitin ligases required for skeletal muscle atrophy. Science 2001; 294: 1704–1708.
Zheng H, Fu G, Dai T, Huang H . Migration of endothelial progenitor cells mediated by stromal cell-derived factor-1alpha/CXCR4 via PI3K/Akt/eNOS signal transduction pathway. J Cardiovasc Pharmacol 2007; 50: 274–280.
Feng Y, Broder CC, Kennedy PE, Berger EA . HIV-1 entry cofactor: functional cDNA cloning of a seven-transmembrane, G protein-coupled receptor. Science 1996; 272: 872–877.
Hernandez PA, Gorlin RJ, Lukens JN, Taniuchi S, Bohinjec J, Francois F et al. Mutations in the chemokine receptor gene CXCR4 are associated with WHIM syndrome, a combined immunodeficiency disease. Nat Genet 2003; 34: 70–74.
Debnath B, Xu S, Grande F, Garofalo A, Neamati N . Small molecule inhibitors of CXCR4. Theranostics 2013; 3: 47–75.
Janowski M . Functional diversity of SDF-1 splicing variants. Cell Adh Migr 2009; 3: 243–249.
Chong SW, Nguyet LM, Jiang YJ, Korzh V . The chemokine Sdf-1 and its receptor Cxcr4 are required for formation of muscle in zebrafish. BMC Dev Biol 2007; 7: 54.
Leal MA, Fickel SR, Sabillo A, Ramirez J, Vergara HM, Nave C et al. The Role of Sdf-1alpha signaling in Xenopus laevis somite morphogenesis. Dev Dyn 2014; 243: 509–526.
Bobadilla M, Sainz N, Abizanda G, Orbe J, Rodriguez JA, Paramo JA et al. The CXCR4/SDF1 axis improves muscle regeneration through MMP-10 activity. Stem Cells Dev 2014; 23: 1417–1427.
Melchionna R, Di Carlo A, De Mori R, Cappuzzello C, Barberi L, Musaro A et al. Induction of myogenic differentiation by SDF-1 via CXCR4 and CXCR7 receptors. Muscle Nerve 2010; 41: 828–835.
Pretto F, Ghilardi C, Moschetta M, Bassi A, Rovida A, Scarlato V et al. Sunitinib prevents cachexia and prolongs survival of mice bearing renal cancer by restraining STAT3 and MuRF-1 activation in muscle. Oncotarget 2015; 6: 3043–3054.
Toledo M, Penna F, Busquets S, Lopez-Soriano FJ, Argiles JM . Distinct behaviour of sorafenib in experimental cachexia-inducing tumours: the role of STAT3. PLoS One 2014; 9: e113931.
Wang H, Zeng X, Fan Z, Lim B . RhoH plays distinct roles in T-cell migrations induced by different doses of SDF1 alpha. Cell Signal 2010; 22: 1022–1032.
Argiles JM, Busquets S, Stemmler B, Lopez-Soriano FJ . Cancer cachexia: understanding the molecular basis. Nat Rev Cancer 2014; 14: 754–762.
Yu L, Cecil J, Peng SB, Schrementi J, Kovacevic S, Paul D et al. Identification and expression of novel isoforms of human stromal cell-derived factor 1. Gene 2006; 374: 174–179.
Pillarisetti K, Gupta SK . Cloning and relative expression analysis of rat stromal cell derived factor-1 (SDF-1)1: SDF-1 alpha mRNA is selectively induced in rat model of myocardial infarction. Inflammation 2001; 25: 293–300.
Toschi A, Severi A, Coletti D, Catizone A, Musaro A, Molinaro M et al. Skeletal muscle regeneration in mice is stimulated by local overexpression of V1a-vasopressin receptor. Mol Endocrinol 2011; 25: 1661–1673.
Piccirillo R, Goldberg AL . The p97/VCP ATPase is critical in muscle atrophy and the accelerated degradation of muscle proteins. EMBO J 2012; 31: 3334–3350.
Burns JM, Summers BC, Wang Y, Melikian A, Berahovich R, Miao Z et al. A novel chemokine receptor for SDF-1 and I-TAC involved in cell survival, cell adhesion, and tumor development. J Exp Med 2006; 203: 2201–2213.
White ME, Allen CE, Dayton WR . Effect of sera from fed and fasted pigs on proliferation and protein turnover in cultured myogenic cells. J Anim Sci 1988; 66: 34–40.
Bedard N, Jammoul S, Moore T, Wykes L, Hallauer PL, Hastings KE et al. Inactivation of the ubiquitin-specific protease 19 deubiquitinating enzyme protects against muscle wasting. FASEB J 2015; 29: 3889–3898.
Dewys WD, Begg C, Lavin PT, Band PR, Bennett JM, Bertino JR et al. Prognostic effect of weight loss prior to chemotherapy in cancer patients. Eastern Cooperative Oncology Group. Am J Med 1980; 69: 491–497.
Overington JP, Al-Lazikani B, Hopkins AL . How many drug targets are there? Nat Rev Drug Discov 2006; 5: 993–996.
Navegantes LC, Migliorini RH, do Carmo Kettelhut I . Adrenergic control of protein metabolism in skeletal muscle. Curr Opin Clin Nutr Metab Care 2002; 5: 281–286.
Minetti GC, Feige JN, Rosenstiel A, Bombard F, Meier V, Werner A et al. Galphai2 signaling promotes skeletal muscle hypertrophy, myoblast differentiation, and muscle regeneration. Sci Signal 2011; 4: ra80.
White JP, Wrann CD, Rao RR, Nair SK, Jedrychowski MP, You JS et al. G protein-coupled receptor 56 regulates mechanical overload-induced muscle hypertrophy. Proc Natl Acad Sci USA 2014; 111: 15756–15761.
Porporato PE, Filigheddu N, Reano S, Ferrara M, Angelino E, Gnocchi VF et al. Acylated and unacylated ghrelin impair skeletal muscle atrophy in mice. J Clin Invest 2013; 123: 611–622.
Bennani-Baiti N, Walsh D . Animal models of the cancer anorexia-cachexia syndrome. Support Care Cancer 2011; 19: 1451–1463.
He WA, Berardi E, Cardillo VM, Acharyya S, Aulino P, Thomas-Ahner J et al. NF-kappaB-mediated Pax7 dysregulation in the muscle microenvironment promotes cancer cachexia. J Clin Invest 2013; 123: 4821–4835.
Perez AL, Bachrach E, Illigens BM, Jun SJ, Bagden E, Steffen L et al. CXCR4 enhances engraftment of muscle progenitor cells. Muscle Nerve 2009; 40: 562–572.
Mines MA, Goodwin JS, Limbird LE, Cui FF, Fan GH . Deubiquitination of CXCR4 by USP14 is critical for both CXCL12-induced CXCR4 degradation and chemotaxis but not ERK ativation. J Biol Chem 2009; 284: 5742–5752.
Boldajipour B, Mahabaleshwar H, Kardash E, Reichman-Fried M, Blaser H, Minina S et al. Control of chemokine-guided cell migration by ligand sequestration. Cell 2008; 132: 463–473.
Sun X, Cheng G, Hao M, Zheng J, Zhou X, Zhang J et al. CXCL12/CXCR4/CXCR7 chemokine axis and cancer progression. Cancer Metastasis Rev 2010; 29: 709–722.
Steen A, Schwartz TW, Rosenkilde MM . Targeting CXCR4 in HIV cell-entry inhibition. Mini Rev Med Chem 2009; 9: 1605–1621.
Lecker SH, Goldberg AL, Mitch WE . Protein degradation by the ubiquitin-proteasome pathway in normal and disease states. J Am Soc Nephrol 2006; 17: 1807–1819.
Wiegant J, van Hall T, van der Burg M, Colombo M, Tanke HJ, Offringa R et al. Application of multicolor fluorescence in situ hybridization analysis for detection of cross-contamination and in vitro progression in commonly used murine tumor cell lines. Cancer Genet Cytogenet 2002; 139: 126–132.
Acknowledgements
We are grateful to the Italian Association for Cancer Research (AIRC Start-UP 11423 to RP and AIRC-IG 14532 and AIRC 12182 to RG) and the Union under the Marie Curie International Reintegration Grant (PIRG08-GA-2010-277008 to RP). LO is the recipient of a training research fellowship from 'Fondazione Veronesi' and of a grant from FISM (2012/B/10). AR is the recipient of a fellowship from 'Fondazione Eugenio Morandi'. We thank JD Baggott for help with the editing.
Author information
Authors and Affiliations
Corresponding author
Ethics declarations
Competing interests
The authors declare no conflict of interest.
Additional information
Supplementary Information accompanies this paper on the Oncogene website
Supplementary information
Rights and permissions
About this article
Cite this article
Martinelli, G., Olivari, D., Re Cecconi, A. et al. Activation of the SDF1/CXCR4 pathway retards muscle atrophy during cancer cachexia. Oncogene 35, 6212–6222 (2016). https://doi.org/10.1038/onc.2016.153
Received:
Revised:
Accepted:
Published:
Issue date:
DOI: https://doi.org/10.1038/onc.2016.153
This article is cited by
-
Identification of C3 and FN1 as potential biomarkers associated with progression and prognosis for clear cell renal cell carcinoma
BMC Cancer (2021)
-
Identification of CXCL11 as part of chemokine network controlling skeletal muscle development
Cell and Tissue Research (2021)
-
Defective angiogenesis in CXCL12 mutant mice impairs skeletal muscle regeneration
Skeletal Muscle (2019)


