Abstract
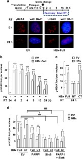
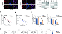
Hepatitis B virus X protein (HBx) contributes to the development of hepatocellular carcinoma (HCC), probably by regulating activities of many host or viral proteins through protein–protein interactions. In this study, we identified poly(ADP-ribose) polymerase (PARP1), a crucial factor in DNA repair, as an HBx-interacting protein using a proteomics approach. Coimmunoprecipitation and proximity ligation assays confirmed the binding and colocalization of HBx and PARP1 in the nucleus. The carboxyl-terminus of HBx protein bound to the catalytic domain of PARP1, and this binding reduced the enzymatic activity of PARP1 in both in vitro and in vivo assays. HBx interrupted the binding of PARP1 to Sirt6, which catalyzes the mono-ADP-ribosylation required for DNA repair. Consistently, overexpression of HBx inhibited the clearance of γH2AX DNA repair foci generated under oxidative stress in Chang liver cells. Recruitment of the DNA repair complex to the site-specific double-strand breaks was inhibited in the presence of HBx, when measured by laser microirradiation assay and damage-specific chromatin immunoprecipitation assays. Consequently, HBx increased signs of DNA damage such as accumulation of 8-hydroxy-2′-deoxyguanosine and comet formation, which were reversed by overexpression of PARP1 and/or Sirt6. Finally, the interaction between PARP1 and Sirt6 was markedly lower in the livers of HBx-transgenic mice and specimens obtained from HCC patients to compare with the corresponding control. Our data suggest that the physical interaction of HBx and PARP1 accelerates DNA damage by inhibiting recruitment of the DNA repair complex to the damaged DNA sites, which may lead to the onset of hepatocarcinogenesis.
This is a preview of subscription content, access via your institution
Access options
Subscribe to this journal
Receive 50 print issues and online access
$259.00 per year
only $5.18 per issue
Buy this article
- Purchase on SpringerLink
- Instant access to the full article PDF.
USD 39.95
Prices may be subject to local taxes which are calculated during checkout







Similar content being viewed by others
References
Bosch FX, Ribes J, Díaz M, Cléries R . Primary liver cancer: worldwide incidence and trends. Gastroenterology 2004; 127: S5–S16.
Ng SA, Lee C . Hepatitis B virus X gene and hepatocarcinogenesis. J Gastroenterol 2011; 46: 974–990.
Xu C, Zhou W, Wang Y, Qiao L . Hepatitis B virus-induced hepatocellular carcinoma. Cancer Lett 2014; 345: 216–222.
Kew MC . Hepatitis B virus x protein in the pathogenesis of hepatitis B virus-induced hepatocellular carcinoma. J Gastroenterol Hepatol 2011; 26: 144–152.
Paterlini P, Poussin K, Kew M, Franco D, Brechot C et al. Selective accumulation of the X transcript of hepatitis B virus in patients negative for hepatitis B surface antigen with hepatocellular carcinoma. Hepatology 1995; 21: 313–321.
Hoare J, Henkler F, Dowling JJ, Errington W, Goldin RD, Fish D et al. Subcellular localisation of the X protein in HBV infected hepatocytes. J Med Virol 2001; 64: 419–426.
Jackson SP, Bartek J . The DNA-damage response in human biology and disease. Nature 2009; 461: 1071–1078.
van Gent DC, Hoeijmakers JH, Kanaar R . Chromosomal stability and the DNA double-stranded break connection. Nat Rev Genet 2001; 2: 196–206.
Higgs MR, Chouteau P, Lerat H . 'Liver let die': oxidative DNA damage and hepatotropic viruses. J Gen Virol 2014; 95: 991–1004.
Bolukbas C, Bolukbas FF, Horoz M, Aslan M, Celik H, Erel O . Increased oxidative stress associated with the severity of the liver disease in various forms of hepatitis B virus infection. BMC Infect Dis 2005; 5: 95.
Fujita N, Sugimoto R, Ma N, Tanaka H, Iwasa M, Kobayashi Y et al. Comparison of hepatic oxidative DNA damage in patients with chronic hepatitis B and C. J Viral Hepat 2008; 15: 498–507.
Shimoda R, Nagashima M, Sakamoto M, Yamaguchi N, Hirohashi S, Yokota J et al. Increased formation of oxidative DNA damage, 8-hydroxydeoxyguanosine, in human livers with chronic hepatitis. Cancer Res 1994; 54: 3171–3172.
Gehrke R, Brauchle MA, Reifenberg K, Hildt E, Gruetzner U, Schmitz V et al. Accumulation of 8-hydroxy-2'-deoxyguanosine adducts in HBx recombinant HepG2 cells and HBx transgenic mice. Digestion 2004; 70: 117–126.
van de Klundert MA, van Hemert FJ, Zaaijer HL, Kootstra NA . The hepatitis B virus x protein inhibits thymine DNA glycosylase initiated base excision repair. PLoS One 2012; 7: e48940.
Jia L, Wang XW, Harris CC . Hepatitis B virus X protein inhibits nucleotide excision repair. Int J Cancer 1999; 80: 875–879.
Lee TH, Elledge SJ, Butel JS . Hepatitis B virus X protein interacts with a probable cellular DNA repair protein. J Virol 1995; 69: 1107–1114.
Becker SA1, Lee TH, Butel JS, Slagle BL . Hepatitis B virus X protein interferes with cellular DNA repair. J Virol 1998; 72: 266–272.
Qadri I, Fatima K, AbdeL-Hafiz H . Hepatitis B virus X protein impedes the DNA repair via its association with transcription factor, TFIIH. BMC Microbiol 2011; 11: 48.
Dantzer F, Schreiber V, Niedergang C, Trucco C, Flatter E, De La Rubia G et al. Involvement of poly(ADP-ribose) polymerase in base excision repair. Biochimie 1999; 81: 69–75.
Sousa FG, Matuo R, Soares DG, Escargueil AE, Henriques JA, Larsen AK et al. PARPs and the DNA damage response. Carcinogenesis 2012; 33: 1433–1440.
de Murcia JM, Niedergang C, Trucco C, de Murcia JM1, Niedergang C, Trucco C et al. Requirement of poly(ADP-ribose) polymerase in recovery from DNA damage in mice and in cells. Proc Natl Acad Sci USA 1997; 94: 7303–7307.
Piskunova TS, Yurova MN, Ovsyannikov AI, Semenchenko AV, Zabezhinski MA, Popovich IG et al. Deficiency in poly(ADP-ribose) polymerase-1 (PARP-1) accelerates aging and spontaneous carcinogenesis in mice. Curr Gerontol Geriatr Res 2008. 754190.
Mao Z, Hine C, Tian X, Van Meter M, Au M, Vaidya A et al. SIRT6 promotes DNA repair under stress by activating PARP1. Science 2011; 332: 1443–1446.
Nomura F, Yaguchi M, Togawa A, Miyazaki M, Isobe K, Miyake M et al. Enhancement of poly-adenosine diphosphate-ribosylation in human hepatocellular carcinoma. J Gastroenterol Hepatol 2000; 15: 529–535.
Shimizu S, Nomura F, Tomonaga T, Sunaga M, Noda M, Ebara M et al. Expression of poly(ADP-ribose) polymerase in human hepatocellular carcinoma and analysis of biopsy specimens obtained under sonographic guidance. Oncol Rep 2004; 12: 821–825.
Iizuka N, Tsunedomi R, Tamesa T, Okada T, Sakamoto K, Hamaguchi T et al. Involvement of c-myc-regulated genes in hepatocellular carcinoma related to genotype-C hepatitis B virus. J Cancer Res Clin Oncol 2006; 132: 473–481.
Ko HL, Ren EC . Novel poly (ADP-ribose) polymerase 1 binding motif in hepatitis B virus core promoter impairs DNA damage repair. Hepatology 2011; 54: 1190–1198.
Dandri M, Burda MR, Bürkle A, Zuckerman DM, Will H, Rogler CE et al. Increase in de novo HBV DNA integrations in response to oxidative DNA damage or inhibition of poly(ADP-ribosyl)ation. Hepatology 2002; 35: 217–223.
Deng B, Fang J, Zhang X, Qu L, Cao Z, Wang B . Role of gelsolin in cell proliferation and invasion of human hepatocellular carcinoma cells. Gene 2015; 571: 292–297.
Maul RS, Song Y, Amann KJ, Gerbin SC, Pollard TD, Chang DD . EPLIN regulates actin dynamics by cross-linking and stabilizing filaments. J Cell Biol 2003; 160: 399–407.
Weber KL, Fischer RS, Fowler VM . Tmod3 regulates polarized epithelial cell morphology. J Cell Sci 2007; 120: 3625–3632.
Liu H, Xu L, He H, Zhu Y, Liu J, Wang S et al. Hepatitis B virus X protein promotes hepatoma cell invasion and metastasis by stabilizing Snail protein. Cancer Sci 2012; 103: 2072–2081.
Lara-Pezzi E, Roche S, Andrisani OM, Sánchez-Madrid F, López-Cabrera M . The hepatitis B virus HBx protein induces adherens junction disruption in a src-dependent manner. Oncogene 2001; 20: 3323–3331.
Sala A, La Rocca G, Burgio G, Kotova E, Di Gesù D, Collesano M et al. The nucleosome-remodeling ATPase ISWI is regulated by poly-ADP-ribosylation. PLoS Biol 2008; 6: e252.
Abd Elmageed ZY, Naura AS, Errami Y, Zerfaoui M . The poly(ADP-ribose) polymerases (PARPs): new roles in intracellular transport. Cell Signal 2012; 24: 1–8.
Di Giammartino DC, Shi Y, Manley JL . PARP1 represses PAP and inhibits polyadenylation during heat shock. Mol Cell 2013; 49: 7–17.
Kraus WL . Transcriptional control by PARP-1: chromatin modulation, enhancer-binding, coregulation, and insulation. Curr Opin Cell Biol 2008; 20: 294–302.
Lee MH, Na H, Kim EJ, Lee HW, Lee MO . Poly(ADP-ribosyl)ation of p53 induces gene-specific transcriptional repression of MTA1. Oncogene 2012; 31: 5099–5107.
Lönn P, van der Heide LP, Dahl M, Hellman U, Heldin CH, Moustakas A . PARP-1 attenuates Smad-mediated transcription. Mol Cell 2010; 40: 521–532.
Lu H, Wang X, Li T, Urvalek AM, Yu L, Li J et al. Identification of poly (ADP-ribose) polymerase-1 (PARP-1) as a novel Kruppel-like factor 8-interacting and -regulating protein. J Biol Chem 2011; 286: 20335–20344.
McCord RA, Michishita E, Hong T, Berber E, Boxer LD, Kusumoto R et al. SIRT6 stabilizes DNA-dependent protein kinase at chromatin for DNA double-strand break repair. Aging 2009; 1: 109–121.
Kaidi A, Weinert BT, Choudhary C, Jackson SP . Human SIRT6 promotes DNA end resection through CtIP deacetylation. Science 2010; 329: 1348–1353.
Toiber D, Erdel F, Bouazoune K, Silberman DM, Zhong L, Mulligan P et al. SIRT6 recruits SNF2H to DNA break sites, preventing genomic instability through chromatin remodeling. Mol Cell 2013; 51: 454–468.
Zhang ZG, Qin CY . Sirt6 suppresses hepatocellular carcinoma cell growth via inhibiting the extracellular signal-regulated kinase signaling pathway. Mol Med Rep 2014; 9: 882–888.
Marquardt JU, Fischer K, Baus K, Kashyap A, Ma S, Krupp M et al. Sirtuin-6-dependent genetic and epigenetic alterations are associated with poor clinical outcome in hepatocellular carcinoma patients. Hepatology 2013; 58: 1054–1064.
Min L, Ji Y, Bakiri L, Qiu Z, Cen J, Chen X et al. Liver cancer initiation is controlled by AP-1 through SIRT6-dependent inhibition of survivin. Nat Cell Biol 2012; 14: 1203–1211.
Srisuttee R, Koh SS, Kim SJ, Malilas W, Boonying W, Cho IR et al. Hepatitis B virus X (HBX) protein upregulates β-catenin in a human hepatic cell line by sequestering SIRT1 deacetylase. Oncol Rep 2012; 28: 276–282.
Na TY, Shin YK, Roh KJ, Kang SA, Hong I, Oh SJ et al. Liver X receptor mediates hepatitis B virus X protein-induced lipogenesis in hepatitis B virus-associated hepatocellular carcinoma. Hepatology 2009; 49: 1122–1131.
Yoo YG, Cho S, Park S, Lee MO . The carboxy-terminus of the hepatitis B virus X protein is necessary and sufficient for the activation of hypoxia-inducible factor-1alpha. FEBS Lett 2004; 577: 121–126.
Min S, Jo S, Lee HS, Chae S, Lee JS, Ji JH et al. ATM-dependent chromatin remodeler Rsf-1 facilitates DNA damage checkpoints and homologous recombination repair. Cell Cycle 2014; 13: 666–677.
Soo Lee N, Jin Chung H, Kim HJ, Yun Lee S, Ji JH, Seo Y et al. TRAIP/RNF206 is required for recruitment of RAP80 to sites of DNA damage. Nat Commun 2016; 7: 10463.
Seluanov A, Mittelman D, Pereira-Smith OM, Wilson JH, Gorbunova V . DNA end joining becomes less efficient and more error-prone during cellular senescence. Proc Natl Acad Sci USA 2004; 101: 7624–9629.
Acknowledgements
This work was supported by grants from NRF-2014R1A2A1A10052265, the National R&D Program for Cancer Control, Ministry of Health & Welfare, Korea (1220110) and the Bio & Medical Technology Development Program (2012M3A9B6055338).
Author information
Authors and Affiliations
Corresponding author
Ethics declarations
Competing interests
The authors declare no conflict of interest.
Additional information
Supplementary Information accompanies this paper on the Oncogene website
Supplementary information
Rights and permissions
About this article
Cite this article
Na, TY., Ka, NL., Rhee, H. et al. Interaction of hepatitis B virus X protein with PARP1 results in inhibition of DNA repair in hepatocellular carcinoma. Oncogene 35, 5435–5445 (2016). https://doi.org/10.1038/onc.2016.82
Received:
Revised:
Accepted:
Published:
Issue date:
DOI: https://doi.org/10.1038/onc.2016.82
This article is cited by
-
Analysis of mutations in DNA damage repair pathway gene in Chinese patients with hepatocellular carcinoma
Scientific Reports (2022)
-
The HBx–CTTN interaction promotes cell proliferation and migration of hepatocellular carcinoma via CREB1
Cell Death & Disease (2019)
-
Hepatitis B virus X protein promotes DNA damage propagation through disruption of liver polyploidization and enhances hepatocellular carcinoma initiation
Oncogene (2019)
-
Comet assay: an essential tool in toxicological research
Archives of Toxicology (2016)


