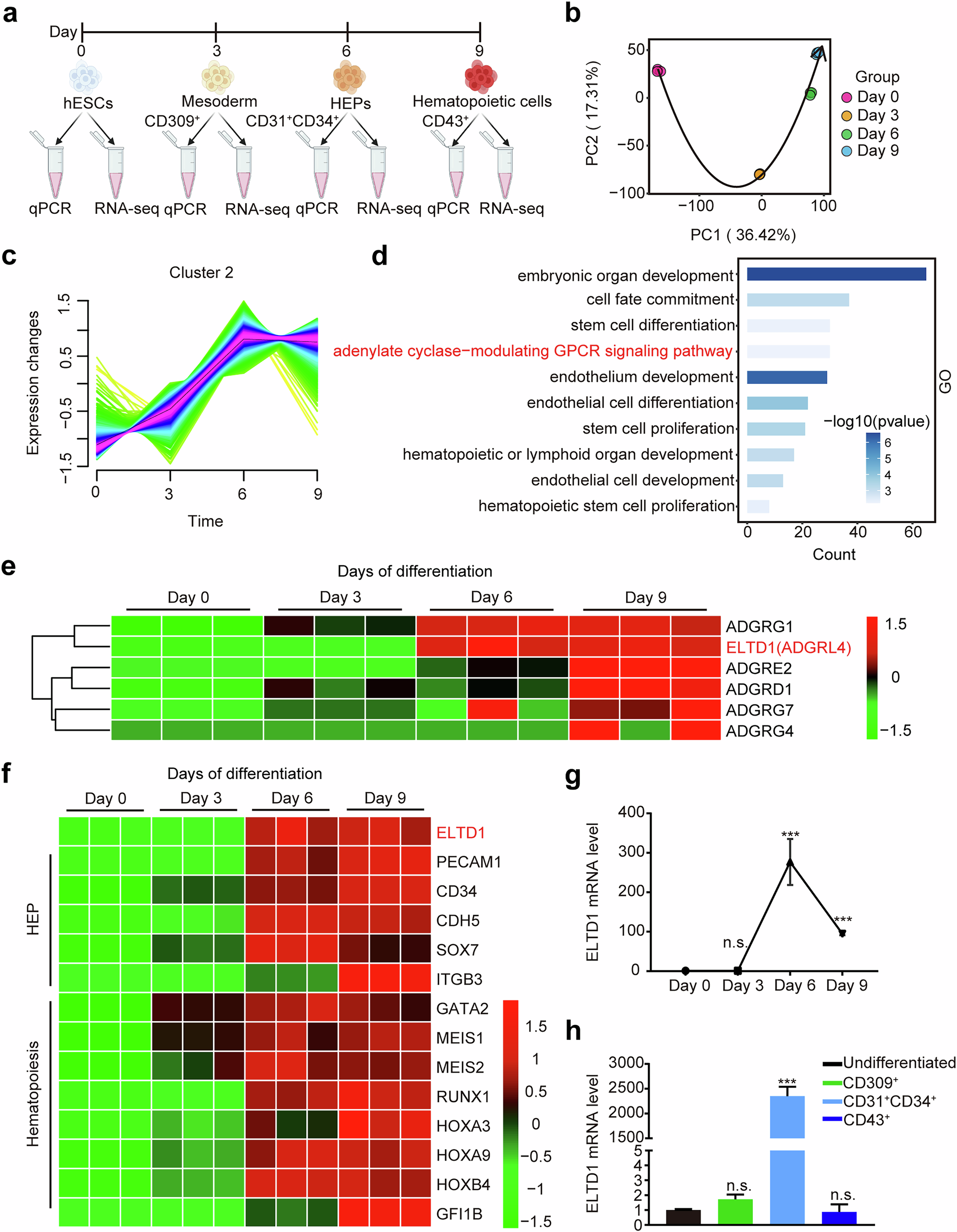
Fig. 1: ELTD1 is a potential regulator of HEPs during early hematopoietic differentiation of hESCs.

a A schematic overview of early hematopoietic differentiation process from hESCs and our experimental workflow. The process typically begins with the formation of mesoderm, followed by the emergence of HEPs, which eventually give rise to hematopoietic cells. b Principal component analysis (PCA) was applied to the RNA-seq dataset to visualize the overall similarities and differences in gene expression profiles across various time points. c Mfuzz analysis identified the patterns of gene expression in the time-course datasets of cluster 2. d GO analysis was performed to identify the significantly enriched biological processes in cluster 2. e A heatmap of dynamic aGPCR expression levels in the enriched GPCR signaling pathway during early hematopoietic differentiation from hESCs. f A heatmap showing dynamic gene expression associated with HEPs (for example, PECAM1 and CD34) and hematopoiesis (for example, GATA2 and RUNX1) during early hematopoietic differentiation from hESCs. g Time course analysis of ELTD1 mRNA level with qPCR during hESC hematopoietic differentiation. Results are shown as mean ± s.d.; n = 3. n.s., not significant, *P < 0.05, **P < 0.01, ***P < 0.001, compared with the day 0 group. h qPCR analysis of ELTD1 mRNA levels in undifferentiated hESCs, sorted CD309+ mesoderm, sorted CD31+CD34+ HEPs and sorted CD43+ hematopoietic cells derived from hESCs. Results are shown as mean ± s.d.; n = 3. n.s., not significant, *P < 0.05, **P < 0.01, ***P < 0.001, compared with the undifferentiated group.