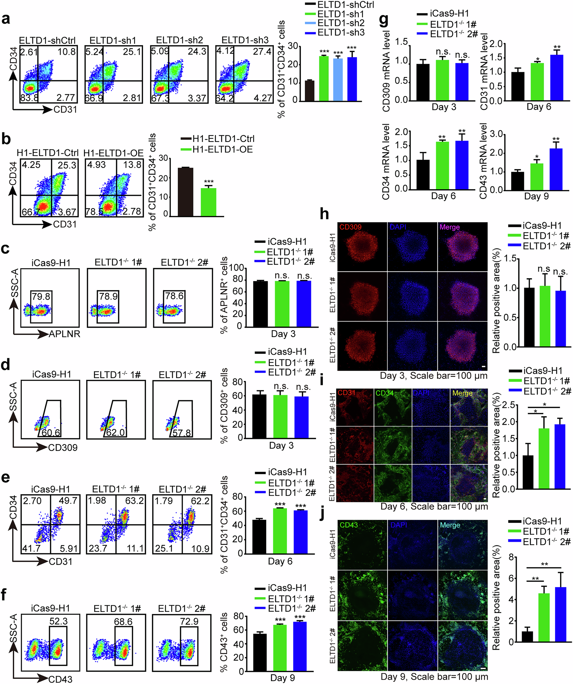
Fig. 2: ELTD1 suppression enhances hematopoietic differentiation of hESCs.

a Flow cytometry analysis of HEPs at day 6 of early hematopoietic differentiation. The percentage of CD31+CD34+ cells was quantified to assess the efficiency of HEP formation. Results are shown as mean ± s.d.; n = 3. n.s., not significant, *P < 0.05, **P < 0.01, ***P < 0.001, compared with the ELTD1-shControl (shCtrl) group. b Flow cytometry analysis of HEPs at day 6 of early hematopoietic differentiation. The percentage of CD31+CD34+ cells was quantified to assess the efficiency of HEP formation. Results are shown as mean ± s.d.; n = 3. n.s., not significant, *P < 0.05, **P < 0.01, ***P < 0.001, compared with the H1-ELTD1-Ctrl group. c Flow cytometry analysis of APLNR+ mesoderm cells at day 3 of early hematopoietic differentiation. Results are shown as mean ± s.d.; n = 3. n.s., not significant, *P < 0.05, **P < 0.01, ***P < 0.001, compared with the iCas9-H1 group. d Flow cytometry analysis of CD309+ mesoderm cells at day 3 of early hematopoietic differentiation. Results are shown as mean ± s.d.; n = 3. n.s., not significant, *P < 0.05, **P < 0.01, ***P < 0.001, compared with the iCas9-H1 group. e Flow cytometry analysis of HEPs at day 6 of early hematopoietic differentiation. The percentage of CD31+CD34+ cells was quantified to assess the efficiency of HEP formation. Results are shown as mean ± s.d.; n = 3. n.s., not significant, *P < 0.05, **P < 0.01, ***P < 0.001, compared with the iCas9-H1 group. f Flow cytometry analysis of hematopoietic cells at day 9 of early hematopoietic differentiation. The percentage of CD43+ cells was quantified to assess the proportion of hematopoietic cells. Results are shown as mean ± s.d.; n = 3. n.s., not significant, *P < 0.05, **P < 0.01, ***P < 0.001, compared with the iCas9-H1 group. g qPCR analysis of CD309 and APLNR at day 3, CD31 and CD34 at day 6, and CD43 at day 9 of early hematopoietic differentiation. Results are shown as mean ± s.d.; n = 3. n.s., not significant, *P < 0.05, **P < 0.01, ***P < 0.001, compared with the iCas9-H1 group. h Representative immunostaining of CD309+ (red) mesoderm cells and quantification of positive area (%) at day 3 of early hematopoietic differentiation. Nuclei were counterstained with DAPI (blue). Scale bar, 100 μm. Results are shown as mean ± s.d.; n = 3. n.s., not significant, *P < 0.05, **P < 0.01, ***P < 0.001, compared with the iCas9-H1 group. i Representative immunostaining of CD31+ (red) and CD34+ (green) HEPs and quantification of positive area (%) at day 6 of early hematopoietic differentiation. Nuclei were counterstained with DAPI (blue). Scale bar, 100 μm. Results are shown as mean ± s.d.; n = 3. n.s., not significant, *P < 0.05, **P < 0.01, ***P < 0.001, compared with the iCas9-H1 group. j Representative immunostaining of CD43+ (green) hematopoietic cells and quantification of positive area (%) at day 9 of early hematopoietic differentiation. Nuclei were counterstained with DAPI (blue). Scale bar, 100 μm. Results are shown as mean ± s.d.; n = 3. n.s., not significant, *P < 0.05, **P < 0.01, ***P < 0.001, compared with the iCas9-H1 group.