Abstract
In subclinical hypothyroidism, the levels of serum thyroid-stimulating hormone (TSH) are positively correlated with insulin resistance; however, the precise mechanism is unclear. Except for thyroid follicular epithelial cells, macrophages express the highest levels of TSHR. Thus, we speculate that TSH may promote insulin resistance by triggering macrophage inflammation. Here we established a mouse model of TSH receptor (Tshr) myeloid-specific knockout (TshrMKO) and found that TshrMKO mice showed improvement on high-fat diet-induced obesity and insulin resistance compared with wild-type mice (Tshrf/f). In addition, TshrMKO mice exhibited decreased infiltration and M1 polarization of macrophages in liver, adipose and skeletal muscle. Co-culture experiments proved that Tshr-deficient macrophages decreased gluconeogenesis in hepatocytes but increased glucose uptake in adipocytes and skeletal muscle cells by improving the insulin signaling pathway. Mechanistically, increased TSH levels in subclinical hypothyroidism promoted the secretion of cytokines IL-1α, IL-1β and IL-6 by inducing macrophage M1 polarization, which upregulated EGR1 to transcriptionally activate LCN2 and SOCS3 in insulin target cells, thereby exacerbating insulin resistance. These effects could be reversed by IL-1 and IL-6 blockers IL-1RA and IL-6ST. Thus, we provided mechanistic insights into the predisposition to insulin resistance in subclinical hypothyroidism and revealed the role of TSH in metabolic disorders.
Similar content being viewed by others
Introduction
Subclinical hypothyroidism (SH) is characterized by increased serum thyroid-stimulating hormone (TSH) levels with normal free thyroxine (also known as Tetraiodothyronine, T4) levels1. The incidence of SH varies among populations, ranging from 3% to 15%, with a higher incidence associated with increasing age, female sex and a suboptimal iodine status2,3. SH is caused by autoimmune thyroid disease in the majority of cases4. Patients can be asymptomatic and, therefore, undiagnosed and untreated, leading to important adverse events5,6. Hypothyroidism has been well recognized to be accompanied by insulin resistance. Traditionally, this is attributed to the decreased thyroid hormone levels in these patients7. However, patients with SH also have an elevated risk of insulin resistance or type 2 diabetes mellitus (T2DM)8,9,10. Individual changes in TSH, even within the normal reference range, are an additional risk factor of T2DM11. In SH, thyroid hormone levels remain normal and only TSH levels are increased. This suggests that TSH may play a critical role in insulin resistance independent of its effect on thyroid hormones.
In the hypothalamus–pituitary–thyroid axis, TSH, also known as thyrotropin, is widely known for its traditional function of stimulating thyroid hormone synthesis and secretion from the thyroid gland12. In addition to thyroid follicular cells expressing high levels of TSH receptor (TSHR), other types of cell also express TSHR, including macrophages13. This suggests that its function is not limited to controlling thyroid function. Previous studies have indicated that the levels of hypersensitive C-reactive protein are significantly higher in patients with SH than in controls with normal thyroid function14, which are decreased after treatment with l-thyroxine15,16. Moreover, increased TSH levels can promote macrophage M1 polarization17 and activate macrophage inflammation by G13- and G15-dependent pathways13. TSH can also aggravate atherosclerosis by promoting macrophage inflammation in plaques18. M1-polarized macrophages have been shown to be critically involved in insulin resistance19,20. Therefore, we speculate whether increased TSH levels can aggravate insulin resistance in SH by promoting macrophage M1 polarization.
In the present study, we tested the above scientific hypothesis by demonstrating the causal relationship between TSH and insulin resistance using myeloid-specific Tshr-deficient mice. Specifically, TSH promoted the synthesis and secretion of IL-1α, IL-1β and IL-6 by inducing macrophage M1 polarization. These cytokines upregulated EGR1 expression in hepatocytes, adipocytes and skeletal myocytes to transcriptionally activate its downstream targets LCN2 and SOCS3, thus aggravating insulin resistance in SH.
Materials and methods
Further information about the materials and methods, including statistical analyses, is included in the online Supplementary Information. Information about chemical and biological reagents (Supplementary Table 2), antibodies (Supplementary Table 3), primer and siRNA sequences (Supplementary Tables 4–6) and patients with SH and healthy controls (Supplementary Table 7) is also included in the online Supplementary Information.
Results
A mouse model of myeloid Tshr deficiency is established
Given that TSH exerts its biological function by interacting with its receptor (TSHR), we first analyzed the expression of TSHR in different types of tissues or cells using the human protein atlas database. The results showed that TSHR expression was the highest in thyroid follicular cells, followed by macrophages (Supplementary Fig. 1a). Next, we validated this finding in C57BL/6N mice using quantitative real-time polymerase chain reaction (qRT-PCR) and western blotting assays, showing that TSHR expression in macrophages was much higher than that of adipose tissue, skeletal muscle and liver (Supplementary Fig. 1b,c). To determine the effect of the TSH–TSHR signaling pathway in macrophages on insulin sensitivity, we intercrossed mice bearing a conditional loxP-flanked (‘floxed’) allele of Tshr (Tshrf/f, used as a wild-type control) with the Lysozyme 2-Cre (Lyz2-Cre) line13 to create myeloid-specific Tshr-knockout (TshrMKO) C57BL/6N mice (Supplementary Fig. 1d). TshrMKO mice were born in a Mendelian ratio, and no defective developmental phenotypes were observed between genotypes.
We next performed western blotting analysis and immunofluorescent staining to demonstrate that TSHR was efficiently ablated in bone-marrow-derived macrophages (BMDMs) from TshrMKO mice (Fig. 1a and Supplementary Fig. 1e). Moreover, we detected TSHR protein levels in liver, adipose tissue, skeletal muscle, brain, testis and ovary of TshrMKO and Tshrf/f mice by western blotting analysis. The results showed that its levels in these samples were very low and not significantly different between TshrMKO and Tshrf/f mice (Supplementary Fig. 2a). This essentially rules out the possibility that off-target effects can affect metabolic parameters. In addition, to further exclude the possibility that thyroid hormones interfere with the endpoints of TshrMKO mice, we measured the levels of T3, free T4 and TSH in liver, adipose, skeletal muscle tissue and serum of TshrMKO and Tshrf/f mice by enzyme-linked immunosorbent assay (ELISA) and did not find a significant difference in these indicators between TshrMKO and Tshrf/f mice (Supplementary Fig. 2b–d). We also examined thyroid hormone receptor α (THRα) levels in liver, adipose and skeletal muscle tissues of these mice by western blotting analysis and similarly failed to find significant differences between TshrMKO and Tshrf/f mice (Supplementary Fig. 2e). These findings, taken together, indicate that Tshr knockout in myeloid cells has no effect on thyroid function in mice.
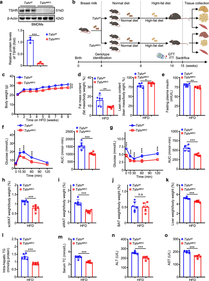
a The protein levels of TSHR in BMDMs from TshrMKO mice and age-matched Tshrf/f littermates were determined by western blotting analysis (n = 3). b Schedule of the experiment. TshrMKO mice and age- and sex-matched Tshrf/f littermates (male, 6 weeks old) were fed a HFD for 9 weeks. GTT and ITT were tested at 14 weeks of age. At 15 weeks of age, tissues were collected. c Growth curves of body weight in HFD-fed TshrMKO and Tshrf/f mice (n = 6). d EchoMRI was used to measure the percentage of fat (left) and lean (right) body mass in HFD-fed TshrMKO and Tshrf/f mice (n = 6). e The levels of fasting plasma insulin were measured in the above mice after 8-h fasting (n = 6). f GTT (left) and area under the curve (AUC, right) in HFD-fed TshrMKO and Tshrf/f mice (n = 6). g ITT (left) and AUC (right) in HFD-fed TshrMKO and Tshrf/f mice (n = 6). Two groups of mice on HFD for 9 weeks were euthanized after 8-h fasting. h–k The percentages of scWAT (h), eWAT (i), BAT (j) and liver weights to body weight (k) in HFD-fed TshrMKO and Tshrf/f mice (n = 6). l–o Intrahepatic TG contents (l) as well as serum levels of total cholesterol (TC) (m), ALT (n) and AST (o) were measured using the respective commercial kits (n = 6). Data are presented as mean ± standard error of the mean (s.e.m.) (c, f and g) and as mean ± s.d. (a, d, e and h–o). *P < 0.05, **P < 0.01, ***P < 0.001; ns, not significant (two-way analysis of variance (ANOVA) for c, f and g; unpaired two-tailed Student’s t-test for a, d, e and h–o).
Myeloid Tshr deficiency protects against HFD-induced insulin resistance and glucose intolerance
TshrMKO mice and sex- and age-matched wild-type littermates (Tshrf/f mice) were fed with high-fat diet (HFD) beginning at 6 weeks of age. Glucose tolerance test (GTT) and insulin tolerance test (ITT) were measured at 14 weeks of age, and tissues of 15-week-old mice were then collected after euthanasia (Fig. 1b). After 9 weeks of HFD feeding, male TshrMKO mice exhibited lower body weights (Fig. 1c) and fat mass (Fig. 1d, left), accompanied by significantly increased total lean mass (Fig. 1d, right). However, there was no significant difference in food intake and water drinking between male TshrMKO and Tshrf/f mice (Supplementary Fig. 3a,b). Compared with male Tshrf/f mice, the levels of fasting insulin were decreased in HFD-fed male TshrMKO mice (Fig. 1e). Consistently, HFD-fed male TshrMKO mice showed greatly improved glucose tolerance (Fig. 1f) and insulin sensitivity (Fig. 1g) compared with male Tshrf/f mice. After euthanasia, we collected and weighed fat tissues from male TshrMKO and Tshrf/f mice. The results showed that, compared with male Tshrf/f mice, fat weights were significantly reduced in male TshrMKO mice, including subcutaneous white adipocyte tissue (scWAT) (Fig. 1h and Supplementary Fig. 4a) and epididymal white adipocyte tissue (eWAT) (Fig. 1i and Supplementary Fig. 4b). However, brown adipose tissue (BAT) did not significantly change between two groups (Fig. 1j and Supplementary Fig. 4c).
We next examined the effect of myeloid Tshr deficiency on lipid metabolism in the liver, and found that male TshrMKO mice had lower liver weights (Fig. 1k and Supplementary Fig. 4d) and intrahepatic triglyceride (TG) contents (Fig. 1l) than male Tshrf/f mice. Likewise, male TshrMKO mice also had lower levels of serum total cholesterol (Fig. 1m), alanine transaminase (ALT) (Fig. 1n) and aspartate transaminase (AST) (Fig. 1o) than male Tshrf/f mice. Expectedly, in comparison with female Tshrf/f mice, HFD-fed female TshrMKO mice exhibited phenotypic changes similar to those of male mice, including lower body weights (Supplementary Fig. 5a), consistent food intake (Supplementary Fig. 5b) and water drinking (Supplementary Fig. 5c), improved glucose tolerance (Supplementary Fig. 5d,e) and insulin sensitivity (Supplementary Fig. 5f,g). The above results suggest that the TSH–TSHR signaling pathway in macrophages plays a pivotal role in insulin resistance.
Myeloid Tshr deficiency improves insulin signaling pathway in HFD-fed mice
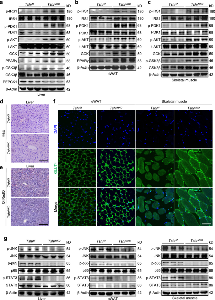
We extracted protein lysates from liver, eWAT and skeletal muscle tissues of HFD-fed male TshrMKO and Tshrf/f mice and determined the effect of myeloid Tshr deficiency on the activity of the insulin signaling pathway. As shown in Fig. 2a–c, we found that the levels of insulin signaling-related molecules such as phosphorylated insulin receptor substrate 1 (p-IRS1), phosphorylated phosphoinositide-dependent protein kinase 1 (p-PDK1), phosphorylated AKT (S473) (p-AKT) and glycolysis-associated glucokinase (GCK) were significantly increased in liver, eWAT and skeletal muscle tissues of TshrMKO mice compared with Tshrf/f mice. In addition, the levels of peroxisome proliferator-activated receptor γ (PPARγ) protein, which promotes conversion of glucose to fat stimulated by insulin, were obviously increased in liver and eWAT tissues of HFD-fed TshrMKO mice (Fig. 2a, b). Consistently, the levels of phosphorylated glycogen synthase kinase 3β (p-GSK3β), associated with glycogen synthesis, were upregulated in liver and skeletal muscle tissues of HFD-fed TshrMKO mice (Fig. 2a, c). The levels of phosphoenolpyruvate carboxykinase 1 (PEPCK1) as the rate-limiting enzyme of gluconeogenesis, which can be inhibited by insulin, were downregulated in liver tissues of HFD-fed TshrMKO mice (Fig. 2a).
TshrMKO mice and age-matched Tshrf/f littermates (male, 6 weeks old) were fed with HFD for 9 weeks. They were then euthanized upon insulin administration (1.5 U/kg) for 5 min after 8-h fasting. a–c Next, western blotting analysis was used to determine the levels of p-IRS1, IRS1, p-PDK1, PDK1, p-AKT, total AKT (t-AKT), GCK, PPARγ, p-GSK3β, GSK3β and PEPCK1 in liver tissues (a), the levels of p-IRS1, IRS1, p-PDK1, PDK1, p-AKT, t-AKT, GCK and PPARγ in eWAT (b) and the levels of p-IRS1, IRS1, p-PDK1, PDK1, p-AKT, t-AKT, GCK, p-GSK3β and GSK3β in skeletal muscle tissues (c). β-Actin was used as a loading control. d,e Representative H&E (d) and Oil Red O staining (e) of liver sections. Scale bars, 100 μm. f Representative immunofluorescence staining of GLUT4 (green) in eWAT and skeletal muscle sections. Nuclei were stained with DAPI (blue). Scale bars, 50 μm. g Western blotting analysis was used to determine the levels of p-JNK, p-p65 and p-STAT3 in liver, eWAT and skeletal muscle. β-Actin was used as a loading control.
On liver sections of HFD-fed male TshrMKO mice, the positive areas of lipid droplets (Fig. 2d and Supplementary Fig. 6a) and Oil Red O staining (Fig. 2e and Supplementary Fig. 6b) were significantly reduced in comparison with HFD-fed male Tshrf/f mice, indicating that TshrMKO mice were obviously protected from the HFD-induced hepatic steatosis. In addition, the membrane localization of GLUT4, a transporter protein important for glucose uptake controlled by insulin, was enhanced in eWAT and skeletal muscle tissues of HFD-fed male TshrMKO mice compared with HFD-fed male Tshrf/f mice (Fig. 2f and Supplementary Fig. 7). The above findings indicate that myeloid Tshr knockout effectively improves the intracellular insulin signaling pathway in liver, eWAT and skeletal muscle tissues of HFD-fed mice.
Under inflammatory activation, proinflammatory chemokines lead to the activation of c-Jun N-terminal kinase (JNK), nuclear factor kappa B (NF-κB) and signal transducer and activator of transcription 3 (STAT3) in liver, adipose and skeletal muscle cells, interfering with the normal insulin signaling pathway21,22,23,24,25,26,27,28. Thus, we examined the effect of myeloid Tshr deficiency on the levels of these insulin resistance-related molecules. The results showed that the levels of p-JNK, p-p65 and p-STAT3 were downregulated in liver, eWAT and skeletal muscle tissues of HFD-fed TshrMKO mice (Fig. 2g). Similarly, p-p65 staining in the nucleus of eWAT and skeletal muscle sections of TshrMKO mice was also distinctly reduced compared with Tshrf/f mice (Supplementary Fig. 8a–c). These results suggest that myeloid Tshr deficiency inhibits the inflammatory signaling pathway, further improving insulin resistance in HFD-fed mice.
Myeloid Tshr deficiency alleviates macrophage infiltration and M1 polarization in liver, adipose tissue and skeletal muscle of HFD-fed mice and improves insulin resistance
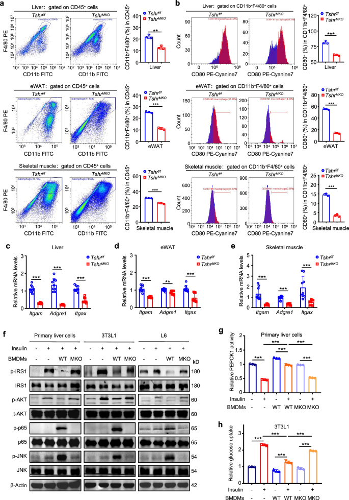
Macrophage M1 polarization is an important pathogenesis of insulin resistance19,29,30. To determine whether insulin resistance is associated with TSH-mediated macrophage infiltration and M1 polarization, we examined the changes in inflammatory cell infiltration of insulin target tissues. First, we observed that HFD-fed TshrMKO mice had less infiltration of immune cells in scWAT, eWAT and skeletal muscle except for BAT compared with Tshrf/f mice by hematoxylin and eosin (H&E) staining (Supplementary Fig. 9). Next, we used fluorescence-activated cell sorting analysis to determine the effect of myeloid Tshr deficiency on infiltration and M1 polarization of macrophages infiltrating into livers, eWAT and skeletal muscle. The results revealed that the quantity of both CD11b+F4/80+ macrophages and CD80+ M1-polarized macrophages was reduced in the above tissues of HFD-fed TshrMKO mice compared with Tshrf/f mice (Fig. 3a,b). Likewise, we demonstrated by immunofluorescence staining that eWAT and skeletal muscle of HFD-fed TshrMKO mice had less infiltrated CD11b+F4/80+ macrophages and CD11b+CD86+ M1-polarized macrophages than those of Tshrf/f mice (Supplementary Fig. 10). In addition, the mRNA levels of Itgam, Adgre1 and Itgax, which encode CD11b, F4/80 and CD11c, respectively, were also strikingly downregulated in liver, adipose tissue and skeletal muscle of TshrMKO mice compared with Tshrf/f mice (Fig. 3c–e), further supporting the above results. Collectively, myeloid Tshr deficiency reduces the infiltration and M1 polarization of macrophages, which maybe be involved in insulin resistance in HFD-fed mice.
Male TshrMKO mice and age-matched Tshrf/f littermates were fed with HFD for 9 weeks. Liver, eWAT and skeletal muscle were isolated from these mice. Flow cytometry was performed to analyze the effect of myeloid Tshr deficiency on macrophage infiltration and M1 polarization in liver, eWAT and skeletal muscle. a The percentage of CD11b+ F4/80+ macrophages from the CD45+ cell gate in liver, eWAT and skeletal muscle (n = 3). b The percentage of CD80+ macrophages from the CD11b+ F4/80+ cell gate in liver, eWAT and skeletal muscle (n = 3). The mRNA levels of Itgam, Adgre1 and Itgax in liver (c), eWAT (d) and skeletal muscle (e) were measured by qRT-PCR (n = 9). β-Actin was used as an internal control (n = 9). Primary hepatocytes, 3T3L1-differentiated adipocytes and L6-differentiated skeletal muscle cells were co-cultivated with Tshrf/f- or TshrMKO-derived BMDMs for 48 h and then stimulated with 100 nM insulin for 15 min. f Western blotting analysis was performed to determine the levels of p-IRS1, IRS1, p-AKT, t-AKT, p-p65, p65, p-JNK and JNK in primary hepatocytes, 3T3L1-differentiated adipocytes and L6-differentiated skeletal muscle cells. β-Actin was used as a loading control. g Relative PEPCK1 activity of primary hepatocytes with the indicated treatments (n = 3). h Relative glucose uptake of 3T3L1-differentiated adipocytes with the indicated treatments (n = 3). Data are presented as mean ± s.d. *P < 0.05, **P < 0.01, ***P < 0.001 (unpaired two-tailed Student’s t-test for a and b; one-way ANOVA for c–e, g and h).
It has been well established that macrophages contribute to insulin resistance in liver, adipose tissue and skeletal muscle via the secretion of cytokines and exosomes31,32. To examine the causal relationship of myeloid Tshr deficiency and insulin resistance, we isolated BMDMs from Tshrf/f or TshrMKO mice and constructed co-cultivation system with primary hepatocytes, 3T3L1-differentiated adipocytes or L6-differentiated skeletal muscle cells, respectively. In brief, BMDMs were plated in the upper chamber of transwells and insulin target cells in the lower chamber. The transwells with 0.4 µm pore size allowed the passage of only cytokines and exosomes, but the cells could not pass freely. The results showed that the levels of p-IRS1 and p-AKT were increased and the levels of p-p65 and p-JNK were decreased when primary hepatocytes, 3T3L1-differentiated adipocytes or L6-differentiated skeletal muscle cells were co-cultured with TshrMKO-derived BMDMs compared with Tshrf/f-derived BMDMs (Fig. 3f). Moreover, our data demonstrated that co-culture of primary hepatocytes with Tshrf/f-derived BMDMs reversed the inhibitory effect of insulin on the activity of PEPCK1, while this effect was significantly attenuated when primary hepatocytes were co-cultivated with TshrMKO-derived BMDMs (Fig. 3g). In addition, we found that the promoting effect of insulin on glucose uptake of adipocytes and skeletal muscle cells was dramatically impaired when they were co-cultivated with Tshrf/f-derived BMDMs, which could be restored by myeloid Tshr knockout (Fig. 3h and Supplementary Fig. 11). These results, taken together, suggest that cytokines or exosomes secreted from macrophages activated by the TSH–TSHR signaling pathway may be related to insulin resistance in HFD-fed mice.
TSH governs proinflammatory signaling and promotes the secretion of IL-1α, IL-1β and IL-6 in macrophages
To determine the effect of the TSH–TSHR signaling pathway on macrophages, inflammatory markers were examined in BMDMs by flow cytometry. The results showed that TshrMKO-derived BMDMs displayed significantly lower levels of CD80 and ROS than Tshrf/f-derived BMDMs (Fig. 4a, b), indicating that the M1 polarization of macrophages induced by TSH was blocked by Tshr knockout. Furthermore, to clarify the signaling pathways and specific molecules of macrophages stimulated by TSH, we performed mRNA sequencing and Gene Ontology (GO) term enrichment analysis in TshrMKO- and Tshrf/f-derived BMDMs. The results indicated that differential genes were enriched in the TNF signaling pathway, NF-κB signaling pathway and AGE–RAGE signaling pathway in diabetic complications (Supplementary Fig. 12a). Moreover, gene set enrichment analysis (GSEA) of mRNA sequencing data also indicated the activation of the TNF signaling pathway, NOD-like signaling pathway and cytokine–cytokine receptor interaction (Supplementary Fig. 12b). As supported, Tshr knockout significantly decreased the levels of p-p65 in TSH-treated BMDMs (Supplementary Fig. 13). Consistently, mRNA levels of many proinflammatory cytokines were substantially decreased in Tshr-deficient BMDMs compared with wild-type BMDMs (Fig. 4c), as supported by the results of qRT-PCR (Fig. 4d).
Tshrf/f- or TshrMKO-derived BMDMs were stimulated by 1 ng/mL TSH for 24 h, and flow cytometry was then performed to analyze the effects of myeloid Tshr deficiency on M1 polarization of macrophages and intracellular ROS levels. a CD80+ M1 macrophages from the CD11b+ F4/80+ cell gate (n = 3). b Intracellular ROS levels (left) and mean fluorescence intensity (MFI) of ROS (right) (n = 3). c A heatmap of the proinflammatory cytokines in Tshrf/f- or TshrMKO-derived BMDMs determined by mRNA sequencing. d The mRNA levels of the proinflammatory cytokines in the above BMDMs were measured by qRT-PCR. β-Actin was used as an internal control (n = 9). TshrMKO mice and age-matched Tshrf/f littermates (male, 6 weeks old) were fed with HFD for 9 weeks. Serum concentrations of IL-1α (e), IL-1β (f) and IL-6 (g) in these mice were then measured by ELISA (n = 6). h qRT-PCR assays were performed to determine mRNA levels of Il-1a, Il-1b and Il-6 in Tshrf/f- or TshrMKO-derived BMDMs stimulated by 1 ng/mL TSH for 24 h. β-Actin was used as an internal control (n = 3). Data are presented as mean ± s.d. **P < 0.01, ***P < 0.001 (unpaired two-tailed Student’s t-test for a, b and e–g; one-way ANOVA for d and h).
Our mRNA sequencing data also showed that the expression abundance of Il1r1, Il6ra and Tnfrsf1a/b in liver tissues was the highest among the receptors of the above cytokines (Supplementary Table 1). Furthermore, IL-1α, IL-1β, IL-6 and TNF have been indicated to aggravate insulin resistance33,34,35,36,37. Thus, we hypothesize that Il-1α, Il-1β, Il-6 and TNF may be responsible for hepatic insulin resistance caused by TSH-induced M1 polarized macrophages. Besides, serum concentrations of IL-1α, IL-1β and IL-6 in HFD-fed TshMKO mice were lower than those of Tshrf/f mice (Fig. 4e–g). However, there was no significant difference in the levels of TNF between two groups of mice (Supplementary Fig. 14). As supported, we also found by qRT-PCR and ELISA that the mRNA and protein levels of IL-1α, IL-1β and IL-6 were significantly decreased in liver and adipose skeletal muscle of TshrMKO mice compared with Tshrf/f mice (Supplementary Fig. 15a–f). To define the regulatory effect of TSH on Il-1a, Il-1b and Il-6 in macrophages, we conducted qRT-PCR assays and demonstrated that TSH substantially upregulated the mRNA levels of Il-1a, Il-1b and Il-6 in Tshrf/f-derived BMDMs, and this effect could be reversed by Tshr knockout (Fig. 4h). Collectively, our data indicate that TSH activates inflammatory signaling and promotes the secretion of IL-1α, IL-1β and IL-6 in macrophages, thus aggravating insulin resistance.
Myeloid Tshr deficiency improves HFD-induced metabolic disorders in liver
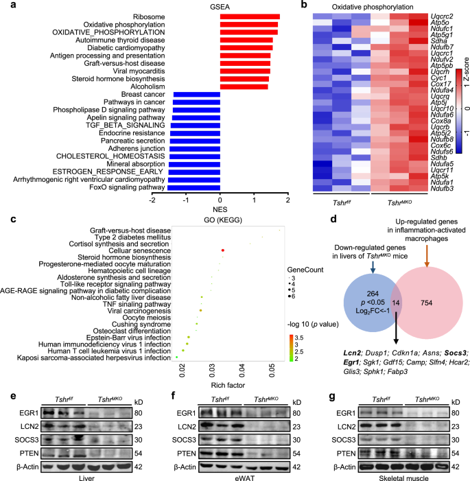
To clarify the mechanism by which TSH-activated macrophages aggravate insulin resistance in insulin target organs, we performed mRNA sequencing of liver tissues of HFD-fed Tshrf/f and TshrMKO mice, which were euthanized after 8-h fasting followed by insulin administration (1.5 U/kg) for 5 min. GSEA analysis of livers mRNA sequencing data indicated the activation of oxidative phosphorylation and the suppression of the FoxO signaling pathway in livers of HFD-fed TshrMKO mice compared with Tshrf/f mice (Fig. 5a). As supported, mRNA levels of oxidative phosphorylation-related genes were distinctly higher in livers of HFD-fed TshrMKO mice than those of Tshrf/f mice (Fig. 5b). GO enrichment analysis indicated that these differential genes were significantly enriched in T2DM, AGE–RAGE signaling pathway in diabetic complications and non-alcoholic fatty liver disease, which are metabolic disorders associated with insulin resistance38. In addition, the Toll-like receptor signaling pathway and TNF signaling pathway associated with inflammation were also enriched (Fig. 5c).
TshrMKO mice and age-matched Tshrf/f littermates (male, 6 weeks old) were fed with HFD for 9 weeks. They were then euthanized upon insulin administration (1.5 U/kg) for 5 min after 8 h fasting. a GSEA of mRNA sequencing data in livers of HFD-fed Tshrf/f and TshrMKO mice (n = 3). b A heatmap of the oxidative phosphorylation members in livers determined by mRNA sequencing (n = 3). c GO analysis of differential genes from mRNA sequencing data in livers of HFD-fed Tshrf/f and TshrMKO mice (n = 3). d A Venn diagram showing overlap of 264 downregulated genes in livers of TshrMKO mice and 754 upregulated genes in inflammation-activated macrophages. The protein levels of EGR1, SOCS3, LCN2 and PTEN in liver (e), eWAT (f) and skeletal muscle (g) of HFD-fed TshrMKO and Tshrf/f mice were determined by western blotting analysis. β-Actin was used as a loading control (n = 3).
To define the specific mechanism by which TSH-activated proinflammatory macrophages induces insulin resistance in liver, 264 downregulated differential genes in liver of TshrMKO mice were intersected with 754 upregulated differential genes in inflammation-activated macrophages39,40, thereby screening 14 genes (Fig. 5d). Among them, we targeted early growth response 1 (Egr1), lipocalin 2 (Lcn2) and suppressor of cytokine signaling 3 (Socs3), which were relatively high abundant in liver, adipose tissue and skeletal muscle based on human protein atlas and mouse genome informatics database and have been indicated to induce insulin resistance by suppressing the insulin signaling pathway41,42,43,44,45. More importantly, EGR146,47,48,49, LCN250 and SOCS351 could be upregulated by IL-1α, IL-1β and IL-6 in immune or cancer cells by activating the NF-κB or STAT3 signaling pathway. To validate the above mRNA sequencing results, we examined mRNA expression of Egr1, Lcn2 and Socs3 in liver, eWAT and skeletal muscle of HFD-fed Tshrf/f and TshrMKO mice and found that these molecules were significantly reduced in these tissues of HFD-fed TshrMKO mice compared with Tshrf/f mice (Supplementary Fig. 16). This was also supported by the results of western blotting (Fig. 5e–g). In addition, the levels of PTEN as a downstream target of EGR1 (ref. 52) were decreased in liver, eWAT and skeletal muscle of HFD-fed TshrMKO mice in comparison with Tshrf/f mice (Fig. 5e–g). These results demonstrate the regulatory effect of myeloid Tshr deficiency on EGR1, LCN2 and SOCS3 of insulin target tissues.
IL-1α, Il-1β and IL-6 from TSH-activated macrophages upregulate Egr1, Lcn2 and Socs3 and induce insulin resistance in hepatic, adipose and skeletal muscle cells
To clarify the causality relationship between cytokines IL-1α, IL-1β and IL-6 from macrophages and insulin resistance, we co-cultured primary hepatocytes with BMDMs and treated them with different combinations of insulin, TSH, IL-1 blocker IL-1RA or IL-6 blocker IL-6ST. The results showed that TSH decreased the levels of insulin signaling pathway-related molecules p-IRS1 and p-AKT while increasing the levels of insulin resistance-related molecules p-p65 and p-STAT3 (Fig. 6a). Expectedly, the protein levels of EGR1, LCN2, SOCS3 and PTEN were upregulated when primary hepatocytes were co-cultured with TSH-stimulated BMDMs, and this effect could be reversed by IL-1 blocker IL-1RA or IL-6 blocker IL-6ST (Fig. 6a), also supported by the results in differentiated 3T3-L1 adipocytes (Fig. 6b) and L6 skeletal muscle cells (Fig. 6c). In addition, we also observed that mRNA levels of Egr1, Lcn2, Socs3 and Pten were substantially upregulated in primary hepatocytes co-cultured with TSH-stimulated BMDMs, while this effect could also be reversed by IL-1RA or IL-6ST (Fig. 6d). The above findings indicate that cytokines IL-1α, IL-1β and IL-6 from TSH-activated macrophages upregulate the levels of EGR1, LCN2 and SOCS3 via the activation of NF-κB and STAT3 signaling pathways, thereby inducing insulin resistance in hepatic, adipose and skeletal muscle cells. However, the regulatory relationship among EGR1, LCN2 and SOCS3 is still unknown.
Primary hepatocytes, 3T3L1-differentiated adipocytes and L6-differentiated skeletal muscle cells were co-cultivated with wild-type BMDMs stimulated by 1 ng/mL TSH for 24 h and simultaneously treated by 10 ng/mL IL-1RA or IL-6ST for 48 h, followed by 100 nM insulin stimulation for 15 min. a–c The levels of p-IRS1, IRS1, p-AKT, t-AKT, p-p65, p65, p-STAT3, STAT3, EGR1, LCN2, SOCS3 and PTEN in primary hepatocytes (a), 3T3L1-differentiated adipocytes (b) and L6-differentiated skeletal muscle cells (c) were then determined by western blotting analysis. β-Actin was used as a loading control. d The mRNA levels of Egr1, Lcn2, Socs3 and Pten were determined by qRT-PCR in primary hepatocytes with the indicated treatments. β-Actin was used as an internal control (n = 3). Data are presented as mean ± s.d. ***P < 0.001 (one-way ANOVA for d).
EGR1 transcriptionally activates LCN2 and SOCS3 to aggravate insulin resistance
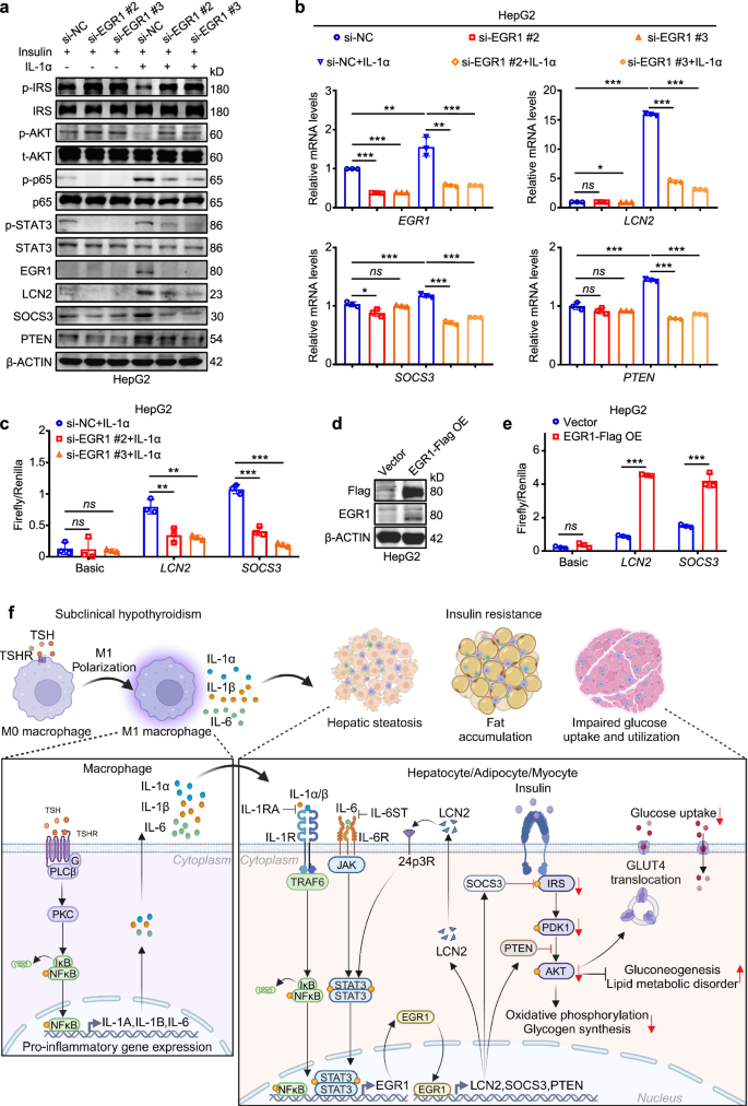
Using the JASPAR database, transcription factor EGR1 was predicted to bind to the promoters of LCN2 and SOCS3 (Supplementary Fig. 17a,b, top). It is suggested that EGR1 may transcriptionally regulate LCN2 and SOCS3, thereby impeding the insulin signaling pathway43,44,53,54. To prove this, we next knocked down EGR1 in HepG2 cells stimulated by insulin, and treated EGR1-knockdown cells and their control cells with IL-1α. The results showed that EGR1 knockdown reversed a decrease in the levels of p-IRS1 and p-AKT and an increase in the levels of p-p65, p-STAT3, LCN2, SOCS3 and PTEN induced by IL-1α (Fig. 7a). As expected, we found that EGR1 knockdown also reversed IL-1α-induced increase in the mRNA levels of LCN2, SOCS3 and PTEN (Fig. 7b). The above findings indicate that IL-1α-mediated upregulation of EGR1 promotes insulin resistance probably by transcriptionally activating LCN2, SOCS3 and PTEN.
EGR1-knockdown HepG2 cells and their control cells were treated with PBS or 10 ng/mL IL-1α for 48 h and then stimulated by 100 nM insulin for 15 min. a The levels of p-IRS1, IRS1, p-AKT, t-AKT, p-p65, p65, p-STAT3, STAT3, EGR1, LCN2, SOCS3 and PTEN were determined by western blotting analysis. b The mRNA levels of EGR1, LCN2, SOCS3 and PTEN in HepG2 cells with the indicated treatments (n = 3). c PGL3.0 plasmids inserted the promoter of LCN2 or SOCS3 were co-transfected with pRL-TK plasmid into EGR1-knockdown HepG2 cells or control cells, which were treated with 10 ng/mL IL-1α for 48 h. The promoter transcriptional activity of LCN2 and SOCS3 was determined by the dual-fluorescence reporter system (n = 3). d The protein levels of EGR1 and Flag in EGR1-overexpressing HepG2 cells or control cells. e PGL3.0 plasmids inserted the promoter of LCN2 or SOCS3 were co-transfected with pRL-TK plasmid into EGR1-overexpressing HepG2 cells or control cells. The promoter transcriptional activity of LCN2 and SOCS3 was determined by the dual-fluorescence reporter system. Luciferase activity was normalized to Renilla luciferase activity (n = 3). f A schematic model for TSH triggering macrophage inflammation to exacerbate insulin resistance in SH. Data are presented as mean ± s.d. *P < 0.05, **P < 0.01, ***P < 0.001; ns, not significant (one-way ANOVA for b, c and e).
To further determine the transcriptional regulatory effect of EGR1 on LCN2 and SOCS3, we inserted the promoter of LCN2 or SOCS3 into PGL3.0 plasmid and co-transfected them with pRL-TK plasmid in HepG2 cells (Supplementary Fig. 17a,b, bottom). We next performed the dual-fluorescence reporter assay and found that EGR1 knockdown dramatically decreased the promoter activity of LCN2 and SOCS3 compared with the control (Fig. 7c). We also ectopically expressed EGR1-Flag in HepG2 cells (Fig. 7d) and demonstrated that EGR1 overexpression expectedly increased the promoter activity of LCN2 and SOCS3 in HepG2 cells (Fig. 7e). Besides, we performed the chromatin immunoprecipitation assays to determine whether EGR1 directly binds to the promoters of LCN2 and SOCS3 in HepG2 cells. Immunoprecipitated chromosomal DNA was subjected to quantitative PCR using the primers that were designed to amplify different promoter regions of LCN2 and SOCS3 containing the predicted EGR1 binding sites by the JASPAR database (Supplementary Fig. 17a,b). The results showed that the above promoter regions of LCN2 and SOCS3 were significantly enriched by anti-Flag antibody in the EGR1-Flag-overexpressing HepG2 cells compared with control cells (Supplementary Fig. 17c,d). These results, taken together, indicate that LCN2 and SOCS3 are direct downstream targets of transcription factor EGR1.
In summary, we proposed a model to illustrate how TSH aggravates insulin resistance in SH (Fig. 7f). Specifically, elevated TSH levels in patients with SH activate the NF-κB signaling pathway in macrophages to promote their M1 polarization and the secretion of IL-1α, IL-1β and IL-6. These cytokines cause the upregulation of EGR1 in liver, adipose and skeletal muscle cells by activating NF-κB and STAT3 signaling pathways. EGR1 as a transcription factor directly activates the transcription of its downstream targets LCN2, SOCS3 and PTEN to impair the insulin signaling pathway in insulin target cells. As a result, hepatic oxidative phosphorylation and glycogen synthesis are downregulated, but hepatic gluconeogenesis and lipid metabolic disorders are upregulated, leading to hepatic steatosis and fat accumulation. Also, reduced AKT activity causes a decrease in glucose uptake and utilization in adipose and skeletal muscle cells by impeding the membrane localization of GLUT4, thus aggravating insulin resistance in patients with SH.
Validation of TSH-induced insulin resistance in patients with SH
To verify whether patients with SH could have similar patterns in macrophage polarization markers and cytokine levels, we collected peripheral blood samples from patients with SH and healthy controls and measured the levels of IL-1α, IL-1β, IL-6, glycated hemoglobin (GHb) and fasting plasma glucose (FPG). The results showed that the above indexes in patients with SH were higher than those in healthy controls (Fig. 8a–e). Also, we demonstrated that there were positive associations of the levels of IL-1α, IL-1β, IL-6, GHb and FPG with TSH levels in patients with SH (Fig. 8f–j). In addition, we used flow cytometry to evaluate the M1 polarization of peripheral blood mononuclear cell (PBMC)-derived macrophages, which were induced by macrophage colony-stimulating factor and stimulated with the serum from patients with SH or healthy controls. The results showed that the serum from patients with SH more significantly increased the percentage of CD11b+CD68+ macrophages and CD80+ M1 macrophages compared with that from healthy controls (Fig. 8k). Collectively, these findings in human samples strongly support our conclusions from murine models.
a–e The levels of IL-1α (a), IL-1β (b), IL-6 (c), GHb (d) and FPG (e) in the serum from patients with SH and healthy controls (n = 20). f–j Correlations of the levels of IL-1α (f), IL-1β (g), IL-6 (h), GHb (i) and FPG (j) with TSH levels in patients with SH (n = 20). PBMC-derived macrophages were treated with 50 ng/mL of human macrophage colony-stimulating factor (hM-CSF) for 7 days, accompanied by stimulation with the serum from patients with SH and healthy controls. Flow cytometry was then used to determine their effect on macrophage differentiation and M1 polarization. k The percentage of CD11b+CD68+ macrophages from the immune cell gate and CD80+ macrophages from the CD11b+ CD68+ cell gate (n = 6). Data are presented as mean ± s.d. *P < 0.05, **P < 0.01, ***P < 0.001 (unpaired two-tailed Student’s t-test for a–e and k; Pearson linear correlation analysis for f–j).
Discussion
Thyroid dysfunction and diabetes mellitus are two of the most frequent chronic endocrine disorders with variable prevalence among different populations3. In the long early stages of these diseases, the patients can be asymptomatic and, therefore, undiagnosed and untreated, leading to important adverse events5,6. The risk of insulin resistance or T2DM is increased among patients with SH, and the TSH levels, even within the normal reference range, are an additional risk factor of incident T2DM8,9,10,11. In SH, the levels of thyroid hormone remain normal and only TSH levels are increased. This suggests that TSH may also contribute to insulin resistance independent of its effect on thyroid hormones. In addition, TSHR expression was highest in macrophages except for thyroid follicular cells, and M1 polarization of macrophages has been shown to be critically involved in insulin resistance19,20. We thus speculate that increased TSH levels may aggravate insulin resistance by promoting M1 polarization of macrophages in SH.
To validate the above scientific hypothesis, we established TshrMKO mice to test the effect of the TSH–TSHR signaling pathway in macrophages on insulin sensitivity. Our data indicated a significant decrease of the infiltrated M1 macrophages in liver, adipose and skeletal muscle tissues of HFD-fed TshrMKO mice. Moreover, we also found that M1 polarization of macrophages and ROS levels were decreased in Tshr-deficient BMDMs despite TSH stimulation. Likewise, the levels of p-p65 were decreased in Tshr-deficient BMDMs, which was supported by GO analysis of mRNA sequencing in TshrMKO- and Tshrf/f-derived BMDMs. The mRNA sequencing data also indicated that the expression of 15 cytokines was different between TshrMKO- and Tshrf/f-derived BMDMs. Furthermore, among the corresponding receptors of these 15 cytokines, IL-1α/β receptor IL-1r1, IL-6 receptor IL-6ra and TNF receptor Tnfrsf1a have been shown to be the most abundant in liver and to aggravate insulin resistance33,34,35,36,37. As supported, serum levels of IL-1α, IL-1β and IL-6 were significantly reduced in HFD-fed TshrMKO mice in comparison with control mice.
To gain mechanistic insight into the protective action of myeloid Tshr deficiency against HFD-induced insulin resistance, we performed comparative liver transcriptome in HFD-fed TshrMKO mice versus Tshrf/f mice. In the 250 downregulated differentially expressed genes, 14 genes could be upregulated in response to inflammation activation39,40. Among them, Egr1, Lcn2 and Socs3 were more abundant in liver and closely associated with insulin resistance. Previous studies have shown that EGR1 as a transcription factor induces insulin resistance by activating the transcription of PTEN52, PEPCK155 and TNFα56. LCN2 as an inflammatory marker can activate the STAT3 signaling pathway by its receptor 24p3R to exacerbate insulin resistance, nonalcoholic steatohepatitis and obesity43,54. SOCS3 has been demonstrated to induce IRS1 degradation and transform phosphorylation from tyrosine 895 to serine 307, inhibiting Akt phosphorylation and subsequently promoting insulin resistance44,45. Besides, in primary hepatocytes, 3T3L1-differentiated adipocytes and L6-differentiated skeletal muscle cells co-cultured with wild-type BMDMs, TSH stimulation caused an increase in the protein and mRNA levels of Egr1, Lcn2 and Socs3, which was accompanied by a decrease in the levels of insulin signaling pathway-related molecules such as p-IRS1 and p-AKT and an increase in the levels of insulin resistance-related molecules such as p-p65 and p-STAT3. These effects could be reversed by IL-1α/β blocker IL-1RA or IL-6 blocker IL-6ST.
EGR1 as a transcription factor was predicted to bind to the promoters of LCN2 and SOCS3. Furthermore, knocking down EGR1 in HepG2 cells reversed an increase in the expression of LCN2 and SOCS3 and levels of insulin resistance-related molecules p-p65 and p-STAT3 as well as a decrease in the levels of insulin signaling pathway-related molecules p-IRS1 and p-AKT, which were induced by IL-1α. In addition, Further studies identified that LCN2 and SOCS3 were the downstream targets of EGR1. The above findings suggest that IL-1α, IL-1β and IL-6 secreted from M1-polarized macrophages stimulated by abnormally elevated TSH upregulate EGR1 expression, transcriptionally activating LCN2 and SOCS3 and aggravating insulin resistance in hepatic, adipose and skeletal muscle cells. Our study thus provides strong evidence for the link between SH and insulin resistance.
Similar to the results of the present study, a previous study elucidated that TSH aggravated vascular inflammation and thus contributed to atherogenesis18. Another study also found that TSH enhanced the activities of NF-κB and the extracellular signal-regulated kinase (ERK)-p38 signaling pathways in macrophages by activating the TSHR-G protein-coupled receptor signaling axis, promoting their M1-type polarization13. As supported, increased levels of macrophage infiltration in liver tissues were found in a rat model of thyroidectomy-induced SH57. In addition, there is also evidence showing that cytokines such as IL-1α, IL-6, TNF, INF and CCL2 from proinflammatory macrophages impair metabolic homeostasis58. These observations further support our conclusions.
What are the clinical implications of these findings? There is increasing evidence indicating that elevated TSH levels in SH are strongly associated with increased risk of developing obesity and type 2 diabetes8,9,10,11. These findings were confirmed across multiple ethnic groups, underscoring the physiological importance of TSH in metabolic diseases. Furthermore, several clinical studies showed that a progressive increase in TSH was independently associated with the risk of developing T2D regardless of sex and thyroid autoimmunity, indicating that SH and T2DM are not concomitant results of autoimmune disorders11. Nonetheless, these clinical studies fail to reveal the cell type and specific mechanisms, which are responsible for insulin resistance. In the present study, the causal relationship between TSH-mediated M1 polarization of macrophages and insulin resistance was demonstrated using myeloid-specific Tshr-knockout mice and a co-cultivation system.
Our data also revealed a proinflammatory effect of TSH on macrophages, further confirming its pathophysiological significance in insulin resistance. Thus, the present study will provide mechanistic insights into the predisposition to insulin resistance in SH and come up with a previously unrecognized role of TSH in metabolic disorders. The mechanism of insulin resistance caused by TSH-activated macrophage inflammation suggests that patients with SH should be screened for inflammatory markers and blood glucose to achieve early diagnosis and avoid serious consequences. Our results also suggest that blocking proinflammation cytokines from abnormal macrophages activated by TSH can improve insulin sensitivity and metabolism to prevent the development of T2DM in patients with SH.
We would like to acknowledge the limitations of the present study. Due to the ubiquitous nature of macrophages in tissue distribution, the Lys2–Cre system is expected to mediate the deletion of loxP-floxed Tshr gene in macrophages throughout the body. Here, we focused on the TSH–TSHR signaling pathway in the infiltrated macrophages in liver, adipose and skeletal muscle tissues, owing to the fact that infiltrating macrophages in these tissues account for >90% of the total number of macrophages in the body and are the main source of circulating cytokines. The brain also contains macrophages, known as microglial cells, which have been shown to modulate central inflammation, locomotor activity and feeding in mice59. Thus, myeloid Tshr depletion in other tissues, including the brain, may also affect HFD-induced weight gain and insulin resistance in mice. Another variable is urinary glucose excretion, an alternative route whereby the body can expend calories60. It is possible that hyperglycemia will lead to greater expenditure of calories through urinary glucose excretion in HFD-fed mice. This effect may affect the body weight and energy balance of HFD-fed TshrMKO and Tshrf/f mice. Moreover, we have focused on cytokines from TSH-activated macrophages and ignored exosomes, which can also modulate insulin sensitivity31.
In conclusion, the present study demonstrates that TSH exacerbates insulin resistance by triggering macrophage inflammation in patients with SH, thus explaining an important clinical phenomenon that patients with SH are more susceptible to insulin resistance. Notably, although we do not observe any changes in food intake and water drinking between male TshrMKO and Tshrf/f mice, more evidence is needed to determine the role of the TSH–TSHR signaling pathway in microglia and its impact on central inflammation and energy homeostasis. Moreover, whether exosomes from TSH-activated macrophages aggravate insulin resistance also needs to be further investigated.
Data availability
mRNA sequencing data are available via NCBI Gene Expression Omnibus (GEO GSE275079). Supplementary Information accompanies the Article on the Experimental & Molecular Medicine website (http://www.nature.com/emm/).
References
Biondi, B., Cappola, A. R. & Cooper, D. S. Subclinical hypothyroidism: a review. JAMA 322, 153–160 (2019).
Vanderpump, M. P. J. et al. The incidence of thyroid disorders in the community: a twenty-year follow-up of the Whickham Survey. Clin. Endocrinol. 43, 55–68 (2008).
Canaris, G. J., Manowitz, N. R., Mayor, G. & Ridgway, E. C. The Colorado Thyroid Disease Prevalence Study. Arch. Intern. Med. 160, 526–534 (2000).
Surks, M. I. et al. Subclinical thyroid disease. JAMA 291, 228–238 (2004).
Cooper, D. S. & Biondi, B. Subclinical thyroid disease. Lancet 379, 1142–1154 (2012).
Biondi, B., Solomon, C. G. & Cooper, D. S. Subclinical hyperthyroidism. N. Engl. J. Med. 378, 2411–2419 (2018).
Hatziagelaki, E., Paschou, S. A., Schön, M., Psaltopoulou, T. & Roden, M. NAFLD and thyroid function: pathophysiological and therapeutic considerations. Trends Endocrinol. Metab. 33, 755–768 (2022).
Biondi, B., Kahaly, G. J. & Robertson, R. P. Thyroid dysfunction and diabetes mellitus: two closely associated disorders. Endocr. Rev. 40, 789–824 (2019).
Yang, W. et al. Subclinical hypothyroidism increases insulin resistance in normoglycemic people. Front. Endocrinol. 14, 1106968 (2023).
Jun, J. E. et al. TSH increment and the risk of incident type 2 diabetes mellitus in euthyroid subjects. Endocrine 55, 944–953 (2017).
Jun, J. E. et al. Association between changes in thyroid hormones and incident type 2 diabetes: a seven-year longitudinal study. Thyroid 27, 29–38 (2017).
Marians, R. C. et al. Defining thyrotropin-dependent and -independent steps of thyroid hormone synthesis by using thyrotropin receptor-null mice. Proc. Natl Acad. Sci. USA 99, 15776–15781 (2002).
Yang, C. et al. TSH activates macrophage inflammation by G13- and G15-dependent pathways. Endocrinology 162, bqab077 (2021).
Yu, Y. et al. Subclinical hypothyroidism is associated with elevated high-sensitive C-reactive protein among adult Taiwanese. Endocrine 44, 716–722 (2013).
Bayraktar, M. Serum resistin and high sensitive CRP levels in patients with subclinical hypothyroidism before and after l-thyroxine therapy. Med. Sci. Monit. 19, 210–215 (2013).
Vudu, S. & Behnke, A. C-reactive protein levels in patients with autoimmune hypothyroidism before and after levothyroxine treatment. Cureus 15, e50848 (2023).
Huang, B., Wen, W. & Ye, S. TSH–SPP1/TRβ–TSH positive feedback loop mediates fat deposition of hepatocyte: crosstalk between thyroid and liver. Front. Immunol. 13, 1009912 (2022).
Yang, C. et al. Thyrotropin aggravates atherosclerosis by promoting macrophage inflammation in plaques. J. Exp. Med. 219, 1182–1198 (2022).
Xu, H. et al. Chronic inflammation in fat plays a crucial role in the development of obesity-related insulin resistance. J. Clin. Invest. 112, 1821–1830 (2003).
Olefsky, J. M. & Glass, C. K. Macrophages, inflammation, and insulin resistance. Annu. Rev. Physiol. 72, 219–246 (2010).
Huang, T. et al. Adipocyte-derived kynurenine promotes obesity and insulin resistance by activating the AhR/STAT3/IL-6 signaling. Nat. Commun. 13, 3489 (2022).
Hirosumi, J. et al. A central role for JNK in obesity and insulin resistance. Nature 420, 333–336 (2002).
Hundal, R. S. et al. Mechanism by which high-dose aspirin improves glucose metabolism in type 2 diabetes. J. Clin. Invest. 109, 1321–1326 (2002).
Shoelson, S. E. Inflammation and insulin resistance. J. Clin. Invest. 116, 1793–1801 (2006).
Arkan, M. C. et al. IKK-β links inflammation to obesity-induced insulin resistance. Nat. Med. 11, 191–198 (2005).
Solinas, G. et al. JNK1 in hematopoietically derived cells contributes to diet-induced inflammation and insulin resistance without affecting obesity. Cell Metab. 6, 386–397 (2007).
Nguyen, M. T. A. et al. A subpopulation of macrophages infiltrates hypertrophic adipose tissue and is activated by free fatty acids via toll-like receptors 2 and 4 and JNK-dependent pathways. J. Biol. Chem. 282, 35279–35292 (2007).
Itani, S. I., Ruderman, N. B., Schmieder, F. & Boden, G. Lipid-induced insulin resistance in human muscle is associated with changes in diacylglycerol, protein kinase C, and IκB-α. Diabetes 51, 2005–2011 (2002).
Heilbronn, L. & Campbell, L. Adipose tissue macrophages, low grade inflammation and insulin resistance in human obesity. Curr. Pharm. Des. 14, 1225–1230 (2008).
Weisberg, S. P. et al. Obesity is associated with macrophage accumulation in adipose tissue. J. Clin. Invest. 112, 1796–1808 (2003).
Fuchs, A. et al. Associations among adipose tissue immunology, inflammation, exosomes and insulin sensitivity in people with obesity and nonalcoholic fatty liver disease. Gastroenterology 161, 968–981 (2021).
Manowsky, J., Camargo, R. G., Kipp, A. P., Henkel, J. & Püschel, G. P. Insulin-induced cytokine production in macrophages causes insulin resistance in hepatocytes. Am. J. Physiol. Endocrinol. Metab. 310, E938–E946 (2016).
Kim, H. et al. Differential effects of interleukin-6 and -10 on skeletal muscle and liver insulin action in vivo. Diabetes 53, 1060–1067 (2004).
Lambertucci, F. et al. Disruption of tumor necrosis factor alpha receptor 1 signaling accelerates NAFLD progression in mice upon a high-fat diet. J. Nutr. Biochem. 58, 17–27 (2018).
Errafii, K., Boujraf, S. & Chikri, M. Transcriptomic analysis from normal glucose tolerance to T2D of obese individuals using bioinformatic tools. Int. J. Mol. Sci. 24, 6337 (2023).
van den Hoek, A. M. et al. Unraveling the transcriptional dynamics of NASH pathogenesis affecting atherosclerosis. Int. J. Mol. Sci. 23, 8229 (2022).
Nguyen‐Ngo, C., Willcox, J. C. & Lappas, M. Anti-diabetic, anti-inflammatory, and anti-oxidant effects of naringenin in an in vitro human model and an in vivo murine model of gestational diabetes mellitus. Mol. Nutr. Food Res. 63, e1900224 (2019).
Muzurović, E., Mikhailidis, D. P. & Mantzoros, C. Non-alcoholic fatty liver disease, insulin resistance, metabolic syndrome and their association with vascular risk. Metabolism 119, 154770 (2021).
Nau, G. J. et al. Human macrophage activation programs induced by bacterial pathogens. Proc. Natl Acad. Sci. USA 99, 1503–1508 (2002).
Takiguchi, H. et al. Macrophages with reduced expressions of classical M1 and M2 surface markers in human bronchoalveolar lavage fluid exhibit pro-inflammatory gene signatures. Sci. Rep. 11, 8282 (2021).
Shen, N. et al. An early response transcription factor, Egr-1, enhances insulin resistance in type 2 diabetes with chronic hyperinsulinism. J. Biol. Chem. 286, 14508–14515 (2011).
Wu, J. et al. Egr-1 transcriptionally activates protein phosphatase PTP1B to facilitate hyperinsulinemia-induced insulin resistance in the liver in type 2 diabetes. FEBS Lett. 593, 3054–3063 (2019).
Yan, Q. et al. The adipokine lipocalin 2 is regulated by obesity and promotes insulin resistance. Diabetes 56, 2533–2540 (2007).
Xu, T. et al. Angptl7 promotes insulin resistance and type 2 diabetes mellitus by multiple mechanisms including SOCS3‐mediated IRS1 degradation. FASEB J. 34, 13548–13560 (2020).
Song, H., Huang, Q., Zhang, Y. & Shen, X. Wheat germ peptide improves glucose metabolism and insulin resistance in HepG2 hepatocytes via regulating SOCS3/IRS1/Akt pathway. Nutr. Res. 120, 135–144 (2023).
Chaudhary, L., Cheng, S. & Avioli, L. Induction of early growth response-1 gene by interleukin-1 beta and tumor necrosis factor- alpha in normal human bone marrow stromal and osteoblastic cells: regulation by a protein kinase C inhibitor. Mol. Cell. Biochem. 156, 69–77 (1996).
Fitzgerald, K. A. & O’Neill, L. A. Characterization of CD44 induction by IL-1: a critical role for Egr-1. J. Immunol. 162, 4920–4927 (1999).
Zheng, C. et al. E2F1 induces tumor cell survival via nuclear factor-κB–dependent induction of EGR1 transcription in prostate cancer cells. Cancer Res. 69, 2324–2331 (2009).
Bongartz, H., Seiß, E. A., Bock, J. & Schaper, F. Glucocorticoids attenuate interleukin-6-induced c-Fos and Egr1 expression and impair neuritogenesis in PC12 cells. J. Neurochem. 157, 532–549 (2021).
Xu, A. et al. Lipocalin-2 is an inflammatory marker closely associated with obesity, insulin resistance, and hyperglycemia in humans. Clin. Chem. 53, 34–41 (2007).
Shi, M. et al. Estrogen receptor-regulated SOCS3 modulation via JAK2/STAT3 pathway is involved in BPF-induced M1 polarization of macrophages. Toxicology 433-434, 152404 (2020).
Kim, J. et al. EGR1-dependent PTEN upregulation by 2-benzoyloxycinnamaldehyde attenuates cell invasion and EMT in colon cancer. Cancer Lett. 349, 35–44 (2014).
Jorgensen, S. B. et al. Deletion of skeletal muscle SOCS3 prevents insulin resistance in obesity. Diabetes 62, 56–64 (2013).
Kim, K. E. et al. Lipocalin‐2 activates hepatic stellate cells and promotes nonalcoholic steatohepatitis in high‐fat diet–fed Ob/Ob mice. Hepatology 77, 888–901 (2022).
Jia, R. B. et al. Mitigation mechanisms of Hizikia fusifarme polysaccharide consumption on type 2 diabetes in rats. Int. J. Biol. Macromol. 164, 2659–2670 (2020).
Zhang, J. et al. Dietary obesity-induced Egr-1 in adipocytes facilitates energy storage via suppression of FOXC2. Sci. Rep. 3, 1476 (2013).
Bao, S., Li, F., Duan, L., Li, J. & Jiang, X. Thyroid-stimulating hormone may participate in insulin resistance by activating toll-like receptor 4 in liver tissues of subclinical hypothyroid rats. Mol. Biol. Rep. 50, 10637–10650 (2023).
Krenkel, O. & Tacke, F. Liver macrophages in tissue homeostasis and disease. Nat. Rev. Immunol. 17, 306–321 (2017).
Kim, J. D., Yoon, N. A., Jin, S. & Diano, S. Microglial UCP2 mediates inflammation and obesity induced by high-fat feeding. Cell Metab. 30, 952–962 (2019).
Rave, K. et al. Renal glucose excretion as a function of blood glucose concentration in subjects with type 2 diabetes-results of a hyperglycaemic glucose clamp study. Nephrol. Dial. Transplant. 21, 2166–2171 (2006).
Acknowledgements
This work was supported by the National Nature Science Foundation of China (grant nos. 82273036 and 82472726).
Author information
Authors and Affiliations
Contributions
P.H. and M.J. conceived and designed the experiments. H.Z. was responsible for implementation of in vitro and in vivo experiments, including establishment of the mouse model of myeloid Tshr deficiency, detection of metabolic index, the insulin signaling pathway molecules and inflammatory markers, mRNA sequencing and bioinformatics analyses, cell extraction, induction and culture, the dual-fluorescence reporter assay and chromatin immunoprecipitation. Z.Z., Y.L. and W.Z. performed liver histology. J.W. and Y.Y. helped carry out GTT and ITT. P.H., M.J. and Y.W. contributed reagents and materials. H.Z. and P.H. were responsible for conceptualization and data collection, analysis and interpretation. H.Z. also drafted the first manuscript. P.H. supervised the study and revised the manuscript.
Corresponding authors
Ethics declarations
Competing interests
The authors declare no competing interests.
Study approval
Protocols for animal research were approved by the Institutional Animal Ethics Committee of Xi’an Jiaotong University. In compliance with the Declaration of Helsinki, patients were anonymously coded for human experimentation involving specimens. The Institutional Review Board and Human Ethics Committee of the First Affiliated Hospital of Xi’an Jiaotong University authorized the study.
Additional information
Publisher’s note Springer Nature remains neutral with regard to jurisdictional claims in published maps and institutional affiliations.
Supplementary information
Rights and permissions
Open Access This article is licensed under a Creative Commons Attribution 4.0 International License, which permits use, sharing, adaptation, distribution and reproduction in any medium or format, as long as you give appropriate credit to the original author(s) and the source, provide a link to the Creative Commons licence, and indicate if changes were made. The images or other third party material in this article are included in the article’s Creative Commons licence, unless indicated otherwise in a credit line to the material. If material is not included in the article’s Creative Commons licence and your intended use is not permitted by statutory regulation or exceeds the permitted use, you will need to obtain permission directly from the copyright holder. To view a copy of this licence, visit http://creativecommons.org/licenses/by/4.0/.
About this article
Cite this article
Zhang, H., Zeng, Z., Liu, Y. et al. Thyrotropin exacerbates insulin resistance by triggering macrophage inflammation in subclinical hypothyroidism. Exp Mol Med 57, 1246–1259 (2025). https://doi.org/10.1038/s12276-025-01478-1
Received:
Revised:
Accepted:
Published:
Version of record:
Issue date:
DOI: https://doi.org/10.1038/s12276-025-01478-1









