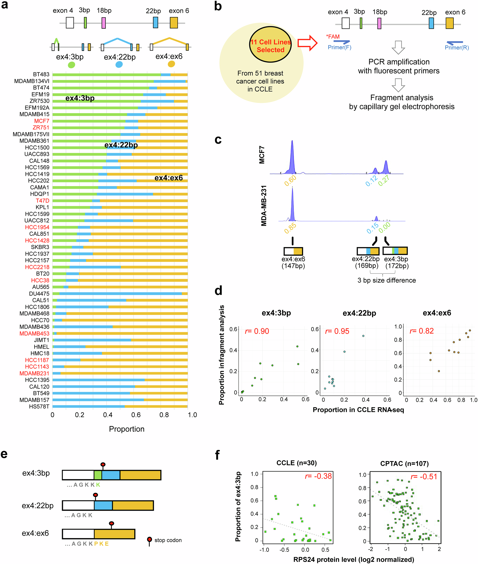
Fig. 1: Analysis of RPS24 AS in breast cancer cell lines.

a Heterogeneity of RPS24 AS isoform composition in 51 CCLE breast cancer cell lines. Top: the RPS24 gene structure between exons 4 and 6. In RNA-seq data, junction reads derived from exon 4 (marked by colored lines) were used to determine the expression of each isoform. The stacked bar graphs below show the proportion of each isoform. Cell lines are ordered according to the ex4:3 bp isoform ratio. Cell lines highlighted in red were used for experimental validation (Fig.1d). b Fragment analysis by capillary gel electrophoresis for experimental validation. From 51 breast cancer cell lines in CCLE, 11 representative cell lines were selected for experimental validation. PCR amplification was performed with fluorescent primers, followed by fragment analysis by capillary gel electrophoresis to detect and quantify RPS24 AS isoforms. c Representative electrograms for MCF7 and MDA-MB-231 cell lines are shown. The fragment types corresponding to each peak and their proportions are indicated below. Through fragment size analysis, we discovered that all transcripts containing the ex4:3 bp junction lacked the 18-bp exon but invariably included the 22-bp exon, with a 3-bp size difference between the two peaks. The area of each peak was quantified as the expression of each isoform, and the proportion of total expression accounted for by each isoform was calculated. d Correlation analysis between experimental results and CCLE RNA-seq data for the 11 cell lines. The x-axis represents values calculated from RNA-seq analysis, while the y-axis shows values obtained from fragment analysis. Scatter plots display the proportion of each RPS24 AS isoform with corresponding Pearson correlation coefficients (r = 0.90 for ex4:3 bp, r = 0.95 for ex4:22 bp and r = 0.82 for ex4:ex6). e Protein sequences resulting from the three RPS24 AS isoforms present in breast cancer. The ex4:3 bp and ex4:22 bp isoforms differ by just one lysine (K) residue, while the ex4:ex6 isoform generates a distinct C-terminal sequence with three additional amino acids (PKE). The red lollipop symbol indicates the stop codon position in each isoform. f Correlation between ex4:3 bp isoform proportion and RPS24 protein levels. Analysis of both CCLE breast cancer cell lines (n = 30, left) and CPTAC data from patients with breast cancer (n = 107, right) shows negative correlations (r = −0.38 and r = −0.51, respectively).