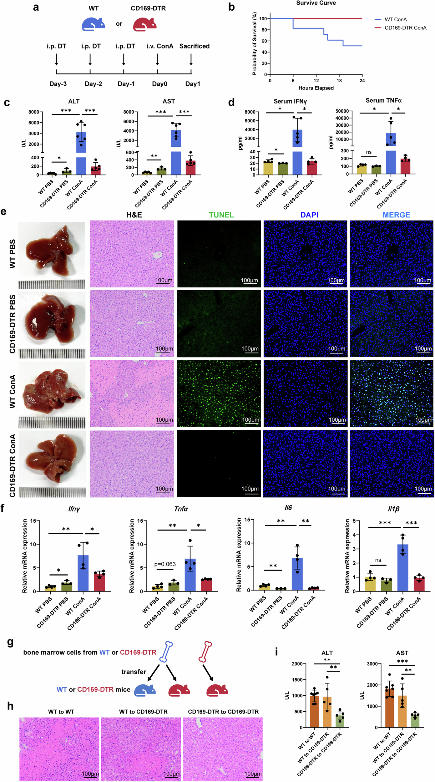
Fig. 3: CD169+ macrophage depletion ameliorated ConA-induced AIH.

a Schematic diagram of CD169+ cell depletion and AIH modeling. b Survival curves within 24 h after 20 mg/kg ConA administration in WT or CD169-DTR mice. c Serum ALT and AST levels at 24 h after 20 mg/kg ConA administration. Serum IFNγ and TNFα levels at 24 h after 20 mg/kg ConA administration. Macroscopic images, H&E staining images and TUNEL staining images at 24 h after 20 mg/kg ConA administration. Relative IFNγ, TNFα, IL6 and IL1β mRNA levels at 24 h after 20 mg/kg ConA administration. d Schematic diagram of bone marrow transplantation and H&E staining images at 24 h after 20 mg/kg ConA administration. e H&E staining images in the bone marrow-transplanted groups at 24 h after 20 mg/kg ConA administration. f Serum ALT and AST levels in the bone marrow-transplanted groups at 24 h after 20 mg/kg ConA administration. Results are expressed as mean ± standard error. *P < 0.05, **P < 0.01, ***P < 0.001.