Abstract
The spectroscopy technique (ST) has emerged as a reliable and stable analytical tool for understanding cultural heritage (CH), yet existing reviews have focused on specific techniques and categories. This research fills this knowledge gap by conducting a comprehensive bibliometric analysis of Web of Science (WoS) literature from 1992 to 2024, integrating qualitative and quantitative insights to illuminate the field’s macro-evolution. Our analysis reveals a transformative journey, from an initial phase to an advanced stage, characterized by the integrated application of multi-spectral and multi-assistive techniques. This shift reflects a profound change from analyzing chemical and physical systems to molecular material characterization, now encompassing diverse heritage forms, including artifacts, murals, paintings, bronzes, stones, and crystals. The varied material properties necessitate tailored spectroscopic approaches, particularly the synergistic combination of Raman, Laser-Induced Breakdown Spectroscopy (LIBS) and Infrared Spectroscopies. Despite progress, challenges persist due to data availability, complexity, and uncertainty. We identify key opportunities to catalyze spectral technology upgrades and sustainable CH development: accelerating machine learning system development, enhancing Raman spectroscopy (RS) detection, and reducing operational costs. By addressing these hurdles, spectroscopy can further empower CH preservation, conservation, and understanding, ultimately enriching our cultural legacy. This study provides a foundational framework for future research, fostering collaboration and innovation at the nexus of spectroscopy and CH. Its findings will inform strategic investments, methodological refinements, and interdisciplinary dialogue, ensuring a vibrant, technologically advanced, culturally responsive heritage science.
Similar content being viewed by others
Introduction
Spectroscopy technique are powerful analytical tools that examine various substances’ composition, structure, and properties. These techniques leverage the interaction between the material and light or particle probes to obtain more objective data1,2,3. Spectroscopic analysis involves quantifying the absorption, emission, scattering, and other light-related phenomena exhibited by the studied substances4. This is achieved by examining absorption, emission, and fluorescence spectra, which provide insights into the chemical and physical characteristics of the materials5,6,7. These characteristics are non-invasive and non- or micro-destructive8, making spectroscopy technique highly applicable in materials chemistry, environmental monitoring, and life sciences9,10,11. Spectroscopy technique plays a crucial role in cultural heritage by providing analysis, protection, and solutions12.
Cultural heritage embodies the intangible memories and spiritual significance tied to specific eras, places, and communities, manifesting in tangible artifacts that convey historical, artistic, scientific, and societal values13,14,15. These irreplaceable cultural assets, which have accrued over time, are prone to deterioration due to a confluence of environmental and human-related factors, including the pervasive impact of air pollution16. Spectroscopy technique is a crucial ally in heritage research, offering efficient, precise methods for artifact characterization and condition assessment17,18,19,20,21. By reliably identifying material composition, spectroscopy technique illuminates production processes and origins, such as tracing ceramic manufacturing techniques through chemical analysis of sherds. This nuanced understanding directly informs sustainable conservation and development strategies, safeguarding the rich cultural narratives embedded in these artifacts21. By bridging analytical rigor and cultural significance, spectroscopy technique significantly enhances our capacity to preserve, interpret, and transmit heritage values for future generations22.
Despite spectroscopy technique’s recognized potential in uncovering cultural heritage lineages and conditions, existing reviews have focused narrowly on specific techniques, neglecting a systematic, field-wide perspective23,24,25. This oversight obscures spectroscopy technique’s broader implications for understanding cultural heritage’s far-reaching influences on community life, cultural identity, and modern society26,27,28, which are increasingly explored by sociologists, economists, and anthropologists29,30,31. The sparse, technique-centric literature has demonstrated spectroscopy technique’s value in preserving particular heritage types, such as paintings, architecture, and metalwork. However, these studies represent a fragmented subset of cultural heritage research, overlooking the full spectrum of applications and recent breakthroughs32,33,34. While Bitossi et al.35 offer a more extensive survey on spectroscopy technique, their work lacks timeliness in relevant assessments. Recent advancements in the use of spectroscopy technique in cultural heritage include their application for depth profiling of material surfaces36 and detecting information in opaque layers37,38. However, the current literature has yet to comprehensively evaluate these emerging applications, revealing a significant gap in research.
Given the current rate of progress in the field, this research aims to provide a thorough and well-organized examination of how spectroscopy techniques are being applied in the domain of cultural heritage. By generalizing and summarizing the existing applications, the study will analyze these techniques from a multidisciplinary perspective, utilizing three bibliometric analysis software tools to perform visualization, qualitative analysis, and quantitative analysis of the relevant data. Understanding the current status and future direction of the application of spectroscopy technique in cultural heritage is of critical importance. This study will assess the key characteristics and map the knowledge domains, such as through co-word analysis, to identify the prominent topics in spectroscopy technique in cultural heritage (STCH). Additionally, it will track the evolution of the knowledge base in recent years and attempt to predict future research directions in this field.
Data sources and methods
Data source
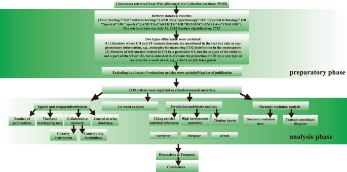
This study’s research methodology involves a comprehensive data collection and screening approach. The first step is to consult references from the WoS database, recognized as a reliable source for accurate and complete citation information39. To make this research more scientifically sound, search words were used to narrow the results40. The goal of the second step was to get database records. Specific criteria were used to choose papers from academic journals in several databases relevant to the study topic. This information came from the WoS because search words were put into the subject field. The entire search term is (TS= (“heritage” OR “cultural heritage”) And TS= (“spectroscopy” OR “spectral technology” OR “spectral” OR “spectra”) And DT= (“Article” OR “Review”) And LA= (“English”)). Bibliometric studies show that articles and reviews are more significant to science than meeting proceedings or book reviews, so they should be considered41. The third step involved a careful screening and selection of the references. This study extracted 2722 articles and reviewed them to ensure they met the inclusion standards. The main points of each article were thoroughly read and analyzed to determine their relevance to the subject matter. Two types of literature were excluded: (1) these that mentioned STCH only as supplementary information and (2) those that provided relevant information on a specific research issue but were not directly related to ST or CH. After this screening process, 2435 peer-reviewed articles were selected for further bibliometric analysis (Fig. 1).
Research methods
Bibliometric analysis is a quantitative approach to evaluating and tracking scholarly literature by studying referenced publications42. This research utilizes CiteSpace, VOSviewer, and Scimat as main research tools. Citespace and Vosviewer are valuable tools for researchers; those software are well-suited for managing extensive datasets and producing visually appealing representations of data43,44. VOSviewer can process and visualize various datasets using advanced algorithms and computational logic, producing high-quality visualizations45. In addition, SciMAT is a freely available software for documenting the development of research topics and concepts46; it can generate maps that cluster thematic evolution.
Results
Spatial and temporal distribution
Publications
Using data exclusively from WoS database, the evolution of publications on STCH from 1992 to 2024 can be categorized into four distinct periods (Fig. 2).
Phase I (1992–2002): there were no more than six articles per year, with a slow and erratic growth. Many different spectroscopic methods where published in at Laser Spectroscopy: Proceedings of the 10th International Conference47 in 1992. These techniques laid the foundation for ST study in CH. Laser ST and RS have made a big difference in CH and can be used to discover the materials used to create historical artifacts48.
Phase II (2002–2008): there was a steady growth trend. Following the 7th International Conference on Non-Destructive Testing and Microanalytics in 2002, STs got more attention in CH, and the study on evaluation methods grew in scope and depth49. For example, a shared database of information on heritage materials was created50. Researchers have seen how useful ST is for managing safety and conducting scientific assessments in CH51,52,53. This stage is named the growth and application stage. More and more data is being collected by high-tech analytical tools, which can tell the difference between different materials, look for signs of degradation, and learn about the environment54,55,56,57.
Phase III (2008-2015): phase III saw the constant use of ST in CH. At the Eighth Biennial Conference in 200858, ST became an excellent tool for conducting CH research. ST is used a lot in conservation science59, art technology60, and archeological surveys61, especially to examine trace samples62. Multispectral combining methods are also becoming more common in CH studies63,64,65.
Phase IV (2015–2023): this stage got new ideas than before. Since 2015, the number of publications on this theme has grown quickly and steadily, with more than 174 publications each year. This is expected to reach and pass 250 at the end of 2024, showing that protecting and evaluating CH is critical66. The number of ST papers in the applied literature for CH went up in 2015 because of several academic conferences40,67. Related research exploded during this period, and new ideas are being developed. For example, more STs are being combined or synchronized for CH, and there are new assessment methods, techniques, and tools68,69. Machine learning is even used to promote climate adaptation and ecological restoration70,71,72.
Thematic overlapping map
Analyzing the development of STCH from 1992 to 2024 reveals a pivotal shift in this research trajectory. Figure 3 presents four distinct periods, depicted chronologically from left to right within four circular segments. These periods encompass the years 1992–2002, 2003–2008, 2009–2015, and most recently, 2016–2024.
1992–2002 (Phase I): 24 research themes were identified in this period, 50% of which persisted in subsequent periods.
2003–2008 (Phase II): during this period, there were 123 research themes, including 111 emerging and 15 lost themes, while 88% of the original themes were retained.
2009–2015 (Phase III): the number of themes increased to 307, including 199 emerging themes and 10 lapsed themes. This phase retained 97% of the research themes for 2020–2024.
2016–2024 (Phase IV): the latest phase includes 445 research themes, of which 148 are new.
Country distribution
The collaboration among countries in STCH is illustrated in Fig. 4. The size of the dots corresponds to the number of publications per country in this research area, while the width of the lines indicates the extent of cooperation between the countries. Italy emerges as the most proactive country, collaborating extensively with countries such as Spain, the United States, and France. France is the second-highest country in this field and closely cooperates with Germany and Portugal. Despite their relatively lower publication counts, countries like China, Japan, Greece, the Netherlands, and the UK actively contribute to and collaborate with others in STCH. This research highlights the prominent role of developed countries in science, technology, and health, both in terms of research output and international collaboration. This emphasis on cooperation facilitates the flow of knowledge and promotes the advancement of research and development in applying STs to the study and preservation of CH. The interconnectedness of the global research community, as evidenced by the collaborative networks, underscores the importance of cross-border cooperation and knowledge sharing in driving progress in this multifaceted field of inquiry.
Contributing institutions
Table 1 presents the top 10 institutions ranked by citation count. The Italian National Research Council leads with 3797 citations, followed by the Università degli studi di Perugia (1543 citations) and the University of Florence (1359 citations) in second and third place, respectively. Notably, citation volume does not directly determine collaboration intensity. The National Research Council stands out, combining high citations with collaboration (total link strength). The University of Antwerp and Università degli Studi di Perugia also show substantial partnership, with total link strengths of 669 and 667, respectively. This nuanced analysis reveals that citation impact and collaborative engagement contribute to an institution’s research influence in heritage science.
Co-occurring keyword analysis
Co-occurring keyword analysis revealed six distinct categories, each tightly linked to a specific research theme (Fig. 5). Technology applications (green) are directly combined with STCH, intersecting with keywords like painting, art, and hyperspectral imaging. These terms focus on technology integration within specific CH domains. Conservation and Sustainability (red) addresses degradation, coatings, biodeterioration, and related topics crucial for CH preservation. Identification and evaluation (purple) encompass techniques like scattering, dyes, and in situ analysis, informing CH assessment. Pigmentation and materials (orange) cover pottery, wall paintings, library, and archeological contexts. RS (yellow) bridges these categories, highlighting its practical value in CH research. This categorization clarifies vital themes, research directions, and information architecture, providing valuable insights for scholars. It is worth noting that LIBS has significant advantages in the field of CH. Figure 5 visualizes the keyword landscape, underscoring their cross-disciplinary significance. By recognizing these interconnected themes, researchers can better navigate the complex relationships between ST, conservation, and CH, ultimately informing evidence-based preservation strategies in the face of climate change and human impacts.
Co-citation and cluster analysis
Citing articles and cited references
CiteSpace cluster analysis identified 14 distinct groups with strong internal associations (modularity Q = 0.8404) and moderate similarity between clusters (S = 0.9192). Eleven significant clusters emerged, characterized by robust structure and satisfactory similarity (Table 2). The most influential clusters are RS/LIBS (cluster #0), Surface-enhanced Raman spectroscopy (SERS) (cluster #1), Archeological investigation (cluster #2), Materials Characterization (cluster #3), Multitechnique approach (cluster #4), and Practical review (cluster #5). RS stands out as the most crucial cluster. Analysis of average formation times reveals that RS/LIBS (cluster #0), Non-linear Microscopy (cluster #9), Practical review (cluster #5), and Selective removal (cluster #6) are the most recent developments. In contrast, accelerated aging processes (cluster #10) and Museum objects (cluster #11) formed earlier (Fig. 6). This timeline mapping provides valuable insights into the dynamic evolution of research focus in heritage science, informing strategic investments and interdisciplinary collaborations.
Figure 7 illuminates the evolution of citation clusters, with node size reflecting citation count and connecting lines indicating relationships. Inactive Clusters: Clusters #10 and #19 exhibit prolonged publication gaps, suggesting diminished activity or research discontinuation. Cluster #3, spanning 2004–2017, displays remarkable persistence and interconnectivity, signifying a vital research direction. Clusters #0, #1, and #2 maintained relevance over a decade, underscoring their importance in long-term themes. Emerging Hotspots: Clusters #7 and #0 (2014–2024) demonstrate exceptional longevity, poised to become enduring focal points, attracting sustained attention and citations. These insights inform scholars about cluster dynamics, guiding identifying themes that captivate long-term interest and informing strategic research investments.
The bibliometric analysis has identified the four most essential clusters within STCH. The top five most highly cited and cited articles for each cluster are highlighted below (Fig. 8).
Cluster #0 holds a preeminent position within the field of STCH research. This cluster is primarily characterized by the application of RS, a method that utilizes light scattering to investigate the molecular structure and chemical composition of materials, with a particular emphasis on its relevance to CH73. The efficacy of RS is significantly augmented by its ability to be seamlessly integrated with other analytical methodologies, notably LIBS. This integration facilitates a range of analytical benefits, including non-destructive testing74, exceptional sensitivity75, capability for fine-area analysis76, and ease of integration with other techniques77. RS has emerged as a critical instrument in the identification, scholarly examination, and conservation of cultural artifacts. Over the past few years, there has been a notable surge in scholarly interest and research activity focused on this cluster, elevating it to a focal point of academic discussion, particularly regarding the synergistic application of RS with LIBS. Botto et al.25, Rosi et al.78, Bell et al.79, Pozzi et al.80, and Spizzichino and Fantoni81 represent the forefront of study in STCH (Table 3).
Cluster #1 focuses on a spectroscopic technique that builds upon the foundations of standard RS. This technique, known as SERS, enhances the characterization of the examined molecules by significantly amplifying the Raman scattering signal82. This is achieved by adsorbing molecules from CH materials onto rough metal surfaces, often made of gold, silver, or copper, or onto nanoparticles. The SERS technique has demonstrated the ability to detect individual molecules from CH samples83. This technology has proven exceptionally beneficial in enabling researchers to examine CH materials more sensitively, particularly when dealing with minute quantities or materials that are challenging to analyze using conventional methods84. The literature closely associated with this cluster regularly cites the work of authors such as Miliani et al.85, Aceto et al.86, Arrizabalaga et al.87, Irazola et al.88, Liang89. These publications represent the leading research in applying SERS to the study and characterizing CH materials (Table 4).
Archeological artifacts are crucial to understanding the history of a region, and this research cluster focuses on using scientific techniques to identify and assess their presence accurately. The delicate and static nature of archeological sites means that different scientific methods are needed to study individual artifacts90,91. For example, portable spectroscopy can measure the condition of in situ artifacts92, while fiber-optic reflectance spectroscopy can analyze the corrosion on bronze objects93. Optical photothermal infrared spectroscopy can study traditional glassy-metallic objects94. This research cluster draws heavily on the work of leading experts in the field. For example, Madariaga73, Conti et al.95, Casadio et al.90, Colomban24, and Conti et al.96 have all made significant contributions to understanding how to use scientific techniques to study historical artifacts. Their research forms the foundation for this cluster of studies (Table 5).
Cluster #3 highlights the importance of spectroscopy as a powerful tool for studying materials in CH97. Spectroscopy allows researchers to analyze the unique features of materials, providing valuable insights into their properties and composition. The diverse nature of materials found in CH items makes it crucial to employ non-invasive methods for objective material characterization. Simply relying on prior knowledge or analytical systems alone is insufficient to fully understand these objects’ complex composition and history98. This cluster of studies is built upon the work of leading researchers in the field. For example, Dik et al.99, Bertrand et al.100,101, Cotte et al.102,103 have all made significant contributions to understanding how spectroscopy can be used to study materials in CH (Table 6).
High centrality articles
This research examines highly centrality articles in STCH, particularly those significantly impacting multiple disciplines. These publications act as crucial milestones, driving advancements in various research areas. They are precious because they connect different fields of study, fostering a deeper understanding of complex issues. The analysis reveals that the top five publications, which are highly influential within the field, play a key role in connecting other research areas. These publications are significant because they highlight the interconnected nature of heritage science and its potential to contribute to a broader understanding of CH (Table 7).
Strongest citation bursts
This research examines the impact of certain publications within the field of heritage science, specifically those that experience a sudden and substantial increase in citations. This phenomenon, known as a “citation burst,” can indicate a growing interest and importance in a particular area of study. Figure 9 reveals that articles with the highest citation rates are primarily of two types: comment articles and case study articles. Comment articles provide comprehensive overviews and theoretical perspectives on specific topics or fields, often becoming highly influential and cited (such as refs. 25,73,104). Case study articles, on the other hand, analyze specific CH cases using specific ST (such as refs. 99,105).
Theme evolutionary analysis
This research employs a sophisticated methodology to analyze the evolution of research themes. This approach involves creating co-occurrence matrices, conducting thematic clustering analysis, and generating density- and centrality-based coordinate plots to visualize the clustering techniques. This method allows researchers to identify prominent research areas at different times and predict potential future research topics. Furthermore, by examining the relationships between clusters of topics, a map can be created that illustrates the chronological progression of concerns, providing a visual representation of the evolution of research. The analysis was conducted using SciMATv1.1.04 software, with specific parameters set to reduce frequency and network redundancy and to measure similarity in the normalized network. A simple centrality algorithm was used to cluster the data. The g-index was used as a bibliometric analysis measure, and the Core Document Mapper was used to calculate the metrics. These tools and settings provide researchers with a comprehensive understanding of the field’s dynamic and evolving nature of research.
Thematic evolution map
Figure 10 provides a visual representation of the evolution of research themes. The diagram clearly illustrates the interconnectedness of various topics and the distinct development paths within the field. Each node in the diagram represents a cluster of research themes, with the node’s size reflecting the number of associated articles. Solid lines connecting the nodes signify the sharing of significant keywords between topics, indicating the mainstream evolution of research. Dashed lines represent less significant keyword sharing, indicating branching evolution. The thickness and color of the lines reflect the similarity between themes, with darker and thicker lines indicating a more vital connection. The diagram demonstrates that new research areas emerge at each time interval, highlighting the dynamic nature of the field. For example, the strong correlation observed between pigmentation and spectroscopy implies a possible evolutionary interconnection. This relationship is further emphasized in the figure by the sequential transition from “pigment” → “pigment” → “spectroscopy”. Another notable sequence is the “temperature” → “crystal-structure” → “instrument” pathway, which highlights the influence of specific characteristics of CH on the choice of ST. The diagram also reveals other diverging pathways, such as the connection between “models” and “nanotechnologies” leading to “shipwrecks” and the link between “pulses” and “spectrometer,” illustrating the relationship between secondary keywords in the development of STCH.
Strategic coordinate diagram
Figure 11 provides a visual representation of the evolution of STCH. The diagram uses coordinate plots generated by SciMAT software to illustrate the developmental stage of research themes across 4-time intervals. Each node represents a cluster of research topics, with the node’s size reflecting the number of articles associated with that topic. Higher numbers indicate more popular themes. The x-axis of the coordinate graph represents centrality, which demonstrates the degree to which a theme is connected to other themes. A higher centrality value indicates a more central position within the research field. The y-axis displays density, which reflects the correlation between terms within a topic. A higher density suggests a more developed topic. The figure is divided into four quadrants, each representing a distinct research area. The upper left quadrant contains mature themes that are isolated. The lower left quadrant includes emerging or declining themes. The upper right quadrant represents well-developed driving themes and is highly relevant to other issues. The lower right quadrant contains potential research hotspots that are important but have not been explored yet.
Figure 11 illustrates the evolution of driving themes and potential areas for development in heritage science over several decades. From 1992 to 2002, laser spectroscopy emerged as the primary focus, with manuscripts and ceramics identified as promising areas for future research. The period from 2003 to 2008 saw a shift in focus. Pigments became a key area of interest, alongside temperature, historical buildings, and models. Simultaneously, research on clay, epoxy resins, and proteinaceous binders gained traction, with the latter receiving particular attention. Between 2009 and 2015, the field’s focus broadened to include stone, acid, and oil as primary research areas. Pigments remained relevant, while metals, microemulsions, and lake pigments emerged as potential areas for further exploration. The most recent period, from 2016 to 2024, has seen spectroscopy reclaim its position as a central theme. Artifacts, artworks, and silk have been identified as promising research subjects. Concurrently, studies on stone, films, and three-dimensional modeling have driven the field. These observations provide valuable insights into the field’s progression and shifting priorities. This analysis can help researchers identify emerging trends and potential future focus areas in STCH.
Analysis of results
Spatial and temporal distribution
STCH has experienced a consistent and progressive increase in the volume of scientific publications spanning the period from 1992 to 2024. This upward trend suggests a mounting interest and increasing research activity within the domain. As depicted in the thematic map in Fig. 3, there is a noticeable expansion in the emergence of new keywords relative to those that have disappeared, indicating a field that is both evolving and preserving its core concepts. The expansion in the number of keywords and a high retention rate points to the maturation and continuity of the field. The patterns observed in the publication counts and keyword dynamics imply that heritage science has considerable research potential, promising numerous avenues for future exploration. Italy, Spain, and France are at the forefront of scientific and technological advancements in heritage applications. These countries have many publications and foster collaborative relationships with other nations. This is likely due to their rich CH resources and the strength of their academic and research institutions106,107. International collaboration is vital in addressing global challenges in STCH. A prime example is the National Research Council of Italy, which leads in academic contributions, as evidenced by its high number of citations and extensive collaborative networks. However, not all institutions match their publication output with collaborative engagement. For instance, Ghent University in Belgium has a notable citation record in the field but lacks a similarly robust network of collaborations and research connections.
Co-word analysis
This review identifies six key categories in STCH: spectroscopy and CH, conservation, identification, pigment analysis, RS, and corrosion studies. These categories form the foundation of our analysis.
Firstly, the parallel prominence of “spectroscopy” and “cultural heritage” in our findings reflects the symbiotic relationship between these fields. Over the past decade, there has been a marked increase in STCH101. Advances in spectroscopy have deepened our understanding of heritage materials, while CH has driven innovations in spectroscopic methods. Spectroscopy is crucial in examining cultural artifacts’ physical and chemical properties, revealing historical information beyond surface-level observations35. For instance, environmental monitoring and degradation studies inform conservation strategies108. The unique characteristics of certain heritage materials, such as rock paintings, have led to the development of specialized analytical approaches combining multiple techniques109. This interdisciplinary approach has gained traction among researchers, who increasingly employ spectroscopic methods for comprehensively analyzing CH objects110,111. As a result, various STs have emerged in this field, including X-ray analysis, microscopy, and hyperspectral imaging (Fig. 6). This theme is located within the most advantageous quadrant of the strategic coordinate map, indicating its pivotal role in advancing CH.
Secondly, STCH primarily focuses on conservation, as evidenced by numerous research titles112,113. This emphasis has grown in response to increasing threats from climate change, human activities, and natural disasters, which have heightened the urgency of preservation efforts35,114,115. Scanning tunneling techniques offer non-destructive analysis, a crucial CH conservation tool116. Conservation of CH is typically carried out utilizing mid-infrared (4000–400 cm−1) and visible and near-infrared (400–2500 nm) spectroscopy. Near-infrared spectroscopy (400–2500 nm) suits the non-destructive study of CH materials. It can address various conservation issues such as degradation, environmental concerns, and erosion108,117,118. This technique is effective in developing appropriate solutions for conservation purposes. Given the challenges associated with relocating CH sites, particularly those related to architecture and landscapes, portable STs have emerged as a crucial tool for conserving these sites. These technologies allow for on-site measurements, as evidenced by studies73,119,120. Furthermore, CH research significantly emphasizes preserving unique materials121. This involves utilizing various ST techniques, such as neutron-based ST, which allows for analyzing CH unique materials’ composition, environmental effects, structure, and manufacturing methods122. In addition, there are micro-destructive spectroscopic tests that, although they cause minimal damage to CH, are primarily focused on ensuring long-term sustainable conservation123,124,125.
Thirdly, identification is critical in applying STs to CH preservation and assessment. This non-invasive approach allows for consistent evaluation of material conditions without the limitations associated with microdestructive analysis, which often lacks representativeness126. Different STs offer unique identification capabilities. For instance, Fourier transform infrared spectroscopy excels in detecting organic materials127, RS is beneficial for identifying the molecular structure of minerals, pigments, and inorganic materials128, LIBS possesses the capability to concurrently detect a broad spectrum of elements within a sample, including metals, non-metals, and trace elements129, multi-spectroscopy and hyper-STs analyze complex image data130, nuclear spectroscopic methods reveal detailed internal crystal structures131. Imaging spectroscopy uses visualizations to aid in material identification, color calculation, base map enhancement, composition change detection, and assessment of damage and past conservation treatments3. This technique provides objective information for preservation and restoration efforts, especially in manuscripts and geographic environments132,133,134. Spectroscopic databases play a crucial role in CH identification by compiling standardized spectral data for various object categories, including pigments, minerals, and fibers135,136,137. These databases serve as essential references for determining artifacts’ authenticity, age, and origin through comparative analysis with standard spectra138.
Finally, there are three co-occurring words. Pigment analysis is crucial for CH restoration, conservation, and identification139. The colors used in paintings, sculptures, and pottery provide valuable insights into artistic and technological advancements across different historical periods and cultural contexts140,141,142. By examining the composition, origins, and preparation methods of pigments, researchers can gain a deeper understanding of historical artistic practices and the sociocultural environment of the time. STs play a vital role in this analysis, offering non-invasive methods to study these materials143,144. RS has emerged as a potent tool in CH. This technique allows for examining large quantities of chemical samples with minimal sample size requirements, sometimes as small as 1–2 μm145. RS can provide rapid measurements, often within seconds, and easily integrated with other analytical techniques for comprehensive analysis146,147. Its non-invasive nature and ability to provide detailed chemical information have led to widespread adoption in the field. Corrosion is a significant concern in CH preservation, particularly for metallic and outdoor CH148. Human activities and climate change have accelerated the deterioration of many CHs, making studying corrosion processes increasingly important93,149. STs play a crucial role in evaluating the extent and nature of corrosion, helping researchers accurately assess the current condition of heritage objects. This information is essential for developing effective conservation strategies, especially for metallic artifacts and outdoor heritage sites150,151,152.
Co-citation and cluster analysis
Cluster analysis
To illustrate the citation patterns in this research, the most frequently cited references and articles from the four critical clusters (#0, #1, #2, and #3) identified using CiteSpace were selected. Clusters #0 and #1 represent word clusters related to STCH techniques, while clusters #2 and #3 focus on the value of STCH. This study will delve into these two-word clusters to uncover their interrelation. By examining literature with high co-citation or citation rates, the research seeks to establish the foundational knowledge and delineate the boundaries of each cluster, thereby organizing their conceptual frameworks.
Techniques for STCH
(1) The foundation of the research
RS has emerged as the primary method in CH, with SERS representing a significant advancement in this technique. However, despite its widespread use, Raman technology faces challenges in identification accuracy and detection sensitivity120,153. The evolution of LIBS2,25,81 and infrared ST24,78,86,87 has substantially influenced the application of RS in CH. LIBS enhances analytical sensitivity and facilitates material analysis across diverse and extreme environmental conditions81. For example, it can simultaneously analyze heterogeneous and deep materials, detect CH samples in the nanogram range, and identify samples concealed by opaque coverings25. The integration of Raman and IR ST enhances the precision of identification, provides an understanding of material degradation processes150,152, and unveils intricate internal structures and compositions of material constituents in CH154 or the relative importance of specific materials155. Multispectral techniques such as RS and SERS, in combination with hyperspectral imaging, are recommended to obtain more detailed information about complex CH material characterization. This approach allows for assessing mural color species, mortar materials, restoration processes, and degradation products by combining RS with scanning electron microscopy88,89. For example, degradation products resulting from the interaction of environmental factors with the material substrate are analyzed, thus informing the development of targeted conservation strategies88. In addition, portable RS devices are frequently employed to gather data within museum galleries, storerooms, or conservation rooms. Integrating portable devices with Fourier-transform infrared spectroscopy enables a more thorough evaluation and preservation of museum CH. Fourier-transform infrared spectroscopy is pivotal in identifying polymeric components in museum artifacts79,80,86,87.
(2) Areas of cutting-edge research
Scholars recognize the importance of analytical and metrological chemistry in CH156. Analytical chemistry has made strides in developing methods for accurate elemental analysis, molecular characterization, and assessing the preservation status of materials, which are crucial for successful CH applications. RS, especially micro-Raman (μ-Raman), is widely used for pigment analysis to identify compounds definitively157,158. Advancements in laser Raman and infrared spectroscopy have significantly enhanced the potential of RS in CH117,159. When integrating Raman and laser STs, careful selection of the laser, excitation wavelength, and parameters is crucial to achieving a strong Raman signal, precise spatial resolution, and minimizing spectral fluorescence background while ensuring no damage to the sample159. Continuous-wave lasers can provide detailed insights into RS, although further investigation is needed to optimize the stability and scope of combined applications125,154. The combined use of infrared and Raman techniques allows for precisely identifying pigments, fillers, and binders in paintings. The complex composition of pigments can be thoroughly examined using Fourier Transform Infrared and Raman ST160,161. These techniques have successfully identified metal soaps and organic salts formed when fatty acids react with metal cations162. SERS shows promise for detecting organic dyes, colorants, and pigments used by painters73,95,131, although there are challenges in conducting measurements on paints and fabrics163. Researchers have developed a unified system integrating SERS, High-Performance Liquid Chromatography, and photodiode array detection to comprehensively analyze natural dyes in mixtures164.
Value of ST CH
(1) The foundation of the research
In CH studies, archeological investigation and materials characterization are increasingly integrated through the application of scientific and technical methods. This interdisciplinary approach facilitates a more comprehensive understanding of the materials under study. The focus on surface material analysis in archeological research has grown significantly, with LIBS playing a prominent role in this integrated analytical strategy24,131. Particularly for examining surface layers of sculptures, stucco, and thin painted layers96,165. However, the effectiveness of these analyses has been historically limited by the lack of comprehensive reference databases73. Recent developments in spectral databases have significantly enhanced the efficiency of material characterization in archeological investigations24. For instance, a database containing over 500 molecular formulas has been created, enabling more precise examination of archeological residues compared to traditional methods73. Complementing RS and synchrotron radiation-based scanning techniques have become valuable tools for examining archeological materials’ physical and chemical properties102. Synchrotron radiation microscopy is used to analyze the chemical composition of ancient paintings99. In contrast, synchrotron radiation X-ray techniques are employed to identify subsurface contents in classical paintings and assess the condition of artworks87.
(2) Areas of cutting-edge research
RS is a widely used technique in archeological surveying and conservation in heritage science131,166. Recent advancements have significantly enhanced its capabilities. The integration of fiber optic technology, system improvements such as automatic shift baseline subtraction, and the advent of spatially offset RS have all contributed to more effective analysis163. These developments have proven invaluable for the documentation and preservation assessment of field items167. However, when dealing with artifacts with small quantities of minute pigments, X-ray fluorescence scanning and full-field hyperspectral imaging emerge as promising alternatives168. At the forefront of material characterization in CH, synchrotron radiation technology plays a pivotal role. It allows the combination of μ-X-ray fluorescence, μ-X-ray absorption, and μ-scan micro-nano X-ray diffraction to trace chemical changes in natural pigments over time169. Synchrotron UV luminescence technology represents an innovative method for identifying materials and artistic techniques and assessing the craftsmanship quality. Its precision in detecting and locating luminous materials is particularly noteworthy170. In addition, MOLAB—a unique array of portable instruments—enables on-site examination of various cultural artifacts, yielding successful outcomes. This development is poised to revolutionize future on-site assessments in the CH68.
High betweenness centrality
Based on the data from CiteSpace, the publication authored by Botto et al.25 has the highest mesocentricity value of 29. This research comprehensively evaluates LIBS in CH and archeology, detailing the team’s approach to analyzing common materials such as metals, paints, ceramics, and glass. Secondly, two other notable publications are by Cucci et al.105 and Madariaga73. Cucci and Delaney advocate using hyperspectral diffuse reflection imaging technology, demonstrating its application through experimental data sets. While this technology is more complex, it offers promising results. Madariaga’s work provides a thorough overview of advancements in analytical chemistry within the CH, covering improved techniques for material characterization and protocols for assessing the preservation state of cultural assets. Conti et al.165 expand on the applications of RS in CH, enhancing the repertoire of non-destructive analytical tools available to researchers. In a separate article, the authors offer a concise overview of RSs for examining CH materials, including sampling methods, data processing, and instrumentation. This work provides valuable insights into the application and advancement of RS.
Citation bursts
The top 5 publications with burst citations in STCH primarily focus on research development’s third and fourth stages. With the highest burst value, Cucci et al.105 appear predominantly in the fourth stage. Their work introduces a hyperspectral sensor system and demonstrates its application in CH through case studies. This research highlights the potential of reflectivity hyperspectral imaging in the field. Dik et al.99 featured prominently in the third stage, present a significant contribution with their focus on synchrotron radiation X-ray fluorescence mapping technology, particularly in the analysis of paintings. Madariaga73 study, which has been reissued, underscores the crucial role of chemical analysis in recent CH research advancements. This work emphasizes the close relationship between the progress of chemical analysis and the development of ST. The remaining two publications continue to exert influence today, indicating their lasting significance in the field. Botto et al.25 have maintained a substantial impact from 2019 to 2024, introducing concepts such as micro-LIBS, 3D element imaging, and surface and nanoparticle enhancement. Their work also explores emerging patterns and future advancements in LIBS for CH. Picollo et al.104 examine hyperspectral imaging across various application scenarios. Their research demonstrates how this technique can be applied using different devices with diverse sensors and camera types to enhance the visualization of information related to CH materials.
Theme evolutionary analysis
The theme evolution chart generated by SciMAT (Fig. 9) reveals the development of CH over time. The initial stage shows limited themes, indicating an exploratory phase in the field. Two primary evolutionary trajectories emerge from this analysis. The first, centered on “pigments,” progresses from “pigments” to “spectroscopy.” This path represents the highest number of publications, with new subjects related to pigment research appearing over time, demonstrating significant advancements in the field. The second trajectory focuses on “instruments,” evolving from “temperature” to “crystal structure” and finally to “instrument.” This progression reflects the need for comprehensive methodologies to explore various materials with high resolution and precision in CH, given the presence of complex organic-inorganic systems. Characterizing historical materials has become crucial for developing accurate conservation and intervention plans. Analytical chemistry offers a wide array of techniques for artwork characterization, including molecular, elemental, imaging, surface, thermal, separation, nuclear, dating, and electrochemical technologies171. This comprehensive approach examines material properties from surface to core, considering external temperature and internal structure. The research process has evolved from simplicity to complexity, driven by advancements in instrument capabilities. These improvements have mainly benefited CH’s analysis of crystal structures172,173,174. Each research period sees the emergence of new themes from existing ones, especially in the fourth phase. These include studies on materials such as stone, silk, copper, and iron oxides and advanced assistive technologies like films, ground-motion techniques, and air-lime-mortar. Additionally, several derivative themes have emerged, further expanding the field of CH.
Based on the strategic coordinate diagram generated by SciMAT (Fig. 10), the implementation of ST in CH primarily focuses on different research subjects within CH, which aligns with the evolution diagram. Nevertheless, the development of it is inadequate, indicating the significant potential for additional research in this field. During the study periods spanning from 2003 to 2015, the topic of “pigments” had promising prospects. Pigments are present in various artifacts found in CH, including architectural murals175, cave rock paintings176, ceramic ornamentation177, handicraft surfaces178, and paintings179. These pigments play a significant role in CH. Between 2016 and 2024, there was a resurgence in the development of spectroscopy, leading to substantial advancements in characterizing unique materials of CH through numerous developing STs93,180,181. Stone materials were the predominant focus regarding high density during the third and fourth stages. Recently, there has been significant worry about the extent of deterioration of CH stone materials due to the changing climate environment182. Conversely, advanced non-destructive analytical techniques for CH stone have become well-established, and these approaches have greatly facilitated related research183.
Discussion
This study identifies four distinct developmental stages in STCH, tracing its evolution from initial development to the current era of multispectral applications. From 2019 to 2024, there has been a significant increase in the quantity and diversity of publications, emphasizing ST’s importance and scientific validity in studying, evaluating, and preserving CH. The scope of ST applications has expanded to encompass a wide range of historical forms, including paintings, artifacts, landscapes, and architecture. This expansion has underscored the need to employ various types of ST or combine different techniques to address specific material characteristics effectively. An emerging trend in CH studies is the emphasis on interdisciplinary approaches. Researchers increasingly combine scientific methods, including ST, with humanities-based approaches to comprehensively understand CH. Italy, France, and Spain have emerged as influential leaders in this field. Their prominence can be attributed to their status as cultural powerhouses with rich histories and diverse CH. Additionally, these countries have prioritized heritage protection through policies and laws that support scientific and technological research in this domain. This evolution in STCH reflects a growing recognition of the importance of advanced scientific techniques in preserving and understanding our cultural past. It also highlights the increasing collaboration between scientific and humanistic disciplines in studying CH164,184,185.
Future research trends
The STCH has evolved from using individual methods to integrating multiple techniques as a cohesive unit. While single spectral techniques are limited to examining specific aspects of CH materials and may overlook crucial data, combining diverse spectral approaches overcomes individual limitations, resulting in more accurate and scientifically valid material identification. Integrating various ST technologies, such as synchronous spectroscopy, imaging spectroscopy, and spectral databases, along with auxiliary technologies like portable devices, is driving the advancement of multi-ST in CH3,186,187. RS has emerged as a particularly influential technique due to its compatibility with other supporting technologies. Advancements in scanning technology have expanded the capabilities of detecting counterfeit items. Initially limited to describing basic physical and chemical properties, these techniques can now discern complex sandwich structures and unique materials at the molecular and compound levels. This progress allows for a more nuanced evaluation of CH protective measures, particularly in addressing issues like metal soap formation. Pigment analysis remains a crucial aspect of CH research. As the range of spectroscopic identification techniques broadens, researchers can gain more comprehensive insights into the historical significance of pigments. Recent stages of research have focused extensively on stone CH, with STs enabling accurate analysis of material deterioration and erosion, significantly impacting preservation efforts. Despite its successful application in CH, spectroscopic analysis still faces challenges related to data availability188, complexity189, and uncertainty133, primarily due to the heterogeneous nature of CH materials190. As the field of STCH continues to advance, it is anticipated that their integration will offer numerous opportunities in the future:
Firstly, integrating ST with machine learning in CH data analysis is poised to revolutionize our understanding of CH materials and their preservation. This convergence of technologies offers the potential to uncover previously hidden patterns, address limitations in existing recognition methods, and develop more effective strategies for protecting CH based on visual information191,192,193. Recent acknowledgment by scientists of the importance of artificial intelligence and machine learning in spectroscopic applications underscores the need for further advancement in this area194,195,196. Future research should focus on developing intervention analysis, theories, and frameworks incorporating artificial intelligence technology in STCH. To achieve this goal, a comprehensive approach is necessary. This approach should examine the interaction between ST and CH and consider technological advancements in related fields. By adopting this interdisciplinary perspective, researchers can foster more extensive and innovative studies that bridge the gap between CH preservation and cutting-edge technology.
Secondly, RS will continue to play a significant role in CH due to its inherent advantages and versatility. Its compatibility with other techniques, such as infrared and laser spectroscopy, further expands its potential applications in the field. However, RS still faces certain limitations, particularly in dealing with fluorescence interference, which can significantly impact the accurate identification of various CH materials146. The fluorescence signal of some chemical compounds often overwhelms the Raman signal, leading to inaccurate detection results or failure to detect the desired material. While several emerging RSs can mitigate fluorescence interference to some extent, their widespread adoption faces challenges: Time-resolved RS equipment is costly197, Resonance RS requires substantial amounts of CH material, which is often not feasible198, SERS poses potential risks to CH objects199, Shifted-Excitation Difference RS can be operationally complex200. The future development of STCH will likely focus on enhancing RS to address fluorescence interference issues. Despite these challenges, RS is expected to remain a frequently used technique in CH studies, often in combination with other spectroscopic methods to compensate for individual limitations.
Finally, the operating cost of the STCH industry is expected to decline. There has been a notable increase in the accessibility and user-friendliness of portable ST devices201,202,203. These devices offer the convenience of on-site measurements, providing accurate data that inform repair and conservation decisions. They also reduce the need for purified materials, significantly lowering the experimental requirements for CH analysis. Enhancing the spectral database can further reduce the financial burden on researchers in the CH field, improve the efficacy of ST in CH protection, and promote standardization204, rapid identification191, data sharing, and collaboration205. This development will substantially relax the quality standards expected of ST when used by CH professionals. Currently, the potential of the spectrum database for material identification is not fully realized206,207,208, highlighting a critical area for future focus. The advanced state of multi-ST integration, which allows for concurrently analyzing complex structures or unique materials, is a significant milestone. Karagiannis209 has developed an integrated system that combines high-resolution, in situ, multispectral, and spectral mapping imaging. This system enables the simultaneous examination of various levels of detail in the underlying layers and identifies materials based on the spectrum of each pixel in the cube imaging dataset. Such advancements have significantly reduced the time required for traditional analysis procedures.
Research limitations
This study has several limitations. Firstly, we relied exclusively on SCI-E and SSCI publications from the WoS database for data collection, without including other databases such as Scopus and Google Scholar. This limitation may have restricted the breadth of our research sample. Future studies could consider integrating multiple databases to validate the reliability of the research findings. Additionally, our analysis included only articles published in English, excluding papers in other languages. Secondly, in the context of scientific bibliometric analysis, we utilized only the LLR algorithm for cluster analysis. Combining multiple association analysis algorithms may enhance the accuracy of the results. Furthermore, due to space constraints, this study focused on the analysis and interpretation of key clusters and did not delve deeply into non-focus clusters. Finally, while identifying research frontiers and future development trends through software analysis provides objectivity, it still requires further reading and meticulous organization of the literature to obtain more precise conclusions.
Conclusion
This research employs bibliometric analysis alongside qualitative and quantitative analyses to evaluate the implementation of STCH from 1992 to 2024. The findings provide a foundation for future studies and offer valuable insights for managers and decision-makers in the field, contributing to the advancement of CH sustainability and overall human welfare. Key conclusions from this research include:
The evolution of ST in CH can be categorized into four distinct phases. The current publication trend indicates growing interest in STCH, with multiple techniques broadening the scope and improving the accuracy of material identification. The main research subjects in this field include spectral replication, CH preservation, identification, crowd analysis, RS, and corrosion studies. Advancements in ST have shifted the focus from studying physical and chemical characteristics to analyzing molecular material identification at a microscopic level. Current research emphasizes integrating multi-spectral and multi-auxiliary technologies, with Raman spectroscopy emerging as a crucial tool.
Citation burst analysis revealed key documents focusing on LIBS, hyperspectral imaging technology, and CH chemical materials. These areas continue to be prominent research topics, highlighting the versatility of ST in identifying cultural assets across various categories and historical periods.
Thematic evolution and strategic coordination map analyses indicate that pigment research is a pivotal topic driving advancement in the field. Additional subjects explore modifications of ST in CH materials research and ST-assisted technologies, suggesting a more comprehensive approach to addressing CH sustainability. While ST aims to enhance CH material assessment, its development has limitations, including insufficiently advanced mechanical learning systems, challenges in Raman spectrum identification, and high operational costs.
Future research should prioritize a holistic approach to CH and utilize multidisciplinary methods. Integrating chemical research with new technologies can potentially address CH assessment challenges more effectively. This comprehensive analysis provides a clear overview of the current state and future directions of STCH, offering valuable insights for researchers, managers, and decision-makers in the field.
Data availability
No datasets were generated or analysed during the current study.
Abbreviations
- ST:
-
Spectroscopy technique
- CH:
-
Cultural heritage
- RS:
-
Raman spectroscopy
- SERS:
-
Surface-enhanced Raman spectroscopy
- STCH:
-
Spectroscopy technique in cultural heritage
- LIBS:
-
Laser-induced breakdown spectroscopy
- TS:
-
Topic
- LA:
-
Language article
References
Brar, S. K. & Verma, M. Measurement of nanoparticles by light-scattering techniques. TrAC Trends Anal. Chem 30, 4–17 (2011).
Gaudiuso, R., Dell’Aglio, M., De Pascale, O., Senesi, G. S. & De Giacomo, A. Laser induced breakdown spectroscopy for elemental analysis in environmental, cultural heritage and space applications: a review of methods and results. Sensors 10, 7434–7468 (2010).
George, S. et al. A study of spectral imaging acquisition and processing for cultural heritage. Digital Techniques for Documenting and Preserving Cultural Heritage 141–158 (2018).
Baranov, V. & Gribov, L. On the possibility of analyzing substances by spectroscopy techniques in ultraviolet and visible regions without using standard composition samples. J. Anal. Chem. 54, 307–314 (1999).
Bychto, L., Maliński, M., Patryn, A., Tivanov, M. & Gremenok, V. Determination of the optical absorption spectra of thin layers from their photoacoustic spectra. Opt. Mater. 79, 196–199 (2018).
Ferrario, L., Bailey, J. & Wickramasinghe, D. T. Detection of cyclotron emission features in the infrared spectrum of ST LMi. Mon. Not. R. Astron. Soc. 262, 285–288 (1993).
Panneton, B., Roger, J.-M., Guillaume, S. & Longchamps, L. Effects of preprocessing of ultraviolet-induced fluorescence spectra in plant fingerprinting applications. Appl. Spectrosc. 62, 747–752 (2008).
Thickett, D. et al. Using non-invasive non-destructive techniques to monitor cultural heritage objects. Insight Non-Destr. Test. Cond. Monit. 59, 230–234 (2017).
Zhang, Y., Zhang, T. & Li, H. Application of laser-induced breakdown spectroscopy (LIBS) in environmental monitoring. Spectrochim. Acta Part B At. Spectrosc 181, 106218 (2021).
Mrđenović, D. et al. Nanoscale chemical analysis of 2D molecular materials using tip-enhanced Raman spectroscopy. Nanoscale 15, 963–974 (2023).
Siddhanta, S. et al. Advances in Raman spectroscopy and imaging for biomedical research. Adv. Opt. Photonics 15, 318–384 (2023).
Emre, G., Yilmaz, A., Pogliani, P., Ildiz, G. O. & Fausto R. Current Approaches, Solutions and Practices in Conservation of Cultural Heritage. (Istanbul University Press, 2024).
Konsa, K. Developments in approaches to heritage in Estonia: monuments, values, and people. Balt. J. Art. Hist. 18, 181–208 (2019).
Bratianu C, Bejinaru RJKM, Arts,, Approaches HI, Collaboration tBo. Intellectual capital of the cultural heritage ecosystems: a knowledge dynamics approach. Knowledge Management, Arts, and Humanities Interdisciplinary Approaches and the Benefits of Collaboration 215–238 (2019).
Václavíková, A. Making Sense and Use of Industrial Ruins in Post-industrial City (Masarykova Univerzita, Fakulta sociálních studií, 2019).
Ruffolo, S. A. & La Russa, M. F. Nanoparticles in the field of built heritage restoration: challenges and limits. In Handbook of Cultural Heritage Analysis 1033–1050 (Springer International Publishing, Cham, 2022).
Miliani, C., Rosi, F., Brunetti, B. G. & Sgamellotti, A. In situ noninvasive study of artworks: the MOLAB multitechnique approach. Acc. Chem. Res. 43, 728–738 (2010).
Caggiani, M. C. & Colomban, P. Raman microspectroscopy for cultural heritage studies. Phys. Sci. Rev. 3, 0007 (2018).
Żuk, L. & Królewicz, S. Uses of sentinel-1 and-2 images in heritage management: a case study from Lednica Landscape Park (Poland). Geosciences 12, 159 (2022).
Huzui, A. E., Călin, I. & Pătru-Stupariu, I. Spatial pattern analyses of landscape using multi-temporal data sources. Procedia Environ. Sci. 14, 98–110 (2012).
Dastgerdi, A. S. & Sargolini, M. Vulnerability assessment and conservation of heritage sites in a changing climate. UluslararasıPeyzaj Mimarlığı Araştırmaları Dergisi 3, 121–129 (2019).
Aboulnaga, M. et al. Climate change and cultural heritage: a global mapping of the UNESCO thematic indicators in conjunction with advanced technologies for cultural sustainability. Sustainability 16, 4650 (2024).
Petousi, D., Katifori, A., Servi, K., Roussou, M. & Ioannidis, Y. History education done different: a collaborative interactive digital storytelling approach for remote learners[C]. Front. Educ. 7, 942834 (2022).
Colomban, P. The on‐site/remote Raman analysis with mobile instruments: a review of drawbacks and success in cultural heritage studies and other associated fields. J. Raman Spectrosc. 43, 1529–1535 (2012).
Botto, A. et al. Applications of laser-induced breakdown spectroscopy in cultural heritage and archaeology: a critical review. J. Anal. At. Spectrom. 34, 81–103 (2019).
Heinich, N. The making of cultural heritage[J]. Nord. J. Aesthet. 22 (2011).
Snowball, J. D. The economic, social and cultural impact of cultural heritage: methods and examples. In Handbook on the Economics of Cultural Heritage 438–455 (Edward Elgar Publishing, 2013).
Brizi, A., Rabinovich, A. & Lewis, C. Psychological outcomes of local heritage engagement: participation in community archeological excavations increases well‐being, self‐efficacy, and perceived community support. J. Appl. Soc. Psychol. 53, 850–861 (2023).
Benson, A. M. & Arnold, D. Contemporary Issues in Cultural Heritage Tourism (Routledge, 2014).
Nwegbu, M. U., Eze, C. C. & Asogwa, B. E. Globalization of cultural heritage: issues, impacts, and inevitable challenges for Nigeria[J]. Libr. Philos. Pract. 1 (2011).
Meskell, L. The Social Life of Heritage (Polity, 2012).
Zhao, C., Zhang, Y., Wang, C.-C., Hou, M. & Li, A. Recent progress in instrumental techniques for architectural heritage materials[J]. Herit. Sci. 7, 1–50 (2019).
Dillmann, P., Watkinson, D., Angelini, E. & Adriaens, A. Corrosion and Conservation of Cultural Heritage Metallic Artefacts (Elsevier, 2013).
Fazio, A. T., López, M. M., Temperini, M. L. & de Faria, D. L. A. Surface enhanced Raman spectroscopy and cultural heritage biodeterioration: fungi identification in earthen architecture from Paraíba Valley (São Paulo, Brazil). Vib. Spectrosc. 97, 129–134 (2018).
Bitossi, G., Giorgi, R., Mauro, M., Salvadori, B. & Dei, L. Spectroscopic techniques in cultural heritage conservation: a survey. Appl. Spectrosc. Rev. 40, 187–228 (2005).
Cataldo, M., Clemenza, M., Ishida, K. & Hillier, A. D. A novel non-destructive technique for cultural heritage: depth profiling and elemental analysis underneath the surface with negative muons. Appl. Sci. 12, 4237 (2022).
Botteon, A. et al. Advanced microspatially offset Raman spectroscopy for noninvasive imaging of concealed texts and figures using Raman signal, fluorescence emission, and overall spectral intensity. Anal. Chem. 96, 4535–4543 (2024).
Patin, G. et al. An enhanced optical micro-fading device[J]. J. Cult. Herit. 57, 276–285 (2022).
Falagas, M. E., Pitsouni, E. I., Malietzis, G. A. & Pappas, G. Comparison of PubMed, Scopus, Web of Science, and Google Scholar: strengths and weaknesses[J]. FASEB J 22, 338–342 (2008).
Birkle, C., Pendlebury, D. A., Schnell, J. & Adams, J. Web of Science as a data source for research on scientific and scholarly activity. Quant. Sci. Stud. 1, 363–376 (2020).
Su, X., Li, X. & Kang, Y. A bibliometric analysis of research on intangible cultural heritage using CiteSpace[J]. Sage Open 9, 2158244019840119 (2019).
Garfield, E. The Use of Citation Data in Writing the History of Science (Philadelphia Institute of Scientific Information, 1964).
Yang, H., Shao, X. & Wu, M. A review on ecosystem health research: a visualization based on CiteSpace[J]. Sustainability 11, 4908 (2019).
Arruda, H., Silva, E. R., Lessa, M., Proença, D. Jr & Bartholo, R. VOSviewer and Bibliometrix[J]. J. Med. Libr. Assoc. 110, 392 (2022).
Wong, D. VOSviewer[J]. Tech. Serv. Q. 35, 219–220 (2018).
Cobo, M. J., López‐Herrera, A. G., Herrera‐Viedma, E. & Herrera, F. SciMAT: a new science mapping analysis software tool. (2012).
Ducloy, M., Giacobino, E. & Camy, G. Laser Spectroscopy: Proceedings of the Tenth International Conference (World Scientific, 1992).
Castillejo, M. et al. Analysis of pigments in polychromes by use of laser induced breakdown spectroscopy and Raman microscopy[J]. J. Mol. Struct. 550, 191–198 (2000).
Bouchard, M. & Smith, D. ART 2002: 7th International Conference on Non-destructive Testing and Microanalysis for the Diagnostics and Conservation of the Cultural and Environmental Heritage (University of Antwerp, 2002).
Nevin, A. et al. Raman spectra of proteinaceous materials used in paintings: a multivariate analytical approach for classification and identification. Anal. Chem. 79, 6143–6151 (2007).
Salvadó, N. et al. Advantages of the use of SR-FT-IR microspectroscopy: applications to cultural heritage[J]. Anal. Chem. 77, 3444–3451 (2005).
Galli, S. et al. Spectroscopic techniques for the investigation of Sicilian Cultural Heritage: two different applications. In Molecular and Structural Archaeology: Cosmetic and Therapeutic Chemicals (Springer Science & Business Media, 2003).
Georgiou, S., Anglos, D. & Fotakis, C. Photons in the service of our past: lasers in the preservation of cultural heritage[J]. Contemp. Phys. 49, 1–27 (2008).
Adriaens, A. Non-destructive analysis and testing of museum objects: an overview of 5 years of research. Spectrochim. Acta Part B At. Spectrosc 60, 1503–1516 (2005).
Balas, C. et al. A novel hyper-spectral imaging apparatus for the non-destructive analysis of objects of artistic and historic value. J. Cult. Herit. 4, 330–337 (2003).
Dolgin, B., Bulatov, V. & Schechter, I. Non-destructive assessment of parchment deterioration by optical methods. Anal. Bioanal. Chem. 388, 1885–1896 (2007).
Klein, M. E., Aalderink, B. J., Padoan, R., De Bruin, G. & Steemers, T. A. Quantitative hyperspectral reflectance imaging[J]. Sensors 8, 5576–5618 (2008).
Schönemann, A. The Eighth Biennial Conference of the Infrared and Raman Users Group (IRUG 8), Vol. 1 (Springer, 2008).
Jackson, J. B. et al. A survey of terahertz applications in cultural heritage conservation science. IEEE Trans. Terahertz Sci. Technol. 1, 220–231 (2011).
Janssens, K., Dik, J., Cotte, M. & Susini, J. Photon-based techniques for nondestructive subsurface analysis of painted cultural heritage artifacts. Acc. Chem. Res. 43, 814–825 (2010).
Manso, M. & Carvalho, M. L. Application of spectroscopic techniques for the study of paper documents: a survey. Spectrochim. Acta Part B At. Spectrosc 64, 482–490 (2009).
La Russa, M. F. et al. The use of FTIR and micro‐FTIR spectroscopy: an example of application to cultural heritage. Int. J. Spectrosc. 2009, 893528 (2009).
Lerma, J. L., Akasheh, T., Haddad, N. & Cabrelles, M. Multispectral sensors in combination with recording tools for cultural heritage documentation. Change Time 1, 236–250 (2011).
Blažek, J. et al. Low-cost mobile system for multispectral cultural heritage data acquisition. In 2013 Digital Heritage International Congress (DigitalHeritage) 73–79 (IEEE, 2013).
Hedjam, R. & Cheriet, M. Historical document image restoration using multispectral imaging system. Pattern Recognit 46, 2297–2312 (2013).
Francioni, F. Beyond state sovereignty: the protection of cultural heritage as a shared interest of humanity. In Globalization and Common Responsibilities of States 375–394 (Routledge, 2017).
Nafie, L. A. Recent advances in linear and non‐linear Raman spectroscopy. Part IX[J]. J. Raman Spectrosc. 46, 1173–1190 (2015).
Brunetti, B. et al. Non-invasive investigations of paintings by portable instrumentation: the MOLAB experience. Analytical Chemistry for Cultural Heritage. 41–75 (2017).
Lagomarsino, S. & Cattari, S. PERPETUATE guidelines for seismic performance-based assessment of cultural heritage masonry structures. Bull. Earthq. Eng. 13, 13–47 (2015).
Valero, E. et al. Automated defect detection and classification in ashlar masonry walls using machine learning. Autom. Constr. 106, 102846 (2019).
Wu, Y. et al. Antimony, beryllium, cobalt, and vanadium in urban park soils in Beijing: machine learning-based source identification and health risk-based soil environmental criteria. Environ. Pollut. 293, 118554 (2022).
Bar, S., Parida, B. R. & Pandey, A. C. Landsat-8 and Sentinel-2 based Forest fire burn area mapping using machine learning algorithms on GEE cloud platform over Uttarakhand, Western Himalaya. Remote Sens. Appl. Soc. Environ. 18, 100324 (2020).
Madariaga, J. M. Analytical chemistry in the field of cultural heritage. Anal. Methods 7, 4848–4876 (2015).
Conti, C. et al. Advances in Raman spectroscopy for the non-destructive subsurface analysis of artworks: micro-SORS. J. Cult. Herit. 43, 319–328 (2020).
Sun, J. et al. Surface‐enhanced Raman spectroscopy for on‐site analysis: a review of recent developments. Luminescence 35, 808–820 (2020).
Ong, T. T., Blanch, E. W. & Jones, O. A. Surface enhanced Raman spectroscopy in environmental analysis, monitoring and assessment. Sci. Total Environ. 720, 137601 (2020).
Odelli, E., Rousaki, A., Raneri, S. & Vandenabeele, P. Advantages and pitfalls of the use of mobile Raman and XRF systems applied on cultural heritage objects in Tuscany (Italy). Eur. Phys. J. 136, 449 (2021).
Rosi, F., Cartechini, L., Sali, D. & Miliani, C. Recent trends in the application of Fourier transform infrared (FT-IR) spectroscopy in heritage science: from micro- to non-invasive FT-IR. Phys. Sci. Rev. 4, 20180006 (2019).
Bell, J., Nel, P. & Stuart, B. Non-invasive identification of polymers in cultural heritage collections: evaluation, optimisation and application of portable FTIR (ATR and external reflectance) spectroscopy to three-dimensional polymer-based objects. Herit. Sci. 7, 95 (2019).
Pozzi, F., Basso, E., Rizzo, A., Cesaratto, A. & Tague, T. J. Jr Evaluation and optimization of the potential of a handheld Raman spectrometer: in situ, noninvasive materials characterization in artworks. J. Raman Spectrosc. 50, 861–872 (2019).
Spizzichino, V. & Fantoni, R. Laser induced breakdown spectroscopy in archeometry: a review of its application and future perspectives. Spectrochim. Acta Part B At. Spectrosc 99, 201–209 (2014).
Magdy, M. A conceptual overview of surface-enhanced Raman scattering (SERS). Plasmonics 18, 803–809 (2023).
Wustholz, K. L., Svoboda, S. A., Martin, M. G., Steinman, B. T. & Zheng, Z. Uncovering art’s vanishing hues with surface-enhanced Raman scattering: drawing inspiration from the past for the future[J]. ACS Nano 18, 17369–17377 (2024).
Lai, H., Yu, Z., Li, G. & Zhang, Z. Advanced sample preparation techniques for rapid surface-enhanced Raman spectroscopy analysis of complex samples. J. Chromatogr. A 1675, 463181 (2022).
Miliani, C., Rosi, F., Daveri, A. & Brunetti, B. G. Reflection infrared spectroscopy for the non-invasive in situ study of artists’ pigments. Appl. Phys. A 106, 295–307 (2012).
Aceto, M. et al. Characterisation of colourants on illuminated manuscripts by portable fibre optic UV-visible-NIR reflectance spectrophotometry. Anal. methods 6, 1488–1500 (2014).
Arrizabalaga, I., Gómez-Laserna, O., Aramendia, J., Arana, G. & Madariaga, J. M. Applicability of a diffuse reflectance infrared Fourier transform handheld spectrometer to perform in situ analyses on cultural heritage materials. Spectrochim. Acta Part A Mol. Biomol. Spectrosc. 129, 259–267 (2014).
Irazola, M. et al. In situ Raman spectroscopy analysis combined with Raman and SEM‐EDS imaging to assess the conservation state of 16th century wall paintings. J. Raman Spectrosc. 43, 1676–1684 (2012).
Liang, H. Advances in multispectral and hyperspectral imaging for archaeology and art conservation. Appl. Phys. A 106, 309–323 (2012).
Hassan, F. Tangible heritage in archaeology. in Encyclopedia of Global Archaeology 10489–10492 (2020).
Xu, M. & Xue, C. Dilemma and route exploration of cultural heritage conservation in the context of climate change. Highlights Art. Des. 5, 24–30 (2024).
Beck, L. et al. Non-destructive portable analytical techniques for carbon in situ screening before sampling for dating prehistoric rock paintings. Radiocarbon 55, 436–444 (2013).
Liu, W., Li, M., Wu, N., Liu, S. & Chen, J. A new application of fiber optics reflection spectroscopy (FORS): Identification of “bronze disease” induced corrosion products on ancient bronzes. J. Cult. Herit. 49, 19–27 (2021).
Marchetti, A. et al. Novel optical photothermal infrared (O-PTIR) spectroscopy for the noninvasive characterization of heritage glass-metal objects. Sci. Adv. 8, eabl6769 (2022).
Pozzi, F. & Leona, M. Surface‐enhanced Raman spectroscopy in art and archaeology. J. Raman Spectrosc. 47, 67–77 (2016).
Conti, C., Colombo, C., Realini, M., Zerbi, G. & Matousek, P. Subsurface Raman analysis of thin painted layers. Appl. Spectrosc. 68, 686–691 (2014).
Łojewski, T. & Łydżba-Kopczyńska, B. Spectroscopy in the analysis of artworks. in Molecular Spectroscopy—Experiment and Theory: From Molecules to Functional Materials 483–517 (2019).
Armetta, F. & Saladino, M. Spectroscopy for the characterization of materials and cultural heritage. First STeBICeF Young Researcher Workshop (2023).
Dik, J. et al. Visualization of a lost painting by Vincent van Gogh using synchrotron radiation based X-ray fluorescence elemental mapping. Anal. Chem. 80, 6436–6442 (2008).
Bertrand, L. et al. Development and trends in synchrotron studies of ancient and historical materials. Phys. Rep. 519, 51–96 (2012).
Bertrand, L. et al. Cultural heritage and archaeology materials studied by synchrotron spectroscopy and imaging[J]. Appl. Phys. A 106, 377–396 (2012).
Cotte, M. et al. Applications of synchrotron-based micro-imaging techniques to the chemical analysis of ancient paintings. J. Anal. At. Spectrom. 23, 820–828 (2008).
Cotte, M., Susini, J., Dik, J. & Janssens, K. Synchrotron-based X-ray absorption spectroscopy for art conservation: looking back and looking forward[J]. Acc. Chem. Res. 43, 705–714 (2010).
Picollo, M., Cucci, C., Casini, A. & Stefani, L. Hyper-spectral imaging technique in the cultural heritage field: new possible scenarios. Sensors 20, 2843 (2020).
Cucci, C., Delaney, J. K. & Picollo, M. Reflectance hyperspectral imaging for investigation of works of art: old master paintings and illuminated manuscripts. Acc. Chem. Res. 49, 2070–2079 (2016).
Shirvani Dastgerdi, A., Sargolini, M., Broussard Allred, S., Chatrchyan, A. & De Luca, G. Climate change and sustaining heritage resources: a framework for boosting cultural and natural heritage conservation in Central Italy. Climate 8, 26 (2020).
Emery, D., France, F. G. & Toth, M. B. Management of spectral imaging archives for scientific preservation studies. in Archiving Conference. Society of Imaging Science and Technology (2009).
Moropoulou, A., Korres, M., Georgopoulos, A., Spyrakos, C. & Mouzakis, C. Transdisciplinary Multispectral Modeling and Cooperation for the Preservation of Cultural Heritage: First International Conference, TMM_CH 2018, Athens, Greece, Revised Selected Papers, Part I Vol. 961(Springer, 2019).
Zerboni, A. et al. The sustainability of rock art: preservation and research. Sustainability 14, 6305 (2022).
Raimundo, J., Medina, S. L.-C., Mata, J. A. D., Herrero-Tejedor, T. R. & Priego-de-los-Santos, E. Deep learning enhanced multisensor data fusion for building assessment using multispectral voxels and self-organizing maps. Heritage 7, 1043–1073 (2024).
Mazzocato, S., Cimino, D. & Daffara, C. Integrated microprofilometry and multispectral imaging for full-field analysis of ancient manuscripts. J. Cult. Herit. 66, 110–116 (2024).
Labadi, S., Giliberto, F., Rosetti, I., Shetabi, L. & Yildirim, E. Heritage and the sustainable development goals: policy guidance for heritage and development actors. Int. J. Herit. Stud. (2021).
Sánchez-Aparicio, L. J., Del Pozo, S., Ramos, L. F., Arce, A. & Fernandes, F. M. Heritage site preservation with combined radiometric and geometric analysis of TLS data. Autom. Constr. 85, 24–39 (2018).
Vazquez-Calvo, C., Martinez-Ramirez, S., de Buergo, M. A. & Fort, R. The use of portable Raman spectroscopy to identify conservation treatments applied to heritage stone. Spectroscopy Letters 45, 146–150 (2012).
Chércoles Asensio, R., San Andrés Moya, M., De la Roja, J. M. & Gómez, M. Analytical characterization of polymers used in conservation and restoration by ATR-FTIR spectroscopy[J]. Anal. Bioanal. Chem. 395, 2081–2096 (2009).
Moropoulou, A. et al. Integrated Non-destructive evaluation for the protection of Cultural Heritage[M]. in Emerging Technologies in NDT 323–334 (CRC Press, 2022).
Liu, G.-L. & Kazarian, S. G. Recent advances and applications to cultural heritage using ATR-FTIR spectroscopy and ATR-FTIR spectroscopic imaging. Analyst 147, 1777–1797 (2022).
Ricciardi, P. UV-visible-near I. R. reflectance spectrophotometry in a museum environment. In Spectroscopy, Diffraction and Tomography in Art and Heritage Science 103–131 (Elsevier, 2021).
Vandenabeele, P. & Donais, M. K. Mobile Spectroscopic Instrumentation in Archaeometry Research. Appl Spectrosc 70, 27–41 (2016).
Pozzi, F. et al. Portable spectroscopy for cultural heritage: applications and practical challenges. In Portable Spectroscopy and Spectrometry 499–522 (2021).
Artioli, G. Scientific methods and cultural heritage: an introduction to the application of materials science to archaeometry and conservation science. (OUP Oxford, 2010).
Kasztovszky, Z. et al. Ceramics, marbles and stones in the light of neutrons: characterization by various neutron methods. in Neutron Methods for Archaeology and Cultural Heritage 89–140 (2017).
Careaga, V. P., Blanco Guerrero, A., Siracusano, G. & Maier, M. S. High performance liquid chromatography as a micro-destructive technique for the identification of anthraquinone red dyestuffs in cultural heritage objects. (2023).
Oujja, M., Palomar, T., Martínez-Weinbaum, M., Martínez-Ramírez, S. & Castillejo, M. Characterization of medieval-like glass alteration layers by laser spectroscopy and nonlinear optical microscopy[J]. Eur. Phys. J. Plus 136, 859 (2021).
Gaudiuso, R. Laser-induced breakdown spectroscopy in cultural heritage science[M]. in Spectroscopy, Diffraction and Tomography in Art and Heritage Science 209–251 (Elsevier, 2021).
Valentina Fichera, G. et al. Innovative monitoring plan for the preventive conservation of historical musical instruments. Stud. Conserv. 63, 351–354 (2018).
Longoni, M. The Non-invasive Analysis of Organic Materials in Cultural Heritage: Development of Strategies Based on Molecular Spectroscopies (Università degli Studi di Milano, 2022).
Coccato, A. & Caggiani, M. C. An overview of principal components analysis approaches in Raman studies of cultural heritage materials. (2024).
Detalle, V. & Bai, X. The assets of laser-induced breakdown spectroscopy (LIBS) for the future of heritage science. Spectrochim. Acta Part B At. Spectrosc 191, 106407 (2022).
Sandak, J. et al. Nondestructive evaluation of heritage object coatings with four hyperspectral imaging systems. (2021).
Casadio, F., Daher, C. & Bellot-Gurlet, L. Raman spectroscopy of cultural heritage materials: overview of applications and new frontiers in instrumentation, sampling modalities, and data processing[J]. Anal. Chem. Cult. Herit. 161–211 (2017).
Marengo, E. et al. Development of a technique based on multi-spectral imaging for monitoring the conservation of cultural heritage objects. Anal. Chim. Acta 706, 229–237 (2011).
Jones, C., Duffy, C., Gibson, A. & Terras, M. Understanding multispectral imaging of cultural heritage: determining best practice in MSI analysis of historical artefacts. J. Cult. Herit. 45, 339–350 (2020).
Delaney, J. K., Walmsley, E., Berrie, B. H. & Fletcher, C. F. Multispectral imaging of paintings in the infrared to detect and map blue pigments. in Scientific Examination of Art: Modern Techniques in Conservation and Analysis 120–136 (2005).
Izzo, F., Germinario, C., Grifa, C., Langella, A. & Mercurio, M. External reflectance FTIR dataset (4000–400 cm− 1) for the identification of relevant mineralogical phases forming Cultural Heritage materials. Infrared Phys. Technol. 106, 103266 (2020).
Pirok, B. W. et al. Characterization of dye extracts from historical cultural-heritage objects using state-of-the-art comprehensive two-dimensional liquid chromatography and mass spectrometry with active modulation and optimized shifting gradients. Anal. Chem. 91, 3062–3069 (2019).
Cavaleri, T. et al. Pictorial materials database: 1200 combinations of pigments, dyes, binders and varnishes designed as a tool for heritage science and conservation. Appl. Phys. A 123, 1–15 (2017).
Polak, A. et al. Hyperspectral imaging combined with data classification techniques as an aid for artwork authentication. J. Cult. Herit. 26, 1–11 (2017).
Clark, R. J. Pigment identification by spectroscopic means: an arts/science interface. (2002).
Pradell, T. & Molera, J. Ceramic technology. How to characterise ceramic glazes. Archaeol. Anthropol. Sci. 12, 189 (2020).
Doménech-Carbó, M. T. & Osete-Cortina, L. Another beauty of analytical chemistry: chemical analysis of inorganic pigments of art and archaeological objects. ChemTexts 2, 1–50 (2016).
Wang, X. et al. Spectroscopic investigation and comprehensive analysis of the polychrome clay sculpture of Hua Yan Temple of the Liao Dynasty. Spectrochim. Acta Part A Mol. Biomol. Spectrosc. 240, 118574 (2020).
Rusu, R. et al. Analysis and structural characterization of pigments and materials used in Nicolae Grigorescu heritage paintings. Spectrochim. Acta Part A Mol. Biomol. Spectrosc. 168, 218–229 (2016).
Astolfi, M. L. Advances in Analytical Strategies to Study Cultural Heritage Samples 6423 (MDPI, 2023).
Lam, T. A new era in affordable Raman spectroscopy. Raman Technol. Todays Spectrosc 3, 30–37 (2004).
Rostron, P., Gaber, S. & Gaber, D. Raman spectroscopy, review. Laser 21, 24 (2016).
Chase, B. A new generation of Raman instrumentation. (1994).
Bender, R. et al. Corrosion challenges towards a sustainable society. Mater. Corros. 73, 1730–1751 (2022).
Markham, A. The growing vulnerability of World Heritage to rapid climate change and the challenge of managing for an uncertain future. in Public Archaeology and Climate Change 10–22 (2017).
De Marco, A. et al. High resolution estimates of the corrosion risk for cultural heritage in Italy. Environ. Pollut. 226, 260–267 (2017).
Pingitore, G. et al. Structural characterization of corrosion product layers on archaeological iron artifacts from Vigna Nuova, Crotone (Italy). J. Cult. Herit. 16, 372–376 (2015).
Es Sebar, L. et al. In-situ multi-analytical study of ongoing corrosion processes on bronze artworks exposed outdoor. Acta IMEKO 10, 241–249 (2021).
Sevetlidis, V. & Pavlidis, G. Effective Raman spectra identification with tree-based methods. J. Cult. Herit. 37, 121–128 (2019).
de Seauve, T. et al. Continuous wave laser thermal restoration of oxidized lead-based pigments in mural paintings. Appl. Phys. B 127, 162 (2021).
Buse, J., Otero, V. & Melo, M. J. New insights into synthetic copper greens: the search for specific signatures by Raman and infrared spectroscopy for their characterization in medieval artworks. Heritage 2, 1614–1629 (2019).
Riu, J. & Giussani, B. Analytical chemistry meets art: the transformative role of chemometrics in cultural heritage preservation. Chemom. Intell. Lab. Syst. 247, 105095 (2024).
Mastrotheodoros, G. P. & Beltsios, K. G. Pigments—iron-based red, yellow, and brown ochres. Archaeol. Anthropol. Sci. 14, 35 (2022).
Bersani, D. & Lottici, P. P. Raman spectroscopy of minerals and mineral pigments in archaeometry. J. Raman Spectrosc. 47, 499–530 (2016).
Vahur, S. et al. Laser-based analytical techniques in cultural heritage science–tutorial review. Anal. Chim. Acta 342107 (2023).
Castro, K., Pérez, M., Rodríguez-Laso, M. D. & Madariaga, J. M. Peer reviewed: FTIR spectra database of inorganic art materials. (ACS Publications, 2003).
Hendriks, L. et al. Advances and limitations of 14C dating in the field of heritage sciences[J]. Technè. La science au service de l’histoire de l’art et de la préservation des biens culturels 52, 111–117 (2021).
Russo, S., Brambilla, L., Thomas, J. B. & Joseph, E. But aren’t all soaps metal soaps? A review of applications, physico-chemical properties of metal soaps and their occurrence in cultural heritage studies. Herit. Sci. 11, 172 (2023).
Bersani, D., Conti, C., Matousek, P., Pozzi, F. & Vandenabeele, P. Methodological evolutions of Raman spectroscopy in art and archaeology. Anal. Methods 8, 8395–8409 (2016).
Gonzalez, V., Cotte, M., Vanmeert, F., de Nolf, W. & Janssens, K. X‐ray diffraction mapping for cultural heritage science: a review of experimental configurations and applications. Chem. Eur. J. 26, 1703–1719 (2020).
Conti, C., Colombo, C., Realini, M. & Matousek, P. Subsurface analysis of painted sculptures and plasters using micrometre‐scale spatially offset Raman spectroscopy (micro‐SORS). J. Raman Spectrosc. 46, 476–482 (2015).
Rousaki, A., Moens, L. & Vandenabeele, P. Archaeological investigations (archaeometry). Phys. Sci. Rev. 3, 20170048 (2018).
Rousaki, A. & Vandenabeele, P. In situ Raman spectroscopy for cultural heritage studies. J. Raman Spectrosc. 52, 2178–2189 (2021).
Janssens, K. et al. Non-invasive and non-destructive examination of artistic pigments, paints, and paintings by means of X-ray methods. in Analytical Chemistry for Cultural Heritage 77–128 (2017).
Janssens, K. et al. The use of synchrotron radiation for the characterization of artists’ pigments and paintings. Annu. Rev. Anal. Chem. 6, 399–425 (2013).
Thoury, M. et al. Synchrotron UV–visible multispectral luminescence microimaging of historical samples. Anal. Chem. 83, 1737–1745 (2011).
Magdy, M. Analytical techniques for the preservation of cultural heritage: frontiers in knowledge and application. Crit. Rev. Anal. Chem. 52, 1171–1196 (2022).
Artioli, G. Powder diffraction in art and archaeology. International Tables for Crystallography H. ch. 7.4, 759-766 (2019).
Chen, P. et al. Nondestructive study of glassy matrix of celadons prepared in different firing temperatures. J. Raman Spectrosc. 52, 1360–1370 (2021).
Festa, G. et al. Neutrons for cultural heritage—techniques, sensors, and detection. Sensors 20, 502 (2020).
Castilla, M. V. The cultural heritage of architectural linear perspective: the mural paintings in Nantang Church. Heritage 4, 1773–1785 (2021).
Guagnin, M. et al. Evaluating possible prehistoric cave art in the central Mediterranean: analyses of pigment traces and identification of taphonomic processes at Għar Ħasan. Malta J. Archaeol. Sci. Rep. 47, 103815 (2023).
Rosado, L. et al. Multi-analytical study of ceramic pigments application in the study of Iron Age decorated pottery from SW Iberia. Measurement 118, 262–274 (2018).
Amadori, M. L. et al. Advances in characterization of colourful residues unearthed in Persepolis West craft zone using microscopic and spectroscopic techniques. Microchem. J. 167, 106304 (2021).
Leonida, M. D. The Materials and Craft of Early Iconographers (Springer Science & Business Media, 2014).
Mari, M. & Filippidis, G. Non-linear microscopy: a well-established technique for biological applications towards serving as a diagnostic tool for in situ cultural heritage studies. Sustainability 12, 1409 (2020).
Ghervase, L. & Cortea, I. M. Lighting up the heritage sciences: the past and future of laser-induced fluorescence spectroscopy in the field of cultural goods. Chemosensors 11, 100 (2023).
Fistos, T., Fierascu, I., Doni, M., Chican, I. E. & Fierascu, R. C. A short overview of recent developments in the application of polymeric materials for the conservation of stone cultural heritage elements. Materials 15, 6294 (2022).
Wang, X. et al. Non-destructive assessment of stone heritage weathering types based on machine learning method using hyperspectral data. Int. Arch. Photogramm. Remote Sens. Spat. Inf. Sci. 48, 713–719 (2024).
Macchia, A. et al. Preserving intangible heritage through tangible finds: the “Skull with Ears”—Santa St. Luciella ai Librai’s Church (Naples, Italy). Heritage 6, 3541–3566 (2023).
Mercado-Oliveras, V. & Alcántara-García, J. Cartas Ejecutorias de Hidalguía (executory certificates of nobility): a survey in materials analysis, legal, and aesthetic contexts—two case studies. Herit. Sci. 11, 6 (2023).
Li, Y. et al. Time-resolved imaging for investigating laser-material interactions during laser irradiation cleaning on murals. Opt. Laser Technol. 157, 108679 (2023).
Cortea, I. M., Chiroşca, A., Angheluţă, L. & Seriţan, G. INFRA-ART: an open access spectral library of art-related materials as a digital support tool for cultural heritage science. ACM J. Comput. Cult. Herit. 16, 1–11 (2023).
Gaiani, M., Apollonio, F. I. & Ballabeni, A. Cultural and architectural heritage conservation and restoration: which colour? Color. Technol. 137, 44–55 (2021).
Krieg, T., Mazzon, C. & Gómez-Sánchez, E. Material analysis and a visual guide of degradation phenomena in historical synthetic polymers as tools to follow ageing processes in industrial heritage collections. Polymers 14, 121 (2021).
Branysova, T., Demnerova, K., Durovic, M. & Stiborova, H. Microbial biodeterioration of cultural heritage and identification of the active agents over the last two decades. J. Cult. Herit. 55, 245–260 (2022).
Moreau, R. et al. A multimodal scanner coupling XRF, UV–Vis–NIR photoluminescence and Vis–NIR–SWIR reflectance imaging spectroscopy for cultural heritage studies. X‐Ray Spectrom 53, 271–281 (2024).
Stoean, R. et al. Computational framework for the evaluation of the composition and degradation state of metal heritage assets by deep learning. J. Cult. Herit. 64, 198–206 (2023).
Gerodimos, T. et al. Artificial intelligence analysis of macroscopic X-ray fluorescence data: a case study of nineteenth century icon. in International Conference on the Theory of Machines and Mechanisms 29–39 (Springer, 2023).
Saad, M., Bujok, S. & Kruczała, K. Non-destructive detection and identification of plasticizers in PVC objects by means of machine learning-assisted Raman spectroscopy. Spectrochim. Acta Part A Mol. Biomol. Spectrosc. 322, 124769 (2024).
Zhao, H. et al. Research on blue and white porcelain from different ages based on hyperspectral technology. J. Cult. Herit. 62, 151–159 (2023).
Yang, H., Ni, J., Chen, C. & Chen, Y. Weathering assessment approach for building sandstone using hyperspectral imaging technique. Herit. Sci. 11, 70 (2023).
Chen, X. et al. Time-resolved Raman spectroscopy for monitoring the structural evolution of materials during rapid compression. Rev. Sci. Instrum. 94, 123901 (2023).
Puglieri, T. S., Madden, O. & Andrade, G. F. SHINERS in cultural heritage: Can SHINERS spectra always be compared with normal Raman spectra? A study of alizarin and its adsorption in the silicon dioxide shell. J. Raman Spectrosc. 52, 1406–1417 (2021).
Shabunya-Klyachkovskaya, E. 5.2 Surface-enhanced Raman scattering in cultural heritage studies. in Optical Nanospectroscopy 335 (2022).
Innocenti, S., Quintero Balbas, D., Pezzati, L., Fontana, R. & Striova, J. Portable sequentially shifted excitation Raman Spectroscopy to examine historic powders enclosed in glass vials. Sensors 22, 3560 (2022).
Sandak, J., Sandak, A., Zitek, A., Hintestoisser, B. & Picchi, G. Development of low-cost portable spectrometers for detection of wood defects. Sensors 20, 545 (2020).
Catelli, E. et al. A new miniaturised short-wave infrared (SWIR) spectrometer for on-site cultural heritage investigations. Talanta 218, 121112 (2020).
Crocombe, R. A. The future of portable spectroscopy. in Portable Spectroscopy and Spectrometry 545–571 (2021).
France, F. G. & Forsberg, A. Addressing the challenges of interoperability and cultural heritage data. in Archiving Conference: Society for Imaging Science and Technology 33–37 (2021).
Giuffrida, D. et al. A multi-analytical study for the enhancement and accessibility of archaeological heritage: the Churches of San Nicola and San Basilio in Motta Sant’Agata (RC, Italy). Remote Sens 13, 3738 (2021).
Zhang, R. et al. Transfer‐learning‐based Raman spectra identification. J. Raman Spectrosc. 51, 176–186 (2020).
Modzelewska, A., Kamińska, A., Fassnacht, F. E. & Stereńczak, K. Multitemporal hyperspectral tree species classification in the Białowieża Forest World Heritage site. Forestry Int. J. For. Res. 94, 464–476 (2021).
Kleynhans, T., Schmidt Patterson, C. M., Dooley, K. A., Messinger, D. W. & Delaney, J. K. An alternative approach to mapping pigments in paintings with hyperspectral reflectance image cubes using artificial intelligence. Herit. Sci. 8, 1–16 (2020).
Karagiannis, G. High resolution, in situ, multispectral, spectroscopic mapping imaging system applied in heritage science. Opt. Lasers Eng. 174, 107971 (2024).
Alfeld, M. & Broekaert, J. A. Mobile depth profiling and sub-surface imaging techniques for historical paintings—a review. Spectrochim. Acta Part B: At. Spectrosc 88, 211–230 (2013).
Author information
Authors and Affiliations
Contributions
X.R.Y. is accountable for selecting the thesis subject and doing the primary writing. Y.C.C. oversees the general management and guidance of the thesis writing framework. L.P. oversees the management of the writing framework for the discussion portion of the thesis. X.W.Y. is tasked with analyzing the data from the thesis. Y.T.B. is in charge of the data acquisition for the thesis.
Corresponding author
Ethics declarations
Competing interests
The authors declare no competing interests.
Additional information
Publisher’s note Springer Nature remains neutral with regard to jurisdictional claims in published maps and institutional affiliations.
Supplementary information
Rights and permissions
Open Access This article is licensed under a Creative Commons Attribution-NonCommercial-NoDerivatives 4.0 International License, which permits any non-commercial use, sharing, distribution and reproduction in any medium or format, as long as you give appropriate credit to the original author(s) and the source, provide a link to the Creative Commons licence, and indicate if you modified the licensed material. You do not have permission under this licence to share adapted material derived from this article or parts of it. The images or other third party material in this article are included in the article’s Creative Commons licence, unless indicated otherwise in a credit line to the material. If material is not included in the article’s Creative Commons licence and your intended use is not permitted by statutory regulation or exceeds the permitted use, you will need to obtain permission directly from the copyright holder. To view a copy of this licence, visit http://creativecommons.org/licenses/by-nc-nd/4.0/.
About this article
Cite this article
Ye, X., Chen, Y., Peng, L. et al. Application of spectroscopy technique in cultural heritage: systematic review and bibliometric analysis. npj Herit. Sci. 13, 169 (2025). https://doi.org/10.1038/s40494-025-01622-0
Received:
Accepted:
Published:
Version of record:
DOI: https://doi.org/10.1038/s40494-025-01622-0
This article is cited by
-
Unlocking Cameroon’s geomaterials heritage via 3D AI-driven intelligence and NLP-based resource analysis
npj Heritage Science (2025)













