Abstract
The study of agreements holds significant reference value for the development of human contractual culture. This research compiles and analyses the digitized length information of Qing Dynasty civilian agreements in Yongtai County, Fujian Province, China, to summarize the regional characteristics of the Chinese contractual culture contained therein and infer the reasons behind them. The study indicates that the length characteristics of civilian agreements in this region vary across different periods of the Qing Dynasty and among different villages in Yongtai County. This likely suggests spatial and temporal differences in the development of contractual culture in the region, corresponding to changes over time and among villages.
Similar content being viewed by others
Introduction
Contract culture has a long history in China and is considered an important component of the outstanding social civilian culture in Fujian Province. The history of agreements in China can be traced back 10,000 years when they initially appeared in the form of knotted cords1. During the Han Dynasty, the Chinese regarded agreements as akin to statutes and emphasized the importance of these agreements by imbuing them with legal significance2. Remnants of numerous agreements from the Tang Dynasty were found in Dunhuang and Turpan3. With the development of Chinese civilization, China’s contract culture persisted into the Qing Dynasty, with the rugged terrain of its southern regions possessing a profound cultural heritage4. Among these regions, coastal Fujian Province in southeastern China is considered the most representative. Fujian is characterized by mountainous terrain, inconvenient transportation, a closed geographical environment, a limited supply of farmland, and high population density. Given that local societies in this province are typically formed around villages, the economic and trade activities and social development in Fujian are typically promoted through civilian contract culture5.
There are three categories of historical documents that attest to Chinese contract culture: (1) official documents passed down through generations, (2) civilian documents buried in dust, and (3) ancient documents buried underground. Among these, civilian historical documents are the most widespread form of recordings that come in various formats, such as agreements, genealogies, village regulations, various notices, private records, and civilian collections6 These documents cover a wide range of socioeconomic activities, including farmland transactions, water rights exchanges, marriage arrangements (including divorce and separation agreements), adoption and dowry arrangements, the division of family property, cooperative cultivation, and dispute resolution. Behind these documents lies the rich contract culture manifested in agreements. Civilian agreements are written records of agreements related to civilian economic activities, such as leasing and selling movable or immovable property7. In Chinese history, selling and leasing agreements of movable property have garnered significant attention because of their association with high-value transactions. In particular, farmland agreements, influenced by China’s long-standing agricultural traditions, encapsulate detailed and rich sociocultural information8. These agreements not only demonstrate the characteristics of China’s civilian contract culture but also reflect regional customs and linguistic cultural features, making them important historical materials for regional sociology research9. For example, the distinction between official agreements (with the red seal of the official authority) and civilian agreements (without the red seal) indicates that society assigns different values to various agreement types10.
The civilian agreements in Yongtai County in Fujian are particularly famous for their large number and relatively good preservation. Located in the centre of Fujian Province and southwest of the provincial capital Fuzhou, Yongtai County has a profound cultural heritage. Although agreements became a research topic only after Yiling Fu’s discovery of a batch of agreements in the Yongtai mountainous area in AD 193911, it was not until recent years, after the publication of relevant materials, that civilian agreements in Yongtai County gained widespread attention.
Scholars have made significant efforts to unearth the sociological value hidden behind civilian agreements in Yongtai County. For example, some scholars have explored the forestry resource economy and revealed that during the Ming and Qing dynasties, indigenous families in Yongtai County controlled local mountainous resources on the basis of Li-Jia household registrations and the taxation system, whereas immigrants developed diversified forestry economies by leasing mountainous fields. The contradictions between locals and immigrants prompted the former to gather for self-protection, thereby resulting in the formation of integrated mountainous settlements12. These scholars have also demonstrated the social impact of the transition of the forestry property rights system from the state taxation system to market mechanisms during the Ming and Qing dynasties in Yongfu County, Fujian. Some scholars have delved into clan development and social structure and discussed the interaction between the clan economy and society in the mountainous areas of Fujian during the Qing Dynasty and its impact on the traditional rural social structure in China13. Other scholars have revealed the complexity of interpersonal relationships in rural society during the late Qing Dynasty and the early Republic of China through the social activities reflected in the agreements of the Lin clan in Jitou Village, Yongtai County14. Some scholars have also analysed the relationship between farmland circulation and property rights, explored farmland circulation and agreement writing in Yongtai County during the Qing Dynasty, and revealed the underlying social relationships and cultural values. They analysed the types of agreement withdrawals in farmland transactions and property relations in Yongtai during the Ming and Qing dynasties, with an emphasis on changes in property rights maintenance mechanisms and farmland market practices. Discussions on socioeconomic historical theories based on civilian agreements have also attracted the attention of scholars, who used civilian agreements in Yongtai County to refute mainstream views on the historical economic development of China and emphasized the research value of these agreements15. In addition, scholars have noted that civilian historical documents play a significant role in accurately recording historical conditions, particularly in reflecting social structures and cultural backgrounds16.
However, most of these scholars have focused on the interpretation of the textual content of agreements, whereas the objective attributes of the agreements as a whole, such as the characteristics from the perspective of length, have been comparatively less summarized and organized. In particular, the differences in the full agreement length and alteration length reflect the differences in contract culture across different historical periods and regions. In previous studies, comparisons of the differences in contract culture have often focused more on the direct content presented in the agreements. For example, agreements from northern Henan Province typically reflect economic activities, such as farmland transactions and family divisions, thus emphasizing the central role of farmland in rural socioeconomic life17. In contrast, agreements from southern regions, such as Fujian and Taiwan, often reflect local social structures, kinship relationships, and specific cultural elements (such as the worship of Mazu)18. However, the potential richness of the differences in contract culture implied by the differences in the full agreement length and alteration length has yet to be explored. While previous studies have focused on the length of ancient texts (such as exam papers), they have only conducted statistical comparisons of limited samples without systematic multisample analysis or discussions on the origins of these length differences19. This gap overlooks the important social values that may be embedded behind the agreement length, which urgently requires scholars to address and refine. By analysing the differences in the full agreement length or alteration length, it becomes possible to infer the varying attitudes towards agreement rigour in civilian societies across different periods and regions. These differing attitudes towards agreement rigour are a typical representation of the differences in contract culture. Specifically, the rigour of an agreement is reflected primarily in the level of detail and alterations, with the detail of an agreement being measured by its full length and the alterations being measured by its alteration length20. Analysing the changes and differences in agreement rigour throughout Chinese history can provide valuable insights for the improvement of contemporary contract systems.
In addition, in recent years, digital analytical methods have been widely applied in the historical and cultural research of ancient documents, but exploration of the historical context of contractual culture remains relatively limited. For example, Batjargal et al.21 discussed the possibility of applying the Text Encoding Initiative guidelines to the encoding of medieval Mongolian historical records. Li et al.22 employed unstructured data extraction tools to extract relationships from ancient Chinese documents. Na23 conducted a review and analysis of the methods and results of Dostoevsky studies via big data analysis. However, the exploration of contract culture remains confined to traditional research models24.
On this basis, this study approaches this issue from the perspective of the full agreement length and alteration length, using Yongtai County, Fujian Province, China, as a reference. By employing digital analysis methods as the tool, the study aims to explore the temporal and spatial differences in contract culture, as represented by the rigour of civilian agreements. Subsequently, the study will combine historical materials to estimate the causes of the differences in contract cultural states, restoring possible historical scenarios. Specifically, to explore the cultural differences conveyed by the length characteristics in selling agreements, the study has set up temporal-based and regional-based control groups. The temporal-based mainly reflect the various reigns and their corresponding years of the Qing Dynasty. while the regional-based groups mainly reflect the different villages within the research area from which the materials were sourced (Fig. 1). By establishing these temporal and regional control groups, the study will further explore the temporal and regional differences in contract culture in Fujian during the Qing Dynasty.
Geographic location of the research area.
The main contributions of this study are as follows in three parts: (1) This study is the first to systematically compare the length of well-preserved agreements in Yongtai County, particularly those focusing on farmland transactions. (2) This study analyses the agreement length from different periods and regions via digital analysis methods to understand the underlying correlations behind the length information. (3) This study combines historical records to reconstruct the characteristics of historical social agreement systems and to provide a vivid and comprehensive estimation of the evolution and development of contract culture in the research area.
Methods
Objectives
This study selected 273 agreements related to farmland transactions in Yongtai County, Fujian Province, China25. These agreements were publicly available and anonymized; therefore, ethics approval was not required. Yongtai County has a wide variety of existing civilian agreements that cover farmland, mountain, forest, and house transactions; leasing; leasing termination; and division transactions. As agriculture, a historically long-standing foundational industry, has deeply integrated its characteristics into Chinese social history and culture26, farmland agreements, as a significant representation of civilian transaction agreements, have a much larger sample size than other types of agreements do. Farmland agreements not only reveal the land transaction behaviours of individuals or families but also reflect governmental administrative trends. Therefore, this study selects farmland agreements as the research subject. By studying these agreements, it is possible to gain a more comprehensive understanding and analysis of the cultural characteristics of historical Chinese society, which is highly important for a deeper understanding of the evolution of contract culture.
Research framework
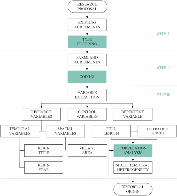
Figure 2 illustrates the research framework. First, this study compiled complete farmland transaction agreements from different periods and regions. Second, the lengths of existing agreements are digitized by scanning, and statistical encoding and cataloguing are conducted. The length of these agreements includes their full agreement length and alteration length. Third, the study also encodes and catalogues other informational characteristics of farmland agreements into a constructed digital information database. Fourth, data correlation analysis was performed on the digitized agreement information collected. Finally, the state of contract culture is evaluated, and potential historical origins are explored on the basis of the results of the data correlation analysis.
Research framework.
Study periods and regions
The compiled agreements focus primarily on three representative periods of the Qing Dynasty, namely, the Qianlong (111 agreements), Daoguang (71 agreements), and Guangxu periods (91 agreements). The reasons for selecting these three periods as the primary research subjects are as follows: First, the reigns of these three emperors each lasted more than thirty years, providing richer and more stable sample data than other Qing emperors with shorter reigns did, effectively avoiding the extreme sample issues associated with short reigns. Second, the three periods are evenly spaced in time, allowing for a better reflection of the different stages of Qing Dynasty development, thus providing strong support for a deeper analysis and understanding of the evolution of the Qing Dynasty contract culture27. The variations in the number of well-preserved farmland agreements across these periods can reflect the level of productivity development across different social periods. Generally, the higher the level of social productivity is, the more frequent the transactions are within society, and the probability of agreement formation increases significantly. During the Qianlong period (AD 1736–1796), China reached the pinnacle of its feudal autocratic centralized rule, experienced economic prosperity and political stability, and became one of the largest and most powerful empires in history. During this time, the socioeconomic structure and cultural cognition of Fujian were relatively conservative yet stable, with good agreement preservation conditions and a large stockpile. During the Daoguang period (AD 1821–1850), China entered its modern era and became a semicolonial and semifeudal society28. During this period, Fujian suffered from exacerbated opium trade and class conflicts that resulted in social turmoil and crisis. The decrease in the number of preserved agreements reflects, to some extent, the social and economic changes during this period. By the Guangxu period (AD 1875–1908), China fully became a semicolonial and semifeudal society. The decline of the Qing Dynasty and the aggression of foreign powers weakened China’s national strength, thereby affecting the freedom of civilian trade in Fujian. This turmoil was clearly reflected in the relatively limited number of well-preserved farmland agreements during this period. However, owing to its proximity in time, the number of well-preserved farmland agreements during the Guangxu period still exceeded that during the Daoguang period.
Owing to its mountainous terrain, Yongtai County has a natural geographical barrier that hinders cultural exchange among villages. Therefore, in addition to the temporal dimension, this study also checked for spatial differences in the status of contract culture among these villages. This study sourced 273 agreements from 4 villages, namely, Zhufeng Village (123 agreements), Nanshan Village (49 agreements), and Duitou Village (69 agreements) in Gaiyang Township and Jin’an Village (32 agreements) in Xiaba Township. The selection of these four villages is primarily based on their geographical spatial relevance. Zhufeng Village, Nanshan Village, and Duitou Village are directly adjacent to each other, whereas Jin’an Village is relatively farther from the other three. Taking this difference into account allows for the reflection of variations in contract culture across different spatial scales. Furthermore, these four villages differ in terms of size and economic foundations, and through a horizontal comparison, distinct characteristics in these two dimensions can be revealed. The assessment of village prosperity is primarily based on historical records of village economic development and the degree of interaction with the government. The degree of government interaction is judged by the amount of taxes and grain paid to the authorities29, while the size of a village is related mainly to the area of arable land and mountain forests. These historical sources primarily reference the local chronicles of Yongtai County30. Historically prosperous villages typically have more and better-preserved agreements, whereas impoverished villages have fewer poorly preserved agreements due to geographical and economic constraints. Information on these four villages during the Qing Dynasty period can be found in Table 1.
Variables of full agreement length
In the process of digitizing and organizing agreements from specific periods and regions, this study logically categorized farmland agreements into selling agreements, negotiated agreements, leasing agreements, and leasing termination agreements. Generally, from the perspective of studying the full agreement length, a complete farmland agreement typically includes the following main sections (Fig. 3):
-
I.
Owner information: Presents the source of farmland ownership and the title of the owner.
-
II.
Basic farmland information: Describes the location, area, and other basic features of the farmland.
-
III.
Reasons for signing the agreement: Explains the reason for the farmland transaction, usually for economic needs, such as selling, negotiating, leasing, and leasing termination.
-
IV.
Payer information: Payer information includes the payer’s name, address, and identity.
-
V.
Transaction price information: Records the transaction price agreed upon between the parties and intermediaries.
-
VI.
Silver currency transaction time: Specifies the time for the transaction amount, which is usually immediate.
-
VII.
Responsibilities and obligations of both parties: Clarifies the disposal of farmland after the transaction and the rights and obligations of both parties to avoid future disputes.
-
VIII.
Redemption time of agreement: Stipulates the redemption time for the farmland and the consequences of failing to redeem on time.
-
IX.
Voluntary commitment information: Presents the owner’s and payer’s commitments and oaths to ensure the authenticity and voluntary nature of the transaction.
-
X.
Time of signing the agreement: Records the specific time when the agreement is signed, which is usually accurate to the month.
-
XI.
Supplementary information: To avoid alterations, modified information is usually recorded beside the signing time.
-
XII.
Signature and seal of the owner: Illiterate individuals may use simple symbols to represent their signatures, whereas literate individuals may use more complex symbols.
-
XIII.
Third party information: Illiterate individuals may use simple symbols to represent their signatures, whereas literate individuals may use more complex symbols.
-
XIV.
Blessings: Located in the upper left corner of the agreement, this section typically contains auspicious wishes for fruitful farmland and a smooth life.
Four representative types of farmland agreements.
With respect to alteration length, the agreement sections related to redemption time typically contain the main locations of the altered words, owner information, and responsibilities and obligations of both parties. Alterations to payer information, silver currency transaction time, redemption time, and voluntary commitment information are usually minor. The 273 agreements currently available in Yongtai typically contain 212 (mode) and 198 (mean) words and have a 13% probability of having alterations.
On the basis of the research objectives, after encoding the information from the sample agreements, the encoded information is input into a database, and the relevant variables, as shown in Table 2, are established to explore the factors related to changes in the length of the farmland agreements. The setting of these variables is based on the interpretation of existing agreement information. These variables are classified into dependent variables (full agreement length and alteration length), which also reflects the contractual rigour that this study focuses on. The control variables (SEL, S&L, O&P, and RED) are selected as control variables because although they are not the temporal and spatial variables of focus in this study, they are estimated to have a certain degree of influence on the full agreement length and alteration length. Therefore, these variables are chosen as control variables for this study. The research variables are divided into temporal variables (REI and YEA) and spatial variables (ZHU, DUI and NAN). The above research variables also serve as a reference basis for the spatiotemporal differences in contractual culture that this study focuses on. This study condensed the variable information of the retrieved agreements, as shown in Fig. 4.
Spatiotemporal distribution and variable information of sample agreements.
Methodology
Firstly, Digital Information Encoding is employed in this study. Content analysis, which serves as the guiding methodology, is used to digitally encode the agreement data. Content analysis is a quantitative analysis method that begins with qualitative hypotheses and uses statistical analysis methods and tools to quantify the research object31. The study then uses Cohen’s kappa (k) index to test the reliability of the digital encoding results, where 2 coders coded 50 randomly selected agreements (20% of the total) for trial coding. The Cohen’s kappa (k) indices for various sections of the agreement were as follows: length of owner information (0.92), length of basic farmland information (0.89), length of reasons for signing the agreement (0.90), length of payer information (0.88), length of transaction price (0.94), length of silver currency transaction (0.96), length of responsibilities and obligations of both parties (0.87), length of redemption time (0.82), length of voluntary commitment information (0.87), length of signing time (0.84), length of supplementary information (0.91), length of signature and seal of the owner (0.98), length of third party information (0.95), length of blessings (0.99), and alteration length (0.98). Therefore, the overall Cohen’s kappa (k) index for these sections exceeded 0.75, indicating that the digital encoding in this study has high reliability.
Specifically, the kappa consistency test examines whether two ordinal variables have consistent rankings. The kappa value (coefficient of internal consistency) is an important indicator used to assess the degree of agreement in judgments32. The basic idea behind its calculation is to organize two variables with equal categories into a contingency table format. The cells on the diagonal denote the correctly predicted categories \(\left({N}_{{{\rm {t}}}}\right)\), whereas the other cells represent the incorrectly predicted categories \(\left({N}_{{\rm{f}}}\right)\). On the basis of this prediction concept, the kappa coefficient is expressed as Eq. (1).
where \(\mathop{\sum }\nolimits_{i=1}^{r}{x}_{{ii}}\) represents the sum of the diagonal and where \(\mathop{\sum }\nolimits_{i=1}^{r}{x}_{i.}{x}_{.i}\) represents the sum of the products of the marginal counts corresponding to each diagonal cell.
After the encoded information is entered into the digital information database, to confirm whether the research variables are correlated with the dependent variable, the study first conducts a correlation test on the temporal and spatial variables. This test uses the Pearson coefficient test as a reference standard33. The purpose of this test is to determine the correlation between the dependent variable and the research variables in the database. The testing method is shown in Eq. (2):
where \(y\) represents those variables related to the full agreement length and alteration length, whereas x represents those variables related to time and space. The value of \(r\) lies between −1 and +1. If \(r\) > 0, then a positive correlation is detected between the two variables, but if \(r\) < 0, then a negative correlation is detected. A larger absolute value of \(r\) indicates a stronger correlation. If \(r\) = 0, then no linear relationship is detected between the variables. The temporal and spatial variables have coefficients that significantly differ from 0, thereby indicating a certain level of correlation with the dependent variables.
Correlation analysis
After conducting Pearson correlation coefficient tests, to confirm the combined effect of multiple influencing variables on the full agreement length and alteration length, this study adopted multiple linear regression analysis within the correlation analysis framework. Compared with other correlation analysis methods, multiple linear regression analysis offers several advantages, such as strong intuitiveness, broad applicability, and maturity, which is why it is employed in this study34. However, this method requires certain prerequisites, such as the residuals of the variables following a normal distribution and homoscedasticity. These conditions were tested and verified in the context of this study to ensure that the data met the requirements for linear regression. The multiple linear regression method can be understood as assuming a linear relationship between the dependent variable \(Y\) and multiple independent variables \({{X}}_{1},{X}_{2},\cdots ,{X}_{k}\). With an equation constructed in additive form, as expressed in Eq. (3):
where \(Y\) represents the dependent variable (the variable for either the full agreement length or alteration length), \({X}_{j}\left({\rm{j}}=1,2,\cdots ,{k}\right)\) represents the \({k}\) explanatory variables (agreement types, transfer types, signatory types, red seal of official authority, temporal variables, and spatial variables, all of which may influence the agreement length), \({\beta }_{j}\left({\rm{j}}=0,1,2,\cdots ,{k}\right)\) represents \({k}+1\) unknown parameters, and \(\mu\) represents the random error term.
Results
Through the analysis of the relevance of the agreement information in the constructed database, the results of the correlation analysis are presented in Tables 3–5. The following sections focus on the results for the full agreement length and alteration length. As shown in Tables 3 and 5, the variance inflation factor (VIF) values in the variable analysis of both models range from 0 to 5, indicating that there is no multicollinearity issue between the independent variables. Furthermore, the overall DW values for both models are ~2, suggesting that there is no autocorrelation in the residuals and that the models are well constructed with explanatory significance. For the interaction model in Table 4, although the introduction of interaction terms increased the VIF values for some variables, the overall DW value for the model is 2.172; thus, it also holds explanatory significance.
The results for full agreement length
The results for full agreement length (p < 0.05) are summarized as follows: the lengths of selling agreements are generally longer than those of other types of agreements; (2) agreements stamped with an official red seal are usually longer in length; (3) the full agreement length in Nanshan Village tends to be relatively longer than those in the other three villages; (4) agreement types and transfer types influence the correlation between full agreement length and the temporal variables (Table 4); (5) with the succession of different emperors’ reigns during the Qing Dynasty, there was a gradual increase in the agreement length of the selling type; and (6) during the reign of a particular emperor, the agreement length of the selling type tends to decrease relative to non-selling type agreements as the emperor’s reign time increases. Like agreements for the transfer of usufruct, agreements for the transfer of ownership tend to decrease in length as an emperor continues to reign.
The results for alteration length
Regarding the alteration length (Table 5), the following analytical results can be summarized: (1) There are significant differences in alteration length across different villages. (2) In the agreements of Nanshan Village, the alteration length is the greatest; in the agreements of Zhufeng Village, the alteration length is moderate; in contrast, the agreements of Shuitou Village have the least alteration length.
Discussion
The significant variables associated with the changes in full agreement length and alteration length provide valuable insights into the status of contract culture in Yongtai County. These variables include the control variables and research variables of interest, which indicates that the contractual culture in Yongtai County during the Qing Dynasty exhibited certain characteristic patterns of change as well as spatiotemporal differences. Although correlation does not necessarily imply causation, this study has conducted a speculative analysis of the causal relationships on the basis of historical materials and previous research.
First, selling agreements tend to be longer (Fig. 5), thereby suggesting a more rigorous attitude toward such transactions. Specific additions to these agreements often concentrate on five components, namely, basic farmland information and location range, transaction price, redemption time, responsibilities and obligations of both parties, and voluntary commitments, which elaborate on various conditions and terms of the transaction to protect the interests of the involved parties. Selling agreements represent the initial agreements in transactions and often involve significant exchanges of benefits. Therefore, farmland parcels, transaction prices, and responsibilities and obligations should be described in as much detail as possible to satisfy both parties’ need for security and prevent disputes35. A plethora of selling agreements have also emerged in Yongtai given the complexity of its social structure and kinship relationships and the influx of outsiders engaging in farmland transactions36. The length of transactions involving people of diverse backgrounds may also increase the comprehensiveness of document narratives, thereby extending the full agreement length. In sum, a longer farmland agreement length indicates a more rigorous contractual attitude toward selling transactions with the aim of ensuring transaction security.
Selling and non-selling farmland agreements.
Red seal agreements also tend to be long (Fig. 6). This result suggests that relative to the private sector, the government places greater emphasis on contract culture and seeks to establish its value through this means. The administrative department in feudal China executed red seal agreements under the witness of the local populace. The standardization of red seal agreements is based on the original agreements in rural areas, where the government compiles and integrates many civilian agreements into a complete set of standardized systems37. These agreements aim to bring private transactions under official control. Driven by the need for credibility, official red seal agreements often have more detailed standards than civilian agreements do. Obtaining a red seal agreement between the government and villages was a complex and time-consuming process in Yongtai County during the Qing Dynasty because of its mountainous location and inconvenient transportation. The high transportation costs in the county often lead contracting parties to impose greater demands for the comprehensiveness of agreements, thus indirectly extending the length of these agreements. Therefore, red seal agreements are typically longer than white agreements are, indicating the more rigorous attitude of the government toward the former. This result may suggest that the government in the region plays an important role in setting an example for contractual spirit, possibly intending to inspire the spirit of civilian agreements38.
Farmland agreements with and without the red seal of the official authority.
The significant correlation between the spatial variables and the duration of full agreement indicates strong spatial differences in the contract culture of Yongtai County. These spatial differences manifest in the form of the agreement itself, the complexity of its contents, and the degree of its adherence to the contractual spirit. As shown in Fig. 7, this study selected the median agreement length collected from different villages to demonstrate significant differences in their lengths. These differences may stem from variations in the economic development level of these villages and the educational attainment of their residents39,40. Specifically, residents of those villages with better economic development and higher levels of education might depend less on agreements, thus resulting in more succinct agreements41. Conversely, residents of those villages with weaker economic foundations and lower levels of education may need to elaborate on terms in agreements to prevent potential disputes, thus reflecting these residents’ reliance on agreements and their demand for legal protection42. As the agreements from Nanshan Village are relatively long, this is perhaps due to its weak economic foundation. Therefore, this paper suggests that there may be a negative correlation between the economic foundation and development stability of a region and the rigour of civilian agreements43. The economic foundation and stability of a region may be negatively correlated with the rigour of the contractual spirit of the populace. Those regions with good economic development are capable of ensuring smooth transactions, thus leading people to lower their own contractual rigour, as reflected in the length of their agreements44.
Farmland agreements in Nanshan Village and neighbouring areas.
Similarly, the significance of the temporal variables indicates strong time differences in the contract culture of Yongtai County. To more prominently illustrate the differences over time, Fig. 8 is used as an intuitive reference. In Fig. 8, the horizontal axis represents time, whereas the vertical axis represents the average word count of sample agreements corresponding to each year. These differences are reflected in the increasing agreement length following an emperor’s reign (Fig. 9A). Previously overlooked loopholes in agreements may be discovered over time, and detailed descriptions are needed to fill these gaps, thus increasing the length of these agreements. The increasing agreement length with the succession of emperors may also be attributed to two reasons. First, economic growth drives the development of culture and education, which in turn improves the expression capabilities of the populace and thus increases the amount of content in agreements43. Second, the continuous improvements in legal awareness and the standardization of agreements increase the demand for detailed document descriptions to safeguard the interests of all parties involved45. According to Yongtaixianzhi, during the Qianlong, Daoguang, and Guangxu reigns, the local economy of Yongtai developed steadily, and the levels of social, cultural, and educational advancement significantly increased. This may provide supporting evidence for the above inferences. Therefore, this study suggests that the rigour of the contractual spirit among people is positively correlated with the progression of the dynasty. That is, as the emperor’s stable reign time increases, the public’s attitude towards the rigour of agreements gradually improves30.
Distribution of the average length of the full agreements over the year.
These differences include three components: A selling farmland agreements during the different periods of the Qing Dynasty; B selling farmland agreements before and after the Opium Wars; and C selling farmland agreements during the early and late periods of the Qianlong period.
The agreement length, especially those involving betrayal, tends to increase with the passing of each imperial reign. In addition to the empirical supplementation and normative improvements inherent to selling agreements, this trend is closely related to the historical context of societal development46. Throughout history, the stability of social transactions has typically attached paramount importance to the ascension of a new emperor; therefore, issues of transaction standardization have received significant attention47. This push for standardization ensures that all comprehensive details are finalized during the initial transaction, thereby substantially extending the length of selling agreements. Moreover, following the Opium Wars, China was forcibly opened to the world, leading to rapid development in coastal trade in Fuzhou. A large influx of western modern goods entered the country, exposing Fujian residents to western products and fostering significant trade exchanges with the west48. In addition to the cultural exchange between China and the West, the previously less rigorous aspects of selling agreements also received some attention. This cultural exchange profoundly influences the mindset of residents, leading them to place greater emphasis on human rights issues within agreements and the rights and obligations of both parties49. Consequently, the content of selling agreements became more detailed to ensure that the interests of both parties were adequately protected during the initial transaction. This can be observed through comparing two similar types of contractual documents from the same family before and after the Opium Wars50. The results show that the full agreement length dated to year 18 of Daoguang (AD 1839) had 209 characters, whereas the agreement dated to year 25 (AD 1845) had 296 characters. This significant increase in length was primarily concentrated in the sections related to the responsibilities and obligations of both parties, the identification of the contracting parties, and the redemption time. These sections address mainly human rights responsibilities, and the increase in party identification underscores the emphasis placed by the people of Yongtai on the continued effectiveness of agreements. The western culture continued to pervade in Yongtai County after the Opium Wars (Fig. 9B). This multiple-fold increase in the length of these agreements reflects not only a correction in the internal contract culture of Yongtai County but also the fusion of Western and Chinese contract cultures. Yongtai County further enhanced the rigour of its contractual spirit through its own development and external integration.
Within a single emperor’s reign, the length of selling agreements tends to decrease along with his tenure. However, the opposite is observed for non-selling agreements. Similarly, leasing agreements tend to decrease in length as an emperor continues to reign (Fig. 9C). These results suggest that under a stable societal environment, the consensus among people regarding different types of agreements tends to vary. Generally, the length of an emperor’s reign often correlates positively with societal stability51. The 60-year reign of Emperor Qianlong is a typical example of a period of societal stability. During the Qianlong period, significant developments in socioeconomic and legal systems simplified and expedited agreement transactions, as reflected in the shortened length of selling agreements during this period. The transfer of ownership transactions typically occurs during periods of social stability, and with the stabilization of social order, their length tends to shorten, similar to selling agreements. Even during the relatively turbulent Daoguang and Guangxu eras, the phenomenon of shortened contract lengths can still reflect a similar logic. In contrast, agreements for the transfer of usage rights are often a response strategy employed by the public in times of economic hardship. After landowners transfer land in the form of “living sales”, although there may still be the possibility of redemption or revaluation, the nature of the transaction is not entirely final. Therefore, such agreements require more detailed explanations and elaborations52. Additionally, during the Daoguang and Guangxu periods, when societal and economic development faced internal and external shocks, governmental regulation and attention to civilian agreements might have decreased, thus reducing rigour in the narrative of selling and leasing agreements53. The improvements in civilian culture and education may also be a significant factor. During a stable emperor’s reign, the populace is usually exposed to cultural and educational advancements, thus increasing their legal awareness and proficiency in agreement writing54, enabling them to express transactional intent more accurately and efficiently, and reducing the necessity for writing lengthy explanations. Thus, the decrease in the length of selling and leasing agreements as an emperor continues to reign reflects the inhibitory effect of the continuity of societal development on the rigour of the civilian contractual spirit within a cycle. The rekindling of this contractual rigour might be spurred by the need for the succession of emperors and the interplay of external cultures. However, the cyclical pattern of history shows a general upwards trend in the rigour of societal agreements.
The alteration length in agreements also reflects temporal and spatial differences in Yongtai’s contract culture. According to Fig. 10, although there are no significant differences corresponding with the reign titles and the passage of time marked by these titles, from an overall temporal perspective, it can be observed that some regions exhibit a general upwards trend over time. This phenomenon is particularly evident in Jin’an Village and Nanshan Village, indicating that the spatial differences in alteration length also vary over time. In general, having few alterations in an agreement typically indicates relatively higher levels of education and more rigorous contractual attitudes between the parties involved. As the economic hub of Fujian Province, Fuzhou benefits from its prosperous economy and affluent population, which provide fertile ground for cultural development55. This region nurtures numerous cultural talents through academies, and these talents, upon returning to their hometowns, may positively influence the drafting quality of agreements. However, the feedback effect of this education on different villages in Yongtai is clearly not the same, as evidenced by the feedback effects in the more impoverished villages of Jin’an and Nanshan.
Spatiotemporal distribution of average alteration length.
In terms of regional differences, the alteration length in Jin’an Village is the greatest among the four selected villages, followed by Nanshan and Zhufeng, with Duitou Village having the least. In Jin’an Village, the agreements show a greater alteration length and are in poorer condition, possibly due to the relatively weaker economic foundation of the area compared with other villages. This economic disparity likely reduced residents’ access to education, resulting in more alterations in the agreements. Additionally, historical records indicate that the village’s economy declined significantly during the middle-to-late Qing Dynasty, which could explain the increasing trend and frequency of alterations over time. Consequently, the attitude towards agreements became less rigorous. Similarly, in Nanshan Village, the economic decline following the migration of clan members in the middle-Qing Dynasty led to a greater average alteration length during that period. However, owing to its small size, this cultural disruption was quickly rectified by the late Qing Dynasty, bringing the alteration length back to levels comparable to those in Zhufeng and Duihou Villages. Conversely, due to the harmonious interactions between its locals and outsiders and its active external exchanges, Zhufeng Village has experienced rapid economic development and frequent farmland transactions, thus producing numerous agreements with few alterations56. This perhaps reflects that, compared with residents of other villages, the villagers of Zhufeng place greater emphasis on the rigour and details of agreements during frequent trading activities, leading to greater contractual awareness and cultural level. Although Duitou Village has fewer farmland transaction agreements, the standardized format, clear writing, and minimal alterations. This indicates an inherent culture among the local villagers that values the rigour of agreements during transactions (Fig. 11). Despite having extensive terraces and mountains, Duitou Village has a small residential area and a smaller population, thus resulting in less frequent trade activities. However, owing to their local cultural foundation, villagers are inclined to invest more rigour in limited agreements. In conclusion, from the perspective of alteration length, the differences in regional contractual rigour may be attributed primarily to the variations in regional economic foundations and cultural inertia. A strong economic foundation and a tradition of cultural continuity play significant roles in shaping the contractual cultural status of a region.
Negotiated farmland agreements of Duitou and Zhufeng villages in the same period.
Overall, this study employs digital methods to investigate farmland agreements in Yongtai County to understand the differences in China’s contract culture under different temporal and spatial backgrounds. Given the significant research value of the agreements from Yongtai County, this study selected a representative sample of 273 farmland agreements from this county and employed advanced scientific research methods, such as digital regression analysis, to investigate the underlying variation patterns in their length and the correlation of such length with various factors. This study also estimated the differences in the status of contract culture on the basis of the variations in the length of these agreements.
The analysis of agreement length suggests that the status of contract culture may fluctuate over time and space. With the passage of time, especially during transitions between dynasties, the length of these agreements tends to increase. This trend not only reflects the refinement of legal norms over time but also indicates an enhancement in the public’s attitude toward contractual rigour. Moreover, the variations in alteration length to these agreements reflect the differences in educational levels and economic development across regions. By analysing the length of these agreements, one can indirectly observe the vibrant economic and social activities in Yongtai County and gain insights into the regional economic differences and cultural diversity shaped by historical background.
This study offers insights at the conceptual and methodological levels. Conceptually, this study innovatively focuses on the variation in the agreement length to capture the differences in Yongtai’s contract culture across different periods and geographical regions. Unlike previous studies that have examined mainly the direct content of these agreements, this study sheds light on the evolution of contract culture and regional differences over time by analysing changes in the agreement length. Through a rigorous analysis of these agreements’ length and detail, researchers can gain insights into changes in socioeconomic structures, legal concepts, cultural traditions, and interpersonal networks. Methodologically, this research addresses the constraints of traditional humanities research methods, such as the lack of data-driven evidence and restricted verifiability, by incorporating digital technology into humanities scholarships. Through this approach, researchers can identify potential correlations within large datasets and scientifically explain and estimate past social behaviours, structures, and processes.
Despite its attempt to explore the temporal and spatial differences in contract culture in Yongtai County from the perspective of agreement length, this study has several limitations that warrant consideration. First, owing to the limited availability of data, some information bias may exist in the remaining samples, thus limiting the generalizability and depth of the findings. Second, this study focused primarily on samples from specific villages in Yongtai County, which, while offering a deeper understanding of that particular region, may not fully apply to the entire Fujian Province or other regions of China. Moreover, performing the analysis solely from the perspective of agreement length may lead to a one-sided interpretation of historical information. Although this innovative approach provides insights for other scholars, interdisciplinary attempts inevitably face certain challenges, such as disciplinary barriers and insufficient consideration. These aspects require further exploration and refinement in future research.
Data availability
No datasets were generated or analysed during the current study.
Code availability
Not applicable.
References
Hsu, E. Cutting in the middleman: learning from ancient Chinese contract negotiation. Int. Negot. 29, 261–287 (2022).
Duan, M. The role of formal contracts with weak legal enforcement: a study in the Chinese context. Strateg. Organ. 10, 158–186 (2012).
Liu, Y. The History of the Contractual Thoughts in Ancient China (Springer, 2020).
Chu, D., Huang, C. & Lin, F. Spatio-temporal evolution characteristics of cultural heritage sites and their relationship with natural and cultural environment in the northern Fujian, China. Herit. Sci. 12, 210 (2024).
Ishiguro, S. Relationships and growth: on the dynamic interplay between relational contracts and competitive markets in economic development. Rev. Econ. Stud. 83, 629–657 (2016).
Fan, H., Li, C., Xue, C. & Yu, M. Clan culture and patterns of industrial specialization in China. J. Econ. Behav. Organ. 207, 457–478 (2023).
Gashi, H. & Preteni, B. Transfer of property based on property law rules and contract law rules under forthcoming Kosovo Draft-Civil Code. Zb. Prav. fak. Sveuč. Rij. 42, 151–165 (2021).
Zhang, L. Practice and thinking of traditional Chinese medicine agriculture helping rural revitalization. Res. World Agric. Econ. 2, 49–56 (2021).
Yan, Z. J., Zámborský, P. & Liang, H. A sociological view toward the economic and technological development zones in China. Chin. Manag. Stud. 15, 598–612 (2021).
Douglas, H. & Branch, T. Y. The social contract for science and the value-free ideal. Synthese 203, 40 (2024).
Zhang, B., Zhao, Y. & Li, J. Analysis on spatial characteristics of defensive vernacular architecture in Central Fujian Province from the Perspective of “Publicity”. J. Hum. Settl. West China 144–150, https://doi.org/10.13791/j.cnki.hsfwest.20220620 (2022).
Zheng, Z. Forestry economy and local Society of Mountain Areas in Ming and Qing Periods—investigating contracts from Yongtai County (in Chinese). Acad. Mon. 52, 148–158 (2020).
Zheng, P. From the taxes system to market mechanism: the transformation of mountain land property rights in Yongfu County in Ming-Qing Period. Acad. Mon. 55, 187–196 (2023). (in Chinese)
Yue, Q. Social interactions and interpersonal networks among rural residents in eastern Fujian at the end of the Qing Dynasty and the beginning of the Republic of China—a case study of the Lin Family in Jitou, Yongtai (in Chinese). Folk. Stud. 70–81, https://doi.org/10.13370/j.cnki.fs.2020.02.007 (2020).
Zhang, M. Professor Song Yiming and Overseas Chinese studies—an interview with Professor Song Yiming, Director of the Fairbank Center for Chinese Studies at Harvard University (in Chinese). J. Overseas Chin. Hist. Stud. 88–90, https://doi.org/10.3969/j.issn.1002-5162.2016.02.010 (2016).
Piovan, S. E. in The Geohistorical Approach: Methods and Applications (ed Piovan, SE) 97–118 (Springer International Publishing, 2020).
Liu, R., Gao, Z., Nian, Y. & Ma, H. Does social relation or economic interest affect the choice behavior of Land Lease Agreement in China? Evidence from the largest wheat-producing Henan Province. Sustainability 12, 1–19 (2020).
Shih-Pei, C. et al. Discovering land transaction relations from land deeds of Taiwan. Lit Linguist Comput. 28, 257–270 (2013).
Xu, N. The Content and Composition of Dataset of Wei, Chun and Wei, Tingzhang’s Imperial Examination Papers Archived by Luoyang Indenture Documents Museum. J. Global Change Data Discov. 5, 453-459+610-616 (2021).
Cao, M. & Zhao, W. A Corpus-based analysis of business contract English registers. Int. J. Engl. Linguist. 9, 158 (2019).
Batjargal, B., Kimura, F., Khaltarkhuu, G. & Maeda, A. Applying Text Encoding Initiative Guidelines to a Historical Record in Traditional Mongolian Script. in 2013 International Conference on Culture and Computing 141–142. https://doi.org/10.1109/CultureComputing.2013.36 (2013)
Li, B. et al. Few-shot relation extraction on ancient Chinese documents. Appl. Sci. 11, 1–21 (2021).
Na, L. Russian studies on Dostoevsky from the perspective of Big Data analysis (1844–2020). Rus. Lit. 3, 126–145 (2023).
Kar, B. Nomadic capital and speculative tribes: a culture of contracts in the Northeastern Frontier of British India. Indian Econ. Soc. Hist. Rev. 53, 41–67 (2016).
Yang, J., You, Y., Ye, X. & Lin, J. Cultural heritage sites risk assessment based on RS and GIS—takes the Fortified Manors of Yongtai as an example. Int. J. Disaster Risk Reduct. 88, 103593, https://doi.org/10.1016/j.ijdrr.2023.103593 (2023).
Li, Y., Tan, X. & Zhou, B. Philosophy and value in irrigation heritage in China. Irrig. Drain. 69, 153–160 (2020).
Duan, H. et al. Non-destructive analysis and deterioration study of a decorated famille rose porcelain bowl of Qianlong Reign from the Forbidden City. Stud. Conserv. 64, 311–322, https://doi.org/10.1080/00393630.2019.1617589 (2019).
Song, C. Sacred echoes in secular melodies: philosophical and religious interpretations of modern Chinese vocal music. Eur. J. Philos. Relig. 16, 69–86 (2024).
Kane, J. V. & Newman, B. J. What they have but also who they are: avarice, elitism, and public support for taxing the rich. Public Opin. Q. 87, 402–414, https://doi.org/10.1093/poq/nfad016 (2023).
Yongtai County Local Chronicles Compilation Committee. Yongtaixianzhi (in Chinese). (Xinhua Publishing House, 1992).
Kleinheksel, A. J., Rockich-Winston, N., Tawfik, H. & Wyatt, T. R. Demystifying content analysis. Am. J. Pharm. Educ. 84, 7113, https://doi.org/10.5688/ajpe7113 (2020).
Shappell, E., Podolej, G., Ahn, J., Tekian, A. & Park, Y. S. Notes from the field: automatic item generation, standard setting, and learner performance in mastery multiple-choice tests. Eval. Health Prof. 44, 315–318 (2020).
Liu, P., Wang, S. & Zhao, P. Robust estimation and test for Pearson’s correlation coefficient. Random Matrices: Theory Appl. 13, 2450023 (2024).
Korkmaz, M. A study over the general formula of regression sum of squares in multiple linear regression. Numer. Methods Partial Differ. Equ. 37, 406–421 (2021).
Lee, J., Ham, Y., Yi, J.-S. & Son, J. Effective risk positioning through automated identification of missing contract conditions from the contractor’s perspective based on FIDIC contract cases. J. Manag. Eng. 36, 05020003 (2020).
Öner, A. Hulefâ-yi Râşidîn Döneminde İktâ Uygulamaları. Şırnak Üniv. İlah. Fak. Derg. 11, 457–486 (2020).
Zhang, L. et al. A new discovered hopper seal (Dou Jian Feng) in Loulan area and its significance. Arid Land Geogr. 41, 545–552 (2018).
Handelman, S. Contractualism: a contractarian approach to peace and conflict studies. Isr. Aff. 23, 496–524 (2017).
Ko, G., Routray, J. K. & Ahmad, M. M. ICT infrastructure for rural community sustainability. Community Dev. 50, 51–72 (2019).
Panchanan, D. Inequality of Opportunity in Educational Achievement in India: Implications of Earning Distribution and Affirmative Action (Voprosy obrazovaniya/Educational Studies, Moscow, 2019).
Wang, S. Zhongren and the contract order of Ming and Qing Dynasties(in Chinese). Trib. Political Sci. Law 34, 170–182 (2016).
Farmer, W. M. & Hu, Q. in 2016 IEEE 17th International Conference on Information Reuse and Integration (IRI) 134–141.
Sun, Z. An empirical study on the relationship between education and economic development based on PVAR model. Sci. Program. 2021, 6052182 (2021).
Wang, J., Xu, Y., Zou, L. & Wang, Y. Does culture affect farmer willingness to transfer rural land? Evidence from southern Fujian, China. Land 10, 1–19 (2021).
Chegovadze, L. A contract as a normative source of private law. Perm. Univ. Her. Jurid. Sci. 60, 330 (2023).
Schram, A., Zheng, J. D. & Zhuravleva, T. Corruption: a cross-country comparison of contagion and conformism. J. Econ. Behav. Organ. 193, 497–518 (2022).
Weimar, G. M. They will know and fear the law”—Emperor Yongzheng’s Preface in the Great Qing Code of 1740. Ming Qing Yanjiu 28, 88–106 (2024).
Perez-Garcia, M. & Jin, L. The economic “micro-cosmos” of Canton as a global entrepôt: Overseas trade, consumption and the Canton System from the Kangxi to Qianlong eras (1683–1795). Atl. Stud. 19, 384–403 (2022).
Chen, C.-W. An innovative board game design based on cross-cultural communication. Des. Cult. 10, 209–217 (2018).
Fu, Y., Mahony, S. & Liu, W. Reconstruction of cultural memory through digital storytelling: a case study of Shanghai Memory project. Digit. Scholarsh. Humanit. 38, 1522–1535 (2023).
Fan, J., Jiang, H., Xu, H. & Zhang, W. Impacts of seismic activity and climatic change on Chinese history in the recent millennium. J. Geogr. Sci. 32, 2328–2348 (2022).
Uçar, F. & Demir, Ş. Türkiye’ de taşınmaz mülkiyet hakkı ve kadastro: tarihsel gelişimi, yasal, idari ve teknik sorunların incelenmesi. Geomatik 9, 269–285 (2024).
Morda, P. Economic policy response to internal and external shocks. Čes. Finanč. účet. čas. 2020, 41–62 (2020).
Yan, S. Toward labor legal risk assessment based on unbiased iterative brunching decision tree algorithm. Mob. Inf. Syst. 2022, 6705542 (2022).
Chen, Y. The economic and social development of Fujian province: based on factor analysis method. Front. Bus., Econ. Manag. 9, 179–183 (2023).
Qi, Y. et al. Impact of farmland quality on farmland rents and its constraints: evidence from plots in six Chinese provinces. Land Use Policy 139, 107075 (2024).
Acknowledgements
This study was funded by Fujian Province Philosophy and Social Science Planning Youth Project (No. FJ2024C162), Fujian Agriculture and Forestry University 2023 Key Teaching and Research Projects, Fujian Philosophy and Social Science Planning Project (Project No. 111423025). Sincere gratitude is extended to Professor Zhenman Zheng from Xiamen University for his support and assistance during the research investigation.
Author information
Authors and Affiliations
Contributions
Conceptualization, K.C.; methodology, M.H.; formal analysis, M.H. and S.Y.; writing (original draft preparation), K.C.; writing (review and editing), S.Y.; visualization, M.H., Y.H. and M.S.; supervision, L.H. All authors have read and agreed to the published version of the manuscript. Sincere gratitude is extended to Professor Zhenman Zheng from Xiamen University for his support and assistance during the research investigation.
Corresponding author
Ethics declarations
Competing interests
The authors declare no competing interests.
Additional information
Publisher’s note Springer Nature remains neutral with regard to jurisdictional claims in published maps and institutional affiliations.
Rights and permissions
Open Access This article is licensed under a Creative Commons Attribution-NonCommercial-NoDerivatives 4.0 International License, which permits any non-commercial use, sharing, distribution and reproduction in any medium or format, as long as you give appropriate credit to the original author(s) and the source, provide a link to the Creative Commons licence, and indicate if you modified the licensed material. You do not have permission under this licence to share adapted material derived from this article or parts of it. The images or other third party material in this article are included in the article’s Creative Commons licence, unless indicated otherwise in a credit line to the material. If material is not included in the article’s Creative Commons licence and your intended use is not permitted by statutory regulation or exceeds the permitted use, you will need to obtain permission directly from the copyright holder. To view a copy of this licence, visit http://creativecommons.org/licenses/by-nc-nd/4.0/.
About this article
Cite this article
Chen, K., Huang, M., Shu, M. et al. Temporal and spatial differences in contract culture during the Qing dynasty. npj Herit. Sci. 13, 166 (2025). https://doi.org/10.1038/s40494-025-01670-6
Received:
Accepted:
Published:
Version of record:
DOI: https://doi.org/10.1038/s40494-025-01670-6
This article is cited by
-
Applying machine learning to analyse the layouts of Qing Dynasty forestland agreements in Fujian
npj Heritage Science (2025)













