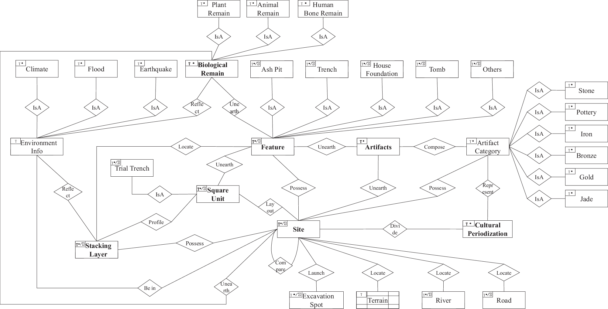
Fig. 2: Conceptual data model for prehistoric sites.

Rectangles, ellipses, and diamonds represent entities, attributes, and relationships, respectively. Geometric shapes (points, lines, polygons) and grids marked with a "T" denote spatiotemporal entities. The model centers on the Site entity, integrating key entities including Square Unit, Feature, Stratigraphic Layer, Artifacts, Biological Remains, and Cultural Periodization, along with their spatiotemporal associations.