Abstract
During the Longshan period (ca. 4350-3950 BP), the introduction of cattle, sheep, and goats transformed animal resource use across northern China. While the Northern Shaanxi Plateau adopted these domesticates early, fostering pastoralism, the southern Guanzhong region maintained the agricultural system established during the Yangshao period. The transitional zone between these regions, however, remains poorly understood. Analysis of animal remains from the Xiaweiluo site in central Shaanxi reveals that pigs were the primary domesticate, with wild species providing supplementary meat. The integration of cattle, sheep, and goats into the subsistence economy occurred later in Guanzhong than on the Northern Shaanxi Plateau. These findings highlight adaptive strategies in this transitional zone and offer new insights into how environmental factors and cultural choices shaped regional socio-economic systems in late Neolithic northern China.
Introduction
Longshan (ca. 4350-3950 BP) represents a pivotal transitional period in Chinese prehistory, marked by increasing social complexity, technological innovation, and intensified regional interactions1,2. During this period, while some regions experienced decline, others, particularly the middle Yellow River valley, saw settlement expansion, the emergence of proto-urban centers, and the consolidation of hierarchical social structures3,4,5,6. As such, the Longshan period provides key insights into the early development of complex societies and the economic foundations that underpinned the rise of early Chinese civilization.
The Guanzhong region, located between the Northern Shaanxi Plateau and the Qinling Mountains, holds a key geographic and ecological position in early China. The Guanzhong region comprises two parts -Southern Guanzhong and Northern Guanzhong- each characterized by distinct landforms. The southern part consists of plains formed by the Wei River and its tributaries, while the northern part features loess tablelands (known as yuan)7. In terms of subsistence strategies, the Northern Shaanxi Plateau combined crop cultivation with early pastoralism, while Southern Guanzhong developed a mixed agricultural system dominated by rice, wheat, and millets, with livestock management playing a secondary role to crop farming8,9,10,11. In contrast, Northern Guanzhong, situated between these two zones, remains relatively understudied. Archaeological and chronological evidence indicates that domestic cattle, sheep, and goats entered China via the Eurasian steppe and oasis corridors, spreading southwards through Northern Guanzhong before reaching the southern plains12,13. This underscores the role of Northern Guanzhong as a transitional corridor and highlights the importance of investigating animal resource acquisition and use in Northern Guanzhong for understanding the spread of domestic livestock, regional dietary strategies, and economic adaptations during the Longshan period.
The Xiaweiluo site, a large and well-preserved Longshan-period settlement in Northern Guanzhong, offers a unique opportunity to address these issues (Fig. 1). Earlier zooarchaeological research at the site focused primarily on species identification and quantification. However, recent advances in zooarchaeology enable a more detailed investigation into herd composition, age profiles, and the use of domestic and wild animals14.
LS denotes the Longshan period. Red, yellow, and green areas represent the Northern Shaanxi Plateau, Northern Guanzhong, and Southern Guanzhong, respectively; blue lines are contour lines. Red triangle marks the site of Xiaweiluo; white squares and circles indicate Early and Late Longshan archaeological sites, respectively. Sites: 1. Xiaweiluo; 2. Miaoliang; 3. Jiadamao; 4. Muzhuzhuliang; 5. Shimao; 6. Zhaimaoliang; 7. Huoshiliang; 8. Anban; 9. Xinjie; 10. Dongying; 11. Kangjia; 12. Jiangzhai.
This study investigates patterns of animal resource acquisition and use in Northern Guanzhong through a reanalysis of the animal assemblage recovered from Xiaweiluo, in comparison with data from the Northern Shaanxi Plateau and Southern Guanzhong. Specifically, this study examines how domestic pigs, cattle, sheep, and goats were incorporated into local subsistence strategies, and evaluates the role of Northern Guanzhong as a transitional corridor in the southward dispersal of domesticated animals. This study also reconstructs subsistence strategies in relation to local environmental conditions and settlement patterns. These findings provide new insights into the economic organization of Northern Guanzhong during the Longshan period and highlight how transitional zones shaped regional adaptations, contributing to the broader mosaic of early Chinese civilization.
Methods
The site of Xiaweiluo and the animal remains
Xiaweiluo is located in the northern part of the Guanzhong region, situated on a loess tableland adjacent to the Sanshui River, a tributary of the Jing River. The site lies on relatively elevated terrain with a gentle slope descending from northeast to southwest. In 2004, the School of Cultural Heritage at Northwest University, the Shaanxi Academy of Archaeology, and the Xunyi Museum jointly excavated the site. The excavation revealed an area of 1405 square meters and recovered various features, including houses, pits, burials, kilns, and ditches. The site has a long chronological sequence, spanning from the Neolithic Yangshao period through the Han Dynasty (Table 1). Cultural remains from the Longshan period are the most abundant and diverse, with all houses, most kilns and ditches, most pits, and one burial attributed to this period. The excavations recovered a wide range of artefacts, including pottery, stone tools, bone tools, and human and animal remains. Based on ceramic typology, the Longshan-period deposits were divided into early and late phases (known as Early Longshan and Late Longshan).
Animal remains were recovered from 17 archaeological features dating to Early Longshan and 25 feature dating to Late Longshan. The Early Longshan features include 2 houses, 14 pits, and 1 kiln, while the Late Longshan features comprise 5 houses, 19 pits, and 1 ditch14.
Zooarchaeological analysis
The animal remains were numbered according to their excavation units. Each specimen was identified to taxon, skeletal element and part, side (left or right), stage of epiphyseal fusion, and dental eruption and wear. Information on traces of human modifications, preservation conditions, and other relevant taphonomic effects was also recorded.
Taxonomic identifications were made based on atlases15 and both modern and archaeological reference skeletal specimens housed in the Zooarchaeology Laboratory of the School of Cultural Heritage, Northwest University. For inclusion in NISP (Number of Identified Specimens) counts, specimens were required to be identified to at least the family level for mammals and to the class level for non-mammals.
Skeletal measurements were taken following the guidelines in A Guide to the Measurement of Animal Bones from Archaeological Sies16 and recorded in millimetres (mm). Dental wear of pigs was recorded following Grant17 and age estimation was based on the criteria established by Li18 for domestic pigs from the Bronze Age Yinxu site. Weathering stages was recorded according to Behrensmeyer19.
Ancient DNA analysis
Given the difficulties in morphologically distinguishing between cattle/water buffalo and sheep/goat, we conducted ancient DNA analysis on three specimens initially identified asthe genus Bos and Ovis/Capra to ensure accurate species identification, including One caprine calcaneus from Early Longshan pit H20, one bovine talus from Late Longshan pit H65, and one caprine metatarsal from Late Longshan pit H21. Ancient DNA processing was performed in dedicated ancient DNA facilities at Peking University, following standard practices to minimize contamination. Bone samples were extracted using a silica-based protocol20, with a modification of 5% bleaching (10 min) and UV irradiation (15 min per side) before digestion. Single-stranded libraries were built using the Santa Cruz Reaction (SCR) method21. The libraries were then amplified and dual-indexed following established protocols22, purified with AMPure XP beads, and sequenced on an Illumina Novaseq 6000 platform at Novogene Co. (Beijing, China) to generate 150 bp paired-end reads.
We analysed sequencing data using the nf-core/eager pipeline (v2.4.4)23,24 with default parameters plus “--mergedonly” to filter long-fragment reads. Samples zooarchaeologically identified as cattle were mapped to Bos taurus (NCBI: GCF_002263795.3) and Bubalus bubalis (NCBI: GCF_003121395.1_ASM312139v1) genomes, while those identified as sheep were aligned to the domestic sheep genome (Ovis aries, NCBI: GCF_000298735.2). We mapped XBCO001 to the domestic sheep reference genome (GCF_016772045.2) and found a low endogenous molecule content (0.11%), and a terminal C to T rate of 8.4% (less than 10%), raising concerns about its authenticity of ancient data. Mitochondrial DNA mapping to the reference genomes of domestic sheep (NC_001941.1) and goat (NC_005044.2) yielded only 2% and 1.5% coverage, respectively. Overall, the poor preservation and limited data preclude reliable downstream analyses or confident species identification.
Sequencing reads were also mapped and realigned to mitochondrial reference genomes (Bos taurus: NC_006853.1; Ovis aries: NC_001941.1) using BWA-aln25 and Circular Mapper (v1.93.5)26, followed by duplicates removal (DeDup v0.12.8)26 and quality filtering (SAMtools27, MAPQ ≥ 30). Consensus sequences were generated with Schmutzi (v1.5.6)28 and sequencing depth was calculated using SAMtools.
The sequences were aligned with modern reference sequences using MUSCLE (v5.1)29. Maximum-likelihood phylogenetic trees were constructed with IQ-TREE2 (v2.3.6)30 employing 1000 bootstrap replicates and visualized using iTOL (v6.9.1)31.
Results
A total of 1578 animal specimens were recovered from Longshan period contexts at Xiaweiluo. Among these, 392 specimens (24.84% of the assemblage) exhibited no signs of weathering (grade 0), while the majority - 950 specimens (60.20%) - showed slight to moderate weathering (grade 1-2). A smaller portion, 236 specimens (14.96%), were classified as grade 3. Traces of gnawing or chewing by rodents and carnivores were observed on 187 specimens (11.85%), and 60 specimens (3.80%) showed traces of burning. In addition, a total of 45 specimens (2.85%) displayed anthropogenic modifications, including cut marks, striations, or grinding.
The animal remains from Longshan period contexts yielded 802 taxonomically identifiable specimens, including 453 specimens from Early Longshan contexts and 349 from Late Longshan contexts. The MNI (Minimum Number of Individuals) per phase was 39 (Early Longshan) and 28 (Late Longshan), respectively. Notably, ZooMS (Zooarchaeology by Mass-spectrometry) analysis of a large carnivore metacarpal bone revealed that this specimen belonged to a tiger. (Fig. 2, Table 2).
1. Pig, occipital bone; 2. Sika deer, occipital bone; 3. Pig, mandible; 4. Sika deer, mandible; 5. Dog, mandible; 6. Sika deer, atlas; 7. Pig, ulna; 8. Dog, humerus; 9. Pig, pelvis; 10. Sika deer, pelvis; 11. Red deer, femur; 12. Sika deer, tibia; 13. Sika deer, talus; 14. Cattle, talus; 15. Sheep, metapodial; 16. Sheep/goat, calcaneus; 17. Hare, mandibles, vertebrae, ribs, and limb bones; 18. Bamboo mouse, pelvis, femur, and tibia; 19. Tiger, metapodial; 20. Dog, baculum; 21. Phasianidae, accessory metatarsals; 22. Lamellibranchia, shell.
Pig (Sus scrofa domesticus)
The size of the mandibular third molar (M3) is a key criterion for distinguishing domestic pig from wild boar32,33. We compared the M3 measurements of pigs from Xiaweiluo with those of domestic pigs from the Neolithic sites of Jiangzhai and Longshangang, as well as with modern wild boar specimens collected from the Wangwu Mountain34,35,36. The results indicate that the pigs from Xiaweiluo can be identified as domestic, as their M3 measurements closely align with those of domestic pigs from Longshangang (Fig. 3).
Each column represents the distribution of mandibular M3 lengths in pigs from each site; diamonds indicate the interquartile range (IQR), with the horizontal line inside representing the median; circles indicate outliers; squares indicate the mean value.
Columns represent the percentage of domestic pigs in each age group among individuals with identifiable age; blue and red indicate Early and Late Longshan data, respectively.
A total of 49 pig mandibles were recovered from the site, of which 34 could be aged based on dental eruption and wear. Among these, 21 specimens date to the Early Longshan and 13 to Late Longshan (Fig. 4). The age-at-death Mortality profiles indicate that Early Longshan pigs cluster into three age groups: 5–8 months, 9–14 months, and 18–24 months. In contrast, the mortality during Late Longshan is more heavily concentrated within the 18–24-month range.
A total of 49 pig mandibles were recovered from the site, of which 34 could be aged based on dental eruption and wear. Among these, 21 specimens date to the Early Longshan and 13 to Late Longshan (Fig. 4). The age-at-death Mortality profiles indicate that Early Longshan pigs cluster into three age groups: 5–8 months, 9–14 months, and 18–24 months. In contrast, the mortality during Late Longshan is more heavily concentrated within the 18–24-month range.
The age-at-death profile is a useful indicator for understanding the aims of pig husbandry and patterns of meat consumption in ancient communities. Pigs slaughtered at 1.5–2 years of age were typically raised for meat, as this age range yields the highest return on investment18,37. Assemblages dominated by young pigs generally suggest household-level production and consumption, while those with few young individuals often reflect herds raised primarily for exchange rather than local use38. Urban sites tend to show more uniform mortality profiles, whereas rural sites display greater variability39. Modern wild boar mate in October and farrow in April or May40. Assuming that domestic pigs in antiquity followed a similar reproductive cycle, it is possible to reconstruct the likely slaughter season at Xiaweiluo.
At Xiaweiluo, pig mortality during the Longshan period spans a broad range, with very few individuals surviving into adulthood. For the early and late phases, pigs slaughtered before two years of age make up about 95% and 85% of the respective assemblages. Early Longshan pigs were slaughtered primarily between the autumn–winter of their birth year through the following spring, with another peak in the subsequent autumn–winter. In contrast, Late Longshan slaughter was concentrated in the autumn–winter period following the year of birth. Together, these patterns reflect a rural subsistence strategy centred on local husbandry and local consumption, in which pigs were raised primarily as a source of meat for the community itself.
Dog (Canis familiaris)
A total of 97 canid specimens were identified, representing a minimum of three individuals. Of these, 85 identifiable dog specimens were recovered from Early Longshan contexts, accounting for 18.81% of all identifiable faunal remains from that phase. These specimens represent a minimum of two individuals (8.11% of the total MNI). Notably, one nearly complete skeleton came from pit H77. In contrast, Late Longshan contexts yielded 12 identifiable dog specimens, representing 3.44% of identifiable remains from that phase and a minimum of one individual (3.70% of the total MNI).
The morphology and size of the mandible are standard criteria for distinguishing dogs from wild canids. In this study, two mandibles from Early Longshan contexts and one from Late Longshan contexts were recovered, none of which retained teeth. All three mandibles show a curved ventral margin of the horizontal ramus, a characteristic feature of domestic dogs41. Metric data from these specimens were compared with dog assemblages from the Longshan period site of Huoshiliang in northern Shaanxi42, and with a modern adult female wolf specimen housed at the Zooarchaeology Laboratory of the School of Cultural Heritage, Northwest University. Linear metrics -including mandible length and the length of the M1 alveolus- from Xiaweiluo fall largely within or below the ranges documented for dogs. Moreover, the Xiaweiluo mandibles are markedly smaller than those of the modern adult female wolf. Taken together, the morphological and metric evidence support the identification of the canid remains from Xiaweiluo as dogs (Table 3).
Cattle (Bos taurus)
Only one large bovine specimen -a talus from Late Longshan context- was unearthed at Xiaweiluo, accounting for 0.29% of the NISP and 3.57% of the MNI.
Compared with cattle and water buffalo reference bones housed in the Zooarchaeology Laboratory at Northwest University, the large bovine talus from Xiaweiluo lacks the small medial projection that extends beyond the anterior margin on the inner side, and its posterior projection on the lateral side rises only slightly above the highest point of the anterior margin. These characteristics are more consistent with cattle than with water buffalo. In terms of the size, the large bovine talus from Xiaweiluo is smaller than all water buffalo specimens from the Longshan period site of Dongying in Gaoling, Shaanxi Province43 and falls within the size range of cattle from that assemblage.
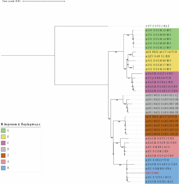
In addition, cattle remains have been identified at other Longshan period sites in Northern Guanzhong. For instance, at the Nantou Locale of the Xitou site, also in Xunyi County, 19 cattle specimens were recovered, accounting for 8.4% of the total NISP and representing a minimum of one individual (3.6% of the total MNI)44. It is important to note that mitochondrial DNA (mtDNA) analysis confirmed that the large bovine talus from Xiaweiluo belongs to domestic cattle (Bos taurus) (see Table S1). Radiocarbon dating of this specimen yielded an age of 3730 ± 30 BP, with a calibrated date of 4153–3981 cal. BP. Taken together, the morphological characteristics, metric comparisons, and genetic evidence establish the large bovine cattle specimen from Xiaweiluo as domestic cattle (Table 4, Fig. 5, Fig. 6).
Rooted maximum likelihood tree of Bos species based on mitochondrial genomes.
Sheep/goat (Ovis aries/Capra hircus)
A total of three sheep/goat specimens were recovered from Late Longshan contexts at Xiaweiluo, representing a minimum of one individual. These specimens account for 0.87% of the total NISP and 3.75% of the total MNI.
The caprine specimens from Xiaweiluo are metrically consistent with domestic caprines from the Bronze Age Erlitou site in Yanshi, Henan Province45, supporting their identification as domesticated taxa. Mitochondrial DNA analysis of a metatarsal from Late Longshan context confirmed it as sheep of haplogroup B (Table S1). Radiocarbon dating of this specimen yielded an age of 3700 ± 30 BP, with aa calibrated range of 4098–3967 cal. BP (Table 5; Fig. 6, Fig. 7).
Rooted maximum likelihood tree of Ovis species based on mitochondrial genomes.
Zooarchaeological data from Xiaweiluo demonstrate that domestic animals, primarily pigs, constituted the primary source of meat throughout the Longshan period in Northern Guanzhong. Cattle and sheep were incorporated only in the late phase and in limited numbers, while wild resources continued to be exploited consistently as a supplementary component. This pattern reflects a flexible subsistence strategy and confirms the persistence of a traditional pig-based economy in Northern Guanzhong during the Longshan period.
Discussion
At Xiaweiluo, domestic animals accounted for approximately 53.42% of the total NISP during the early Longshan period, while increasing to about 64.47% in the late Longshan period. The MNI values for domestic animals remained relatively stable across both phases. These data suggest that domestic animals were the primary source of meat for the inhabitants of Xiaweiluo throughout the Longshan period. (Fig. 8).
The NISP and MNI ratios of domesticated and wild animals from the Longshan period contexts at Xiaweiluo.
Notably, a marked shift occurs in the relative proportions of dogs and pigs over time. From Early Longshan to Late Longshan, the NISP proportion of dogs decreased from 35% to 5%, while pigs increased from 63% to 92%. A similar trend is evident in the MNI values. Cattle and sheep/goats appeared only in Late Longshan, each comprising 1% of the NISP and 7% of the MNI. (Fig. 9).
The proportions of NISP and MNI of domesticated animals during the Longshan period at Xiaweiluo.
To better understand patterns of animal-resource acquisition and use in Northern Guanzhong during the Longshan period, we compared the Xiaweiluo assemblage with data from eleven sites on the Northern Shaanxi Plateau and in Southern Guanzhong. As the MNI values are unavailable for several of these sites, the analysis relied exclusively on NISP data (Table 6).
For most early Longshan period sites on the Northern Shaanxi Plateau, as well as in Northern and Southern Guanzhong, domestic animals dominate faunal assemblages, accounting for over 60% of the identified specimens. Miaoliang is a notable exception, where domestic animals represent only 19% of the assemblage. In the late Longshan period, the proportion of domestic animals surged across the region, exceeding 90% at all sites on the Northern Shaanxi Plateau. In Northern Guanzhong, the frequency of domestic animals increased by approximately ten percent at Xiaweiluo. In contrast, all three sites in Southern Guanzhong saw a decline.
Among the domesticates, cattle and caprines constitute a significant portion of the assemblages at sites on the Northern Shaanxi Plateau, and at Miaoliang. They outnumber pigs. This pattern stands in sharp contrast to early Longshan period sites in both Southern Guanzhong and Northern Guanzhong, where cattle and caprines are absent. In the late Longshan period, the composition of domesticates also shifted: the proportion of cattle and sheep/goats on the Northern Shaanxi plateau increased considerably, surpassing pigs to become the predominant domesticated animals. During the same period, cattle and sheep/goats also appeared in Southern and Northern Guanzhong, with a higher proportion of these taxa in Southern Guanzhong than in Northern Guanzhong. As summarized in Table 6, these patterns illustrate a diverse and complex landscape of animal resource exploitation across Shannxi.
Previous research indicates that domestic cattle, sheep, and goats entered China via the Eurasian steppe and oasis corridors between 5500 and 4500 cal. BP, subsequently spreading rapidly across the upper and middle reaches of the Yellow River46,47,48,49. Situated adjacent to the Mongolian Plateau, the Northern Shaanxi Plateau functioned as a key corridor for the southward dispersal of these animals50. Direct evidence from the Northern Shaanxi Plateau supports this timeline: two cattle bones from the Hongliang site date to 4406-4186 cal. BP and 4405-4158 cal. BP, respectively, and sheep bones from both Hongliang and Miaoliang also date to the same period50,51. Radiocarbon data from the Xiaweiluo further confirm that cattle and sheep/goats appeared later in Northern Guanzhong. To date, no definitive radiocarbon data for cattle and sheep/goats have been obtained from Southern Guanzhong. Therefore, it remains unclear whether cattle and sheep/goats reached Southern Guanzhong via Northern Guanzhong or through an alternative route.
As noted in previous studies, the distinctive geographical and environmental conditions of the Northern Shaanxi Plateau facilitated the rapid adoption of cattle and sheep/goats as primary sources of meat, laying the foundation for one of the earliest pastoral economies in China52. The characteristic landforms of the Northern Shaanxi Plateau, including tablelands (yuan), ridges (liang), and gullies (mao), provided grazing areas that did not compete with arable land. While unsuitable for millet cultivation, these gullies and ravines were ideal for pasture. This interpretation is supported by stable carbon and nitrogen isotope analysis, which indicates that sheep and goats in this region foraged in open, natural environments53,54,55. Archaeobotanical evidence further confirms the presence of wild fodder plants during the Longshan period, such as shrub lespedeza (Lespedeza bicolor), Japanese clover (Kummerowia striata), and sweet yellow clover (Melilotus officinalis)56,57. In addition, the biological traits of sheep and goats -their small body size, drought tolerance, and rapid repoduction- made them particularly well-adapted to the arid conditions of the Northern Shaanxi Plateau58,59.
Compared to the Northern Shaanxi Plateau, Southern Guanzhong features a flatter topography, with the Wei River and its tributaries providing abundant water resources. This setting was well suited to the development of early dry farming agriculture, while rivers and woodland also offered habitats for wild animals. As a result, from Early Longshan to Late Longshan, wild animals consistently formed part of the animal resources exploited by communities in Southern Guanzhong. The proportion of wild animals was closely related to site size. Medium- and large-sized sites, such as Anban60 and Xinjie61, covered larger areas, implying larger resident populations. Local wild resources were likely insufficient to meet the dietary needs of these communities. Consequently, larger sites relied more heavily on the husbandry of domestic animals to ensure a stable meat supply. (Table 7).
The tablelands of Northern Guanzhong, in contrast to the deeply dissected and fragmented landscape of the Northern Shaanxi Plateau, feature relatively intact and extensive surfaces that are more suitable for agricultural development. Although no precise data on the area of Xiaweiluo are available, the excavators consider it to be a large settlement. This suggests that, like the large sites in Southern Guanzhong, Xiaweiluo likely relied on domestic animal husbandry to meet the meat demands of its resident population.
During Early Longshan, the composition of domestic animals was similar in both Southern and Northern Guanzhong, with pigs being the primary domestic species in both zones. During Late Longshan, however, the introduction of cattle and sheep/goats prompted the emergence of divergent animal exploitation strategies between these two zones. This structural difference was likely the result of climatic change, in conjunction with shifts in human-environment interactions.
Around 4000 BP, a cooling event occurred62,63. Some scholars suggest that this climatic shift may have disrupted the balance between population and resources64,65. Settlement archaeology reveals that during the Longshan period, site density in Northern Guanzhong was relatively low, with settlements distributed discontinuously. In contrast, Southern Guanzhong exhibited higher settlement density and more clustered distributions66, indicating greater population pressure in the south. Archaeobotanical evidence further shows that from the Yangshao to the Longshan period, as rice farming expanded northwards, the proportion of millet in the agricultural system of Southern Guanzhong declined67,68. Stable isotope data from Southern Guanzhong indicate that pigs consumed a diet based mainly on C₄ plants such as millet69,70, whereas cattle, sheep, goats, and wild cervids relied primarily on C₃ wild plants. In response to reduced availability of millet and other C₄ resources, communities may have reduced pig husbandry, as pigs depended heavily on millet-based fodder71,72. At the same time, they introduced cattle and sheep/goats, -animals capable of thriving on C₃ wild plants- to ensure a stable supply of meat.
Although there is currently no definitive evidence indicating changes in the agricultural structure of northern Guanzhong during the late Longshan period, the relatively low settlement density in this region suggests that population pressure was relatively moderate. The traditional approach to obtaining animal resources -primarily raising domestic pigs supplemented by hunting wild animals- was sufficient to meet the population’s meat consumption needs. Consequently, the traditional reliance on pigs as the primary source of meat was maintained. Since pigs alone were able to meet dietary needs, there was likely little incentive to shift toward large-scale husbandry of cattle and sheep/goats. This partly explains the persistent pattern in Northern Guanzhong: cattle and sheep/goat were never raised on a large scale, as the existing subsistence system remained effective.
A comparative analysis across the Northern Shaanxi Plateau, Northern Guanzhong, and Southern Guanzhong reveals distinct regional trajectories in animal use. On the Northern Shaanxi Plateau, favourable environmental conditions supported the early adoption of cattle and sheep/goats as primary domesticates, contributing to the emergence of one of the earliest pastoral economies in China - although small-scale sites relying mainly on wild resources also existed. Northern Guanzhong, situated between these two zones, maintained a traditional pig-based husbandry system, reflecting its stable resource base and relatively low population density.
These findings highlight the complex interplay of environmental conditions, settlement patterns, and cultural choices in shaping regional animal husbandry strategies. The spread of animal domesticates in late Neolithic northern China was neither uniform nor linear; rather, it was characterised by regionally-specific adaptations. As illustrated by the case of Xiaweiluo, transitional zones such as Northern Guanzhong fostered distinct economic systems, in which traditional practice persisted alongside the selective incorporation of new species. This regional mosaic, reflecting both local ecological adaptations and broader interregional connections, was a fundamental feature of the socio-economic fabric of early Chinese civilization. By synthesizing zooarchaeological data with chronological, environmental, and settlement evidence, this study provides additional insights into human-animal interactions and socio-economic organization in late Neolithic northern China.
Data availability
All data are provided within the main text of the manuscript or the Supplementary Information. Mitochondrial genome sequences generated in this study have been deposited in GenBank, including a *Bos taurus* mitogenome (accession PX725379) and an *Ovis aries* mitogenome (accession PX725380).
References
Liu, L. The Chinese Neolithic: Trajectories to Early States. 1–32. (Cambridge, Cambridge University Press, 2005).
Dai, X. M. The Origin and Early Development of Chinese Civilization: From an Archaeological Perspective. Front. Hist. China 17, 151–171 (2022).
Li, X. W. The later Neolithic period in the central Yellow River Valley area, c.4000–3000 BC. in Underhill, A. P. (ed.), A Companion to Chinese Archaeology. 213–235. (Wiley-Blackwell, 2013).
Zhuang, Y. & Kidder, T. R. Archaeology of the Anthropocene in the Yellow River region, China, 8000–2000 cal. Bp. Holocene 24, 1602–1623 (2014).
Rawson, J. Shimao and Erlitou: new perspectives on the origins of the bronze industry in central China. Antiq 91, e5 (2017).
Cui, J. X., Sun, Z. Y., Burr, G. S., Shao, J. & Chang, H. The great cultural divergence and environmental background of Northern Shaanxi and its adjacent regions during the late Neolithic. Archaeol. Res. Asia 20, 100164 (2019).
Zheng, P. China’s Geography. 103-123. (China Intercontinental Press, Beijing, 2010). (trans. Xiao, Y.)
Yang, M. M., Hu, S. M., Guo, X. N. & Wang, W. L. A Study of Sheep Bones from the Muzhuzhuliang Site in Shenmu County, Shaanxi Province. Agr. Archaeol. 03, 13–18 (2017).
Guo, X. N. The subsistence patterns in the Late Longshan Period in Northern Shaanxi_ Evidence from Plant and Animal Remains at the Sites of Muzhuzhuliang and Shengeliang. Agr. Archaeol. 03, 19–23 (2017).
Stevens, C. J., Zhuang, Y. & Fuller, D. Q. Millets, dogs, pigs and permanent settlement: productivity transitions in Neolithic northern China. Evol. Hum. Sci. 6, e44 (2024).
Ma, Z. K. et al. The Impact of Geomorphological Settings and Environmental Influences on Crop Utilization in the Mid-to-Late Neolithic Period in Shaanxi Province, Northwest China. Land 14, 234 (2025).
Dong, G. H. et al. Dispersal of crop-livestock and geographical-temporal variation of subsistence along the Steppe and Silk Roads across Eurasia in prehistory. Sci. China Earth Sci. 52, 1476–1498 (2022).
Dong, G. H., Liang, H. L., Lu, Y. & Wang, J. Different trajectories of livelihood transformations in response to the trans-Eurasian exchange in agricultural, pastoral, and agro-pastoral regions of north China during the late Neolithic and Bronze Age. J. Geogr. Sci. 34, 681–698 (2024).
School of Cultural Heritage, Northwest University & Shaanxi Academy of Archaeology. Xunyi Xiaweiluo. (Science Press, Beijing, 2006). (in Chinese)
Hillson, S. Mammal bones and teeth: An introductory guide to methods of identification. (Routledge, New York, 1992).
von den Driesch, A. A guide to the measurement of animal bones from archaeological sites. 3–154. (Peabody Museum of Harvard University, Massachusetts, 1976).
Grant, A. The use of tooth wear as a guide to the age of domestic animals. 245-263, in Science in archaeology: A survey of progress and research (2nd edition), ed. Brothwell et al. (1978).
Li, Z. P. A Study on Death Age of Domestic Pig Excavated from Xiaomintun Site of Yin Dynasty Ruins and Related Issues. Jianghan Archaeol. 4, 89–96 (2011). in Chinese.
Behrensmeyer, A. K. Taphonomic and Ecologic Information from Bone Weathering. Paleobiology 4, 150–162 (1978).
Dabney, J., Knapp, M. & Meyer, M. Complete mitochondrial genome sequence of a Middle Pleistocene cave bear reconstructed from ultrashort DNA fragments. Proc. Natl. Acad. Sci. USA 110, 15758–15763 (2013).
Kapp, J. D., Green, R. E. & Shapiro, B. A fast and efficient single-stranded genomic library preparation method Optimized for ancient DNA. J. Hered. 112, 241–249 (2021).
Meyer, M. & Kircher, M. Illumina sequencing library preparation for highly multiplexed target capture and sequencing. Cold Spring Harb. Protoc. 6, pdb.prot5448 (2010).
Ewels, P. A. et al. The nf-core framework for community-curated bioinformatics pipelines. Nat. Biotechnol. 38, 276–278 (2020).
Fellows, Y. J. et al. Reproducible, portable, and efficient ancient genome reconstruction with nfcore/eager. Peer J. 9, e10947 (2020).
Li, H. Fast and accurate short read alignment with Burrows-Wheeler transform. Bioinformatics 25, 1754–1760 (2009).
Peltzer, A. et al. EAGER: Efficient ancient genome reconstruction. Genome Biol. 17, 60 (2016).
Li, H. et al. The sequence alignment/map format and SAMtools. Bioinformatics 25, 2078–2079 (2009).
Renaud, G., Slon, V., Duggan, A. T. & Kelso, J. Schmutzi. Estimation of contamination and endogenous mitochondrial consensus calling for ancient DNA. Genome Biol. 16, 224 (2015).
Edgar, R. C. High-accuracy alignment ensembles enable unbiased assessments of sequence homology and phylogeny. bioRxiv 2021.2006.2020.449169 (2022).
Minh, B. Q. et al. IQ-TREE 2: New Models and Efficient Methods for Phylogenetic Inference in the Genomic Era. Mol. Biol. Evol. 37, 1530–1534 (2020).
Letunic, I. & Bork, P. Interactive Tree of Life (iTOL) v5: An online tool for phylogenetic tree display and annotation. Nucleic Acids Res 49, W293–W296 (2021).
Albarella, U., Dobney, K. & Rowley-Conwy, P. Size and shape of the Eurasian wild boar (Sus scrofa), with a view to the reconstruction of its Holocene history. Environ. Archaeol. 14, 103–136 (2009).
Evin, A. et al. Using traditional biometrical data to distinguish West Palearctic wild boar and domestic pigs in the archaeological record: new methods and standards. J. Archaeol. Sci. 43, 1–8 (2014).
Lin, M. H. Analyses on Faunal Remains from Longshangang Site in Xichuan County, Henan Province. Master’s Thesis (Shandong University, Jinan, 2011). (in Chinese).
Ma, X. L. A New Perspective on the Study of Group Burial of Pigs in Ancient China: Insights from Modern Research on Wild Boar Groups. Zooarchaeology 1, 124–133 (2010).
Xi’an Banpo Museum, Shaanxi Provincial Institute of Archaeology, Lintong County Museum. Jiangzhai -- Excavation Report of New Era Site. 504-538. (Cultural Relics Press, Beijing, 1988). (in Chinese)
Ma, X. L. Age structure and related issues of domestic pigs at the Lingbao Xipo Site. Huaxia Archaeol. 1, 55–74 (2007).
Landon, D. B. Interpreting urban food supply and distribution systems from faunal assemblages: an ex-ample from colonial Massachusetts. Int. J. Osteoarchaeol. 7, 51–64 (1997).
Zeder, M. A. Feeding Cities. (Smithsonian Institute, Washington and London, 1991).
Shou, Z. H. Chinese Economic Fauna (Mammals). Science Press: Beijing, 1962).
Wu, Z., Yuan, J., Zhao, X. & Chen, X. L. The Animal Archaeology Research on the Canis Familiaris Unearthed in the Site from the Neolithic Age of China to the Pre-Qin Period. South. Relics 3, 155–161 (2016).
Hu, S. M., Zhang, P. C. & Yuan, M. A Study on the Faunal Remains from the Huoshiliang Site in Yulin, Shaanxi. Acta Anthropol. Sin. 3, 232–248 (2008).
Shaanxi Academy of Archaeology. Gaoling Dongying: Excavation Report of Neolithic Site. 174–178. (Cultural Relics Press, Beijing, 2010). (in Chinese)
Wang, Q. W. et al. Animal resource exploitation in the northern Guanzhong region during the mid-to-late Holocene: A zooarchaeological case study of the Xitou site. Front Earth Sci. 10, 1064818 (2023).
Yang, J. Zooarchaeology Study of Erlitou Site in Yanshi, Henan Province. Ph.D. Thesis (CASS, Beijing, 2006). (in Chinese).
Flad, K. R., Yuan, J. & & Li, S. C. Zooarcheological evidence for animal domestication in northwest China. Dev. Quat. Sci. 9, 167–203 (2007).
Cai, D. W. et al. The origins of Chinese domestic cattle as revealed by ancient DNA analysis. J. Archaeol. Sci. 41, 423–434 (2014).
Cai, D. W. et al. Ancient DNA reveals evidence of abundant aurochs (Bos primigenius) in Neolithic Northeast China. J. Archaeol. Sci. 98, 72–80 (2018).
Cai, D. W. et al. Early history of Chinese domestic sheep indicated by ancient DNA analysis of Bronze Age individuals. J. Archaeol. Sci. 38, 896–902 (2011).
Hu, S. M. The Formation of the Ecotone between Agriculture and Animal Husbandry in Northern China from a Global Perspective: A Case Study of Animal Archaeology in the Yulin Region during the 3rd millennium BC. Guangming Daily (theoretical version) https://news.gmw.cn/2020-07/29/content_34037609.htm (2020). (in Chinese)
Hu, S. M., Yang, T., Yang, M. M., Shao, J. & Di, N. Research on faunal remains from the Miaoliang site in Jingbian County, northern Shaanxi on the formation of animal husbandry in China. Quat. Sci. 42, 17–31 (2022).
Yang, Y. M. The herding revolution in China under the impact of the 4.2 ka climate event. Archaeol. Res. Asia 38, 100503 (2024).
Chen, X. L. et al. The subsistence patterns of the Shengedaliang site (~4,000 yr BP) revealed by stable carbon and nitrogen isotopes in northern Shaanxi, China. Sci. China Earth Sci. 60, 268–276 (2017).
Vaiglova, P. et al. Localized management of non-indigenous animal domesticates in Northwestern China during the Bronze Age. Sci. Rep. 11, 15764 (2021).
Dai, L. L. et al. Cattle and sheep raising and millet growing in the Longshan age in central China: Stable isotope investigation at the Xinzhai site. Quat. Int. 426, 145–157 (2016).
Gao, S. The Study on Plant Remains Unearthed at Shimao Site, Shenmu Country, Northern Shaanxi. Master’s Thesis (Northwest University, Xi’an, 2017). (in Chinese).
Tang, L. Y., Yang, A. Q. & Han, K. The Neglected Plant Resources in Chinese Archaeobotany: Revealing Animals’ Feed during the Pre-Qin Period Using the Flotation Results in Northern China. Agronomy 13, 2191 (2023).
Fraser, A. F. & Broom, D. M. Farm Animal Behaviour and Welfare (4th ed.). 77-92. (CABI Publishing, Wallingford, 2022).
Ryder, M. L. Sheep and Man. Duckworth: London, 1983). 1–846.
Wang, S. H., Wang, J. X. & Zhang, H. Y. Main Harvests from the Trial Excavation of the Anban Site in Fufeng County, Shaanxi Province in 1984. J. Northwest Univ. (Philos. Soc. Sci. Ed.). 02, 35–40 (1985).
Yang, Y. C. et al. Brief Excavation Report on the Xinjie Site in Lantian, Shaanxi. Archaeol. Cult. Relics 4, 3–23 (2014).
Bond, G. et al. Persistent solar influence on North Atlantic climate during the Holocene. Science 294, 2130–2136 (2001).
Wang, Y. J. et al. The Holocene Asian monsoon: Links to solar changes and North Atlantic climate. Science 308, 854–857 (2005).
Du, L., Ma, M. M., Lu, Y., Dong, J. & Dong, G. How did human activity and climate influence animal exploitation during 7500-2000 BP in the Yellow River Valley, China? Front. Ecol. Evol. 8, 161 (2020).
Wu, W. X. & Liu, T. S. Possible role of the “Holocene Event 3” on the collapse of Neolithic cultures around the Central Plain of China. Quat. Int. 117, 153–166 (2004).
Zhou, T. T. & Cui, J. X. Spatiotemporal distribution and driving force of settlements from Yangshao to Shang-Zhou periods in Guanzhong area based on GlS. J. Geogr. Environ. 13, 163–175 (2022).
Jin, D. et al. Agricultural practices during the middle and late Yangshao periods (6000-4500 BP) in the Guanzhong Basin, North China. J. Archaeol. Sci. Rep. 53, 104345 (2024).
Lin, Q. et al. Evidence for large-scale rice utilization in the Guanzhong region during the final Neolithic (ca. 4600-4000 B.P.): A case study of the Yangyuan site, Xi’an. J. Archaeol. Sci. 179, 106238 (2025).
Anonymous. Intensive millet-pig systems supported the rise of complex societies in North China. Nat. Sustain. 5, 739–740 (2022).
Ouyang, H. & Shang, X. The manuring principles in ancient China from the perspective of the San Cai theory. Humanit. Soc. Sci. Commun. 12, 1457 (2025).
Pechenkina, E. A. et al. Reconstructing northern Chinese Neolithic subsistence practices by isotopic analysis. J. Archaeol. Sci. 32, 1176–1189 (2005).
Chen, X. L. et al. Raising practices of Neolithic livestock evidenced by stable isotope analysis in the Wei River valley, North China. Int. J. Osteoarchaeol. 26, 42–52 (2016).
Hou, F. R. Studies on zooarchaeological remains unearthed during 2012 excavation at Anban site, Fufeng, Shaanxi. Master’s Thesis (Northwest University, Xi’an, 2016). (in Chinese).
Shaanxi Academy of Archaeology. Lantian New Street: Excavation Report of Neolithic Site. 466–532. (Cultural Relics Press, Beijing, 2020). (in Chinese).
Yang, M. M., Hu, S. M., Guo, X. N., Wang, W. L. & Yang, T. Research on the faunal remains from Muzhuzhuliang Site in Shenmu city Shaanxi Province. Acta Anthropol. Sin. 41, 394–405 (2022).
Owlett, T., Hu, S. M., Sun, Z. Y. & Shao, J. Food between the country and the city: The politics of food production at Shimao and Zhaimaoliang in the Ordos Region, northern China. Archaeol. Res. Asia 14, 46–60 (2018).
Hu, S. M., Zhang, P. C. & Yuan, M. Research on Animal Remnants at Yulin Huoshiliang Site. Acta Anthropol. Sin. 3, 232–248 (2008).
Hu, Q. B., Dong, N. N., Hu, S. M., Qin, X. L. & Yuan, J. Meat procurement strategy from the Neolithic to the Bronze Age in the Guanzhong region of Shaanxi Province, China. Front. Earth Sci. 11, 1098984 (2023).
Liu, L., Yan, Y. M. & Qin, X. L. Animal remains excavated from Kangjia Longshan Cultural Site in Lintong, Shaanxi in 1990. Huaxia Archaeol. 1, 3–24 (2001). in Chinese.
Bronk Ramsey, C. OxCal v4.4 (software). Available online: https://c14.arch.ox.ac.uk/oxcal.html (2021).
Reimer, P. J. et al. The IntCal20 Northern Hemisphere radiocarbon age calibration curve (0–55 cal kBP). Radiocarb. 62, 725–757 (2020).
Acknowledgements
The authors thanks to Mrs. Xintian Liu and Mrs. Yumeng Tian (School of Cultural Heritage, Northwest University) for their assistance in data collection. This study was supported by Major Project of the Ministry of Education of China: "Building an Independent Knowledge System of Chinese Archaeology" Sub-project: "The Development of the Origins of Chinese Civilization" (grant number 2024JZDZ055), National Social Science Fund of China (grant number 24XKG004), National Natural Science Foundation of China (grant number U2574205), The Archaeological Talent Promotion Program of China (grant number 2024-267). The authors would also like to acknowledge the editors and anonymous reviewers for their constructive feedback on this manuscript.
Author information
Authors and Affiliations
Contributions
Y.L. and J.X. designed the research; R.G. and Z.H. analyzed animal remains, X.L., Y.H. and H.Y. performed ancient DNA analysis; R.C. produced maps and figures; H.C. conducted excavations and acquired funding; R.G. and Y.Q. wrote the original manuscript and contributed equally to this work; Y.L., J.X., and C.Z. reviewed and edited the manuscript.
Corresponding authors
Ethics declarations
Competing interests
The authors declare no competing interests.
Additional information
Publisher’s note Springer Nature remains neutral with regard to jurisdictional claims in published maps and institutional affiliations.
Supplementary information
Rights and permissions
Open Access This article is licensed under a Creative Commons Attribution-NonCommercial-NoDerivatives 4.0 International License, which permits any non-commercial use, sharing, distribution and reproduction in any medium or format, as long as you give appropriate credit to the original author(s) and the source, provide a link to the Creative Commons licence, and indicate if you modified the licensed material. You do not have permission under this licence to share adapted material derived from this article or parts of it. The images or other third party material in this article are included in the article’s Creative Commons licence, unless indicated otherwise in a credit line to the material. If material is not included in the article’s Creative Commons licence and your intended use is not permitted by statutory regulation or exceeds the permitted use, you will need to obtain permission directly from the copyright holder. To view a copy of this licence, visit http://creativecommons.org/licenses/by-nc-nd/4.0/.
About this article
Cite this article
Gan, R., Qin, Y., Huang, Z. et al. Acquisition and use of animal resources during the Longshan period in the northern Guanzhong region of China. npj Herit. Sci. 14, 217 (2026). https://doi.org/10.1038/s40494-026-02455-1
Received:
Accepted:
Published:
Version of record:
DOI: https://doi.org/10.1038/s40494-026-02455-1








